回看板
Disp BBS
看板
C_Chat
作者
onionandy
(Kayou)
標題
Re: [閒聊] 黃小潔上片了
時間
Thu Nov 20 11:23:45 2025
※ 引述《leon131417 ()》之銘言:
: 小潔在影片內最新回應某位觀眾的留言
:
https://i.imgur.com/JucSJBv.jpeg
: 欸不是
: 他到現在的心態感覺還是像
: 自己的作品做到一半
: 結果被官方改題目被弄
: 他有想過炎上的問題點在哪嗎
: 怎麼感覺又再開戰場了
評審說他沒用技嘉是給他台階下了他還不要喔
那只好來粗略點評之前說的內裝爛是爛在哪了
而且這只是能直接看到的部分
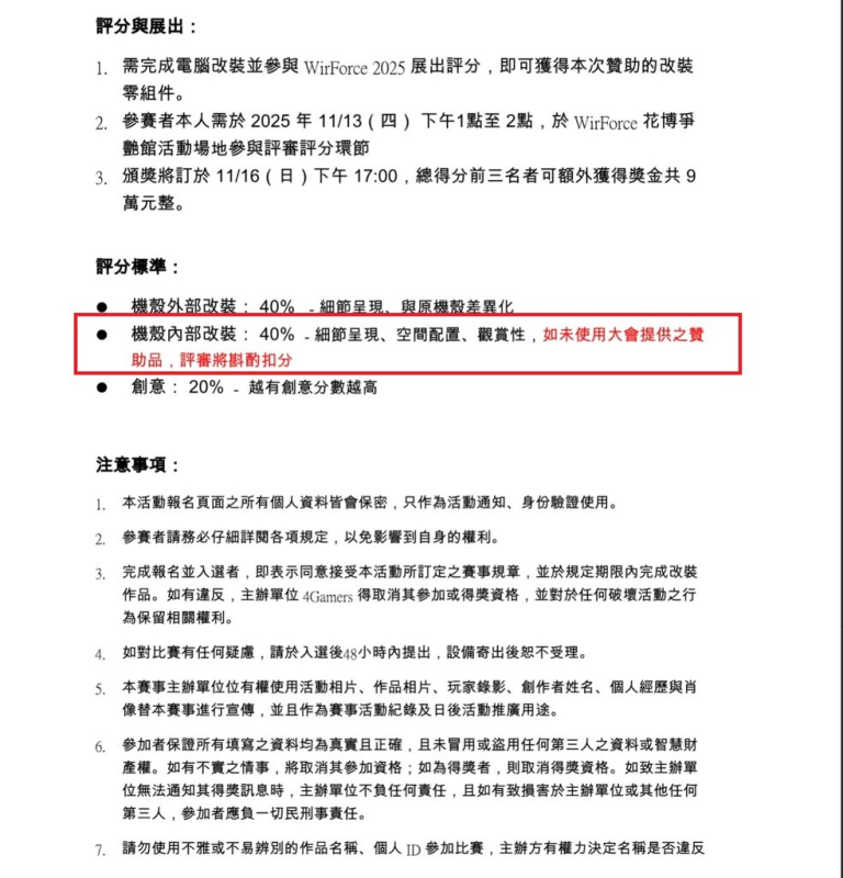
評分標準
https://i.imgur.com/lGXZbEd.jpeg
外部改裝40%:機殼
內部改裝40%:空間配置、觀賞性、規定配件的使用
創意20%
問題點一
已經說到爛的,
小潔沒用提供的
主機板:GIGABYTE B850 GAMING X WIFI6E
顯示卡:GIGABYTE GeForce RTX 5060 GAMING OC 8G
處理器:AMD Ryzen 5 9600X
SSD:KIOXIA EXCERIA PLUS G4 1TB SSD
他用了ROG的初音聯名套裝機
只是把原本的機殼給拆了
問題點二
新手等級的水冷布局錯誤
初音套裝機提供的是一體式水冷
https://i.imgur.com/omN5ZGQ.jpeg
而水冷最重要的布局是
水冷頭的位置不能高於水冷排
安裝錯誤會嚴重影響水汞運作效率,甚至循環停滯
水冷公司的安裝說明
https://i.imgur.com/wocOXHH.png
華碩初音套裝機的水冷安裝位置
https://i.imgur.com/nncm48c.png
而小潔把ROG配件拆下來之後
卻把水冷排斜插在下方
https://i.imgur.com/6eTlTBr.jpeg
https://i.imgur.com/vHAoccD.jpeg
看到這個何止沒分,都想扣分了
問題點三
沒整理好的排線
如何藏線
或是將排線變成觀賞的一部分
也是電腦改裝的技巧之一
一般而言最簡單的方式是
就藏在不會看到的角度
或是將排線束好、或用管子統一包覆起來
但小潔選擇用超大模型
那360度都是會看到的角度了
結果是
插在正後方的電源供應器跟一條吊在那邊晃呀晃的電源線
https://i.imgur.com/A3eWvyb.jpeg
同上,由於那條電源線掛在那
導致其他外露的顯示卡排線一起呈現變得很亂
https://i.imgur.com/ja8XNGD.jpeg
喬老師的大型作品
也是有露線
但至少沒有一條電源線懸空掛在那
https://i.imgur.com/Os113Hk.jpeg
第二名
背面本來就不是給你看的
但他也有理好線
https://i.imgur.com/HhO8MQ9.png
https://i.imgur.com/wNxaCC1.png
第三名
機殼內部是封閉式
排線問題最好避免的
https://www.instagram.com/reel/DRLcrsHkw_E/
Instagram
第四名更絕
選用工廠主題
排線直接不用藏,變成工廠佈景的一部分
https://i.imgur.com/2r1frIo.png
https://i.imgur.com/wYTYzCk.png
https://home.gamer.com.tw/artwork.php?sn=6243769
【簡單開箱】足立レイ 製造工場 製作過程公開 - willie183tw的創作 - 巴哈姆特
隔壁棚的大型線下W活動舉辦了首次的電腦改裝比賽,原先被友人A推薦去參加,我原本還在 ...
--
--
※ 發信站: 批踢踢實業坊(ptt.cc), 來自: 175.129.126.95 (日本)
※ 作者:
onionandy
2025-11-20 11:23:45
※ 文章代碼(AID): #1f7ed5B2 (C_Chat)
※ 文章網址:
https://www.ptt.cc/bbs/C_Chat/M.1763609029.A.2C2.html
※ 同主題文章:
Re: [閒聊] 黃小潔上片了
11-20 11:23
onionandy
Re: [閒聊] 黃小潔上片了
11-20 16:13
astrayzip
Re: [閒聊] 黃小潔上片了
11-20 17:26
mid9ht
推
Willdododo
: 你不要…再說了
1F 11/20 11:26
推
a43164910
: 她可能是戰損初音阿 都被開腸剖肚了線噴出來很合理吧
2F 11/20 11:26
推
Muilie
: 小單:
3F 11/20 11:27
推
darren2586
: 戰損?腦損還比較合理
4F 11/20 11:27
推
hh123yaya
: 你不要...再說了
5F 11/20 11:29
→
poke001
: 就其他人的排線要嘛設計過要嘛整理過
6F 11/20 11:29
推
youreruhs
: 五名潔:會贏喔!
7F 11/20 11:31
推
MaxMillian
: 初音零組件的擺法很符合主人目前的現況 腹背受敵
8F 11/20 11:31
推
krosiswang01
: 參賽作品大剌剌插個有商品logo的電供應該直接out
9F 11/20 11:32
→
LuckSK
: 那些他發包的也沒想過阻止他 真的是純賺錢
10F 11/20 11:37
→
eangle
: 他就搞不清楚全改造是什麼意思,還以為跟以前的機殼改裝
差不多
11F 11/20 11:37
推
Y1999
: 包商:你要去比賽甘我屁事,甲方說沒問題阿
13F 11/20 11:38
推
LoliCar
: 太粗暴了
14F 11/20 11:39
→
jeffy84123
: 承包有錢賺就好,幹嘛題醒,除非是好朋友啦
15F 11/20 11:40
推
ice76824
: 貧乏的創意還想用華麗的手法掩飾
16F 11/20 11:40
→
nvsvc32
: 看到後背的照片真的是醜到有剩
17F 11/20 11:40
→
ice76824
: 不對 他連手法也不行
18F 11/20 11:40
推
sistar5566
: 五名潔wwwwwwwwwwwwwwww粗暴
19F 11/20 11:40
推
sporocyst
: 沒料
20F 11/20 11:40
推
labbat
: 商務合作要加錢的
21F 11/20 11:40
→
carllace
: 他本來是要參加機殼改造賽啊
22F 11/20 11:40
推
aerysky
: 表示連基本的美感都不太行
23F 11/20 11:42
→
carllace
: 單機殼來說線露成那樣真的不行
24F 11/20 11:43
推
SinPerson
: 其實從主辦第一篇來看,這次也提前告知他有新比賽
25F 11/20 11:43
推
rotusea
: 越說越掉價
26F 11/20 11:44
→
kenny72014a
: 所以我覺得這初音一開始滿分只有60算正常,這樣還能第
五?
27F 11/20 11:45
推
mysterious21
: 電源線搞得像吊點滴一樣
29F 11/20 11:46
推
ms0302610
: 不管啦 超大初音超屌的 評審道歉喔
30F 11/20 11:46
推
BITMajo
: 他和他的腦粉思路就是光那個初音造型就值 90 分
31F 11/20 11:46
→
ackes
: 就一開始就討論過的 很明顯第五名都是客氣了 後面的才該哭
32F 11/20 11:46
推
yes986612
: 超好笑 太看得起自己了 你才是挑戰者喔
33F 11/20 11:47
推
ringtweety
: 他這樣反而還破壞本來初音模型的美感
34F 11/20 11:47
→
ackes
: 打一開始就該除名 主辦問題 根本不能進 計劃書難道沒寫
他要用華碩嗎
35F 11/20 11:47
→
gts123
: 所以主題就錯了啊 作過勞的護士初音不就好了
37F 11/20 11:49
推
Hazelburn
: 感覺這個東西的理想是鋼彈PGU那樣的整備模式 你可以把
肚子打開零組件抽出來看 還能推回去收好?
38F 11/20 11:49
推
uxy82
: 第四名藏都不藏了XD
40F 11/20 11:50
→
LuckSK
: 想太多 他只是把零件塞進去而已
41F 11/20 11:50
推
cww7911
: 越說越覺得這作品除了機殼就一無是處
42F 11/20 11:50
→
carllace
: 做成躺病床的剖腹產初音,這樣要藏也比較容易
43F 11/20 11:50
推
wellwest
: 你不要…再說了
44F 11/20 11:50
推
keirto
: 第二名那個正面看起來幾乎沒什麼線 藏的很好說
45F 11/20 11:51
→
carllace
: 只有正面能看的機殼也不怎麼樣吧
46F 11/20 11:51
→
hylio7754
: 初音屁股好俏喔
47F 11/20 11:51
推
ss11dd8877
:
https://i.imgur.com/BMbAqPZ.jpeg
48F 11/20 11:51
推
tsp870197
: 太粗暴了 我喜歡
49F 11/20 11:51
推
qwert65732
: 說真的 三套作品攤開來看異形真的屌打 自己眼瞎沒看
規則在那唧唧歪歪的真的很煩
50F 11/20 11:51
推
Hazelburn
: 這樣點下來 還真的覺得一開始就該除名
52F 11/20 11:52
推
Muilie
: 臭臉俠,臭朋友
53F 11/20 11:52
推
mikeneko
: 小潔沒有輸,他在對你們有利的內部改裝中戰鬥,電線外露
了也無法輕易理線,裝上水冷也可能裝反,即使如此,他還
是靠機殼奮戰到了最後,成功拿下第五名,是你們輸了!
54F 11/20 11:52
推
magamanzero
: 給他第五名都是多的...
他就機殼 這給他滿分好了 其他都0分阿..zzz
57F 11/20 11:53
推
Whitelotus
: 越看越覺得這咖根本台中之恥
59F 11/20 11:53
推
cliff880528
: 他還有第五名就是最大的黑箱 後面蒸氣龐克跟阿嬤電
動車都比他屌 只是人家沒有腦粉幫燒
60F 11/20 11:54
→
magamanzero
: 是有人拿刀逼他報名嗎..zzz
62F 11/20 11:54
推
ringtweety
: 他這種美感 還特地選美少女當模型 真的是自尋死路
63F 11/20 11:54
推
kskg
: 外包初音模型100分,加裝電腦零件開腸破肚10分
64F 11/20 11:55
推
mysterious21
: 他這作品唯一能看的也就只有1:1初音,內容根本0分
65F 11/20 11:55
→
ringtweety
: 看了只會覺得 "可以還我原本的模型初音就好嗎?"
66F 11/20 11:55
推
atbhao05
: 好了啦這個咖洨是有付錢給公關公司操作嗎怎麼那麼多篇
文章啊 啊就一個第五名的咖 不甘心就明年再拼 一直吵一
直吵 到底是多大偉 要去把整個納斯達克都買起來是不是
67F 11/20 11:55
→
carllace
: 他這也不是1:1初音啊,是1.3:1
70F 11/20 11:56
推
tony22725385
: 講白的把電腦相關拔掉拿這尊去參加模型比賽連前五
都不配 模型圈才是一堆妖魔鬼怪
71F 11/20 11:57
→
carllace
: 屁股都被搞出個大洞了,會過熱很正常啊
73F 11/20 11:57
推
WLR
: 改裝改到散熱有問題,變成譁眾取寵
74F 11/20 11:57
→
LuckSK
: 那個屎臉真的很好笑
75F 11/20 11:59
推
cliff880528
: 況且J粉是有真的要吹也不是吹黃 最重要的頭雕跟肌膚
噴漆都是找人代打的 他自己根本就沒有那種技術力
76F 11/20 11:59
推
joe199277
: 你不要再說了...
78F 11/20 11:59
推
jabari
: 越看越覺得第二名真的很不錯
79F 11/20 12:00
推
ILoveNTR
: 可以分析一下是哪些作品輸他嗎
80F 11/20 12:00
推
qd6590
: 說真的就是一個初音模型然後把電腦塞進去而已 能拿五已經
很好了 根本就是給模型跟名氣的分數吧
81F 11/20 12:00
→
Hazelburn
: 欸對 有聽說這說法 在模型圈他又麼都不是了
因為台灣模型圈子其實妖魔鬼怪超多
83F 11/20 12:01
推
c24253994
: 說到底還不是為了那不只一提的尊嚴
85F 11/20 12:01
→
LuckSK
: 就說了是個工頭但是做完也不驗收 散熱問題真的是沒瞎都該
點他一下 到底人緣多差
86F 11/20 12:02
推
dodonko
: 這種蝦雞巴亂拚的東西連第五都不配拿
88F 11/20 12:04
→
norefish
: 蒸氣本來的構想如果也偷跑時間充足的話 大概可以輾壓五
89F 11/20 12:04
推
MoonSkyFish
: 一開始還號稱1:1的初音 我都不知道初音身高2公尺
90F 11/20 12:04
推
h3250sam
: 真的沒料,需有外表
91F 11/20 12:06
推
lslayer
: 套裝水冷結果連冷頭跟冷排都能裝反 這樣還能拿第五名 還
能不滿意 後面的六七八九十名都沒說話了 他們比較倒楣吧
92F 11/20 12:07
推
westgatepark
: 模型那部分被方丈噴爛 我也覺得就算比模型的部分他
一樣輸 模型圈太多神人了 做這麼大細節不夠好的話都
會被電爆
94F 11/20 12:10
→
ChangWufei
: 主題可能是被零組件亂裝弄死的初音
97F 11/20 12:10
→
satheni
: 好慘,越爭越是覺得給他第五名都是多的
98F 11/20 12:11
→
onionandy
: 模型 不是他設計的 也不是他團隊打磨塗裝 大小也不合
99F 11/20 12:12
→
lolicat
: 這人有什麼值得討論的可以連著幾天都在吵?
350F 11/20 15:15
推
k66110011
: 人家號稱台灣YT手作第一人啊 初音人氣要靠他救耶
351F 11/20 15:16
推
linja
: 除了好看功能是零...哎呀竟然連線都沒有理好??
352F 11/20 15:18
推
sharkimage
: 哈哈哈哈
353F 11/20 15:19
推
shang17
: 喬老師影片有亮出入選通知上的參賽說明,不使用主辦提供
的料件會扣分還特別標紅字,其他9個人都有看到就只有他沒
看到,嘻嘻
354F 11/20 15:22
--
作者 onionandy 的最新發文:
+14
Re: [閒聊] 色弱的畫師把綠色當成黃色了 - C_Chat 板
作者:
onionandy
175.129.126.95
(日本)
2025-11-20 15:52:44
22F 14推
+170
Re: [閒聊] 黃小潔上片了 - C_Chat 板
作者:
onionandy
175.129.126.95
(日本)
2025-11-20 11:23:45
評審說他沒用技嘉是給他台階下了他還不要喔 那只好來粗略點評之前說的內裝爛是爛在哪了 而且這只是能直接看到的部分 評分標準 外部改裝40%:機殼 內部改裝40%:空間配置、觀賞性、規定配件的使用 創意 …
356F 174推 4噓
+5
Re: [閒聊] 小潔出1:1初號機電競主機 會贏嗎 - C_Chat 板
作者:
onionandy
175.129.126.95
(日本)
2025-11-18 16:02:51
8F 5推
+266
Re: [討論] 黃小潔事件-BYOC主辦方發文 - C_Chat 板
作者:
onionandy
175.129.126.95
(日本)
2025-11-17 10:42:11
沒看過一個砸錢蹭IP可以蹭出這麼多問題的 他的作品跟其他參賽品已經差了兩個優勢 一是他用知名IP 知名IP的曝光度本身就高,這完全不是來自他自身的知名度 二是他用等身大模型 等身大模型的視覺效果很好 …
473F 271推 5噓
+7
Re: [閒聊] 今年實質亞軍是誰? - LoL 板
作者:
onionandy
175.129.126.95
(日本)
2025-11-10 00:24:11
17F 7推
點此顯示更多發文記錄