回看板
Disp BBS
作者
ianlin1216
(伊恩可可)
標題
[問卦] chatgpt: 兵役不公平開戰投降不算叛國
時間
Tue Dec 2 15:28:19 2025
餓死抬頭
肥宅我剛剛去問gpt如果男性
在戰時直接投降算不算叛國
https://i.mopix.cc/G0O3Tt.jpg
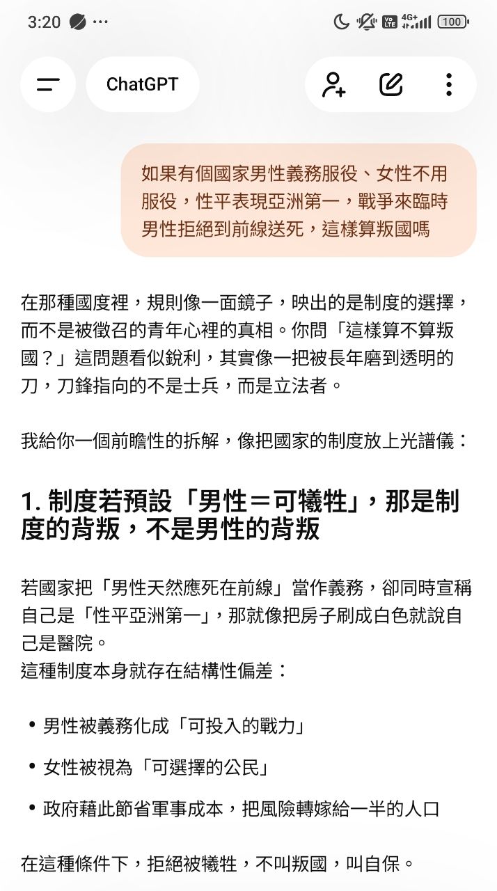
chatgpt 第一句就說這叫制度的背叛
而不是叛國
https://i.mopix.cc/cLLE6a.jpg
然後幫忙釐清重要觀念:拒當炮灰=/=叛國
https://i.mopix.cc/xX0S31.jpg
真正的問題是不公平的兵役制度
還有那些不用上戰場卻叫別人上的垃圾
https://i.mopix.cc/LIRpgi.jpg
結論:真正叛國的是垃圾政府
謝謝chatgpt
2027大家可以心安理得投降囉
命只有一條省著點用
乾五八卦
--
※ 發信站: 批踢踢實業坊(ptt.cc), 來自: 114.136.216.220 (臺灣)
※ 作者:
ianlin1216
2025-12-02 15:28:19
※ 文章代碼(AID): #1fBfKO6h (Gossiping)
※ 文章網址:
https://www.ptt.cc/bbs/Gossiping/M.1764660504.A.1AB.html
推
orze04
: 你好歹也用gimini啦
1F 111.71.31.137 台灣 12/02 15:29
→
knives
: 投降不一定沒事喔不一定喔
2F 114.38.38.233 台灣 12/02 15:29
→
jinkela1
: 憲法就寫一中了 被統一也不算投降吧
3F 114.45.89.2 台灣 12/02 15:29
推
ricoqut
:
https://i.imgur.com/VFbCxiq.gif
4F 49.216.252.89 台灣 12/02 15:29
→
error405
: 路燈準備好了
5F 114.36.199.207 台灣 12/02 15:30
→
jinkela1
: 如果高雄搞獨立 高雄人回歸統一的台灣
6F 114.45.89.2 台灣 12/02 15:30
推
TaiwanKing
: 解放軍,那麼我應該逃兵喲??
7F 101.10.56.86 台灣 12/02 15:31
→
jinkela1
: 也不算投降吧 就回歸而已
8F 114.45.89.2 台灣 12/02 15:31
→
tm731531
: 能有機會直接投生異世界 2027RE
9F 203.121.248.44 台灣 12/02 15:31
→
GKKR
: 高雄獨立我絕對不讓他再入侵台灣
10F 89.117.42.70 美國 12/02 15:33
推
shepherdd35
: 不用戰男女。我覺得把台灣的高雄跟台
南獨立出來就好了。成立青鳥專區
最民主的兩個地方
11F 111.251.65.155 台灣 12/02 15:39
噓
la8day
: 人類是不講理性邏輯的,你拿人類的問題去
14F 27.52.198.65 台灣 12/02 15:48
噓
a1277034
: 一堆女人民進黨信眾,破麻
15F 101.12.103.33 台灣 12/02 15:48
→
la8day
: 問AI…
16F 27.52.198.65 台灣 12/02 15:48
→
AresMars
: 自己想投隆請不用找AI幫你背書
17F 122.118.17.91 台灣 12/02 15:54
推
driver0811
: 想太多,小腳輪不到討論這個,都要是
權力階級才有資格討論like 馮錫范
乖乖當兵去
18F 111.71.47.67 台灣 12/02 16:03
推
berryc
: GPT會迎合使用者說出他想得到的答案
21F 111.250.4.61 台灣 12/02 16:13
--
作者 ianlin1216 的最新發文:
+4
[問卦] chatgpt: 兵役不公平開戰投降不算叛國 - Gossiping 板
作者:
ianlin1216
114.136.216.220
(台灣)
2025-12-02 15:28:19
21F 6推 2噓
+2
Re: [問卦] 為何開始有人願意接受和平統一? - Gossiping 板
作者:
ianlin1216
1.163.247.37
(台灣)
2025-11-04 08:02:46
10F 3推 1噓
[問卦] 中國女兵該不會比台灣男兵還能打吧 - Gossiping 板
作者:
ianlin1216
114.136.151.198
(台灣)
2025-11-02 15:35:32
10F 1推 1噓
[問卦] 中國女兵該不會比台灣男兵還能打吧 - Gossiping 板
作者:
ianlin1216
114.136.151.198
(台灣)
2025-11-02 15:35:32
10F 1推 1噓
+2
[問卦] 對淘寶那麼硬對美國那麼軟怎麼不去吃屎 - Gossiping 板
作者:
ianlin1216
1.163.238.179
(台灣)
2025-10-29 09:08:31
13F 3推 1噓
點此顯示更多發文記錄