作者 usnavyseal (usmarine2008)
標題 [爆卦] 司法院訪歐行程密度 不到澳洲國會的1/3
時間 Wed Dec  3 11:37:21 2025


https://www.youtube.com/watch?v=KUhidt89DVo
黃國昌委員質詢司法院副秘王梅英,質疑司法院長訪歐的行程過度寬鬆 (09:16:47開始)


黃國昌: 這個是觀光行程,第一天晚上桃機到阿姆斯特丹...一落地就天亮..要去比利時的

        布魯塞爾,從阿姆斯特丹到布魯塞爾多遠你知道嗎?
王梅英: 我個人有去過
黃國昌: 所以你從阿姆斯特丹到布魯塞爾要多久
黃國昌: 我可以跟你講啊,一下阿姆斯特丹的機場,下去做鐵路2個小時
王梅英: 委員這上面有講了,他們那天還有在蒐集相關資料
黃國昌: 請問去荷蘭蒐集什麼資料?
王梅英: 委員,因為你今天臨時準備這個...我並不是那個書記廳...
黃國昌: 到布魯塞爾吃了一頓飯再休息1天,荷蘭待1天,比利時待1天,也都不是目的地
        最後才從比利時去法國......這個是什麼觀光旅遊行程啊....訪團11天的行程
        我寬算6天公務....真正去你所謂的重要機構參訪的我也寬算3天


https://jirs.judicial.gov.tw/judlib/EBookQry04.asp?S=U&scode=U&seq=4

 
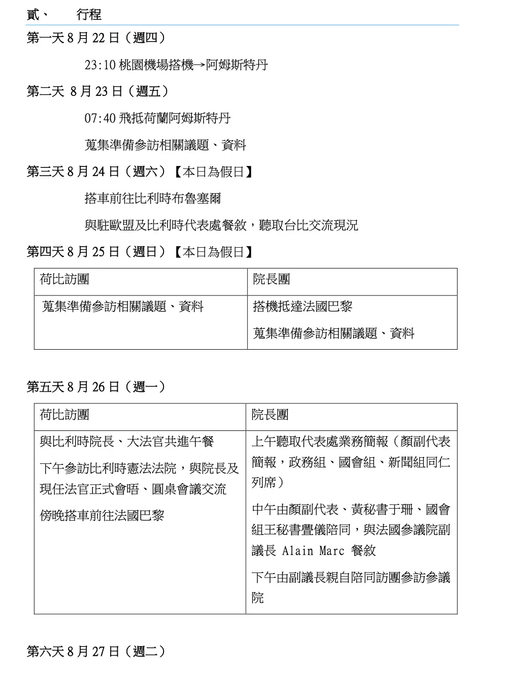
這個是司法院的行程
https://i.meee.com.tw/BW9RsaL.png https://i.meee.com.tw/5ya6DXO.png
[圖]
 
[圖]
第一天 8 月 22 日(週四)23:10 桃園機場搭機→阿姆斯特丹
第二天 8 月 23 日(週五)07:40 飛抵荷蘭阿姆斯特丹 蒐集準備參訪相關議題、資料
第三天 8 月 24 日(週六)【本日為假日】
搭車前往比利時布魯塞爾 與駐歐盟及比利時代表處餐敘,聽取台比交流現況
第四天 8 月 25 日(週日)【本日為假日】
荷比訪團: 蒐集準備參訪相關議題、資料
院長團: 搭機抵達法國巴黎 蒐集準備參訪相關議題、資料.......

gpt分析: 約13件對外活動,分布在 11 個行程日。
其中真正有對外行程的只有 D3、D5、D6、D7、D8、D9 這 6 天,
而 D3、D7這兩天都只有「一場餐敘/宴請+簡報」。

然後對比澳洲代表參訪瑞典和英國的11天行程 https://reurl.cc/GG4q0v
https://i.meee.com.tw/rgJuqRc.png https://i.meee.com.tw/oDqgI42.png
[圖]
 
[圖]
https://i.meee.com.tw/9JHATZq.png https://i.meee.com.tw/6383Gxz.png
[圖]
 
[圖]
https://i.meee.com.tw/AgpDTSB.png
[圖]

1. 一落地就開始工作,不是整天「蒐集資料」
10/30(一) 12:40 抵達斯德哥爾摩 Arlanda 機場
14:30 check-in
15:00 立刻安排「Australia-based business」會面(跟在瑞典的澳洲企業談)

2. 每個工作天都排滿具體會議+主題 人家是用小時再計算行程的
以 10/31(二)為例(斯德哥爾摩) 從 8:40 到 17:00 幾乎沒空檔:
國防部國防國務秘書
大使官邸 DFAT + Austrade 簡報
跟前首相 Carl Bildt working lunch
Ericsson 總部簡報+導覽
瑞典國會參觀+外交委員會會談
每個 slot 都寫得很清楚:對象是誰、主題大概是什麼,不是一句「蒐集參訪資料」帶過

3. 旅遊/文化點有,但比例小而且「嵌在滿檔行程之間」
Vasa Museum、ABBA Museum、Nobel Prize Museum 這些比較觀光感的點,
都是放在一堆會議之後的1 小時 slot,而且同一天還有好幾場正事。

澳洲代表團10天內總計:約 41 件正式活動,分布在 10個行程日(其中 1天幾乎休息)
也就是說:扣掉幾乎空白的週日,平均每個工作日大概 5 件行程。


對了我們司法院的訪歐報告還把人均GDP寫成 購買力平價人均GDP(PPP)
https://i.meee.com.tw/SA5g4QH.png
[圖]

台灣:人均 GDP:72,485 美元(2023,第 12 名,IMF)
這個是購買力平價人均GDP(PPP) 不是人均GDP

https://i.meee.com.tw/p1hCFF8.png
[圖]
2023年台灣的人均GDP應該是32340

其他國家的也寫成購買力平價人均GDP(PPP)

--
※ 發信站: 批踢踢實業坊(ptt.cc), 來自: 111.248.219.140 (臺灣)
※ 作者: usnavyseal 2025-12-03 11:37:21
※ 文章代碼(AID): #1fBx1vP2 (Gossiping)
※ 文章網址: https://www.ptt.cc/bbs/Gossiping/M.1764733049.A.642.html
※ 編輯: usnavyseal (111.248.219.140 臺灣), 12/03/2025 11:38:35
chinaeatshit: 查察就出國玩啊 質詢這個早晚被迴力鏢打到自己1F 60.248.176.63 台灣 12/03 11:38
※ 編輯: usnavyseal (111.248.219.140 臺灣), 12/03/2025 11:39:30
ahw12000: 比數位出國部還爽 太過份了吧3F 42.77.196.207 台灣 12/03 11:39
※ 編輯: usnavyseal (111.248.219.140 臺灣), 12/03/2025 11:41:15
dnzteeqrq: 鶄:一半時間假公濟私不行嗎 =.=4F 49.216.222.207 台灣 12/03 11:40
Dirgo: 爽,有夠讚.5F 118.163.179.141 台灣 12/03 11:40
achun1212: 公家單位出國考察就是去玩的
花國家錢出國玩就是爽6F 211.23.182.115 台灣 12/03 11:40
bbs0840738: 停一堆不是目的地的國家 誰都知道是8F 42.71.122.97 台灣 12/03 11:41
puritylife: 不要再罵了! 我國司法已經很脆弱了!9F 211.20.88.40 台灣 12/03 11:41
turbomons: 人比人氣死人 不要太不滿10F 42.74.223.49 台灣 12/03 11:41
bautz: 夭壽讚11F 114.25.97.164 台灣 12/03 11:42
antineutrino: 之後行程全列機密 塗黑禁止質詢12F 101.10.59.134 台灣 12/03 11:42
sincere77: 公費出國潮爽der13F 111.248.252.132 台灣 12/03 11:46
yilin11: 公費出遊好爽啊14F 125.224.215.27 台灣 12/03 11:46
soarling: 收集到的資料:夭壽讚15F 42.73.48.156 台灣 12/03 11:47

--
作者 usnavyseal 的最新發文:
點此顯示更多發文記錄