作者 JinCheng5566 (金城五洗髮精)
標題 [新聞] 李有宜掀茶壺風暴?白營基層嗆2026提名不透明 連署開黨代
時間 Thu Dec 11 22:20:53 2025


李有宜掀茶壺風暴?白營基層嗆2026提名不透明 連署開黨代表大會

TVBS 記者 劉庭宇 報導
發佈時間:2025/12/11 16:35

https://cc.tvbs.com.tw/img/upload/2025/11/30/20251130144332-7acfbbbf.jpg
[圖]
前民眾黨發言人李有宜退黨後,白營基層號召連署召開臨時黨代表大會。(圖/翻攝自李
有宜臉書)

前民眾黨發言人李有宜退黨,遭各界聯想可能和民眾黨主席黃國昌子弟兵周曉芸表態參選
明年三蘆議員有關。民眾黨基隆市黨代表卓志鋼則發起連署,建議召開臨時黨代表大會,
應介紹2026選舉參選人以及競選團隊,並期盼提名辦法增訂「提名名單公布之明確時程」
,以強化制度化管理與時程控管,確保參與者之權益與選務公平性,避免被外界誤解為拖
延戰術,或使未列入既定名單之同志在資訊不透明的情況下,處於被動退出局面。


指2026選戰資訊不透明 白營基層連署召開「臨時黨代表大會」

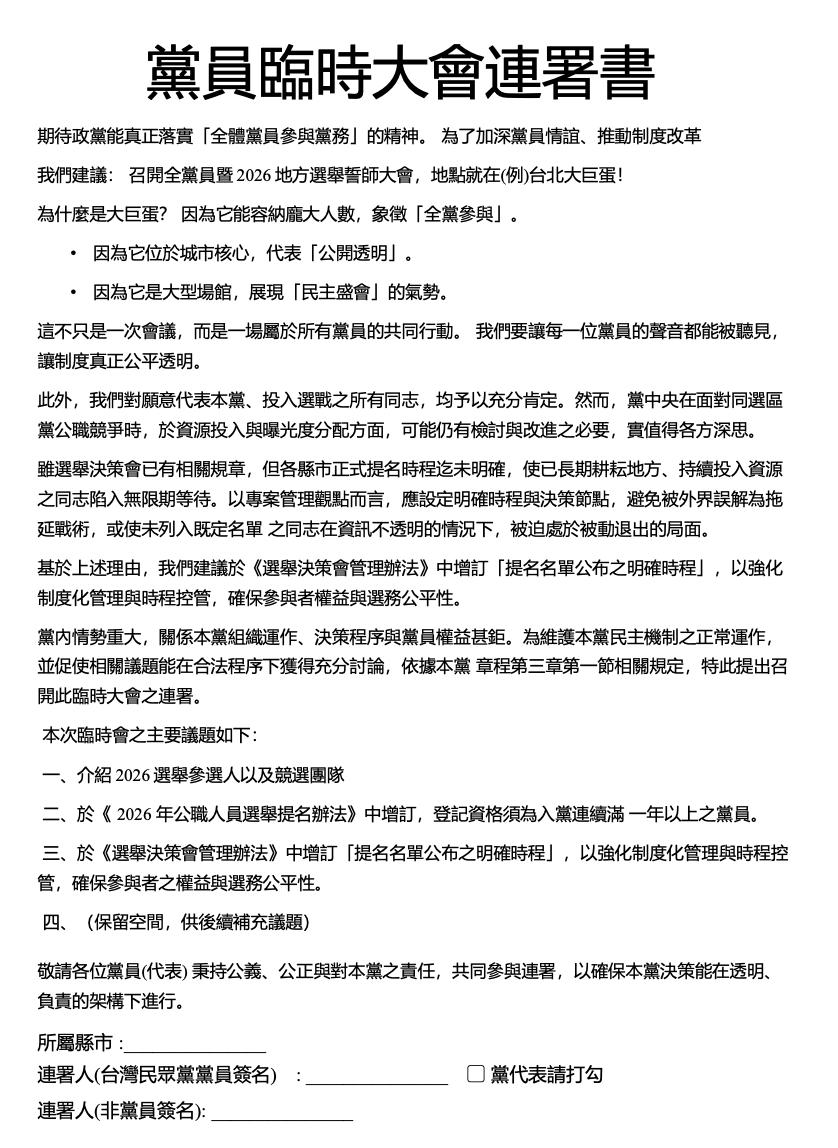
根據連署書內容表示,期待政黨能真正落實「全體黨員參與黨務」的精神,為了加深黨員
情誼、推動制度改革,建議召開全黨員暨2026地方選舉誓師大會,讓每一位黨員的聲音都
能被聽見,制度真正公平透明,對願意代表本黨、投入選戰之所有同志,均予以充分肯定
。然而,黨中央在面對同選區黨公職競爭時,於資源投入與曝光度分配方面,可能仍有檢
討與改進之必要,實值得各方深思。


連署書指出,雖選舉決策會已有相關規章,但各縣市正式提名時程迄未明確,使已長期耕
耘地方、持續投入資源之同志陷入無限期等待。以專案管理觀點而言,應設定明確時程與
決策節點,避免被外界誤解為拖延戰術,或使未列入既定名單之同志在資訊不透明的情況
下,被迫處於被動退出的局面。


連署書說明,基於上述理由們建議於《選舉決策會管理辦法》中增訂「提名名單公布之明
確時程」,以強化制度化管理與時程控管,確保參與者權益與選務公平性。黨內情勢重大
,關係本黨組織運作、決策程序與黨員權益甚鉅。為維護黨內民主機制之正常運作,並促
使相關議題能在合法程序下獲得充分討論,依據民眾黨章程第三章第一節相關規定,提出
召開臨時大會之連署。


https://cc.tvbs.com.tw/img/upload/2025/12/11/20251211161411-9501d4bc.png
[圖]
白營基層發起連署建議召開「臨時黨代表大會」。(圖/讀者提供)

該提案的臨時會主要議題包含:一、介紹2026選舉參選人以及競選團隊;二、於《 2026
年公職人員選舉提名辦法》中增訂,登記資格須為入黨連續滿 一年以上之黨員;三、於
《選舉決策會管理辦法》中增訂「提名名單公布之明確時程」,以強化制度化管理與時程
控管,確保參與者之權益與選務公平性。


發起提案的基隆市黨代表卓志鋼也在臉書發文感嘆,「有宜事件」的爆發,無疑是一記警
鐘,把制度中的缺口與資訊落差毫不留情地攤在眼前。那些原以為能之後再補的問題,最
後卻成了誤會、不信任與傷害的來源。


白營幹部估12月底辭職投入初選 基層提案恐遭「冷處理」

不過,有知情人士透露,提案通過並真促成臨時黨代表大會之可能性不高,他進一步指出
,目前黨中央預估12月底有意參選的黨職將陸續請辭,隨後便進行初選登記,因此眾人
會對這提案「冷處理」,靜待提名登記。


至於2026選戰的提名進度,白營人士坦言,黨內高層原在八月強調,將於十月、十一月完
成布局,讓參選人有充裕時間準備,但眼下節奏明顯與當時說法落差甚大。

https://news.tvbs.com.tw/politics/3069788
李有宜掀茶壺風暴?白營基層嗆2026提名不透明 連署開黨代表大會│TVBS新聞網
[圖]
前民眾黨發言人李有宜退黨,遭各界聯想可能和民眾黨主席黃國昌子弟兵周曉芸表態參選明年三蘆議員有關。民眾黨基隆市黨代表卓志鋼則發起連署,建議召開臨時黨代表大會,應介紹2026選舉參選人以及競選團隊,並期盼提名辦法增訂「提名名單公布之明確時程」,以強化制度化管理與時程控管,確保參與者之權益與選務公平性,避 ...

 

--

腫模一堆臥底 0.0

--
※ 發信站: 批踢踢實業坊(ptt.cc), 來自: 183.180.0.117 (日本)
※ 作者: JinCheng5566 2025-12-11 22:20:53
※ 文章代碼(AID): #1fEjDBIg (Gossiping)
※ 文章網址: https://www.ptt.cc/bbs/Gossiping/M.1765462859.A.4AA.html
straggler7: 分豬肉1F 60.251.200.3 台灣 12/11 22:24
agong: 黨同伐異 自己人不優先嗎2F 111.71.215.120 台灣 12/11 22:24
historyway: 假老二們的覺醒3F 219.91.28.117 台灣 12/11 22:27
fony1029: 一條龍供稿已經到藍媒了4F 223.137.254.23 台灣 12/11 22:27
apparel: 邪教柯文哲不就是來分裂台灣的嗎!5F 111.242.101.174 台灣 12/11 22:28
mightshowgun: 背刺仔又搞不具名喔6F 59.115.62.31 台灣 12/11 22:30
Supasizeit: 看不太懂 要求內定沒下落代表已經有內定的意思嗎7F 203.204.195.174 台灣 12/11 22:31
apparel: 柯文哲批評別人的自己都在做啊,罵他岳不群都多久了9F 111.242.101.174 台灣 12/11 22:34
vow70: 不就是過去有參選的和現任沒優先在不爽而已11F 23.106.249.39 新加坡 12/11 22:42
ProTrader: 不董 要選就選啊議員而已沒互卡問題
又是縣市長立委只有一個12F 60.248.254.207 台灣 12/11 22:42
playboy007gy: 基隆謝立功又在搞事了14F 223.140.39.107 台灣 12/11 22:46
straggler7: 民眾黨沒有2席的空間
如果有2席空間 就去沒人的選區就好了何必空降惹議15F 60.251.200.3 台灣 12/11 22:50

--
作者 JinCheng5566 的最新發文:
點此顯示更多發文記錄