回看板
Disp BBS
作者
a22663564
(最初的感動)
標題
[問卦] 中國輝達資金全拿去理財不搞研發
時間
Sat Dec 13 05:39:50 2025
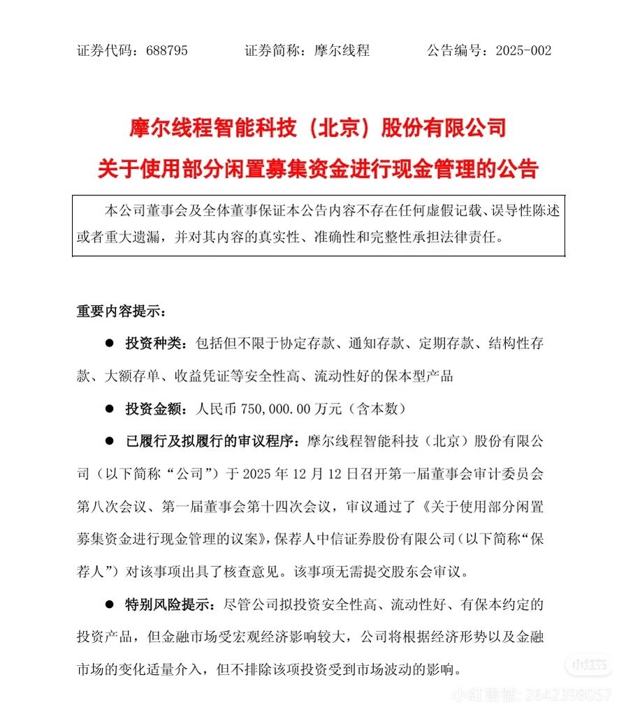
摩爾線程公司
號稱祖國版的輝達
祖國對他抱著極高的期待
希望他能超過輝達
最近IPO募資完75.7億上市成功
七天後公告說要拿75億去理財
被中國那邊罵翻
怎麼跟我們台灣汽車產業87像
https://i.mopix.cc/alg5pX.jpg
https://i.mopix.cc/dFFeCg.jpg
https://i.mopix.cc/jItDkN.jpg
--
※ 發信站: 批踢踢實業坊(ptt.cc), 來自: 180.214.182.79 (臺灣)
※ 作者:
a22663564
2025-12-13 05:39:50
※ 文章代碼(AID): #1fF8kgoq (Gossiping)
※ 文章網址:
https://www.ptt.cc/bbs/Gossiping/M.1765575594.A.CB4.html
→
s91026
: 就同個血型
1F 114.40.217.30 台灣 12/13 05:45
→
s999132
: 對股東而言是好公司啊 穩穩賺xd
2F 1.172.6.154 台灣 12/13 05:48
推
a94037501
: 本益比比正版還高
3F 114.37.192.208 台灣 12/13 05:49
推
s72005ming
: 研發要花錢呀xd
4F 49.216.21.213 台灣 12/13 05:51
→
pooznn
: 正常!好幾家老闆不是IPO後 就變外國人了嗎
5F 61.228.42.121 台灣 12/13 05:55
推
Sinreigensou
: 畢竟是中國人
6F 123.192.245.67 台灣 12/13 06:00
→
w3160828
: OPENAI也是募資後去理財阿
7F 218.173.87.204 台灣 12/13 06:01
推
volkov
: 台灣是炒房地產,更糟糕。
8F 1.164.223.22 台灣 12/13 06:19
推
chris44099
: 只拿7000萬來研發,看到這我就安心了
,中國就是中國
9F 98.97.76.74 美屬維京群島 12/13 06:21
→
LeoYuri
: 好爽喔又割了一波韭菜
11F 114.140.128.127 台灣 12/13 06:31
推
bio5chris
: 有夠垃圾的
12F 223.138.173.61 台灣 12/13 06:52
推
icome
: 研發不是中國人擅長的 模仿和抄襲才是
13F 61.231.76.33 台灣 12/13 07:36
→
vince7098
: 用別人的錢滾自己的錢,再騙些補助
超聰明的呀
14F 180.218.232.143 台灣 12/13 08:00
--
作者 a22663564 的最新發文:
+7
[問卦] 館長抖音首次直播破19萬人在線 - Gossiping 板
作者:
a22663564
180.214.182.79
(台灣)
2025-12-15 14:58:24
18F 9推 2噓
+7
[問卦] 中國輝達資金全拿去理財不搞研發 - Gossiping 板
作者:
a22663564
180.214.182.79
(台灣)
2025-12-13 05:39:50
15F 7推
+6
[問卦] 辦在101最高樓往下談分成是不是賺爛 - Gossiping 板
作者:
a22663564
180.214.182.79
(台灣)
2025-12-12 08:54:10
6F 6推
+7
[問卦] 台灣買家控告中國集運商聯合漲價 - Gossiping 板
作者:
a22663564
180.214.182.79
(台灣)
2025-12-12 08:10:37
8F 7推
+4
Re: [新聞] 黃國昌質詢禁小紅書違法擴權 刑事局:「 - Gossiping 板
作者:
a22663564
180.214.182.79
(台灣)
2025-12-12 03:17:35
8F 4推
點此顯示更多發文記錄