回看板
Disp BBS
作者
laidos
(道士)
標題
[問卦] gpt、gemini識圖能力和動動腦測試比較?
時間
Tue Dec 23 13:50:09 2025
各拿一張臉書上測試使用者辨識圖形能力的照片
https://i.mopix.cc/2gZvML.jpg
,
和一張移動一顆橘子達成目的的動動腦題目
https://i.mopix.cc/Qwrcm3.jpg
,
分別問gpt 和gemini,看看他們何者較強。
分別都開新聊天,也就是用完後,不會記住內容的聊天版,看看誰比較犀利!不過我的gp
t 是5.2,有付費,
但gemini是免費版。
測試一,辨識圖像能力:
以下是gpt回答內容:
https://i.mopix.cc/7CpgmJ.jpg
https://i.mopix.cc/8x38UU.jpg
https://i.mopix.cc/Rkvimt.jpg
https://i.mopix.cc/KGocyE.jpg
https://i.mopix.cc/0ayt9W.jpg
https://i.mopix.cc/4x70bb.jpg
https://i.mopix.cc/maNFvE.jpg
接下來是Gemini 回答:
https://i.mopix.cc/RigLbJ.jpg
https://i.mopix.cc/pgP1Tw.jpg
https://i.mopix.cc/HDxh0I.jpg
https://i.mopix.cc/aSawwo.jpg
https://i.mopix.cc/vm3bFu.jpg
https://i.mopix.cc/iHNn7N.jpg
看起來是第一題是gemini 贏了!贏得很漂亮
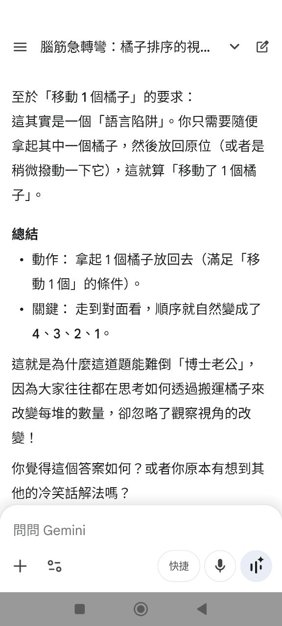
第二題,動動腦移動一顆橘子完成任務:
gpt回答:
https://i.mopix.cc/T1Tdo2.jpg
https://i.mopix.cc/1F9dMo.jpg
https://i.mopix.cc/HXNB2h.jpg
https://i.mopix.cc/Hte7ca.jpg
https://i.mopix.cc/lSJVgW.jpg
https://i.mopix.cc/8ypNmI.jpg
https://i.mopix.cc/DRYVWE.jpg
https://i.mopix.cc/TVWGN.jpg
https://i.mopix.cc/SNNb3U.jpg
https://i.mopix.cc/1xUBXo.jpg
https://i.mopix.cc/MXbdM.jpg
https://i.mopix.cc/jcKnbv.jpg
https://i.mopix.cc/Ar6iE5.jpg
https://i.mopix.cc/YSyob0.jpg
https://i.mopix.cc/Rf19YU.jpg
https://i.mopix.cc/DLsFFH.jpg
https://i.mopix.cc/fEwJw5.jpg
https://i.mopix.cc/Bzd8g2.jpg
原本gpt 第一次提供的答案我看不太懂,因為gpt以前常常有使用者和他自己認定的左右
定義不清楚情況,所以我要求他畫一次給我看他的想法,結果是鬼扯蛋,要求他再想一次
,第二次就成功。
接下來看gemini 回答
https://i.mopix.cc/77y6Js.jpg
https://i.mopix.cc/F48PSx.jpg
https://i.mopix.cc/tBEXAZ.jpg
https://i.mopix.cc/g42Wuv.jpg
https://i.mopix.cc/orDq8Y.jpg
https://i.mopix.cc/nwWxu8.jpg
https://i.mopix.cc/GYJNFF.jpg
https://i.mopix.cc/PRQJZo.jpg
https://i.mopix.cc/X7Vmcb.jpg
https://i.mopix.cc/TzPBnD.jpg
https://i.mopix.cc/BaiEk5.jpg
https://i.mopix.cc/2WA0LJ.jpg
https://i.mopix.cc/oa8dEB.jpg
https://i.mopix.cc/skjx4W.jpg
https://i.mopix.cc/a34oDU.jpg
https://i.mopix.cc/HM6yKT.jpg
https://i.mopix.cc/2Ldd3e.jpg
https://i.mopix.cc/QZflI7.jpg
這裡gemini無法達成任務,一直用奇怪思維想要達成我的任務,但宣告失敗,思緒似乎不
夠全面!
第二題顯然是gpt贏了!
所以目前兩家LLM的各種擅長地方可能各有勝負,以後有機會再玩玩
這次結果雙方要勝一負,我不知道如果付費版gemini 版本較高,會不會思緒比較強,就
能兩題都答對,gemini有付費版本的玩家不妨有興趣可以玩看看!
--
※ 發信站: 批踢踢實業坊(ptt.cc), 來自: 49.216.30.219 (臺灣)
※ 作者:
laidos
2025-12-23 13:50:09
※ 文章代碼(AID): #1fIYsO8O (Gossiping)
※ 文章網址:
https://www.ptt.cc/bbs/Gossiping/M.1766469016.A.218.html
※ 編輯: laidos (49.216.30.219 臺灣), 12/23/2025 13:54:44
→
preisner
: 連在一起是要我怎麼點????????????
1F 60.248.161.28 台灣 12/23 13:50
噓
bill403777
: 先叫AI幫你排版
2F 42.73.137.70 台灣 12/23 13:51
噓
chemfafa
: 哪裡複製貼上的啦
3F 27.240.48.64 台灣 12/23 13:52
→
bitcch
: 先叫gpt幫你排版好嗎
4F 49.216.173.203 台灣 12/23 13:53
→
laidos
: 排好了
5F 49.216.30.219 台灣 12/23 13:55
排好了!
※ 編輯: laidos (49.216.30.219 臺灣), 12/23/2025 13:55:56
→
huwnhi
: 用下來我個人是比較喜歡gemini GPT太舔狗
6F 110.30.104.2 台灣 12/23 13:58
推
turnpoint
: 請問第二題的答案是什麼?
7F 101.10.59.32 台灣 12/23 13:58
推
butten986
: Gpt根本只是高階搜尋器,沒運算多少東
西
8F 42.79.92.164 台灣 12/23 14:00
其實廣義來說,llm都是搜尋器,機率統計選字,自己根本不會思考,不會懷疑,就看誰
的資料庫比較齊全,誰就贏呀
※ 編輯: laidos (49.216.30.219 臺灣), 12/23/2025 14:06:05
--
作者 laidos 的最新發文:
[問卦] gpt、gemini識圖能力和動動腦測試比較? - Gossiping 板
作者:
laidos
49.216.30.219
(台灣)
2025-12-23 13:50:09
9F 2推 2噓
+6
[問卦] 『當危機來臨時』寶典為何沒想到隨機殺人 - Gossiping 板
作者:
laidos
49.216.30.219
(台灣)
2025-12-21 04:43:11
15F 6推
+6
[問卦] 要瑟瑟grok 需要訂閱還是免費比較好 - Gossiping 板
作者:
laidos
101.12.148.152
(台灣)
2025-12-01 02:56:37
59F 6推
[問卦] Grok被打臉27次,捧我世界第一像詐騙? - Gossiping 板
作者:
laidos
114.43.156.76
(台灣)
2025-10-31 11:05:19
14F 1推 2噓
+3
[問卦] 小畫作中蒙娜麗莎484世人普遍公認最無價 - Gossiping 板
作者:
laidos
101.12.147.207
(台灣)
2025-08-05 08:59:55
12F 3推
點此顯示更多發文記錄