作者 wetteland ( )
標題 [討論] 害王家貞不能選的 是國民黨自己人
時間 Fri Dec 15 10:11:17 2023


今年5月,立法院修正選罷法,
有黑金槍毒前科終身不得參選,
也納緩刑期間不得參選。

王家貞登記後才發現自己在緩刑期間,
到處喊冤。

但其實她是被國民黨自己人陰掉的。

當初修法時,國民黨表態自己也反黑金槍毒,
提了修正動議
https://pbs.twimg.com/media/GBWpxgxakAAIsLE?format=jpg&name=large
[圖]
其中第10款也與民進黨的版本一樣,
緩刑期間視為執行未畢,不得參選。

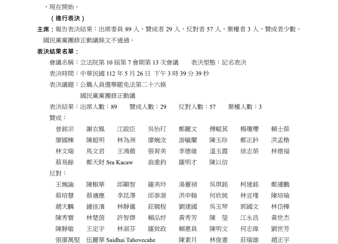
院會表決時,國民黨29位立委投下贊成票,
支持緩刑期間不得參選。
https://pbs.twimg.com/media/GBWpxgxaMAAfGAx?format=jpg&name=medium
[圖]

結果看看現在出來挺王家貞的陳以信、游毓蘭,當時也是投下贊成票↑
https://pbs.twimg.com/media/GBWpxgvbgAAELJq?format=jpg&name=4096x4096
[圖]

所以,國民黨到底是陰險,還是白癡法盲呢?

現在如果國民黨要提釋憲也不可能了,
大法官會直接駁回,
因為國民黨基本上是支持修法的方向,只有細節與民進黨不同,
難道他們要說自己在立法院違憲?


--
※ 發信站: 批踢踢實業坊(ptt.cc), 來自: 123.193.251.26 (臺灣)
※ 作者: wetteland 2023-12-15 10:11:17
※ 文章代碼(AID): #1bUxN7Ht (HatePolitics)
※ 文章網址: https://www.ptt.cc/bbs/HatePolitics/M.1702606279.A.477.html
Catlaco: 王自己的鍋 怪不了別人 就當藍綠和示範區1F 114.44.92.21 台灣 12/15 10:13
caity: 投票時根本不知道在投啥,就黨舉牌子跟投2F 42.74.88.76 台灣 12/15 10:14
amovie: 王家貞未在上訴期間提上訴 因此定讞
所以是王家貞能力不足 自己害自己3F 61.216.178.86 台灣 12/15 10:15
holyhelm: 以大濕的邏輯,將來這條被判違憲,我看也是國民黨的鍋吧5F 36.236.192.108 台灣 12/15 10:16
amovie: 早點上訴就好 現在不知道吵三洨7F 61.216.178.86 台灣 12/15 10:16
holyhelm: 樓上還是搞不清楚,修法是五月底,上訴期是三四月間。8F 36.236.192.108 台灣 12/15 10:17
cottontsai: 王這種咖連自己的事都搞不定,有什麼資格當國會議員10F 123.194.128.106 台灣 12/15 10:17
holyhelm: 除非能夠預知會修法,不然在該判決時間點選緩刑下莊很正常12F 36.236.192.108 台灣 12/15 10:18
5月只是三讀的時間,
政院版草案2022年底就提出來了。
※ 編輯: wetteland (123.193.251.26 臺灣), 12/15/2023 10:19:10
y800122155: 蠢的是國民黨自己提名時不做好查核 提一個沒參選資格才在那邊鬧14F 123.193.248.205 台灣 12/15 10:19
amovie: 這樣更慘 立委登記是11月
登記後才知道沒資格  王家貞更誇張
KMT更無能惹16F 61.216.178.86 台灣 12/15 10:21
mynumber55: 登記的時候不知道自己沒資格???這種卡小好意思出來選喔19F 42.77.196.84 台灣 12/15 10:24
markholden: 如果連這種法條都不知道不清楚,然後想選立委,素質真堪憂啊!21F 223.138.114.136 台灣 12/15 10:36
lbowlbow: 國民黨的立委就是廢23F 223.136.220.213 台灣 12/15 10:39

--
作者 wetteland 的最新發文:
點此顯示更多發文記錄