作者 XXXXGAY (OL打雜小妹)
標題 Re: [新聞] 李麗娟曝光、高翬涉滅證?黃國昌辦公室
時間 Tue Dec  2 19:53:51 2025


※ 引述《wetteland ( )》之銘言:
: 黃辦回應,不斷指著黃委員鼻子罵狗仔的鏡週刊,實際上才是派狗仔
: 跟拍無辜人士與孩童的不入流機構,呼籲相關單位應介入調查鏡週刊
: 長期跟拍孩童所涉犯之法律責任,並遏止此惡行繼續發生,絕不是鏡
: 週刊用「人物已變裝處理」就可以推諉塞責。
: 黃辦稱,黃委員親屬一向奉公守法,與非法引入外資注資的鏡傳媒裴
: 偉不同,鏡週刊為配合黨檢媒三位一體,不斷胡謅故事,卻自始至終
: 提不出任何證據,如今為達目的竟使出跟拍騷擾孩童的惡劣手段,台
: 灣社會無法容忍。
: 黃辦強調,對於鏡週刊近數月諸多不實、烏龍報導,黃委員業已提起
: 告訴,即不再浪費時間隨之起舞,一切到法院講清楚。


我不用出門跟拍,

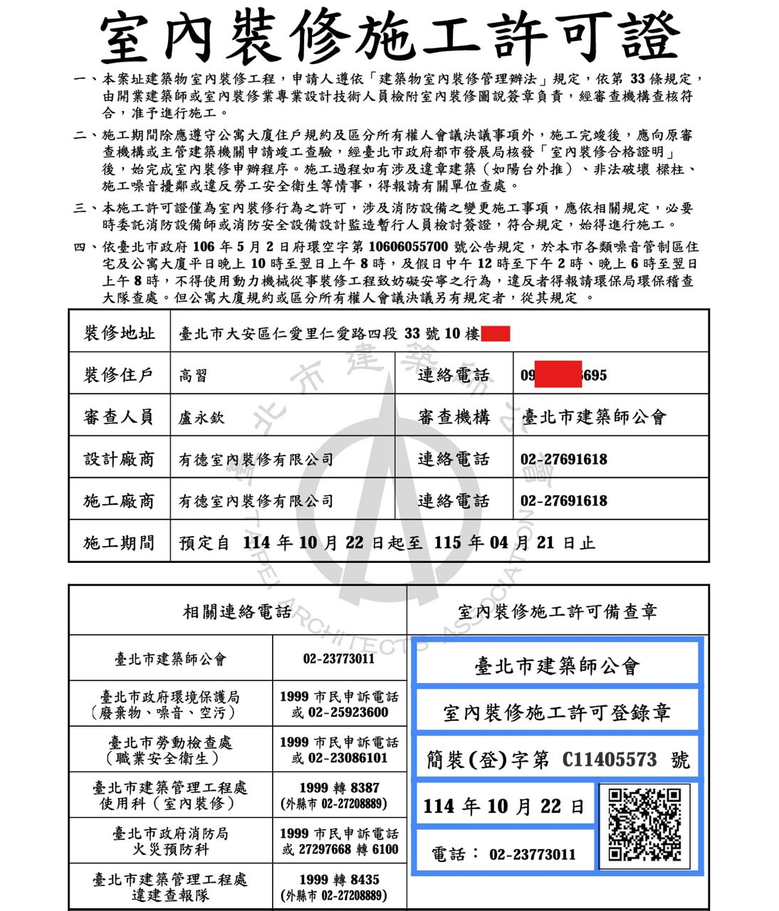
只要查閱香榭大廈的室內裝修施工許可證即可,

https://i.mopix.cc/BVUzk8.jpg
[圖]

雖然施工許可證是公開資料,但我還是稍微幫她遮一下,

高翬(三女)這次用高習(次女)的名義借屍還魂安親班,

承租人是高習,但聯絡電話是高翬的,

不懂就問,小學安親班可以超過五樓以上嗎?

這裡的格局是4房2廳2衛,總共69坪含車位.
 

--
【鋼鐵柯粉成長史】
  創黨大會:https://i.imgur.com/N9cAGn0.jpg
    政論節目https://i.imgur.com/MnxkxlZ.jpg
      民眾講師:https://i.imgur.com/2M9CSvV.jpg
        同桌開會https://i.imgur.com/hEzbCML.jpg
          政令站台:https://i.imgur.com/NxNn5BD.jpg

--
※ 發信站: 批踢踢實業坊(ptt.cc), 來自: 114.24.142.222 (臺灣)
※ 作者: XXXXGAY 2025-12-02 19:53:51
※ 文章代碼(AID): #1fBjDJcx (HatePolitics)
※ 文章網址: https://www.ptt.cc/bbs/HatePolitics/M.1764676435.A.9BB.html
※ 同主題文章:
Re: [新聞] 李麗娟曝光、高翬涉滅證?黃國昌辦公室
12-02 19:53 XXXXGAY
laptic: 所以現場怎樣有看嗎?1F 180.74.217.4 馬來西亞 12/02 19:54
rwhung: 你又要被罵變態了2F 118.171.5.142 台灣 12/02 19:55
tn00270144: 黃國昌什麼時候要用跟騷法告你啊3F 118.165.22.191 台灣 12/02 19:55
Hohenzollern: 她開設安親班 為何不做合法登記?4F 111.250.233.42 台灣 12/02 19:55
Mradult: 所以這邊要設安親班的證據呢?5F 114.41.198.156 台灣 12/02 19:56

這個我下週才會講,我的進度不能比週刊快太多,

不然黃國昌就改告我不告週刊了 XD
 
※ 編輯: XXXXGAY (114.24.142.222 臺灣), 12/02/2025 20:00:53
metro721: 四叉 你在鋪陳上通告嗎
哈哈6F 111.71.213.22 台灣 12/02 20:01
cross980115: 笑死 週刊是擋箭牌8F 61.223.87.195 台灣 12/02 20:04
Mradult: 欸…事實怎麼怕被告呢?9F 114.41.198.156 台灣 12/02 20:11
tannoy: 幹笑死10F 114.137.114.134 台灣 12/02 20:18
BIA: 你也是狗仔嗎?11F 223.140.151.204 台灣 12/02 20:20
vbhero: 將來四叉出事,青鳥會說那是柯粉12F 122.100.92.240 台灣 12/02 20:40
gogen: 等看戲13F 49.217.203.119 台灣 12/02 20:49
MyDice: 有人可以解釋一下為什麼這麼急著辦安親班?辦安親班會上癮還是不辦會死掉掉?14F 73.15.208.152 美國 12/02 20:58
js666888999: 水喔!16F 36.234.49.240 台灣 12/02 21:03
mintex: 狗仔昌慘了17F 122.100.89.152 台灣 12/02 21:07
MA40433: 哦18F 101.10.237.127 台灣 12/02 21:11
mark0204: GOOD JOB!!!19F 140.112.66.150 台灣 12/02 22:14

--
作者 XXXXGAY 的最新發文:
點此顯示更多發文記錄