看板 HatePolitics
作者 dudu5566 (仁甫哥超MAN!!!)
標題 [新聞]賴清德轟在野推5萬以下貪污免罰 他揭「超
時間 Tue Dec 16 13:15:34 2025



1.新聞網址︰
https://www.ettoday.net/news/20251216/3084799.htm
賴清德轟在野推5萬以下貪污免罰 他揭「超過30綠委也曾提案連署」 | ETtoday政治新聞 | ETtoday新聞雲
[圖]
總統賴清德15日發表談話,批評國會「濫權立法」,更提到「在全民厭惡貪污、期待廉政的同時,在野黨正推動修法,除了讓5萬元以下的貪污免除刑責,也將貪污助理費的行為除罪化」。對此,媒體人黃揚明今(16日)指出,「明定情節輕微且金額在五萬元以下者,得減輕或免除其刑」該案由20位綠委提案連署、還有一個版本是貪 ...

 

2.新聞來源︰

ETtoday新聞雲

3.完整新聞標題:
賴清德轟在野推5萬以下貪污免罰 他揭「超過30綠委也曾提案連署」

4.完整新聞內容︰

記者郭運興/台北報導

總統賴清德15日發表談話,批評國會「濫權立法」,更提到「在全民厭惡貪污、期待廉政
的同時,在野黨正推動修法,除了讓5萬元以下的貪污免除刑責,也將貪污助理費的行為
除罪化」。對此,媒體人黃揚明今(16日)指出,「明定情節輕微且金額在五萬元以下者
,得減輕或免除其刑」該案由20位綠委提案連署、還有一個版本是貪污1萬以下除罪,兩
案合計超過30位綠委提案連署。他大酸,原來,在賴總統眼中,這些立委都是「在野黨」
,難怪「在野獨裁」。


總統賴清德15日院際國政茶敘後發表錄影談話,向國人說明當前憲政與國政風險,他也批
評國會「濫權立法」,更提到「在全民厭惡貪污、期待廉政的同時,在野黨正推動修法,
除了讓5萬元以下的貪污免除刑責,也將貪污助理費的行為除罪化,甚至更立法要把公費
助理的經費直接納入立委的私囊,助理的權益將無從保障」。


對此,黃揚明表示,昨天賴清德總統提及「在野黨正推動修法,除了讓5萬元以下的貪污
免除刑責...」,有網友補充這個提案版本,就貼出來分享一下:

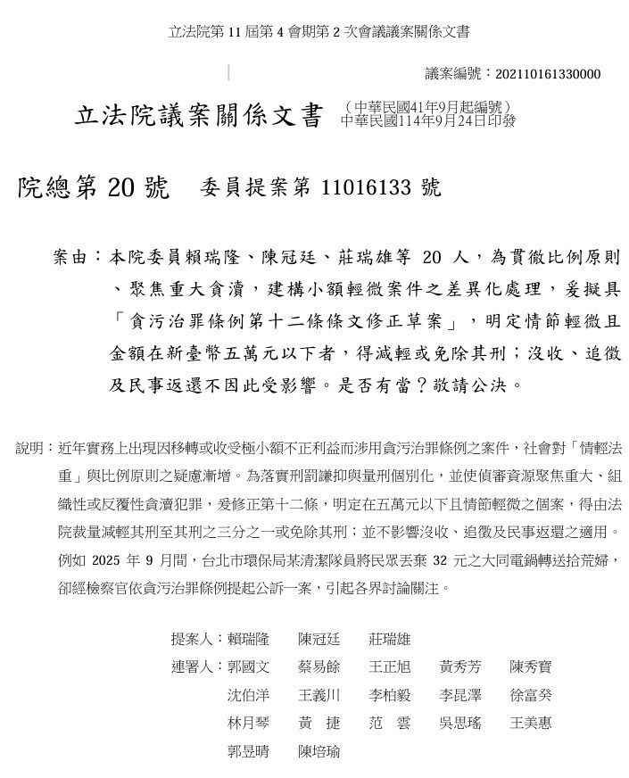
案由「明定情節輕微且金額在新臺幣五萬元以下者,得減輕或免除其刑」
提案立委:賴瑞隆、陳冠廷、莊瑞雄
連署立委:郭國文、蔡易餘、王正旭、黃秀芳、陳秀寳、沈伯洋、王義川、李柏毅、李昆
澤、徐富癸、林月琴、黃捷、范雲、吳思瑤、王美惠、郭昱晴、陳培瑜

黃揚明大酸,原來,在賴總統眼中,這些立委都是「在野黨」,難怪「在野獨裁」,另外
,還有一個版本是貪污1萬元以下除罪的,兩案合計超過30位民進黨立委提案、連署,過
半數喔,國民黨立委有不代表民進黨立委沒有。


5.附註、心得、想法︰
其實不只綠委

法務部自己也打算推貪汙5萬以下得免刑

來源:https://www.ettoday.net/news/20251203/3077626.htm
「電鍋案」掀輕罪重罰討論 法務部推修法:5萬以下貪汙可免刑 | ETtoday政治新聞 | ETtoday新聞雲
[圖]
台北市一名任職超過30年的黃姓清潔隊員,因將殘值僅剩32元的電鍋轉送給拾荒婦人,被依「貪汙治罪條例」起訴。法務部部長鄭銘謙今(3日)表示,電鍋案反應情輕法中的法律方式個案,這部分法務部已經提出修正草案(貪汙治罪第12條),行政院已經審查完竣了,希望盡快完成修法。(電鍋案,法務部,修法,貪污) ...

 

鄭銘謙則說,他尊重法院判決,但目前已經提出「貪污治罪條例」第12條修正草案,貪汙
所得在5萬元以下,本來現行法減輕其刑,現在要多一個免除其刑的選項,可以讓法官有
更大裁量空間,目前行政院已經審竣,希望經過院會同意,送立院審議。


所以賴桑這次是打臉到自己人了嗎?

--
※ 發信站: 批踢踢實業坊(ptt.cc), 來自: 1.173.81.81 (臺灣)
※ 作者: dudu5566 2025-12-16 13:15:34
※ 文章代碼(AID): #1fGEhvEE (HatePolitics)
※ 文章網址: https://www.ptt.cc/bbs/HatePolitics/M.1765862137.A.38E.html
※ 同主題文章:
[新聞]賴清德轟在野推5萬以下貪污免罰 他揭「超過30綠委也曾提案連署」
12-16 13:15 dudu5566
diefishfish: 哈哈哈哈哈哈哈1F 27.240.240.172 台灣 12/16 13:16
thouloveme: 賴清德已經沒救了2F 223.137.148.192 台灣 12/16 13:16
Taiwan007: 子弟兵林宜瑾貪1412萬3F 223.138.31.137 台灣 12/16 13:16
boboking2: 賴神擋下來了 好棒繼續支持4F 42.77.31.67 台灣 12/16 13:16
Healine: 微貪污 輕貪污5F 61.216.102.7 台灣 12/16 13:17
thouloveme: 賴清德上任後就是一直鬥6F 223.137.148.192 台灣 12/16 13:17
PTTcrazy: 我笑了~~原來提案者是自己人XD7F 61.218.249.79 台灣 12/16 13:17
Malion: 在他眼中沒立法院吧,立委都是雜質8F 42.72.56.167 台灣 12/16 13:17
ben811018: 就說賴總統該看身心科了 而不是去找人泡茶聊天9F 42.78.128.110 台灣 12/16 13:17
a5687920: 靠北喔 綠能你不能11F 101.8.240.200 台灣 12/16 13:17
diefishfish: 綠營真的每天有笑話可以看12F 27.240.240.172 台灣 12/16 13:18
turst: 政院版是法官有裁量權,上人版是直接無罪13F 61.220.221.145 台灣 12/16 13:18
a1223356: 民進黨敗亡之兆已現。14F 49.216.163.38 台灣 12/16 13:18
Madridtop: 難怪深綠黨員都在跟校長唱反調15F 101.9.102.84 台灣 12/16 13:18
rwhung: 賴怎麼這麼雷16F 1.174.54.247 台灣 12/16 13:19
foolfighter: 雜種國民黨難民17F 49.218.241.224 台灣 12/16 13:19
douge: 同樣的網軍幾個月後會開始攻擊雇主18F 140.112.175.204 台灣 12/16 13:19
CrossroadMEI: 林宜瑾跟鄭文燦絕對是不適用 呵呵19F 114.137.142.2 台灣 12/16 13:19
sevenway777: 笑死,原來賴清德在罵自己綠委21F 39.12.1.36 台灣 12/16 13:20
douge: 因為民進黨內鬥 真的是一場大戲22F 140.112.175.204 台灣 12/16 13:20
sevenway777: 該教訓一下自家綠委了吧?23F 39.12.1.36 台灣 12/16 13:20
korsg: 糞鳥裝死中24F 114.137.131.54 台灣 12/16 13:20
douge: 記得開帳號別開錯了25F 140.112.175.204 台灣 12/16 13:20
a8521abcd: 有王義川沈伯洋,那不一樣,那是抗中保台的挺貪污啦26F 42.70.71.159 台灣 12/16 13:21
sevenway777: 關鍵字:沈伯洋、王義川、吳思瑤
我快笑死28F 39.12.1.36 台灣 12/16 13:21
tonykingtwo: 綠畜就是被打臉還會一直舔主人 稱牠們是狗都算侮辱狗了30F 42.72.192.34 台灣 12/16 13:21
MonkeyCL: 條文有照抄嗎
當初怎麼沒過?32F 42.70.186.9 台灣 12/16 13:22
Taiwan007: 有黃捷欸,未來高雄市長34F 223.138.31.137 台灣 12/16 13:23
s81048112: 這咖又要講一半了嗎35F 27.51.18.47 台灣 12/16 13:23
benqlove: 不然呢?貪污沒罪本來就是藍綠白共識,藍綠白利用粉絲吵架來支持他們貪污合法36F 42.78.119.187 台灣 12/16 13:23
chu: 不要挺貪污很難嗎 這次我信賴38F 42.73.174.130 台灣 12/16 13:25
deann: 因為這是民進黨要推的所以不是挺貪汙 懂嗎39F 220.128.121.214 台灣 12/16 13:25
benqlove: 只要是藍綠白多貪污幾次,全台都挺貪污40F 42.78.119.187 台灣 12/16 13:27
a9563741: 可是現在沒挺貪,反觀藍白41F 106.64.81.60 台灣 12/16 13:27
benqlove: 昨天的你不挺貪污,今天還不是挺高鼻貪污沒罪42F 42.78.119.187 台灣 12/16 13:28
vbhero: 大家都是在野呀,很好44F 211.75.186.175 台灣 12/16 13:33
bbbing: 草又翻鳥又贏了45F 60.250.191.138 台灣 12/16 13:34
Sinreigensou: 跨時空打臉46F 101.12.152.39 台灣 12/16 13:34
q123212: 藍白這兩年都是在修綠以前提的法啊47F 223.138.89.134 台灣 12/16 13:34
rb731024: 迴力鏢超級快耶48F 223.139.117.103 台灣 12/16 13:35
q123212: 就是要讓人民看清楚綠共嘴臉49F 223.138.89.134 台灣 12/16 13:35
hatland86: 超爽哈哈哈 綠畜們又被打臉50F 123.192.230.190 台灣 12/16 13:36
evan000000: 哈哈51F 118.231.208.211 台灣 12/16 13:37
givar: 這啥滑坡52F 42.78.188.87 台灣 12/16 13:39
godog: 白癡總統53F 60.248.111.135 台灣 12/16 13:44
sana113821: 綠色就是白癡的顏色54F 60.248.185.177 台灣 12/16 13:46
Seifer601: 翁上人是直接免刑55F 223.138.32.36 台灣 12/16 13:47
berserk: 貪汙無罪56F 114.40.86.5 台灣 12/16 13:49
goddamnhuge: 綠能你不能 不是常識嗎?57F 103.234.231.64 台灣 12/16 14:03
bboring: 這總統沒救
當總統出來當主攻手 代表這部隊在亂了
立法院黨團可能有一半都在觀望58F 111.249.238.56 台灣 12/16 14:19
labu06: 黃陽明講的話還有人信喔?!61F 36.227.215.6 台灣 12/16 14:23
jack7775kimo: 嘻嘻,提倡不要餵啥吃啥,自己查證^^gov.tw來的資料:
https://reurl.cc/vKLjYL62F 223.137.64.175 台灣 12/16 14:28
forb9823018: 網軍動起來帶風向了
字都看不懂65F 27.242.88.21 台灣 12/16 14:34
starport: 萊爾可愛 萊爾務實67F 101.8.224.38 台灣 12/16 14:36
forb9823018: 一個是直接無罪 一個是法官決定68F 27.242.88.21 台灣 12/16 14:37
ben811018: 阿就有啊69F 42.78.128.110 台灣 12/16 14:38
forb9823018: 差那麼多當一樣?70F 27.242.88.21 台灣 12/16 14:39
dodoning: 總統痛罵藍白修法,然後綠委連署按讚修71F 106.104.78.220 台灣 12/16 14:53

--
作者 dudu5566 的最新發文:
點此顯示更多發文記錄