※ 本文為 MindOcean 轉寄自 ptt.cc 更新時間: 2020-03-01 09:29:39
看板 Gossiping
作者 標題 [新聞] 桃園市將封城? 市府:假訊息
時間 Sat Feb 29 21:33:41 2020
1.媒體來源:
中時
2.記者署名
賴佑維
3.完整新聞標題:
桃園市將封城? 市府:假訊息
4.完整新聞內文:
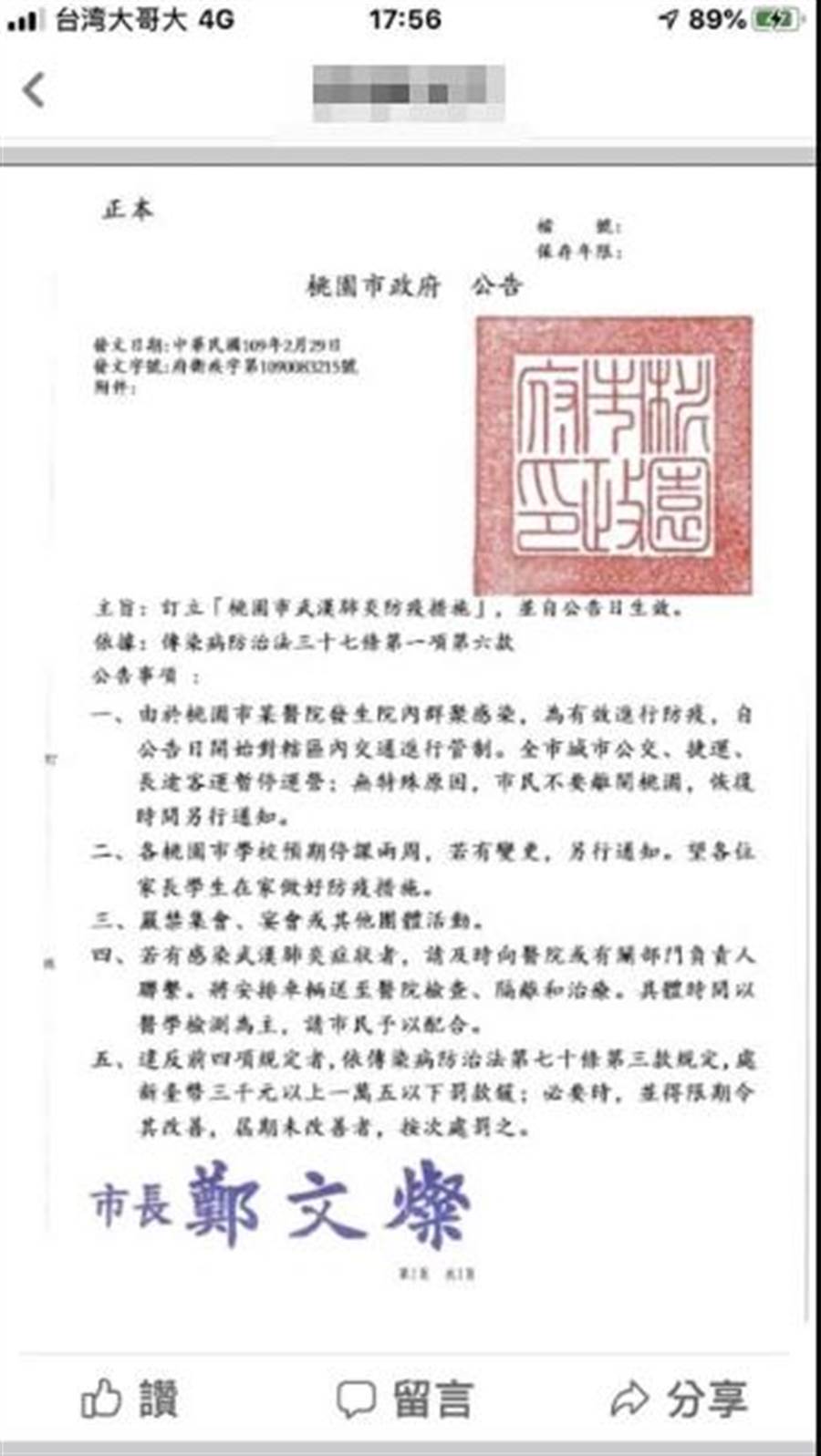
網路社群最近出現偽造桃園市政府「桃園市政府武漢肺炎防疫措施」公文,指桃園市將在
29日開始管制封城。對此市府新聞處長詹賀舜澄清,這是假訊息,呼籲民眾不要轉傳,以
免觸法。
29日開始管制封城。對此市府新聞處長詹賀舜澄清,這是假訊息,呼籲民眾不要轉傳,以
免觸法。
該假公文中,提及桃園市某醫院發生群聚感染,為有效進行防疫,自公告日開始對轄區交
通進行管制。全市城市公交、捷運、長途客運暫停運營;無特殊原因,市民不要離開桃園
,恢復時間另行通知。另外假公文也提到,桃園市各學校預期停課兩周等。
通進行管制。全市城市公交、捷運、長途客運暫停運營;無特殊原因,市民不要離開桃園
,恢復時間另行通知。另外假公文也提到,桃園市各學校預期停課兩周等。
詹賀舜表示,散布謠言不實訊息,最重處3年以下有期徒刑、拘役或併科300萬元以下罰金
,而偽造公文書,刑責1年以上7年以下,最重可關7年,市府已經請警察局查辦。
5.完整新聞連結 (或短網址):
https://www.chinatimes.com/realtimenews/20200229004292-260402
桃園市將封城? 市府:假訊息 - 社會 - 中時
網路社群最近出現偽造桃園市政府「桃園市政府武漢肺炎防疫措施」公文,指桃園市將在29日開始管制封城。對此市府新聞處長詹賀舜澄清,這是假訊息,呼籲民眾不要轉傳,以免觸法。該假公文中,提及桃園市某醫院發生群聚感染,為有效進行防疫,自公告日開始對轄區交通進行管制。全市城市公交、捷運、長途客運暫停運營;無特殊 ...
![[圖]](https://images.chinatimes.com/newsphoto/2020-02-29/900/20200229004295.jpg)
6.備註:
※ 一個人一天只能張貼一則新聞,被刪或自刪也算額度內,超貼者水桶,請注意
--
※ 發信站: 批踢踢實業坊(ptt.cc), 來自: 223.138.134.106 (臺灣)
※ 文章代碼(AID): #1UMcWttQ (Gossiping)
※ 文章網址: https://www.ptt.cc/bbs/Gossiping/M.1582983223.A.DDA.html
推 : 可撥假消息1F 27.52.94.12 台灣 02/29 21:34
推 : 怎麼突然一堆假消息= =2F 1.200.205.158 台灣 02/29 21:34
推 : 五毛很忙3F 220.137.127.98 台灣 02/29 21:34
→ : 中國同路人整天反政府,幹你娘背骨仔4F 1.171.133.12 台灣 02/29 21:34
→ : 對岸網軍五毛白痴玩夠沒?5F 118.161.187.68 台灣 02/29 21:34
推 : 台灣就那麼小還封城6F 1.169.130.93 台灣 02/29 21:34
→ : 蟑螂到處反串5毛轉移焦點?7F 150.117.201.116 台灣 02/29 21:34
→ : 我覺得兩邊根本玩上癮了,消息都還沒出去8F 114.40.61.185 台灣 02/29 21:35
推 : 料敵精準9F 180.217.112.247 台灣 02/29 21:35
→ : 欸幹2020了還有人信台灣會封城?10F 203.204.50.67 台灣 02/29 21:35
推 : 台灣這麼小封個屁 腦殘也要有個極限11F 110.50.128.205 台灣 02/29 21:35
推 : 槍斃好了12F 36.235.19.14 台灣 02/29 21:35
推 : 白粉仔不要再亂了啦13F 123.194.107.220 台灣 02/29 21:35
→ : 政府就一堆澄清新聞。14F 114.40.61.185 台灣 02/29 21:35
→ : 假消息沒有攻擊台北市? 這麼巧15F 114.136.1.28 台灣 02/29 21:35
→ : 台灣真辛苦 要防疫還要防五毛和9.2作亂16F 36.230.94.138 台灣 02/29 21:36
推 : 這些假消息很假耶..其實17F 111.251.184.46 台灣 02/29 21:36
→ : 早攻擊了,有假消息說公佈會恐慌,結果最18F 114.40.61.185 台灣 02/29 21:36
推 : 綠營側翼反串?19F 175.182.133.184 台灣 02/29 21:36
推 : 會相信的根本是智障吧==20F 111.248.192.198 台灣 02/29 21:36
→ : 後中央公布也沒恐慌。21F 114.40.61.185 台灣 02/29 21:36
推 : 9.2背骨仔高潮22F 42.77.154.67 台灣 02/29 21:36
噓 : 會信的大概是白癡吧23F 39.9.203.78 台灣 02/29 21:36
推 : 五毛是不是都用自身經歷取材啊24F 114.45.52.180 台灣 02/29 21:36
→ : 支那人跟畜牲無異,幹你娘25F 101.13.133.46 台灣 02/29 21:36
推 : 都沒辦法阻止9.25柯糞不斷造謠帶風嗎?26F 111.71.212.65 台灣 02/29 21:37
推 : 一堆封城沒事做27F 180.177.8.70 台灣 02/29 21:37
推 : 支那五毛傾巢而出耶28F 1.175.239.209 台灣 02/29 21:37
推 : 北市也有假消息啊 前幾天不是有甚麼把人29F 27.52.94.12 台灣 02/29 21:37
→ : 活埋在大巨蛋的假新聞
→ : 活埋在大巨蛋的假新聞
推 : 笑了 誰相信31F 175.182.7.246 台灣 02/29 21:37
→ : 五毛還玩不膩嗎?32F 114.137.245.38 台灣 02/29 21:37
→ : 一直放假消息 會導致狼來了效應33F 1.175.239.209 台灣 02/29 21:38
→ : 前幾天還有和平封院的假消息。34F 114.40.61.185 台灣 02/29 21:38
噓 : 垃圾五毛到底什麼時候才要停止造謠35F 118.167.115.74 台灣 02/29 21:38
→ : 什麼公交36F 111.71.46.255 台灣 02/29 21:38
推 : 柯粉韓粉五毛好了啦37F 223.139.45.172 台灣 02/29 21:38
→ : 會以為台北沒有在玩的,大概偶爾才推文38F 114.40.61.185 台灣 02/29 21:38
→ : 五毛真的瘋狂在臉書上散播39F 115.82.244.68 台灣 02/29 21:39
推 : 要封城也是新竹才對(冷)40F 36.230.78.30 台灣 02/29 21:39
推 : 那些亂造謠的你要不要直接說台灣已經鎖41F 114.136.248.222 台灣 02/29 21:39
→ : 國比較快啊……
→ : 國比較快啊……
推 : 柯粉五毛哀43F 140.109.103.227 台灣 02/29 21:39
→ : 這該怎說呢XD實際上在PTT的確可以看到一44F 114.40.61.185 台灣 02/29 21:39
→ : 堆鄉民很想鎖國呀,到處都想升三級。
→ : 堆鄉民很想鎖國呀,到處都想升三級。
→ : 說沒攻擊北市府的是不是沒住台灣?46F 114.35.246.178 台灣 02/29 21:39
推 : 9.25柯糞不只會造謠!還會狂帶風 狂洗版47F 111.71.212.65 台灣 02/29 21:40
推 : 五毛就是垃圾 一直搞台灣48F 118.160.96.228 台灣 02/29 21:40
→ : 就是因為你們這樣搞台灣人才討厭中國
→ : 就是因為你們這樣搞台灣人才討厭中國
推 : 共慘壓力鍋臨界點了是吧 拼命搖50F 111.71.215.49 台灣 02/29 21:41
推 : 五毛真的吃飽太閒51F 223.136.224.206 台灣 02/29 21:41
→ : 公交?呵52F 115.43.189.142 台灣 02/29 21:41
推 : 五毛加台灣自甘五韓粉柯糞啊53F 39.8.165.18 台灣 02/29 21:41
推 : 現在都做假公文了54F 219.69.100.69 台灣 02/29 21:41
推 : 五毛蚵糞愛造謠 幹55F 1.160.22.219 台灣 02/29 21:41
推 : 他們現在就是打算把病毒推給國外阿56F 61.223.27.225 台灣 02/29 21:41
推 : 假消息瘋狂亂入啊57F 27.242.128.220 台灣 02/29 21:42
→ : 反正他們仍堅持相信這疫情不是他們的錯58F 61.223.27.225 台灣 02/29 21:42
推 : 怎麼這麼多垃圾支那在亂59F 140.112.235.63 台灣 02/29 21:43
推 : 五毛週末還要上班啊60F 118.171.145.224 台灣 02/29 21:43
推 : 最近的假消息跟亂版人數真的多到不懷61F 220.141.98.9 台灣 02/29 21:43
→ : 疑是五毛幹的都難..
→ : 疑是五毛幹的都難..
推 : 每次抓到都是來自大陸跟深藍背景 還要抹?63F 223.139.51.184 台灣 02/29 21:45
噓 : 怎麼突然一堆假消息= =64F 118.165.65.229 台灣 02/29 21:45
→ : 對岸很急啊 懷疑嗎65F 223.139.36.169 台灣 02/29 21:45
推 : 木可糞造謠還不夠嗎?66F 42.75.188.66 台灣 02/29 21:45
推 : 煩死 智障支那賤畜去死一死啦幹67F 42.73.147.37 台灣 02/29 21:45
推 : 發訊息的抓去關啊68F 111.253.27.24 台灣 02/29 21:46
推 : 台灣還有需要封城?五毛真的智障。69F 36.237.76.142 台灣 02/29 21:46
噓 : 這些是用來讓可悲中國韭菜高潮的吧,製70F 36.226.166.182 台灣 02/29 21:46
→ : 造一點他們的小確幸。不然看台灣目前為
→ : 止防堵的還這麼好,共產黨下不了台辣
→ : 造一點他們的小確幸。不然看台灣目前為
→ : 止防堵的還這麼好,共產黨下不了台辣
推 : 這麼這麼多智障消息阿73F 223.136.206.111 台灣 02/29 21:47
推 : 這個禮拜超多假消息 重點不少還是智障某74F 103.3.192.76 台灣 02/29 21:48
推 : 玩到最後就像詐騙電話,大家都不信了75F 223.137.221.213 台灣 02/29 21:48
→ : 些台灣人在鬧76F 103.3.192.76 台灣 02/29 21:48
推 : 這種智障謠言信的也只有智障77F 115.82.191.71 台灣 02/29 21:48
推 : 支那真的有夠煩 又加上韓粉的助攻 幹!!!78F 111.253.218.6 台灣 02/29 21:48
→ : 自由國家本來就會遇到的問題79F 115.82.191.71 台灣 02/29 21:48
→ : 這種白爛消息也有人信?80F 220.141.115.81 台灣 02/29 21:48
推 : 1985爆開以後更扯了81F 1.162.224.180 台灣 02/29 21:49
→ : 會被影響的只有跟風仔那群智障而已82F 115.82.191.71 台灣 02/29 21:49
推 : 幹你娘的煩死人 防疫有這麼認真還用83F 175.97.38.37 台灣 02/29 21:49
→ : 桃園真的封城.那機場飛機也不必飛啦...84F 220.141.115.81 台灣 02/29 21:49
→ : 在那邊繼續放年假嗎 操85F 175.97.38.37 台灣 02/29 21:49
→ : 趕快抓起來罰一罰啦.好笨86F 220.141.115.81 台灣 02/29 21:49
推 : 外有中國五毛+內有kmt9.2+TMD柯糞! 慘87F 111.71.212.65 台灣 02/29 21:49
推 : 當台灣是俎國嗎?封城勒88F 114.137.25.113 台灣 02/29 21:49
→ : 引導輿論引導到這麼噁心 智障支那89F 175.97.38.37 台灣 02/29 21:50
→ : 在八卦 根本分不清 5毛 9.2 柯糞 差別90F 111.71.212.65 台灣 02/29 21:51
推 : 已經一堆了91F 114.37.65.107 台灣 02/29 21:51
推 : 奇怪 假消息要去哪找阿 我都看不到92F 220.129.101.140 台灣 02/29 21:52
推 : 五毛應該沒想過這個謠言會讓中壢人有矛盾93F 39.10.67.52 台灣 02/29 21:52
推 : 消滅通匪內奸 捍衛全民健康94F 116.241.203.154 台灣 02/29 21:52
推 : 台灣這麼小,要封就全封了,怎麼可能95F 180.218.218.116 台灣 02/29 21:52
→ : 分縣市
→ : 分縣市
推 : 基本的很多媒體粉絲團下面都會有人貼97F 123.194.20.61 台灣 02/29 21:53
推 : 柯粉別再亂了.....拜託98F 42.77.116.173 台灣 02/29 21:53
推 : 為何要分清 就算分清難道就是真的嗎?99F 61.223.27.225 台灣 02/29 21:53
→ : 兩條高速公路一條鐵路一條高鐵通全島,100F 180.217.103.100 台灣 02/29 21:53
→ : 是要封三小
→ : 是要封三小
→ : 五毛最近很忙102F 111.241.153.247 台灣 02/29 21:54
推 : 會信這種這麼假的也是智缺XD103F 36.239.210.159 台灣 02/29 21:56
推 : 共匪開工以後網軍也復工了,不是武漢104F 1.160.135.172 台灣 02/29 21:56
→ : 肺炎會掛一堆嗎?
→ : 肺炎會掛一堆嗎?
→ : 看來中國內部出事了,一直想轉移焦點106F 114.137.36.150 台灣 02/29 21:57
推 : 看來中國開工不順啊107F 118.167.135.31 台灣 02/29 21:57
推 : 支那垃圾到底派了多少人在造謠108F 111.241.7.232 台灣 02/29 21:57
推 : 五毛被感染了還是認真造謠,好感動109F 114.44.104.58 台灣 02/29 21:58
推 : 不這麼做的話,他們裡面就要有人扛這波110F 114.137.167.140 台灣 02/29 21:59
推 : 假消息超煩111F 114.27.245.40 台灣 02/29 21:59

→ : 息怎麼這麼兇,中國人都學會蟑螂那套了喔113F 27.242.169.8 台灣 02/29 22:00
→ : ==
→ : ==
推 : 中國傳的就算了 台灣智障還幫傳就...115F 1.34.113.210 台灣 02/29 22:00
推 : 柯韓糞-1116F 111.82.9.90 台灣 02/29 22:02
→ greg11321 …
推 : 因為怕封城,所以先傳假消息,這樣就不會118F 180.217.119.108 台灣 02/29 22:02
→ : 封
→ : 封
→ : 舔共都是垃圾120F 175.180.67.225 台灣 02/29 22:03
推 : 五毛故意亂就算了,台灣人頭腦真的要清楚啊121F 111.82.68.53 台灣 02/29 22:03
→ : !
→ : !
噓 : 支那人真的很煩123F 61.228.159.64 台灣 02/29 22:03
推 : 配合柯韓粉亂起來124F 218.164.115.1 台灣 02/29 22:03
推 : 最近五毛 小粉紅用一堆假訊息轉移目標125F 118.167.39.132 台灣 02/29 22:04
推 : 大巨蛋那種就算了,假造公文還蠻嚴重的吧126F 180.204.192.47 台灣 02/29 22:04
![[圖]](https://i.imgur.com/YoUxW0Nh.jpg)
→ : ,能抓得到嗎128F 180.204.192.47 台灣 02/29 22:04
噓 : 蟑螂:又是柯糞在搞假消息!柯糞吃屎!129F 114.26.50.232 台灣 02/29 22:04
推 : 真的太有台灣價值了130F 36.238.25.35 台灣 02/29 22:06
推 : 一堆見不得台灣好的五毛柯韓粉131F 101.14.244.53 台灣 02/29 22:06
推 : 柯韓糞滾回支那吃屎132F 115.82.138.15 台灣 02/29 22:06
推 : 垃圾造謠仔最好全家得武漢肺炎死掉133F 115.82.9.96 台灣 02/29 22:07
→ : 五毛中毒很深,也瘋了134F 1.160.4.199 台灣 02/29 22:08
推 : 26真的很忙135F 42.76.64.101 台灣 02/29 22:09
推 : 9.2柯糞+中國五毛 可短短幾小時狂洗百篇文136F 111.71.212.65 台灣 02/29 22:09
推 : 這篇智障柯粉只有三個137F 123.192.192.41 台灣 02/29 22:09
推 : 中國人因為這些謠言沾沾自喜 殊不知138F 36.224.128.38 台灣 02/29 22:10
→ : 台灣人根本把他們當笑話 可憐哪
→ : 台灣人根本把他們當笑話 可憐哪
推 : ?????140F 101.9.214.85 台灣 02/29 22:11
→ : 公文全部加上小熊維尼浮水印 沒有就是假141F 61.61.227.213 台灣 02/29 22:12
推 : 蟑螂也會反串?142F 42.76.175.63 台灣 02/29 22:13
→ : 真的很無聊!!!有病嗎?143F 49.216.190.183 台灣 02/29 22:16
→ : 對面復工了啦144F 61.64.110.226 台灣 02/29 22:16
推 : 看到公交就知道了吧 中國人根本抓不到145F 114.25.134.151 台灣 02/29 22:17
推 : 確診人數這麼少誰會相信封城?146F 61.62.246.163 台灣 02/29 22:18
→ : 這有幾個人會信?147F 114.33.0.26 台灣 02/29 22:20
推 : 柯粉148F 175.182.10.177 台灣 02/29 22:21
推 : 台灣怎麼可能封城啦XD149F 211.22.149.51 台灣 02/29 22:21
推 : 426一直吠 吵死了150F 220.132.71.55 台灣 02/29 22:22
→ : 最近很多反串文要顛倒思考
→ : 出來干擾防疫的基本上都是426來亂的
→ : 最近很多反串文要顛倒思考
→ : 出來干擾防疫的基本上都是426來亂的
推 : 中共網軍開工就開始造謠153F 223.139.54.38 台灣 02/29 22:23
推 : 太假了吧154F 114.34.75.67 台灣 02/29 22:24
→ : 台灣與中國 是兩個國家 五毛要有這個155F 223.137.172.96 台灣 02/29 22:34
→ : 認知 還有 無神論不表示可以為所欲為
→ : 認知 還有 無神論不表示可以為所欲為
→ : 多花時間關心桃園龍德宮好嗎157F 220.141.115.81 台灣 02/29 22:42
推 : 智障真多158F 114.36.184.207 台灣 02/29 22:44
→ : 難怪統計說板上80%都假消息159F 110.50.159.99 台灣 02/29 22:46
→ : 假到不行垃圾新聞..反串嗎160F 220.141.115.81 台灣 02/29 22:48
→ : 要弄假新聞至少放入最夯龍德宮再說好嗎
→ : 要弄假新聞至少放入最夯龍德宮再說好嗎
→ : 以後政府公告都加上維尼以示正版好了,162F 107.107.63.108 美國 02/29 22:51
→ : 沒維尼都是假的
→ : 沒維尼都是假的
推 : 謊言說十遍就有人信以為真164F 36.231.114.112 台灣 02/29 22:55
推 : 轉傳的應該全都禁治產 智商堪慮165F 125.231.57.194 台灣 02/29 22:57
推 : 支那賤畜整天製造假消息 滾啦操166F 101.12.8.67 台灣 02/29 23:12
推 : 最近中國內部是否有什麼事?167F 218.161.71.194 台灣 02/29 23:14
→ : 帶風向到柯粉 要嘛是五毛韓粉 要嘛是菸粉168F 101.13.204.122 台灣 02/29 23:17
→ : .....169F 101.9.145.243 台灣 02/29 23:37
推 : 支那賤畜人人喊打170F 111.241.159.39 台灣 02/29 23:41
→ : 也太多假新聞了吧171F 114.39.125.150 台灣 02/29 23:46
→ : 五毛機器動得非常厲害 ==172F 36.226.89.117 台灣 02/29 23:51
推 : 唉173F 114.136.183.47 台灣 03/01 00:07
推 : 中國人真的很廢ㄟ,對現代人類社會沒貢174F 180.204.69.10 台灣 03/01 00:23
→ : 獻的廢物
→ : 獻的廢物
推 : 得病的通通燒掉就地掩埋 疫情控制了176F 111.254.29.237 台灣 03/01 00:44
→ : 馬上開始投入造謠 中國真是沒救了
→ : 馬上開始投入造謠 中國真是沒救了
推 : 9.25毛真的太閒178F 220.143.11.202 台灣 03/01 00:54
噓 : 出動眾多五毛擾敵 中國即將亡國之兆?179F 122.121.153.108 台灣 03/01 01:41
推 : 那公文P的很真實,用語也很台灣,肯定有內賊180F 1.160.113.67 台灣 03/01 02:03
推 : 五毛真悠閒181F 116.241.137.170 台灣 03/01 02:21
推 : 台灣有公交?笑爛XD182F 203.133.99.121 台灣 03/01 03:23
→ : 是不是汪支在調皮啊?183F 1.171.62.157 台灣 03/01 06:12
推 : 公交這種支那用語想笑死人喔184F 223.140.156.35 台灣 03/01 07:04
--
※ 看板: Gossiping 文章推薦值: 0 目前人氣: 0 累積人氣: 331
3樓 時間: 2020-02-29 22:34:21 (台灣)
→
02-29 22:34 TW
我有加入疾管家的賴,所有疫情只看那,不會看其他543的!網路消息看了隨便信的都是那些人啊!
5樓 時間: 2020-02-29 23:00:52 (台灣)
→
02-29 23:00 TW
依照某人邏輯,第一個被攻擊的台北市府因為被市府提告所以菸糞為了避免菸糞被當作五毛所以菸糞趕快做假消息去攻擊菸黨跟閹人還有總統嗎 ? 不然大家會說 菸糞=含糞=五毛了
回列表(←)
分享