顯示廣告
隱藏 ✕
※ 本文為 MindOcean 轉寄自 ptt.cc 更新時間: 2021-10-01 23:28:16
看板 Gossiping
作者 zaixing (雷神之怒)
標題 [新聞] 政院3+11調查小組結論:決策妥適 沒書
時間 Fri Oct  1 20:44:04 2021



政院3+11調查小組結論:決策妥適 沒書面紀錄不影響適法性

2021/10/01 中時 朱真楷

引發國內政治動盪的「3+11」政策,行政院長雖已在立院提出2次專案報告,但根據由行政院秘書長李孟諺擔任召集人的調查小組所做報告披露指出,陳時中是在4月13日與指揮中心任務編組會議,「當場裁示」回到去年3+11模式,此次討論未製書面紀錄,理由是「此屬指揮官之決策模式之一」。對於3+11是否疏失,調查結論明確指出,「形成3+11【加強版】決策考量之依據及其理由,尚屬妥適。」

蘇貞昌已兩度前往立院針對3+11政策進行專案報告,根據蘇的書面報告內容,並未對疫情指揮中心指揮官陳時中的決策及適法性做出明確定論。

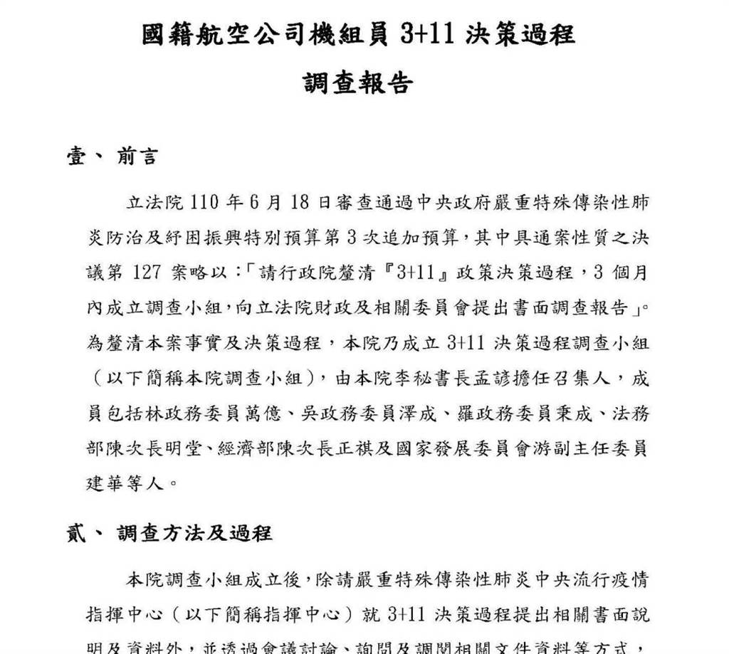
根據行政院送入立法院院會的「國籍航空公司機組員3+11決策過程調查報告」指出,政院為釐清3+11政策,由政院秘書長李孟諺擔任調查小組召集人,成員除政委林萬億、吳澤成、羅秉成,還包括法務部次長陳明堂、經濟部次長陳正祺等人,分別於8月25、9月8日及9月14日召開3次調查小組會議。

報告指出,由於「5+9」管理模式已執行約1個月,加上機師工會提出檢討改善訴求,指揮中心遂於4月13日由疫情監測組、邊境檢疫組、社區防疫組、醫療應變組等任務組及專家,共同向指揮官進行面報,陳時中決定再次調整管控機制,「當場裁示」可回到去年3+11模式,但要在檢疫期滿第3天PCR採陰,此即「3+11【加強版】」模式)。

對於外界質疑的「沒有會議記錄」,該報告指出,4月13日面報、裁示未製作成書面紀錄,「此屬指揮官之決策模式之一」。

報告強調,依指揮中心組織架構指揮中心決策模式並非合議制,而是由指揮官聽取、參酌各任務組、專家學者、相關部會建議及疫情相關資訊後即可執行決策,較類似「首長制」,並非每次決策都須有正式會議或製作書面紀錄始能執行。

報告舉例強調,陳時中在今年1月13日宣布曾有南非或史瓦帝尼旅遊史旅客,入境後一律入住集中檢疫所;或5月3日宣布曾有印度旅遊史旅客,只限本國籍與持我國居留證之非本國籍人士入境,兩項政策決定及討論過程也未製作書面紀錄,但並不影響決策有效性及適法性。

因此,該報告提出的調查結論明確指出,3+11是在兼顧飛航安全與機組員身心健康等多面向考量後做成決定,「其形成「3+11【加強版】」決策考量之依據及其理由,尚屬妥適。」

https://www.chinatimes.com/realtimenews/20211001001477-260407?chdtv
政院3+11調查小組結論:決策妥適 沒書面紀錄不影響適法性 - 政治 - 中時
[圖]
引發國內政治動盪的「3+11」政策,行政院長雖已在立院提出2次專案報告,但根據由行政院秘書長李孟諺擔任召集人的調查小組所做報告披露指出,陳時中是在4月13日與指揮中心任務編組會議,「當場裁示」回到去年3+11模 ...

 

反正你說了算

--
--
※ 發信站: 批踢踢實業坊(ptt.cc), 來自: 180.217.28.238 (臺灣)
※ 文章代碼(AID): #1XLmAM8q (Gossiping)
※ 文章網址: https://www.ptt.cc/bbs/Gossiping/M.1633092246.A.234.html
justice0616: 三小1F 61.223.121.115 台灣 10/01 20:44
aggressorX: 調查小組成員我出 大家歡迎來調查2F 223.137.217.176 台灣 10/01 20:44
joumay: 哪次不妥適的啦 肖想永續執政怎麼可能不妥3F 36.224.141.32 台灣 10/01 20:44
justice0616: 諾富特有要道歉嗎4F 61.223.121.115 台灣 10/01 20:44
chris80634: 強雄:球證 旁證 都是我的人5F 111.241.228.30 台灣 10/01 20:44
tdlions: 耳心 沆瀣一氣 噁爛6F 27.247.2.142 台灣 10/01 20:45
shiaobai: 公三小7F 101.9.98.158 台灣 10/01 20:45
toyni: ㄏㄏ 少林足球啊8F 39.12.69.88 台灣 10/01 20:45
lesnaree2: 強雄:9F 223.136.252.149 台灣 10/01 20:45
zxcelephant: 自己查自己,哈哈哈10F 39.9.73.238 台灣 10/01 20:45
ClutchShot: 球員兼裁判是期待能查出什麼11F 111.82.202.93 台灣 10/01 20:45
trywish: 質疑的是3天根本還在潛伏期,到底那些醫12F 111.242.80.31 台灣 10/01 20:45
ohrring: 黨國有國防布塔綠班有衛服布13F 223.136.58.224 台灣 10/01 20:45
ClutchShot: 監察院表示:也是自己人啦 啾咪14F 111.82.202.93 台灣 10/01 20:46
ohrring: 報告完全沒有畫面15F 223.136.58.224 台灣 10/01 20:46
trywish: 生、理科系、醫學系會認同這種作法?大家16F 111.242.80.31 台灣 10/01 20:46
lesnaree2: 怎麼調查小組都是自己人啊 沒考試公務17F 223.136.252.149 台灣 10/01 20:46
marktak: 對 你各位賤民該死18F 101.137.36.207 台灣 10/01 20:46
kevin927: 這麼妥適怎麼現在不延用呢 呵19F 111.255.67.41 台灣 10/01 20:46
lesnaree2: 員嗎20F 223.136.252.149 台灣 10/01 20:46
cs09312: 沒問題就全部都3+11阿21F 27.242.71.222 台灣 10/01 20:46
trywish: 要那名單而已,結果也不敢給。22F 111.242.80.31 台灣 10/01 20:46
homechi: 真的很扯23F 36.238.57.27 台灣 10/01 20:46
mikezip: 反觀幾十場公聽會叫黑箱24F 180.217.35.160 台灣 10/01 20:46
winglight: 看來監察院真的睡著了吧25F 114.136.30.179 台灣 10/01 20:46
bingxy: 不會有任何結果,承認後果不堪設想26F 58.115.24.148 台灣 10/01 20:46
kkjjrtlym: 反正喊芒果乾 就有韭菜票惹27F 114.36.91.40 台灣 10/01 20:47
trywish: 就幾位下台而已,以前扁馬時代換行政院長28F 111.242.80.31 台灣 10/01 20:47
AustinRivers: 都自己人29F 36.230.14.71 台灣 10/01 20:47
trywish: 又不是什麼大事。能犯一堆錯還留在位置上30F 111.242.80.31 台灣 10/01 20:47
clw8: 無恥31F 1.165.120.183 台灣 10/01 20:47
GingerMeow: 自己查自己,不意外32F 27.51.8.236 台灣 10/01 20:47
trywish: 的幾乎沒有。33F 111.242.80.31 台灣 10/01 20:47
berice152233: 沒事,當然沒事,塔綠班怎麼可能會34F 49.217.204.236 台灣 10/01 20:48
berice152233: 讓3+11有事,選舉還要選嗎
milk250: 党說了算  跟對岸越來越一致了36F 61.231.105.36 台灣 10/01 20:48
AustinRivers: 哎  洪案國防部查一查就算了37F 36.230.14.71 台灣 10/01 20:48
lolic: 幹你娘啦38F 223.137.181.39 台灣 10/01 20:48
devidevi: 沒書面資料就不違法了39F 203.77.48.47 台灣 10/01 20:48
bingxy: 結論我負責,三個字,已結案了40F 58.115.24.148 台灣 10/01 20:48
coffee112: 以前國民黨叫黑箱 現在叫正常 笑死我41F 101.9.175.84 台灣 10/01 20:49
Lenney33: 塔綠班:沒有畫面啦42F 111.249.21.181 台灣 10/01 20:49
pippen2002: https://i.imgur.com/028jFqe.jpg 選?43F 203.75.79.118 台灣 10/01 20:49
BlairWang: 幹你娘 無恥44F 1.161.70.88 台灣 10/01 20:49
coffee112: 817優質的選擇 塔綠班鬧劇 美夢成真45F 101.9.175.84 台灣 10/01 20:49
aa52189: 民進黨真噁心46F 111.83.197.203 台灣 10/01 20:49
cute2611: 看4%崩潰真爽47F 220.129.219.43 台灣 10/01 20:49
mikayu: 強雄4ni48F 1.200.66.225 台灣 10/01 20:50
NowQmmmmmmmm: 真是幽默呢(摸頭燦笑)49F 27.242.167.127 台灣 10/01 20:50
sunchen0201: 自己查自己,當然沒事兒。50F 114.47.163.248 台灣 10/01 20:50
hahaxd78: 妥你媽 等著下台 幹51F 27.242.102.142 台灣 10/01 20:51
MoDerF: 睡菊演過一次了  劇本很熟了啦52F 101.10.17.228 台灣 10/01 20:51
kodo5566: 全都是我的人還想跟我鬥53F 223.138.131.213 台灣 10/01 20:51
leecliff: 幹你娘下賤民進黨 整個垃圾狗官政權54F 1.200.170.147 台灣 10/01 20:51
tim860628: https://i.imgur.com/Ij31D6k.jpg55F 27.242.96.84 台灣 10/01 20:51
[圖]
tonyhome: 范雲強烈建議3+11怎麼沒寫進去 狗官56F 101.136.84.162 台灣 10/01 20:52
kissa0924307: 是否犯罪居然不是檢調來查 世界怎57F 118.161.183.81 台灣 10/01 20:53
kissa0924307: 麼跟得上台灣?
yangweiisi: 塔綠班吃相難看59F 110.30.81.243 台灣 10/01 20:53
jajepound: 屁話調查60F 112.78.75.23 台灣 10/01 20:53
turbomons: 別說民主國家了 以前皇帝做事都還紀錄61F 175.182.23.189 台灣 10/01 20:53
wilson3435: 好啦,不意外62F 101.10.10.56 台灣 10/01 20:54
zakijudelo: https://i.imgur.com/7xggUtT.jpg63F 49.216.17.42 台灣 10/01 20:54
[圖]
soarling: 好的 明年一定送你們dpp上路64F 114.25.140.81 台灣 10/01 20:56
polo5615: 滿滿雙標65F 223.136.133.49 台灣 10/01 20:56
kamisanma: 球員兼裁判 我黨最公正66F 36.234.212.75 台灣 10/01 20:57
bestforbest: 呵呵,笑死,球員兼裁判67F 182.55.100.11 新加坡 10/01 20:57
dx4368: 監察院是還在睡哦68F 114.137.160.90 台灣 10/01 20:57
touchdowns: 笑死 綠共真的超強 我是說無恥的部分69F 123.193.242.53 台灣 10/01 20:57
beercat: 妥適妥適真妥適70F 114.27.159.82 台灣 10/01 20:57
superfoxy: 好的 塔綠班71F 125.228.93.146 台灣 10/01 20:57
creatsy: 菸皇下召,牙匠接旨72F 114.44.132.172 台灣 10/01 20:57
taylor0607: 讚喔 兩岸越來越像了73F 27.53.114.147 台灣 10/01 20:57
Hsinxyzzyx: 綠共塔綠班高潮噴汁74F 1.169.20.130 台灣 10/01 20:57
k47100014: 800死家屬至少有800票以上啦75F 49.217.175.2 台灣 10/01 20:58
qk3380888: 死者屬於自然淘汰76F 219.91.12.12 台灣 10/01 20:58
keria: 校長兼敲鐘仔嗎?77F 223.137.103.59 台灣 10/01 20:58
giggleboy: 黨名字遮起來 我真的以爲我在對岸78F 118.171.20.117 台灣 10/01 20:58
toytoy1212: 塔綠班足球賽79F 39.11.131.208 台灣 10/01 20:59
aribaba0814: 自己查自己80F 118.169.145.122 台灣 10/01 20:59
kevinpc: ...81F 36.225.111.195 台灣 10/01 20:59
rfire: ....上台前吵黑箱,現在是在幹嘛???82F 118.169.1.193 台灣 10/01 21:00
sxxs: 噁心的政府83F 203.203.38.240 台灣 10/01 21:00
yilin11: 以後法案都鼓掌通過就好了84F 122.118.243.145 台灣 10/01 21:00
belion: 如是 kmt 這樣做,早被 dpp 在國會電了...85F 118.166.80.2 台灣 10/01 21:01
leeyeah: 意不意外?86F 101.12.55.30 台灣 10/01 21:02
jerrykyo: 自己調查自己好棒棒87F 1.34.210.83 台灣 10/01 21:03
neo5277: 幹跟阿扁後期都一樣88F 1.162.101.194 台灣 10/01 21:04
databbs: 本來就是正常的政策 不知再亂什麼89F 49.217.121.183 台灣 10/01 21:04
stvn2567: 墨綠大聯盟:分水嶺之後要理性質詢啦90F 123.194.161.20 台灣 10/01 21:04
biore45: 諾富特混居呢 疫苗政策呢 邊境普篩呢 一91F 180.176.145.14 台灣 10/01 21:05
biore45: 連串錯誤誰跟你3+11
paul2chiu: 呵呵 不意外 名符其實的塔綠班93F 49.217.111.189 台灣 10/01 21:05
ssam506: 厲害了 塔綠班94F 101.12.88.211 台灣 10/01 21:05
a76126: 垃圾95F 123.192.156.24 台灣 10/01 21:05
sali921: 塔綠班不意外,繼續吹捧吧96F 114.33.29.223 台灣 10/01 21:06
wincentt: 去問問公務員 沒公文 沒記錄~誰敢辦事..97F 203.204.132.201 台灣 10/01 21:07
toshiba5566: 無恥至極不要臉98F 36.224.6.76 台灣 10/01 21:08
scott01: 是的 塔綠班99F 223.139.80.112 台灣 10/01 21:09
q13461346: 就說綠共了 你以為隨便說說的?100F 60.128.198.93 日本 10/01 21:09
eggeggyayaya: 可憐啊101F 220.135.237.71 台灣 10/01 21:09
darkholy: 反正硬凹凹到最後人民逐漸淡忘就沒事了102F 42.77.113.130 台灣 10/01 21:10
darkholy: ,這招我知道
saiulbb: 你們這群垃圾塔綠班都會下地獄的 噁心104F 61.56.143.149 台灣 10/01 21:12
jil: 再讓你們執政下去還有王法嗎 提早下來吧105F 1.170.38.65 台灣 10/01 21:13
tenching: 驗出大麻反應都可以沒事了 不意外啊106F 220.137.116.156 台灣 10/01 21:15
tenching: 真的像塔利班說一是一
ray88076: 最好沒會議紀錄正常 騙人沒跟公務員開會108F 49.217.192.9 台灣 10/01 21:16
ycw216: 真妥適,嚇壞了只能噓。109F 118.170.227.106 台灣 10/01 21:16
mscp: 都給你說就好了啊,幹110F 42.74.138.91 台灣 10/01 21:17
ray88076: 妥適怎不改回去3+11111F 49.217.192.9 台灣 10/01 21:17
terry1020: 讚,民進黨這樣就對了112F 114.136.221.5 台灣 10/01 21:19
ymsc30102: 沒問題就規定全國3+11啊 其他人又不像113F 140.114.18.126 台灣 10/01 21:23
ymsc30102: 航空業這麼頻繁出入境 風險不是更小?
pitalvlu: 我負責115F 223.138.96.90 台灣 10/01 21:24
creatsy:  之前說有專家會議,結果是在騙116F 114.44.132.172 台灣 10/01 21:24
Freeven: 幹你娘連紀錄都沒有你又知道不影響117F 1.200.106.21 台灣 10/01 21:27
youlieme: 嘔嘔嘔嘔嘔 妥你老木118F 61.223.235.148 台灣 10/01 21:27
HuanYus: 立委真好當119F 223.138.247.190 台灣 10/01 21:27
deltarobot: 妥你妹 幹你娘塔綠班120F 101.12.55.232 台灣 10/01 21:28
johnny04a: 不意外啊121F 114.136.5.36 台灣 10/01 21:29
novashine: 由行政院秘書長擔任召集人的調查小組122F 223.136.193.216 台灣 10/01 21:31
novashine: [url]https://imgur.com/B6ZTYZs[/url]
lawstone: https://i.imgur.com/TdS1C8K.gif124F 61.223.37.226 台灣 10/01 21:32
tsay0100: 百分百命中125F 223.138.44.67 台灣 10/01 21:32
ifyoutry: 你首長制可以首到一開始想推給陳宗彥?126F 114.33.83.163 台灣 10/01 21:33
lai180: 幹破你娘,不得好死127F 124.6.24.106 台灣 10/01 21:33
cfetan: 3+11屬邊境管理的一部,能不經專家會議認128F 27.242.135.84 台灣 10/01 21:34
ayianayian: 這三小調查報告??129F 118.165.92.8 台灣 10/01 21:34
cfetan: 可背書,邏輯在哪?130F 27.242.135.84 台灣 10/01 21:34
ichool: 所以意思是決策故意不紀錄會議紀錄嗎?131F 101.12.93.162 台灣 10/01 21:37
Thorvs: 光沒會議記錄就缺乏適法性了啦,乾132F 114.34.189.220 台灣 10/01 21:37
davi0621: 啊不就很妥133F 118.160.66.227 台灣 10/01 21:37
cfetan: 尚屬妥適?134F 27.242.135.84 台灣 10/01 21:38
cfetan: 妥適就是妥適,尚屬妥適難道不是未達十分
cfetan: 妥適,不是嗎?
cfetan: 難道不是未經專家會議背書?
novashine: 黑箱仔,笑國民黨前灑泡尿照照鏡子138F 223.136.193.216 台灣 10/01 21:38
novashine: 說一切可經檢驗然後沒會議紀錄
novashine: 真夠噁心
cfetan: 是則是,不是則不是,尚屬則難謂肯定為是141F 27.242.135.84 台灣 10/01 21:43
cfetan: ,其意不辯自明
joke3547: 自己調查自己的結果,拍手~143F 36.230.199.119 台灣 10/01 21:45
ccjj8: 查無不法 謝謝指教144F 223.140.164.15 台灣 10/01 21:46
mayokonami: 決策妥適喔 病毒自己土生土長的145F 114.45.22.24 台灣 10/01 21:47
kumalan0: 浪費時間報告這些垃圾幹嘛146F 42.77.54.4 台灣 10/01 21:48
Geel: 公信力是被自己玩掉的147F 111.243.95.29 台灣 10/01 21:51
chozenker: 幹你娘畜生148F 123.192.192.41 台灣 10/01 21:51
littlelinsyu: 不要臉是蠻不意外的啦149F 101.9.102.95 台灣 10/01 21:55
muskdeer: 3+11合計14 專家來看也不會覺的有問題150F 118.160.159.157 台灣 10/01 21:56
TBOC: 對製圖抹黑牛肉麵店的行政院來說 不意外151F 42.73.185.147 台灣 10/01 21:57
griffiths: 自已審查自已的論文的概念。152F 203.70.124.49 台灣 10/01 22:00
Sanger: 垃圾塔綠班 自己查自己 丟不丟臉153F 61.228.80.61 台灣 10/01 22:01
return517: 所以萬華的病毒源那來的?154F 223.139.64.201 台灣 10/01 22:01
paulsama: 塔綠共155F 111.243.61.134 台灣 10/01 22:02
ston12: 塔綠班你就繼續亂搞沒關係156F 42.73.202.243 台灣 10/01 22:03
a989876: 行政院的白癡當然護航自己人157F 27.242.132.160 台灣 10/01 22:07
Dissipate: 啊就白痴智障照投塔綠斑唉158F 183.213.246.222 中國 10/01 22:08
m6cs: 以後開會都不用會議紀錄了,塔綠班垃圾159F 42.77.121.87 台灣 10/01 22:11
jis37: 幹你x王八蛋 這也叫調查報告 不如說是卸責160F 27.52.65.196 台灣 10/01 22:14
finalmoon: 有殺人犯自己說自己無罪的嗎161F 223.136.241.79 台灣 10/01 22:17
overthinkin: 呵呵162F 1.174.98.159 台灣 10/01 22:17
Belanice: 好的,塔綠班163F 111.243.48.166 台灣 10/01 22:18
ffruecek: 公投見啊 懶得多說了操你媽的164F 223.141.86.191 台灣 10/01 22:18
TIPPK: 笑死 強姦犯自己判自己無罪165F 27.247.66.216 台灣 10/01 22:18
doig: 官官相護的無恥塔綠班 2022/24全民下架166F 61.231.139.20 台灣 10/01 22:19
mask99: 沒會議記錄還生的出檢討報告,我呸167F 111.241.96.178 台灣 10/01 22:19
doig: 補噓無恥塔綠班168F 61.231.139.20 台灣 10/01 22:21
xoxiandy: 我就一句話,沒關係再這樣拜票啊169F 111.243.124.122 台灣 10/01 22:22
arriy: 幹你娘170F 114.198.187.170 台灣 10/01 22:30
PTTfaggot: 幹你的171F 1.164.179.76 台灣 10/01 22:37
Ilou: 是哪些人探討?科學依據呢?   操一群廢物172F 101.12.44.251 台灣 10/01 22:38
simultaneous: 反正球員兼裁判都給你講173F 39.12.103.112 台灣 10/01 22:45
fytnship: 科學解釋?專家背書?會議紀錄?什麼都沒有174F 175.182.172.148 台灣 10/01 22:49
exceedMyself: 衛福布175F 39.10.69.68 台灣 10/01 22:49
johnny23: 厲害176F 223.140.221.220 台灣 10/01 22:54
Eook11: 妥都妥,哪次不妥177F 114.34.239.37 台灣 10/01 22:58
cccruru: 噁心178F 211.76.81.15 台灣 10/01 23:00
facefear: 跟 中共很像  黑的都可以講成白的 !!!!!179F 61.231.212.192 台灣 10/01 23:10
facefear: 跟 中共很像  黑的都可以講成白的 !!!!!
xx60824xx: 幹181F 220.142.37.132 台灣 10/01 23:14
qilar: 陳時中還說要解釋 阿是要解釋三小喇幹182F 1.200.69.13 台灣 10/01 23:16
hcshin: 塔綠班 塔綠班 綠畜素質有夠讚183F 118.171.27.165 台灣 10/01 23:19
sai2100sai: 難怪被叫塔綠班 綠共184F 220.136.176.21 台灣 10/01 23:20

--
※ 看板: Gossiping 文章推薦值: -2 目前人氣: 0 累積人氣: 204 
分享網址: 複製 已複製
( ̄︿ ̄)p tcblow2001 說瞎!
1樓 時間: 2021-10-02 00:05:47 (台灣)
  10-02 00:05 TW
2樓 時間: 2021-10-02 00:37:04 (台灣)
  10-02 00:37 TW
別說民主國家了 以前皇帝做事都還紀錄
3樓 時間: 2021-10-02 10:15:03 (台灣)
+1    (編輯過) TW
不意外...
民進黨在野時,都要求程序正義 要有會議記錄 影片 不然就是黑箱~~
民進黨執政後,直接硬幹特權 + 黑箱操作...  不支持的都是中共同路人...
民主?? 我看是納粹吧~
r)回覆 e)編輯 d)刪除 M)收藏 ^x)轉錄 同主題: =)首篇 [)上篇 ])下篇