※ 本文為 MindOcean 轉寄自 ptt.cc 更新時間: 2022-03-12 12:10:15
看板 Gossiping
作者 標題 [新聞] 台灣不缺電?柯文哲調資料 北市22處重大
時間 Sat Mar 12 10:04:52 2022
台灣不缺電?柯文哲調資料 北市22處重大建案遭限電
ETTODAY
https://www.ettoday.net/news/20220311/2206407.htm
台灣不缺電?柯文哲調資料 北市22處重大建案遭限電 | ETtoday政治新聞 | ETtoday新聞雲
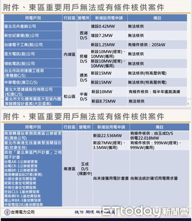
台電興達電廠因為操作失誤,造成303全台大停電,各界除了要求究責外,也開始討論台灣到底缺不缺電。台北市長柯文哲11日表示,行政院長蘇貞昌說停電不是缺電,也許會有下個名詞「限電不是缺電,是網路問題」,還公布北市被限電的大型建築物,包括捷運局、東區門戶計畫子計畫在內的22間公司建案都被限電。(台電,停電 ...
![[圖]](https://cdn2.ettoday.net/images/6224/d6224446.jpg)
https://cdn2.ettoday.net/images/6224/6224446.jpg
![[圖]](https://cdn2.ettoday.net/images/6224/6224446.jpg)
https://cdn2.ettoday.net/images/6224/6224446.jpg
▲北市府秀出向台電申電爭議表。(圖/台北市政府提供)
記者陳家祥/台北報導
台電興達電廠因為操作失誤,造成303全台大停電,各界除了要求究責外,也開始討論台
灣到底缺不缺電。台北市長柯文哲11日表示,行政院長蘇貞昌說停電不是缺電,也許會有
下個名詞「限電不是缺電,是網路問題」,還公布北市被限電的大型建築物,包括捷運局
、東區門戶計畫子計畫在內的22間公司建案都被限電。
灣到底缺不缺電。台北市長柯文哲11日表示,行政院長蘇貞昌說停電不是缺電,也許會有
下個名詞「限電不是缺電,是網路問題」,還公布北市被限電的大型建築物,包括捷運局
、東區門戶計畫子計畫在內的22間公司建案都被限電。
針對限電問題,柯文哲下午受訪表示,這1、2年台北市政府有核發建照的大建築物,被限
電的有多少個?蘇貞昌說停電不是缺電,也許會有下個名詞「限電不是缺電,是網路問題
」,問題是對老百姓來講管你什麼問題,反正我就是沒電可以用。
電的有多少個?蘇貞昌說停電不是缺電,也許會有下個名詞「限電不是缺電,是網路問題
」,問題是對老百姓來講管你什麼問題,反正我就是沒電可以用。
「台北市東區門戶計畫,整個內湖南港地區,重大建築被限電的有幾個?」柯文哲說,不
是公投可以解決問題,他個人不贊成蓋核四,可是核四不蓋後面電怎麼處理?政府要出來
講。
是公投可以解決問題,他個人不贊成蓋核四,可是核四不蓋後面電怎麼處理?政府要出來
講。
柯文哲說,自己也在媒體上講很多遍,2025年台灣再生能源可以達到20%?有可能?不可
能的事嘛,把核電廠關掉,到時候怎麼辦?用愛發電喔?很實際的問題,台北市重大建物
建照核發,現在限電不能給電,問題要解決。
能的事嘛,把核電廠關掉,到時候怎麼辦?用愛發電喔?很實際的問題,台北市重大建物
建照核發,現在限電不能給電,問題要解決。
而根據北市府公布的資料,被限電的建物遍及內湖、松山、南港區,不只台北生技園區有
缺電問題,包含台北花卉產銷公司、台北市捷運工程局、台北捷運公司,甚至大巨蛋等都
有增設用電申請的需求,但除了台北捷運公司可有條件核供外,其他的申請大多都遭台電
多以「無法核供」為由拒絕。
缺電問題,包含台北花卉產銷公司、台北市捷運工程局、台北捷運公司,甚至大巨蛋等都
有增設用電申請的需求,但除了台北捷運公司可有條件核供外,其他的申請大多都遭台電
多以「無法核供」為由拒絕。
備註
奇怪
其他縣市的建設
怎麼都沒聽說被限電
大家不覺得怪嗎
--
※ 發信站: 批踢踢實業坊(ptt.cc), 來自: 1.164.7.141 (臺灣)
※ 文章代碼(AID): #1YA__6Ge (Gossiping)
※ 文章網址: https://www.ptt.cc/bbs/Gossiping/M.1647050694.A.428.html
推 : 去問科學園區各工廠的廠務就知道了1F 101.9.102.73 台灣 03/12 10:06
推 : 人家會說是你沒搞定變電所不讓電進去2F 218.164.17.90 台灣 03/12 10:06
→ : 四個不同意,用電好無力xDDD3F 114.136.188.200 台灣 03/12 10:06
→ : 國家機密?4F 123.0.42.11 台灣 03/12 10:06
推 : 千萬別抬頭5F 1.164.221.91 台灣 03/12 10:06
推 : 台灣人真的很可憐6F 101.10.59.254 台灣 03/12 10:07
推 : 沒電不是缺電,是存在主義的哲學問題7F 1.200.240.14 台灣 03/12 10:07
→ : 欸欸一直當中共同路人8F 73.12.161.127 美國 03/12 10:07
推 : 支持台北市自己發電9F 123.241.185.91 台灣 03/12 10:07
→ : 某捷運不開冷氣是不是也被限10F 219.68.237.245 台灣 03/12 10:07
→ : 工業區公開的秘密吧11F 49.216.54.121 台灣 03/12 10:07
推 : 只有兩種可能阿,民進黨故意要搞柯,12F 223.138.65.113 台灣 03/12 10:08
→ : 不然就是真正缺電阿,這麼簡單你想不
→ : 不然就是真正缺電阿,這麼簡單你想不
推 : 輸真慘只會嗆,不敢負責,真是下賤無14F 223.140.56.3 台灣 03/12 10:08
→ : 通嗎?15F 223.138.65.113 台灣 03/12 10:08
→ : 恥狗官16F 223.140.56.3 台灣 03/12 10:08
推 : 公報私仇吧17F 114.136.89.229 台灣 03/12 10:08
→ : 發電社子島 西區發電計畫 東區發電計畫18F 123.241.185.91 台灣 03/12 10:08
推 : 屁啦 其他縣市沒被限電? 沒限到你而已19F 27.247.127.92 台灣 03/12 10:08
那為啥其他縣市的不出來哀?綠的就算了,藍的也不哀?※ 編輯: ptt987654321 (1.164.7.141 臺灣), 03/12/2022 10:10:00
→ : 第一次聽到這種東西20F 36.225.215.19 台灣 03/12 10:10
推 : 當市長不會主動去協調嗎21F 123.0.42.11 台灣 03/12 10:10
推 : 幹華王愛吹牛總有一天牛皮吹破22F 101.136.0.43 台灣 03/12 10:10
推 : 推7樓23F 114.136.130.168 台灣 03/12 10:10
![[圖]](https://i4.disp.cc/imgur/ytkCPMP.png)
推 : 限電不是缺電 ~25F 114.40.114.116 台灣 03/12 10:11
推 : 幫補血26F 223.137.204.205 台灣 03/12 10:12
推 : 幫台達電QQ27F 42.76.236.157 台灣 03/12 10:12
推 : 塔綠斑集合28F 123.205.105.44 台灣 03/12 10:12
→ : 這的確有可能是變電站不足29F 124.155.174.232 台灣 03/12 10:12
→ : 變電所蓋不蓋啊台北市長?30F 42.73.83.40 台灣 03/12 10:12
推 : 蠻扯31F 1.200.2.145 台灣 03/12 10:13
→ : 計畫用電 不是限電好嗎 請你按照計畫用電32F 218.172.81.198 台灣 03/12 10:13
噓 : 柯就公務員心態,當然不會去協調33F 111.71.118.191 台灣 03/12 10:13
→ : 你想要新增設變電箱或配電盤 但附近台電的34F 124.155.174.232 台灣 03/12 10:13
推 : 沒有缺電為什麼要限電35F 36.225.104.21 台灣 03/12 10:13
推 : 粗暴言論36F 111.248.76.46 台灣 03/12 10:13
→ : 配電已經滿了37F 124.155.174.232 台灣 03/12 10:13
推 : 台北人比較高級啊 想用電卻不想蓋變電38F 223.136.138.148 台灣 03/12 10:14
噓 : 所以變電所什麼時候才能好,還要擺爛39F 27.247.35.211 台灣 03/12 10:14
→ : 變電所蓋不蓋 怎麼會問地方首長40F 124.155.174.232 台灣 03/12 10:14
→ : 站 只要把問題推給中央就沒事了41F 223.136.138.148 台灣 03/12 10:14
→ : 多久?42F 27.247.35.211 台灣 03/12 10:14
推 : 先去查一下只有台北市這樣~43F 111.82.161.159 台灣 03/12 10:14
推 : 文組塔綠班:變電所=變出電力的場所44F 42.76.236.157 台灣 03/12 10:14
→ : 還不蓋!
→ : 還不蓋!
→ : 一堆自救會 台電要辦公聽會說明會46F 124.155.174.232 台灣 03/12 10:14
→ : 還是其他民進黨執政縣市不敢吠~47F 111.82.161.159 台灣 03/12 10:14
推 : 台北想要用電,請蓋在台北48F 39.8.67.253 台灣 03/12 10:14
推 : 太粗暴了 柯文哲不會自己蓋電廠嗎49F 42.72.10.227 台灣 03/12 10:15
→ : 北部人要核四啊 但南部人反對啊www50F 42.76.236.157 台灣 03/12 10:15
推 : 變電所市長的鍋乾儲場市長的鍋台電董事長51F 101.136.0.43 台灣 03/12 10:15
→ : 是市長派的
→ : 是市長派的
→ : 就像台灣現在不缺水 但你家水管問題沒53F 223.136.138.148 台灣 03/12 10:15
→ : 松湖變電所想蓋二十幾年蓋不起來 跑去怪柯54F 124.155.174.232 台灣 03/12 10:15
→ : 水一直扯台灣缺水55F 223.136.138.148 台灣 03/12 10:15
→ : 台灣就是缺電56F 124.155.174.232 台灣 03/12 10:16
推 : 請自己發電。不能自己發電!?自立自強齁57F 42.74.92.16 台灣 03/12 10:16
→ : 事實就是缺電 三月開始需量競價58F 124.155.174.232 台灣 03/12 10:16
推 : 你家水管有問題會全台大停水嗎講幹話59F 36.225.104.21 台灣 03/12 10:16
→ : 不要混淆議題60F 124.155.174.232 台灣 03/12 10:16
→ : 說北部自己蓋電廠 核四就蓋了啊 不給用61F 218.172.81.198 台灣 03/12 10:16
→ : 電網是全台並聯的本來就會互相影響62F 223.136.138.148 台灣 03/12 10:17
→ : 其他縣市沒限電.只是動不動跳一下電而已63F 1.163.233.125 台灣 03/12 10:17
→ : 如果不缺電 才不會這樣嚴重64F 124.155.174.232 台灣 03/12 10:17
推 : 沒有台灣價值65F 49.217.193.170 台灣 03/12 10:17
推 : 不是缺電 是沒電可用66F 220.129.202.6 台灣 03/12 10:17
→ : 非核家園不漲電價看看台電中油虧損突破天67F 101.136.0.43 台灣 03/12 10:17
噓 : 你怎麼知道其他縣市沒有?68F 223.138.59.182 台灣 03/12 10:17
→ : 際69F 101.136.0.43 台灣 03/12 10:17
→ : 而且303 是台北市的變電站害的嗎70F 124.155.174.232 台灣 03/12 10:18
噓 : 不滿意你就辭職啊71F 223.136.85.65 台灣 03/12 10:18
推 : 某人的邏輯就是303是台北沒蓋變電所害的72F 36.225.104.21 台灣 03/12 10:18
→ : 全台互聯就只有民進黨執政會大跳電73F 124.155.174.232 台灣 03/12 10:18
→ : 一個開關癱瘓全台灣推給人為操作隔離安全74F 101.136.0.43 台灣 03/12 10:19
→ : 保護機制呢
→ : 保護機制呢
噓 : 當了快8年,20幾年沒蓋就沒他的事嗎76F 27.247.35.211 台灣 03/12 10:19
噓 : 不說是什麼時代限制的,可悲77F 210.64.30.176 台灣 03/12 10:19
推 : 台北限電就是變電站不夠啦 不要一直扯3078F 223.136.138.148 台灣 03/12 10:20
噓 : 要選總統那你提出來阿79F 182.235.179.17 台灣 03/12 10:20
→ : 3大停電80F 223.136.138.148 台灣 03/12 10:20
推 : 都已經提出十幾個遷移地點了台電自己不遷81F 36.225.104.21 台灣 03/12 10:20
推 : 千萬別抬頭 綠畜砍你頭82F 1.160.111.28 台灣 03/12 10:21
推 : 柯文哲一直都很重視問題83F 223.137.59.93 台灣 03/12 10:21
→ : 快笑死 蓋不起來關他啥事84F 124.155.174.232 台灣 03/12 10:21
推 : 塔綠班:變電站沒把電變出來 怪什麼385F 42.76.236.157 台灣 03/12 10:21
推 : 柯文哲不會用愛發電嗎,難怪沒電86F 111.248.76.46 台灣 03/12 10:21
→ : 變電所蓋不蓋的責任應該是台電要負責87F 36.225.104.21 台灣 03/12 10:21
→ : 0388F 42.76.236.157 台灣 03/12 10:21
→ : 還不能講303大停電喔89F 124.155.174.232 台灣 03/12 10:21
推 : 台電董事長平常是不是忙著喝酒唱歌90F 101.136.0.43 台灣 03/12 10:21
→ : 講303大停電又怎樣 台灣就是缺電啊91F 124.155.174.232 台灣 03/12 10:22
推 : 哪十個?台北有這麼多可以蓋變電站的地92F 223.136.138.148 台灣 03/12 10:22
→ : 方?
→ : 方?
→ : 變電所是台電要去跟居民協調的啦94F 124.155.174.232 台灣 03/12 10:22
→ : 南電北送 在吵我們南部就不送喔95F 1.173.104.231 台灣 03/12 10:22
→ : 所以其他縣市沒有限電?我才不信96F 36.225.104.21 台灣 03/12 10:22
推 : 鬼島人真可憐97F 107.15.64.37 美國 03/12 10:22
推 : 都選不敢蓋的市長 當然繼續限制98F 114.136.36.118 台灣 03/12 10:22
噓 : 好的 所以柯市長蓋電廠變電所了沒??99F 114.136.54.185 台灣 03/12 10:22
→ : dpp完全執政完全擺爛 都推給台北就好了啊100F 36.225.104.21 台灣 03/12 10:22
推 : 變電站不夠是台北市長要負責XDDD101F 114.27.160.157 台灣 03/12 10:23
推 : 需量競價是未來趨勢智慧電網必須的102F 123.0.42.11 台灣 03/12 10:23
→ : 303大停電跟台北缺電完全無關啊103F 223.136.138.148 台灣 03/12 10:23
推 : 這就是人民公投的剩力啦104F 49.216.31.202 台灣 03/12 10:23
→ : 4%不要一直轉移話題105F 223.136.138.148 台灣 03/12 10:23
→ : 所以台電講清楚為何提供十幾個遷移點不遷106F 36.225.104.21 台灣 03/12 10:23
噓 : 其他縣市都不缺電,就你有問題107F 114.136.40.158 台灣 03/12 10:23
→ : 民進黨完全擺爛不遷108F 36.225.104.21 台灣 03/12 10:24
→ : 沒聽說 只是因為不能說109F 110.28.197.95 台灣 03/12 10:24
推 : 我覺得不要跟民進黨討論這些 反正他們不110F 223.137.59.93 台灣 03/12 10:24
→ : 變電所需要市政府核發建照111F 223.136.138.148 台灣 03/12 10:24
→ : 解決就不要投他們 票太多就是這樣。112F 223.137.59.93 台灣 03/12 10:24
→ : 核發有居民抗議 你台電還是被擋下113F 124.155.174.232 台灣 03/12 10:24
→ : 那你就別卡變電所啊114F 175.182.175.163 台灣 03/12 10:25
→ : 台北市政府沒卵蛋不敢得罪市民115F 223.136.138.148 台灣 03/12 10:25
推 : 党:誰叫台北不是党執政,沒電怪我囉?116F 101.137.58.4 台灣 03/12 10:25
→ : 變電所不能蓋 是因為居民抗議117F 124.155.174.232 台灣 03/12 10:25
→ : 一個政黨權力超過30%就無法控管。 藍綠118F 223.137.59.93 台灣 03/12 10:25
→ : 不敢得罪的是台電吧119F 124.155.174.232 台灣 03/12 10:25
→ : 都一樣。120F 223.137.59.93 台灣 03/12 10:25
→ : 有問題就怪政府缺電就好 這個市長好爽121F 223.136.138.148 台灣 03/12 10:25
推 : 搞爛核四的處長得怎麼還沒法辦社維法辦鄉122F 101.136.0.43 台灣 03/12 10:25
→ : 民倒是很快
→ : 民倒是很快
→ : 不錯不錯 不給核准就不會有供電需求上升124F 110.28.197.95 台灣 03/12 10:26
→ : 的問題
→ : 的問題
→ : 執政黨缺電還能講到地方市長才爽吧126F 223.137.59.93 台灣 03/12 10:26
推 : 有問題就怪人們吃太多火鍋 這執政黨127F 42.76.236.157 台灣 03/12 10:26
→ : 真好當
→ : 真好當
推 : 強行核准 就被幹翻了拉129F 114.27.160.157 台灣 03/12 10:26
→ : 綠網軍再怎麼辯解 民進黨還是做不好。130F 223.137.59.93 台灣 03/12 10:26
推 : 能源問題本來就是中央負責 民進黨擺爛131F 36.225.104.21 台灣 03/12 10:27
推 : 柯屁乖乖下來 讓時鐘上台北建設才有電132F 114.42.6.146 台灣 03/12 10:27
→ : 都以為是柯文哲執政了133F 114.27.160.157 台灣 03/12 10:27
→ : 完全執政還擺爛不作為134F 36.225.104.21 台灣 03/12 10:27
噓 : 不限電 是要鼓勵大家挖礦喔135F 1.173.96.54 台灣 03/12 10:27
推 : 台北電不夠就是變電站的問題不要牽拖缺136F 223.136.138.148 台灣 03/12 10:27
推 : 粗暴137F 101.137.2.9 台灣 03/12 10:28
→ : 死忠仔開始推責任囉138F 1.164.91.215 台灣 03/12 10:28
→ : 民進黨做得爛 就是要承認139F 124.155.174.232 台灣 03/12 10:28
→ : 電140F 223.136.138.148 台灣 03/12 10:28
→ : 當年一堆鼓動居民的...141F 124.155.174.232 台灣 03/12 10:29
推 : 擋乾儲場然後說核廢料放你家真的很聰明142F 101.136.0.43 台灣 03/12 10:29
→ : 用資料屌打文組塔綠143F 123.193.198.138 台灣 03/12 10:29
→ : 一堆自救會 抗議 不就是因為選票144F 124.155.174.232 台灣 03/12 10:30
→ : 後來國民黨也有樣學樣
→ : 這個變電所抗議 都是市議員在帶
→ : 後來國民黨也有樣學樣
→ : 這個變電所抗議 都是市議員在帶
推 : 沒有媒體敢報147F 114.37.161.135 台灣 03/12 10:30
→ : 推有資料148F 220.135.124.63 台灣 03/12 10:32
推 : 變電所是會發電膩?一群低能149F 223.137.17.0 台灣 03/12 10:32
噓 : 我們是供電量沒上來 不是缺電好嗎150F 1.169.178.141 台灣 03/12 10:32
推 : 限電不是缺電151F 111.82.9.204 台灣 03/12 10:33
推 : 全台灣各縣市一起公佈就知道是不是只有152F 223.139.246.80 台灣 03/12 10:34
→ : 台北這樣了啦 問題是綠營執政的縣市敢
→ : 嗎
→ : 台北這樣了啦 問題是綠營執政的縣市敢
→ : 嗎
→ : 就像綠共不是垃圾,只是非常垃圾155F 111.82.9.204 台灣 03/12 10:34
推 : 突然幾隻綠狗跑出來叫幾聲 然後又被淹沒了156F 119.14.126.72 台灣 03/12 10:34
推 : 啊是市長又怎樣 你就不是波蘭人157F 1.175.149.125 台灣 03/12 10:35
推 : 塔綠真無恥 怎樣都可以護航158F 39.8.103.236 台灣 03/12 10:35
推 : 協調就有電喔跟用愛發電有什麼差159F 223.137.29.118 台灣 03/12 10:36
噓 : 台北人什麼都不要160F 123.193.16.69 台灣 03/12 10:39
推 : 死忠仔:沒有缺電 只是無法供電161F 1.164.91.215 台灣 03/12 10:40
噓 : 那你是在反三小核四162F 1.200.13.84 台灣 03/12 10:40
推 : 笑死,停電怪市長163F 111.82.12.207 台灣 03/12 10:40
推 : 台灣缺電台北負責 中央負責收割就好惹164F 27.246.96.164 台灣 03/12 10:40
→ : 黨的秘密你怎麼會有165F 1.200.161.247 台灣 03/12 10:41
→ : 笑死166F 111.71.31.58 台灣 03/12 10:41
推 : 不是缺電 是地方不讓蓋變電所167F 49.216.174.42 台灣 03/12 10:41
→ : 柯文哲太過份了 台電委屈巴巴
→ : 柯文哲太過份了 台電委屈巴巴
→ : 我建議台電把行政院的電停掉給其他人169F 1.164.91.215 台灣 03/12 10:43
→ : 反正騙神仔可以點蠟燭喊不缺電
→ : 反正騙神仔可以點蠟燭喊不缺電
推 : 顏色不對171F 36.225.253.179 台灣 03/12 10:44
推 : 塔綠斑:打電動30分鐘應該休息10分172F 49.216.177.18 台灣 03/12 10:47
→ : 鐘,限電有什麼錯?!
→ : 鐘,限電有什麼錯?!
推 : 推囉174F 223.140.181.176 台灣 03/12 10:49
→ : 汐止基隆停電了175F 42.73.140.193 台灣 03/12 10:51
→ : 真好笑,原來台電掉協調?所以他可以不176F 223.137.195.39 台灣 03/12 10:51
→ : 台灣價值177F 39.13.133.46 台灣 03/12 10:51
→ : 要不適當?現在是台北市缺電還是台電缺178F 223.137.195.39 台灣 03/12 10:52
→ : 點的?協調也是台北市要做
→ : 點的?協調也是台北市要做
噓 : 台北開始發電了是不是180F 42.72.190.50 台灣 03/12 10:52
→ : 監察院需要嚴查台北市是否惡意藏電181F 114.136.59.27 台灣 03/12 10:52
推 : 顏色不對182F 49.217.239.251 台灣 03/12 10:53
→ : 台灣價值就是沒電好嗎183F 114.45.37.203 台灣 03/12 10:53
推 : 大眾運輸限電是要大家開燃油車?184F 27.51.135.33 台灣 03/12 10:54
推 : 總統府、立法院和達官顯貴家有電好了吧185F 49.215.32.151 台灣 03/12 10:55
→ : 反正台灣人在他們眼中就是賤民啊
→ : 反正台灣人在他們眼中就是賤民啊
推 : 死忠仔崩潰187F 114.136.254.75 台灣 03/12 10:55
→ : 民進黨只會存在到2024年了188F 223.136.16.20 台灣 03/12 10:56
推 : 公聽會不辦 居民不溝通 怪市長?柯文哲蓋社189F 223.136.110.159 台灣 03/12 10:56
→ : 會住宅當初抗議的人多少 還不是溝通來的 你
→ : 台電發個八千萬給居民事情就沒了 還是有錢
→ : 給高雄 沒錢做變電
→ : 會住宅當初抗議的人多少 還不是溝通來的 你
→ : 台電發個八千萬給居民事情就沒了 還是有錢
→ : 給高雄 沒錢做變電
噓 : 一堆塔綠班護航,沒缺電的話是限殺小電,可193F 111.82.28.184 台灣 03/12 10:57
→ : 憐
→ : 憐
推 : 腥紅腐敗的塔綠班只會要柯負責 然後衝康195F 211.75.11.228 台灣 03/12 10:57
→ : 塔綠班張口就是說謊、沉默就在偷竊 無恥呀196F 111.82.180.9 台灣 03/12 10:57
推 : https://i.imgur.com/MDX9xsM.jpg197F 101.10.18.154 台灣 03/12 10:58
→ : 真好笑,電的需求是台北市要的,難道要198F 223.137.195.39 台灣 03/12 11:01
→ : 台電主動去建變電所?憑什麼?所以我沒
→ : 有第四台需求,第四台業者可以主動幫我
→ : 台電主動去建變電所?憑什麼?所以我沒
→ : 有第四台需求,第四台業者可以主動幫我
推 : 你下台電就來了 是限你不是限電201F 36.237.23.242 台灣 03/12 11:01
→ : 裝並且跟我要錢?202F 223.137.195.39 台灣 03/12 11:01
推 : 蔡英文把大家當是跟她一樣的白癡畜生203F 123.192.104.113 台灣 03/12 11:02
推 : 明明就有電 不要製造恐慌204F 101.136.50.145 台灣 03/12 11:02
推 : 缺電有比反攻大陸重要嗎 塔綠班賤畜現在205F 111.240.63.96 台灣 03/12 11:04
→ : 要的是反攻大陸 不是電力
→ : 要的是反攻大陸 不是電力
推 : 希望總統府立法院也停看看207F 114.44.147.42 台灣 03/12 11:04
推 : 變電所的問題嗎?208F 223.139.228.24 台灣 03/12 11:05
推 : 反正先甩變電所這黑鍋給柯就解套了啦209F 114.32.167.191 台灣 03/12 11:06
推 : 變電所當初可是民進黨立委帶頭反的210F 114.44.147.42 台灣 03/12 11:06
→ : 高假魚都開示了還要推給柯
→ : 高假魚都開示了還要推給柯
推 : 第三世界國家212F 110.30.144.116 台灣 03/12 11:07
→ : 電要給民進黨的工廠用 你交了電費但不配用電213F 220.137.77.172 台灣 03/12 11:07
推 : 口合214F 118.170.0.73 台灣 03/12 11:10
推 : 你台電想做DPP的狗那乖乖被打就好,215F 27.240.184.122 台灣 03/12 11:14
→ : 你出來吠幾聲只會被打的更慘…..尤
→ : 其是阿北這種人情事故0分的XD
→ : 你出來吠幾聲只會被打的更慘…..尤
→ : 其是阿北這種人情事故0分的XD
推 : 台灣獨立 終結藍綠218F 114.45.192.94 台灣 03/12 11:15
推 : 死忠的只會喊台北發電,以後乾脆每個家219F 112.199.231.236 新加坡 03/12 11:15
→ : 庭自備發電機好了,自己的電自己發
→ : 就跟民進黨選前騙台灣人要獨立一樣,
→ : 選後就說台灣已經獨立了
→ : 庭自備發電機好了,自己的電自己發
→ : 就跟民進黨選前騙台灣人要獨立一樣,
→ : 選後就說台灣已經獨立了
推 : 護航的 台電看到了嗎 知道要限哪裡了吧223F 111.240.135.193 台灣 03/12 11:17
推 : 一想到塔綠班還要執政兩年就覺得沒希224F 39.8.158.36 台灣 03/12 11:18
→ : 望
→ : 望
推 : 垃圾政府226F 1.164.85.35 台灣 03/12 11:19
推 : 民進黨騙台灣人民要獨立,還敢笑國民227F 112.199.231.236 新加坡 03/12 11:20
→ : 黨要反攻大陸,這兩個根本一樣
→ : 黨要反攻大陸,這兩個根本一樣
推 : Dpp的能源政策有大問題 絕對缺電229F 111.71.79.154 台灣 03/12 11:20
推 : 好奇其他縣市也有這樣被限電嗎230F 123.194.23.197 台灣 03/12 11:22
→ : 尤其是綠營的縣市....
→ : 尤其是綠營的縣市....
推 : 沒差啦 低端塔綠班靠蠟燭也能活232F 125.228.76.18 台灣 03/12 11:22
推 : 下次限電到你家你就會知道該自己該變電所233F 223.138.59.182 台灣 03/12 11:22
→ : 了
→ : 了
推 : 證據都拿出來了還有人硬要噓耶235F 101.9.32.48 台灣 03/12 11:24
→ : 看起來比較像變電站容量不足236F 1.200.75.55 台灣 03/12 11:24
推 : 政府就是不承認做錯了~哪裡有電什麼規劃237F 118.165.134.135 台灣 03/12 11:25
推 : 有些鄉鎮 會在晚上關路燈省電 反而可238F 111.83.44.63 台灣 03/12 11:25
→ : 能會造成視線不良
→ : 能會造成視線不良
噓 : 阿伯如果要選總統最好自己的能源政策240F 111.82.224.20 台灣 03/12 11:28
→ : 也講一講 不用核四電從哪來?
→ : 也講一講 不用核四電從哪來?
推 : 與民意脫節難怪只剩4% 現實不缺電242F 27.247.158.10 台灣 03/12 11:29
![[圖]](https://i4.disp.cc/imgur/pzuE3kOh.jpg)
→ : 要講什麼?下一任不管誰上總是要收245F 1.200.187.131 台灣 03/12 11:32
→ : 這個爛攤子的
→ : 這個爛攤子的
推 : 沒價值就沒有電247F 1.200.40.89 台灣 03/12 11:33
推 : 誒不是 你這樣全力夯臉的行為是犯規的248F 101.12.19.141 台灣 03/12 11:37
→ : 啦
→ : 啦
推 : 好像有人不曉得,變電所蓋不蓋是當地居250F 27.242.164.103 台灣 03/12 11:37
→ : 民跟附近的協商,而不是市長的問題欸,
→ : 綠畜如果不想要頭腦可以把ㄊ拿掉嗎?
→ : 民跟附近的協商,而不是市長的問題欸,
→ : 綠畜如果不想要頭腦可以把ㄊ拿掉嗎?
推 : 台北市要不要自己蓋一下253F 150.116.100.136 台灣 03/12 11:37
推 : 粗暴言論duck 不必254F 122.254.21.167 台灣 03/12 11:37
推 : 推綠能是未來趨勢 但要按步就班 現在255F 111.83.44.63 台灣 03/12 11:38
→ : 廢核硬推 不僅火力發電需求增加 全民
→ : 肺癌 現實就是電力吃緊 限電或跳電 變
→ : 成日常
→ : 廢核硬推 不僅火力發電需求增加 全民
→ : 肺癌 現實就是電力吃緊 限電或跳電 變
→ : 成日常
推 : 1259F 223.137.110.27 台灣 03/12 11:40
推 : 應該是真的沒電吧!260F 118.161.163.20 台灣 03/12 11:44
推 : 智障 蔡英文的能源政策是用愛發電你261F 223.136.149.132 台灣 03/12 11:46
→ : 還不是投她?你他媽跟我扯什麼要有
→ : 能源政策?你媽知不知道你是智障?
→ : 還不是投她?你他媽跟我扯什麼要有
→ : 能源政策?你媽知不知道你是智障?
噓 : 台北市電不夠就自己發電啦幹264F 1.173.139.105 台灣 03/12 11:52
→ : 塔綠班:是跳電不是缺電265F 42.0.103.98 台灣 03/12 11:52
噓 : 媽的 王安石沒告訴你們嗎? 改革不266F 36.237.141.2 台灣 03/12 11:53
→ : 能亂推 禍國殃民的塔綠班
→ : 能亂推 禍國殃民的塔綠班
推 : 弄個i 發電,找幾個網軍不就有電了268F 1.173.139.105 台灣 03/12 11:54
推 : 看到還有人在扯變電所 變電所能發電膩269F 49.216.46.143 台灣 03/12 11:54
推 : 唉270F 42.77.85.217 台灣 03/12 11:54
推 : 爽!沒柯p我說不定還不知道民進黨有多271F 1.173.173.168 台灣 03/12 11:58
→ : 爛
→ : 爛
推 : 換綠色市長就沒事了 嘻嘻273F 27.53.242.211 台灣 03/12 12:00
推 : 搞你274F 61.224.88.182 台灣 03/12 12:02
推 : 電真的要不夠用了275F 180.253.66.125 印尼 03/12 12:04
→ : 唉…..276F 114.136.255.239 台灣 03/12 12:05
推 : 缺不缺電都不給你用啦!277F 101.136.147.39 台灣 03/12 12:08
--
※ 看板: Gossiping 文章推薦值: 2 目前人氣: 0 累積人氣: 181
作者 ptt987654321 的最新發文:
呱吉挺新式核能!昔公開反核被嗆立場大轉彎 本人無奈:兩碼事 記者王意馨/綜合報導-2026-03-23 11:42:07 總統賴清德21日表態核二、核三廠已具備重啟條件,3月底將送核安會審議,核能政 …481F 209推 60噓- 12F 6推
- 12F 9推
- 14F 5推
點此顯示更多發文記錄
( ̄︶ ̄)b darkrise1980, vvanan, SRWEXP0 說讚! ( ̄︿ ̄)p tcblow2001 說瞎!
回列表(←)
分享
