顯示廣告
隱藏 ✕
※ 本文為 Knuckles 轉寄自 ptt.cc 更新時間: 2025-09-04 18:02:15
看板 Gossiping
作者 HisVol (他的體積)
標題 [問卦] 排除新青安適用72-2的法源依據?
時間 Thu Sep  4 10:43:25 2025



http://i.imgur.com/hoManPj.jpg
[圖]

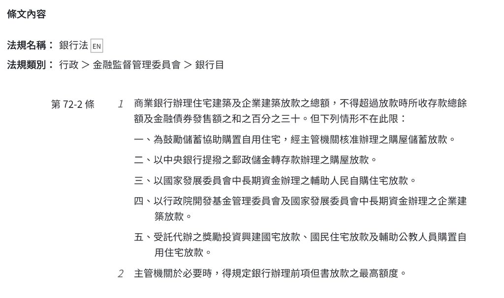
72-2寫得很清楚

只有正向表列的五種情況可以不受限制

主管機關只能為這五種情況設定最高額度

也就是主管機構只能加嚴,不能放寬




問題來了

新青安是這五種情況嗎?

授權主管機關判斷新青安符合這五種情況的法源在哪?

還是有其他法律有授權了?




法盲提問拜託解答

--
--
※ 發信站: 批踢踢實業坊(ptt.cc), 來自: 223.136.254.120 (臺灣)
※ 作者: HisVol 2025-09-04 10:43:25
※ 文章代碼(AID): #1ekFpFQK (Gossiping)
※ 文章網址: https://www.ptt.cc/bbs/Gossiping/M.1756953807.A.694.html
jack529: 不用法源 只要炒房決心1F 116.255.44.2 澳大利亞 09/04 10:44
preisner: 你去釋憲啊2F 60.248.161.28 台灣 09/04 10:44
hosen: 第一條就是了3F 42.79.92.19 台灣 09/04 10:44
snow3804: 綠能你不能4F 111.71.213.79 台灣 09/04 10:44
preisner: 你去告政府違法啊5F 60.248.161.28 台灣 09/04 10:44
eko112: 党說可以就可以6F 114.40.152.143 台灣 09/04 10:44
gay7788: 年輕人已經不會投党了,當然放給他死。7F 111.82.63.62 台灣 09/04 10:44
snow3804: 我是法律專業人士8F 111.71.213.79 台灣 09/04 10:44
bear753951: 明顯第一條啊9F 27.51.135.31 台灣 09/04 10:45
YLTYY: 我就是法10F 42.76.108.110 台灣 09/04 10:45
gay7788: 反觀建商金主們,一個都不能少11F 111.82.63.62 台灣 09/04 10:45
sunday0913: 党就是法綠 法源党說了算12F 101.10.57.97 台灣 09/04 10:45
iversones: 鬼島政府愛怎麼解釋就怎麼解釋13F 27.53.225.213 台灣 09/04 10:45
preisner: 第一條不就是了,新青安只適用自用啊14F 60.248.161.28 台灣 09/04 10:45
hosen: 第一條就是帝王法條,我主管機構說了算15F 42.79.92.19 台灣 09/04 10:45
新青安是鼓勵儲蓄購房的儲蓄購房放款?
Alphaz: 民進黨沒有在管法律的16F 27.52.128.100 台灣 09/04 10:45
driver0811: 我覺得高考考一下這題,當申論題,還17F 111.71.20.40 台灣 09/04 10:45
iversones: 幹你娘 一萬元什麼時候發啦 拖拖拉拉18F 27.53.225.213 台灣 09/04 10:45
driver0811: 蠻有趣的19F 111.71.20.40 台灣 09/04 10:45
※ 編輯: HisVol (223.136.254.120 臺灣), 09/04/2025 10:46:51
flymyfinger: 我說可以就可以20F 36.231.83.208 台灣 09/04 10:46
su4vu6: 只會貼圖不會看 也是很誇張==21F 118.160.200.228 台灣 09/04 10:46
ice0101001: 行政機關可能會先說合憲22F 223.136.103.77 台灣 09/04 10:47
abcd575: 他有寫死購屋儲蓄貸款,新青安哪來的儲蓄23F 39.12.113.60 台灣 09/04 10:47
abcd575: 部位
thelittleone: 當初門早就開好了 你沒研究齁25F 111.71.32.194 台灣 09/04 10:47
ziso: 黨說了算26F 211.72.185.125 台灣 09/04 10:47
bautz: 不用在那邊咬文嚼字,政府說了算27F 61.228.234.178 台灣 09/04 10:48
chter: 第一條有摸到28F 223.139.161.11 台灣 09/04 10:48
iPadProPlus: 誰說新青安是第一條?29F 1.171.60.133 台灣 09/04 10:48
moon1991: 我們越來越獨裁不是在開玩笑30F 114.42.71.114 台灣 09/04 10:48
shellback: 這法很鬆啊 主管機關想要就行31F 118.163.108.246 台灣 09/04 10:48
believefate: 黨說是就是 法綠你懂不懂32F 111.71.213.134 台灣 09/04 10:48
w76530: 第一條不符合的點是?33F 125.227.36.147 台灣 09/04 10:48
Dirgo: 本意是相關主管機關肯擔責,就可以例外吧.34F 118.163.179.141 台灣 09/04 10:48
abcd575: 第一條就是要有分母跟分子的 新青安連分35F 39.12.113.60 台灣 09/04 10:48
x58420: 黨36F 27.242.94.21 台灣 09/04 10:49
baddaddy: 第一條翻譯:行政說了算37F 101.10.166.92 台灣 09/04 10:49
xbit: 民進黨連公投結果都不鳥會鳥你法條38F 36.238.152.24 台灣 09/04 10:49
abcd575: 母都不會動的39F 39.12.113.60 台灣 09/04 10:49
monar: 你是不是沒上營建股的車40F 223.140.221.232 台灣 09/04 10:49
new71050: 黨就是法41F 118.168.47.84 台灣 09/04 10:49
mark80831: 党說的需要什麼法源??42F 114.160.193.208 日本 09/04 10:49
hosen: 主管機關說它是它就是,你是不是不懂政治43F 42.79.92.19 台灣 09/04 10:50
abcd575: 立法院:你大法官自己釋憲44F 39.12.113.60 台灣 09/04 10:50
ciplu: 民進黨違法很多年了,然後一直說別人違憲45F 220.130.83.50 台灣 09/04 10:50
joywo: 跟黨說法源的你是不是搞錯了什麼46F 118.163.30.31 台灣 09/04 10:50
basslife: 這個党如果有在管法律 柯早就出來了47F 61.220.127.70 台灣 09/04 10:50
hosen: 解釋權是在官大人手上,不在你手上48F 42.79.92.19 台灣 09/04 10:50
Cll7do9k: 點開就笑了 法條這樣寫跟沒有一樣49F 36.227.171.219 台灣 09/04 10:51
Vassili242: 黨的指示50F 114.136.163.122 台灣 09/04 10:51
love80: 民進黨跟建商金主聯手,再炒最後一波,剩51F 42.73.63.102 台灣 09/04 10:51
stkoso: 黨意即法源52F 167.220.255.3 新加坡 09/04 10:51
windmk2: 黨言法隨53F 49.216.164.108 台灣 09/04 10:51
love80: 下是下一代的事了54F 42.73.63.102 台灣 09/04 10:51
ctx1000: 恩 你可當成高級  有證的 驗證過的可以cc55F 125.229.83.181 台灣 09/04 10:51
Alberta99170: 第一條不會自己看嗎56F 138.199.21.217 日本 09/04 10:51
fafcfh: 沒有法源依據啊!行政院直接下達命令無視57F 42.72.98.228 台灣 09/04 10:51
love80: 民進黨不倒,台灣不會好58F 42.73.63.102 台灣 09/04 10:51
fafcfh: !59F 42.72.98.228 台灣 09/04 10:51
azeroth: 黨就是依據60F 111.242.74.89 台灣 09/04 10:51
ramirez: 党就是法律 党就是憲法61F 36.237.201.151 台灣 09/04 10:51
WanCa: 要拼2026選舉就是依據了 懂?62F 42.77.252.24 台灣 09/04 10:52
smonkey: 不然你去釋憲啊63F 114.136.136.110 台灣 09/04 10:52
Colappt: 鶄:吵死了 不然釋憲啊^_^64F 49.216.177.132 台灣 09/04 10:52
dahlia7357: 第一條摸到65F 59.124.115.211 台灣 09/04 10:52
s203abc: 黨阿66F 59.125.15.24 台灣 09/04 10:52
candyrainbow: 党說可以67F 60.248.63.67 台灣 09/04 10:52
s203abc: 早說了 NCC搞完換這個68F 59.125.15.24 台灣 09/04 10:53
haha123456: 感謝黨 快上車 機不可失 衝衝衝69F 42.73.42.253 台灣 09/04 10:53
Alphaz: 就違法啊 不然去年怎麼會說有這個天條 一70F 27.52.128.100 台灣 09/04 10:53
s203abc: 白癡75071F 59.125.15.24 台灣 09/04 10:53
Alphaz: 樣的事情過了一年突然合法?很民進黨72F 27.52.128.100 台灣 09/04 10:53
ALLEN1023: 補助的預算不是被刪掉了?73F 42.78.123.251 台灣 09/04 10:53
s203abc: 好笑還能說不違法74F 59.125.15.24 台灣 09/04 10:53
a03520: 這次怎麼不釋憲呵呵75F 42.70.232.16 台灣 09/04 10:54
s203abc: 通姦都沒這麼好笑76F 59.125.15.24 台灣 09/04 10:54
s203abc: 行政命令能不違法才好笑
flux: 黨就是法,畢竟是中國人78F 111.71.215.101 台灣 09/04 10:54
iversones: 幹你娘 政府光炒房就好了79F 27.53.225.213 台灣 09/04 10:54
PCC2003: 党說可以就可以80F 39.12.123.150 台灣 09/04 10:54
andypb: 儲蓄放款是另外一種東西 不是新青安好嗎81F 36.225.54.199 台灣 09/04 10:55
對啊,看看財政部之前的儲蓄放款實施要點
新青安哪個人是先開存款戶儲蓄的?
http://i.imgur.com/3m69pna.jpg
[圖]
Yyyyyy: 憲法第一條:黨說了算82F 123.240.107.45 台灣 09/04 10:55
DPP48: 有疑慮就去告啊83F 101.8.249.8 台灣 09/04 10:55
peter0603: 党意>憲法>法律>命令 @v@b84F 1.170.109.175 台灣 09/04 10:55
h034826567: 党就是法,党的房不能被打擊85F 223.138.162.218 台灣 09/04 10:56
fragile8G: 這就是一黨獨大 青鳥的最愛86F 42.73.132.253 台灣 09/04 10:56
※ 編輯: HisVol (223.136.254.120 臺灣), 09/04/2025 10:57:57
zhanguihan: 垃圾綠共下臺用圖利辦這個去土城87F 223.136.121.68 台灣 09/04 10:58
iPadProPlus: 新青安不符合 是因為他是新青安88F 1.171.60.133 台灣 09/04 10:58
justice0926: 第三點89F 223.139.87.209 台灣 09/04 10:59
新青安的財源是內政部住宅基金
不是國發會中長期資金
簡單來說這五點都是以前的專案
你要把新青安塞進去就請先修法
hw1: 黨:你說不是就不是? 不是喔 不是這樣子90F 223.136.140.124 台灣 09/04 10:59
demangel: 請金管會發文給公會吧…91F 223.136.242.20 台灣 09/04 10:59
supertalker: 用圖利罪告發行政院一干人等了92F 123.51.235.192 台灣 09/04 10:59
ayuhb: 營建股漲停 哈哈哈93F 42.72.236.23 台灣 09/04 10:59
andypb: 但儲蓄放款實施要點行政院可以隨便亂改就94F 36.225.54.199 台灣 09/04 10:59
syo0093: 偉大的總統 賴 清 德 苦民所苦!95F 223.137.19.126 台灣 09/04 10:59
xxxangoy: 知法犯法???96F 122.118.227.191 台灣 09/04 10:59
andypb: 是了 也不是沒有漏洞97F 36.225.54.199 台灣 09/04 11:00
supertalker: DPP根本就是要讓台灣房貸風暴爆炸98F 123.51.235.192 台灣 09/04 11:00
※ 編輯: HisVol (223.136.254.120 臺灣), 09/04/2025 11:01:40
bolovema: 圖利罪應該先抓蔡英文吧 罪魁禍首99F 114.43.142.137 台灣 09/04 11:00
moon1991: 掏空人民的存款給建商100F 114.42.71.114 台灣 09/04 11:01
puritylife: 第一條是購屋儲蓄存款戶 要先存錢的101F 211.20.88.40 台灣 09/04 11:01
puritylife: 完全是不同的東西== 根本不能用這條
iPadProPlus: 購屋儲蓄放款可是有很多條件的103F 1.171.60.133 台灣 09/04 11:01
wolve: 黨綱 與其抵觸者無效104F 101.12.235.152 台灣 09/04 11:01
iPadProPlus: 法源都搞不懂就在隨意放寬 真的笑死105F 1.171.60.133 台灣 09/04 11:01
puritylife: 黨要是想用第一條 要先改購屋儲蓄106F 211.20.88.40 台灣 09/04 11:02
ingrans: 別急,晚點呂帝群會說明107F 27.51.27.59 台灣 09/04 11:02
newrider: 憨鳥力挺到底108F 49.215.89.238 台灣 09/04 11:02
Beanoodle: 黨意凌駕任何法條,懂?109F 60.249.167.163 台灣 09/04 11:03
babuarea: 現在有沒有法律都是黨說了算110F 27.51.145.7 台灣 09/04 11:03
titay333: 行政院這樣算圖利建商嗎111F 39.14.46.42 台灣 09/04 11:03
MORIH: 不要懷疑政府圖利的決心112F 42.70.95.182 台灣 09/04 11:04
DRAGON0324: 我們講法綠113F 223.140.245.0 台灣 09/04 11:05
polo5615: 北犬 出動 雞鴨114F 114.136.183.78 台灣 09/04 11:05
giggleboy: 黨說了算115F 101.9.198.47 台灣 09/04 11:05
driver0811: 72-2第五款購屋貸款,購屋貸款」並非116F 111.71.20.40 台灣 09/04 11:06
driver0811: 泛指所有購屋貸款,而是特指當時已存
driver0811: 在、具有政策屬性的貸款類別。
iverson98: 黨=法 都2025了竟然有人不知道119F 49.217.195.208 台灣 09/04 11:06
driver0811: 新青安是在 2009 年以後才設立,當初120F 111.71.20.40 台灣 09/04 11:06
driver0811: 立法時並未將其納入。不能事後擴張解
driver0811: 釋,把任何後來出現的貸款都視為「購
driver0811: 屋貸款」。若解釋成可以涵蓋「一切政
driver0811: 府推動的購屋貸款」,會讓第3、4款淪
driver0811: 為多餘。涉及銀行放款上限的鬆綁,是
tjkenny: 查五不法,你來我教126F 101.10.60.10 台灣 09/04 11:06
driver0811: 重大金融監理事項,應由立法機關明定127F 111.71.20.40 台灣 09/04 11:06
driver0811: ,而非行政機關擴張。
Redchain: 其實要叫「第一項第一款」,不是第一條129F 223.136.98.128 台灣 09/04 11:07
Redchain: 啦
mmchen: 民進黨就是法源131F 27.53.171.154 台灣 09/04 11:07
bolovema: 這要是柯文哲決議的就是圖利罪啦132F 114.43.142.137 台灣 09/04 11:08
JY1102: 行政院說可以就可以133F 42.77.148.105 台灣 09/04 11:08
bolovema: 若民進党決議就是苦民所苦 嘔嘔嘔134F 114.43.142.137 台灣 09/04 11:08
cutesoda: 一135F 123.241.38.56 台灣 09/04 11:08
bonaqabo: 皇上說了算 我們是帝制136F 101.12.207.44 台灣 09/04 11:09
DimlyLit: 綠圾: 你法盲137F 49.216.255.154 台灣 09/04 11:10
JY1102: “經主管機關核准”辦理,所以拍板給你看138F 42.77.148.105 台灣 09/04 11:10
driver0811: 法學上有個原則:解釋不能導致條文成139F 111.71.20.40 台灣 09/04 11:10
JY1102: 了140F 42.77.148.105 台灣 09/04 11:10
driver0811: 為贅文(Verbot der Redundanz)。141F 111.71.20.40 台灣 09/04 11:10
bustyma19: 藍白怎麼沒有跳出來大聲反對?142F 114.136.7.249 台灣 09/04 11:10
marklin123: 這做法真的欠噓有可能造成經濟危機有143F 114.136.158.197 台灣 09/04 11:10
marklin123: 夠爛
ddijk: 黨就是法源 結案145F 101.8.121.127 台灣 09/04 11:11
ronga: 第一條阿146F 118.163.122.55 台灣 09/04 11:11
mimicwpe: 党就是凌駕法律之上147F 114.136.250.156 台灣 09/04 11:11
supertalker: 天條都能違反,到底知不知道為什麼設148F 123.51.235.192 台灣 09/04 11:11
god890529: 黨就是法 不用懷疑149F 114.37.200.116 台灣 09/04 11:11
kaitokid1214: 黨的旨意就是法150F 114.136.188.13 台灣 09/04 11:12
kamen766: 固票囉151F 223.136.255.150 台灣 09/04 11:13
strikecbu: 政府說了算 你手上有犬法官這張牌嗎 笑152F 122.116.109.107 台灣 09/04 11:13
strikecbu: 死
siyabear: 整天喊違憲的垃圾結果視法律為無物154F 111.243.113.199 台灣 09/04 11:13
lin961213: 黨意即是法意155F 60.249.239.34 台灣 09/04 11:13
scum5566: 法源就是黨意 法綠啦156F 36.233.192.155 台灣 09/04 11:13
clairehao: 明知違法而做 圖利 北檢在睡嗎157F 223.137.70.97 台灣 09/04 11:14
nt880245: 圖利158F 101.10.5.173 台灣 09/04 11:14
iincho: 看看有沒有立委出來講話XD159F 125.228.126.54 台灣 09/04 11:15
simo520: 這又又又不違憲了?主要還是金主爸爸長160F 49.215.242.39 台灣 09/04 11:15
simo520: 虹出來喊話了吧
iincho: 就能判斷是不是共犯結構啦162F 125.228.126.54 台灣 09/04 11:15
homerunball: 党要炒房尼有意見逆163F 223.138.177.52 台灣 09/04 11:15
goodhpp: 這種才是違法違憲吧164F 61.221.49.26 台灣 09/04 11:15
abadjoke: 人治社會 党就是法165F 59.132.20.52 日本 09/04 11:15
liusean: 圖利爛黨166F 42.72.159.212 台灣 09/04 11:16
linbsing: 不是  綠共的草包們 有在依法行政的嗎167F 39.14.1.97 台灣 09/04 11:16
ohyeaaaah: 党就是法,綠畜賤種糞党已經接近實質168F 42.79.216.176 台灣 09/04 11:16
ohyeaaaah: 獨裁,連這種會引發經濟危機的決策這
bolovema: 青鳥又再找藍白墊背 當初是誰說你這四年170F 114.43.142.137 台灣 09/04 11:16
ohyeaaaah: 群畜牲為了貪錢還是要硬幹,支那恆大171F 42.79.216.176 台灣 09/04 11:16
bolovema: 過得好嗎 既然都要炒房 那投藍白就好囉172F 114.43.142.137 台灣 09/04 11:16
ohyeaaaah: 爆開,以中共的體量都差點扛不住,臺173F 42.79.216.176 台灣 09/04 11:16
inuwanwan: 硬要抓小白上車嗎174F 42.77.115.40 台灣 09/04 11:16
ohyeaaaah: 灣只會更慘175F 42.79.216.176 台灣 09/04 11:16
p1227426: 抓交替 這次沒下車  以後沒機會了176F 223.138.1.167 台灣 09/04 11:16
rex0217: 就動物莊園啊,七戒任意追加但書177F 49.217.130.19 台灣 09/04 11:16
gopath: 黨>法178F 223.138.154.179 台灣 09/04 11:17
lionel20002: 党就是法 夠不要臉什麼都能做179F 223.139.68.58 台灣 09/04 11:17
brolli: 党說了算,有意見不?180F 118.170.5.95 台灣 09/04 11:18
STi2011: 問就是抗中保台181F 211.22.172.235 台灣 09/04 11:18
Imgoodjob: 黨182F 111.71.212.184 台灣 09/04 11:19
neoa01 
neoa01: 民進黨炒房政策政績183F 42.73.233.89 台灣 09/04 11:21
bryantiswill: 日本殖民人要尊守中華民國法律?184F 42.78.5.92 台灣 09/04 11:21
airlow: 一?185F 210.69.40.253 台灣 09/04 11:21
BV033GFT: 立法院的普發的法源依據?186F 42.72.169.67 台灣 09/04 11:21
ChungLi5566: 第一款翻譯:金管會說的算187F 114.137.58.13 台灣 09/04 11:21
gs8613789: 不就是第一條嗎188F 27.53.128.81 台灣 09/04 11:21
HisVol: 新青安不是儲蓄放款189F 223.136.254.120 台灣 09/04 11:22
uless: 新青安根本不符合購屋儲蓄放款 現在也根本190F 101.12.129.54 台灣 09/04 11:22
myabo: 第一款儲蓄拐一下就行了191F 101.10.58.51 台灣 09/04 11:22
uless: 沒有銀行在做購屋儲蓄放款吧192F 101.12.129.54 台灣 09/04 11:22
sddmavn: 民進黨就是法 想炒房還要問韭菜嗎193F 118.170.78.172 台灣 09/04 11:22
bearKQG: 党說可以就可以194F 114.34.205.31 台灣 09/04 11:23
Luefa: 聖旨就是依據 懂嗎195F 59.115.0.228 台灣 09/04 11:23
coc: 你的政府違法亂紀沒人可管196F 218.211.154.37 台灣 09/04 11:23
JoeMaddon: 第一條啊197F 111.71.58.152 台灣 09/04 11:23
tist: 黨大還是法大,萊爾校長罪大198F 114.136.204.116 台灣 09/04 11:25
yurian: 汪汪199F 39.14.33.47 台灣 09/04 11:26
leo255112: 感覺泡沫真的不遠了200F 42.72.196.72 台灣 09/04 11:26
cnick: 黨說可以就可以 不信釋憲看看啊 都自己人201F 49.216.19.27 台灣 09/04 11:28
Xicekama: 第一次看到有政府施政是鑽漏洞的 到底想202F 61.228.230.111 台灣 09/04 11:29
Xicekama: 圖利誰?
darwincell: 反正銀行的虧損用納稅人的錢來補即可204F 101.138.16.160 台灣 09/04 11:29
new71050: 就一般貸款去做不行?一定要推新青安205F 118.168.47.84 台灣 09/04 11:29
runedcross: 黨法206F 39.15.73.212 台灣 09/04 11:29
KudanAkito: 沒有人被抓就沒有人犯法 學會了嗎?207F 223.136.104.19 台灣 09/04 11:30
jackie36952: 金管會 會因為這樣 就開爆綠燈嗎?208F 111.71.30.38 台灣 09/04 11:31
knife5987: 是不會修法喔?垃圾政府只會違法!209F 39.12.185.209 台灣 09/04 11:31
gueswmi: 行政院背書 銀行得違背放款規定210F 36.232.183.174 台灣 09/04 11:31
Saynai: 大絕 釋憲 大法官都我的人211F 223.139.105.237 台灣 09/04 11:32
xonba: 很多法都有帝王條款啦  ㄎㄎ212F 60.250.205.229 台灣 09/04 11:32
gueswmi: 沒人究責  違法又怎樣 這就是綠法213F 36.232.183.174 台灣 09/04 11:32
source0209: 為了挽救選票,黨什麼都做的出來214F 223.141.160.202 台灣 09/04 11:33
ocwandu: 不是喔 不是這樣子 聽党銀行才得違背規215F 111.71.74.190 台灣 09/04 11:33
ocwandu: 定
starnotice: 你是不是空手沒買營建股 沒買房217F 110.28.26.109 台灣 09/04 11:33
capayron: 說個笑話 跟民進黨講法律218F 61.224.156.218 台灣 09/04 11:34
xyz5566: 党說了算219F 1.172.154.223 台灣 09/04 11:34
Trybeer: 你是不是沒房?看了還真可憐220F 101.10.63.45 台灣 09/04 11:36
deeprose: 党意就是法律221F 1.168.98.108 台灣 09/04 11:37
somefatguy: 沒差吧 政府有在管法律嗎222F 111.83.173.152 台灣 09/04 11:39
Mathematica: 經濟火車頭你敢嘴223F 42.70.81.251 台灣 09/04 11:40
belion: 綠能?224F 114.137.170.125 台灣 09/04 11:41
Ds209j: 用45條輾過去,立法院有意見再出來打在野225F 101.9.35.49 台灣 09/04 11:41
Ds209j: 的在危害人民利益
Leon0810 
Leon0810: 看起來是第一款耶227F 182.234.11.242 台灣 09/04 11:42
wickham15: 你有先問大法官嗎?228F 42.73.11.16 台灣 09/04 11:43
badruid: 認真看了一下,新青安還真的不是第一條229F 39.12.144.51 台灣 09/04 11:43
badruid: ,不然一開始就排除了不用等到現在。至
badruid: 於為何現在突然就能排除了?我也不懂,
badruid: 解釋權確實在金管會手上,但我沒看到金
badruid: 管會更詳細的解釋
iewix: 不是喔  不是這樣234F 42.73.212.7 台灣 09/04 11:44
lianhua: 正常要先修法…235F 49.218.139.115 台灣 09/04 11:45
NEWSUP: 第一條236F 42.74.44.132 台灣 09/04 11:46
jack80262: 法綠,懂?237F 223.141.40.144 台灣 09/04 11:47
alongalone: 綠能你不能 需要怎麼法律 笑死人238F 49.214.3.82 台灣 09/04 11:48
wgs62160000: 黨說了算,別囉嗦啦239F 1.168.49.133 台灣 09/04 11:48
Stanton: 房價噴240F 42.77.241.61 台灣 09/04 11:49
jay920314: 黨就是依據241F 61.71.52.231 台灣 09/04 11:50
dreamnook2: 党就是法綠242F 111.71.64.176 台灣 09/04 11:51
j155221: 第一條就是啊243F 111.83.0.143 台灣 09/04 11:52
cmcmcmcm2: 党有把法律放在眼裡嗎?244F 111.255.162.56 台灣 09/04 11:52
wernetizen: 第一條,主管機關核准245F 111.246.79.129 台灣 09/04 11:54
badruid: 金管會能決定新青安是否排除於銀行法第7246F 39.12.144.51 台灣 09/04 11:54
badruid: 2條之2,是因為立法院制定銀行法時,條
badruid: 文明確授權主管機關(即金管會)針對「
badruid: 例外狀況」進行解釋、公告,並以行政函
badruid: 釋或命令排除部分政策性放款的適用,比
badruid: 方說2018年的危老都更,所以金管會現在
badruid: 確實能夠排除新青安,只要解釋的通
oyaji5566: 聖旨的位階比法律大253F 223.136.227.225 台灣 09/04 11:55
moon1991: 自己去查一下購屋儲蓄是什麼,新青安根254F 114.42.71.114 台灣 09/04 11:55
moon1991: 本不是第1項第1款,還是又是來洗地的網
moon1991: 軍
iincho: 第一條不是那樣解釋,新青安並不符合..257F 125.228.126.54 台灣 09/04 11:56
moon1991: 另外函釋不能違反法律258F 114.42.71.114 台灣 09/04 11:57
skuderic: 党就是法綠259F 101.10.2.151 台灣 09/04 11:57
sheepfeather: 問就是主管機關的行政裁量權260F 123.110.192.191 台灣 09/04 11:57
tudo0430: 講第一條是要看眼科還是看腦科261F 49.217.132.63 台灣 09/04 11:58
huang0508: 不是法律寫怎樣就怎樣。不是喔,不是這262F 223.139.21.163 台灣 09/04 11:58
huang0508: 樣子
ly102530: 不是喔 不是這樣子喔264F 106.1.217.126 台灣 09/04 11:59
B9702115: 1.嗎? 所以要先跟哪個機關申請265F 27.242.39.139 台灣 09/04 11:59
maxwoo: 都給你提示撿鑽石了!還不買起來!266F 49.216.105.240 台灣 09/04 11:59
iincho: 真的要說是72-2的第二項吧? 主管機關權限267F 125.228.126.54 台灣 09/04 12:00
iincho: ㄟ不對第二項不是那樣用...
allenz78: 支持白藍立委去擋269F 123.0.62.125 台灣 09/04 12:01
monononoke: 注意!炒起來270F 27.51.57.108 台灣 09/04 12:02
hjgx: 台灣法律幾萬條 一定可以找出肉洞271F 101.138.143.113 台灣 09/04 12:03
HsuKathy: 法說不能的 黨可以改啊272F 101.8.226.2 台灣 09/04 12:04
return517: 去問綠師啊273F 42.77.1.225 台灣 09/04 12:05
LLika: 新青安等著當盤子跟冤大頭274F 49.217.193.18 台灣 09/04 12:06
tbere2002: 我們綠色 沒有圖利問題 說了就算275F 49.216.162.147 台灣 09/04 12:08
leokidd1976: 綠能你不能276F 49.216.89.45 台灣 09/04 12:09
momo3921d: 可以去問林群律師 他懂很多277F 111.251.64.75 台灣 09/04 12:10
ChoiceLife: 党就是法278F 111.71.56.93 台灣 09/04 12:12
amazingwow: 頭期款=儲蓄 第一條合理279F 223.143.195.104 台灣 09/04 12:12
nashpan7: 明顯圖利廠商280F 223.140.242.11 台灣 09/04 12:13
weiwei7793: 選舉優先 金主要先歸隊281F 42.74.255.168 台灣 09/04 12:13
zaq1qwer: 黨94法綠~ 黨說惹蒜!!282F 101.10.7.51 台灣 09/04 12:15
GGdong: 1-1就是了,不過法條本來就是隨人解釋283F 223.139.119.198 台灣 09/04 12:16
CIDgreen: 皇帝詔曰  你有意見?284F 60.251.182.68 台灣 09/04 12:16
uoyevoltnaw: 叫啥小,黨說可以 懂?285F 210.242.225.141 台灣 09/04 12:16
sid3: 圖利啊286F 101.10.84.165 台灣 09/04 12:18
guardian93: 沒有依據,不然你去提釋憲,啊對了,287F 111.82.198.86 台灣 09/04 12:19
guardian93: 憲法法庭開不了
AirLee: 新青安要取消寬限期就可以了289F 101.8.11.172 台灣 09/04 12:19
babyMclaren: 提釋憲不是黨才能嗎290F 101.10.161.155 台灣 09/04 12:20
babyMclaren: 又在裝中立嘍
missin: 購屋儲蓄...292F 101.8.224.145 台灣 09/04 12:21
x940410: 一哪邊不符 你解釋一下我看看合不合理293F 42.75.241.225 台灣 09/04 12:23
orange0319: 就說黨在疫情期間嚐到甜頭了啊294F 114.136.129.118 台灣 09/04 12:25
Thorvs: 綠法說可以就可以,最終解釋權在黨身上295F 61.219.221.33 台灣 09/04 12:25
starfishfish: 民進黨說可以的話還需要法源嗎?296F 111.83.209.216 台灣 09/04 12:27
naloer: 法盲看不懂嗎 硬要說第一條有摸到297F 122.117.163.197 台灣 09/04 12:29
ly102530: 不是法律怎麼寫就怎麼做 不是喔 不是這298F 106.1.217.126 台灣 09/04 12:31
ly102530: 樣子
iPhoneX: 看起來是一300F 59.120.32.214 台灣 09/04 12:34
bollar7: 大法官牛棚熱身301F 101.139.245.123 台灣 09/04 12:36
bollar7: 圖利只限藍白
yuanhy63: 朕不給你的 你不能搶 朕說了算303F 111.71.12.159 台灣 09/04 12:37
Allen909: 可能又要釋憲了304F 118.232.72.242 台灣 09/04 12:38
yuanhy63: 不是違法就不能做喔 不是這樣子喔305F 111.71.12.159 台灣 09/04 12:38
lhs019: 你們都說下一屆選不上了,那就現在大撈特306F 1.164.200.114 台灣 09/04 12:43
lhs019: 撈,誰接誰倒楣
ericleft: 你提釋憲啊?叫什麼叫308F 49.216.232.231 台灣 09/04 12:44
badruid: 購屋儲蓄放款“凡中華民國國民具有行為309F 39.12.144.51 台灣 09/04 12:47
badruid: 能力並有固定收入者,均可申請開立購屋
badruid: 儲蓄存款戶,存戶於存款滿六個月後得申
badruid: 請購屋儲蓄放款,其以定期儲蓄存款方式
badruid: 儲存者,申請後在存款到期前不得要求中
badruid: 途解約,但得辦理質借。每戶放款金額為
badruid: 其申請前六個月存款平均實績之十倍,但
badruid: 不得超過所購置自用住宅之押值。每戶放
badruid: 款金額最高不得超過新臺幣陸佰萬元。購
badruid: 屋儲蓄放款之年限依承貸銀行規定辦理,
badruid: 惟最長不得超過二十年。”光專屬儲蓄帳
badruid: 戶這點本質上就不是新青安了
imtlow: 繞過去321F 101.8.27.198 台灣 09/04 12:52
xnivek216: 黨說是就是 這很共322F 223.141.140.120 台灣 09/04 12:52
hosen: 金管會:我說用新青安買房就是儲蓄,到底323F 106.1.124.189 台灣 09/04 12:53
hosen: 鄉民在唧唧歪歪什麼,法規是我在解釋
sulek: 習慣違法的,你要叫他守法?325F 27.240.73.182 台灣 09/04 12:53
EddieWuRJJ: 第1款不就是了嗎….326F 42.73.37.56 台灣 09/04 12:54
hosen: 有人只看到儲蓄購屋貸款,卻沒看到經主管327F 106.1.124.189 台灣 09/04 12:56
hosen: 機關核准
Pluto17: 奉旨排除  誰有意見?329F 27.53.130.215 台灣 09/04 12:59
keith780902: 看你要違法還是逆黨330F 42.73.106.203 台灣 09/04 13:00
hosen: 金融規則與時俱進,時時在變化,但法律不331F 106.1.124.189 台灣 09/04 13:03
hosen: 可能無止盡跟著修改,所以留下第一條給主
hosen: 管機關無限解釋權
indene: 萊爾校長說了算!334F 122.121.12.199 台灣 09/04 13:03
pttcage: 黨就是法,建商是黨的爸爸335F 49.218.139.27 台灣 09/04 13:04
pleasewait: 說第一條的是文盲嗎336F 111.71.42.19 台灣 09/04 13:05
monkeytsai: 中國人哪有在管法治的嘿嘿337F 140.113.13.97 台灣 09/04 13:07
meowchen: 但書放寬最高額度不等於加鹽喔338F 61.220.191.67 台灣 09/04 13:13
HisVol: 如果要留給主管機關無限解釋權,通常不會339F 223.136.254.120 台灣 09/04 13:13
HisVol: 寫那麼具體,而是會在最後一款寫「其他經
HisVol: 主管機構核可不受限制之政策性放貸」
doluir: 我看完72-2完整論述了 完全是主管機關亂342F 223.138.13.76 台灣 09/04 13:15
doluir: 來 法條寫得蠻死的 還要硬開放
stationary: 黨說了算,拜託要選舉了344F 118.167.7.129 台灣 09/04 13:16
gtr9915: 要選舉了 缺財團捐錢 吃相難看阿345F 36.233.50.184 台灣 09/04 13:18
sparta40: https://i.imgur.com/a5FXx3j.jpg346F 59.124.13.193 台灣 09/04 13:18
[圖]
ideal5566: 因為4賴皮皇帝提的347F 59.124.42.51 台灣 09/04 13:22
swgun: 現在行政院的法務正在想348F 101.10.3.255 台灣 09/04 13:23
YYF: 第1款啊349F 42.79.30.243 台灣 09/04 13:31
canallchen: 送自己的大法官解釋?350F 122.121.211.68 台灣 09/04 13:35
s77329: 綠能你不能351F 42.77.247.205 台灣 09/04 13:41
OhMyGoose: 第一條不就很明顯352F 211.75.157.73 台灣 09/04 13:57
Silece: 不是喔,不是這樣的喔353F 49.218.141.38 台灣 09/04 14:00
jokc7839: 共產黨做事講法律?354F 111.83.193.126 台灣 09/04 14:07
agow: 反正民進黨放棄年輕人選票了355F 223.137.78.116 台灣 09/04 14:09
capnlizard66: 這哪需要法源 民進党說幹就幹356F 111.71.102.80 台灣 09/04 14:23
natopot: 党說行就行 想吃雞鴨飯嗎357F 210.61.233.86 台灣 09/04 14:26
xpage: 民進党本來就沒在管法律的358F 61.66.146.88 台灣 09/04 15:05
peja1016: 謝謝民進黨 少子化大成功359F 111.82.133.46 台灣 09/04 15:06
godcat: 綠能你不能360F 223.136.123.71 台灣 09/04 15:15
kochiOuO: 都72-2條了還在第一條哦笑死361F 101.3.143.197 台灣 09/04 15:28
hate56: 党就是法源 不要再問了362F 223.136.68.95 台灣 09/04 15:34
stockcow666: 不要質疑黨要炒的決心363F 39.12.113.24 台灣 09/04 15:40
jason90580: 綠能你不能364F 49.217.135.189 台灣 09/04 15:53
onomekab: 金龍只能無奈第八波管制了365F 125.228.249.146 台灣 09/04 16:01
Townshend: 新氫胺是党的善意 能算是房貸嗎366F 39.12.138.200 台灣 09/04 16:17
lip335513: 不用喔 最後一波掏空台灣367F 218.173.10.80 台灣 09/04 17:08
lip335513: 都32:0 26 28必定大敗 亂搞也沒差啦
gogoapolo: 當初說天條一直喊,一個屁命令就要銀369F 42.79.99.126 台灣 09/04 17:17
gogoapolo: 行放貸

--
※ 看板: Gossiping 文章推薦值: 5 目前人氣: 0 累積人氣: 400 
作者 HisVol 的最新發文:
點此顯示更多發文記錄
分享網址: 複製 已複製
( ̄︶ ̄)b windices, dohee, SRWEXP0, al92610244, igasat 說讚!
1樓 時間: 2025-09-04 18:35:51 (台灣)
+1 09-04 18:35 TW
民進黨說 這一個法案 不需要母法 就不用啦
民進黨說 研議就是圖利 就是圖利啦
簡單來說 黨 說了算
2樓 時間: 2025-09-04 19:07:11 (台灣)
  09-04 19:07 TW
~
doluir: 我看完72-2完整論述了 完全是主管機關亂
doluir: 來 法條寫得蠻死的 還要硬開放
~
3樓 時間: 2025-09-04 21:03:03 (台灣)
  09-04 21:03 TW
党就是法律,怎了嗎?
r)回覆 e)編輯 d)刪除 M)收藏 ^x)轉錄 同主題: =)首篇 [)上篇 ])下篇