顯示廣告
隱藏 ✕
※ 本文轉寄自 ptt.cc 更新時間: 2025-04-21 22:09:42
看板 Gossiping
作者 DarkKnight (.....)
標題 [問卦] 高糖和高鹽 那個對身體比較傷啊?
時間 Mon Apr 21 20:55:27 2025


RT

在看關於身體保健的影片

說一定要忌鹽

但又看到有人說 糖才是大魔王

高糖的傷害性>>>>>高鹽

所以醫學上來看

高糖和高鹽那個比較傷

有木有八卦?

--
--
※ 發信站: 批踢踢實業坊(ptt.cc), 來自: 203.204.81.147 (臺灣)
※ 作者: DarkKnight 2025-04-21 20:55:27
※ 文章代碼(AID): #1e1a11z- (Gossiping)
※ 文章網址: https://www.ptt.cc/bbs/Gossiping/M.1745240129.A.F7E.html
a27588679: 高糖1F 180.177.33.135 台灣 04/21 20:55
frommr: 樓下長期依賴高蛋白營養針2F 122.99.15.176 台灣 04/21 20:56
adamlovedogc: 樓下喜歡吃怎樣的洨3F 36.230.219.173 台灣 04/21 20:56
wangsanmin: 糖 鹽只是腎不好 糖是整個人不好4F 114.25.106.28 台灣 04/21 20:56
GoToBedEarly: 糖會發炎5F 122.121.218.233 台灣 04/21 20:56
winglight: 有運動有喝水,你就不用擔心這些6F 42.79.173.58 台灣 04/21 20:57
zckxy: frommr表示 狂甲的精華不會傷身體 供參7F 61.224.63.250 台灣 04/21 20:57
Arkzeon: 糖8F 27.53.138.208 台灣 04/21 20:57
frommr: 供泥木參9F 122.99.15.176 台灣 04/21 20:58
Forcast: 高玩10F 114.25.149.173 台灣 04/21 20:59
Jimny5566: 應該都不傷身體還可以保護好身體,高11F 111.83.37.228 台灣 04/21 20:59
v8700: 小孩子才做選擇 兩者都很傷啊12F 42.70.117.121 台灣 04/21 20:59
Jimny5566: 糖跟高鹽都可以防腐13F 111.83.37.228 台灣 04/21 20:59
hk129900: 理論上是糖 因為糖太多會變脂肪儲存14F 111.242.104.45 台灣 04/21 20:59
hk129900: 鹽只能代謝掉
zhoaxun: 都不好,鹽會血壓飆高16F 111.243.193.142 台灣 04/21 21:00
MintSu: 高糖還會痛風17F 180.177.111.5 台灣 04/21 21:01
LoveMakeLove: 糖18F 36.226.198.150 台灣 04/21 21:01
proprome: 糖19F 112.104.90.28 台灣 04/21 21:02
LoveMakeLove: 被營養師稱為合法毒品20F 36.226.198.150 台灣 04/21 21:02
DarkKnight: 好 可以吃泡麵了21F 203.204.81.147 台灣 04/21 21:02
whiteadam: 糖22F 114.24.167.143 台灣 04/21 21:02
usnavyseal: https://i.imgur.com/ThH4RA8.jpeg23F 223.136.13.199 台灣 04/21 21:04
[圖]
DarkKnight: AI和鄉民相反@@24F 203.204.81.147 台灣 04/21 21:04
a3221715: 都不好 都很毒25F 114.34.209.129 台灣 04/21 21:05
a3221715: 糖真的會成癮
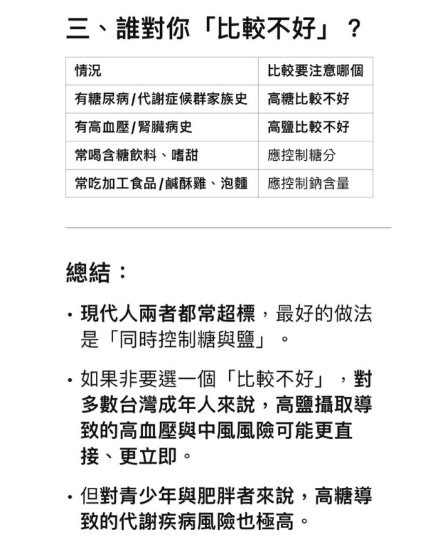
usnavyseal: https://i.imgur.com/VAIpw18.jpeg27F 223.136.13.199 台灣 04/21 21:06
[圖]
LoveMakeLove: 還有研究癌細胞最喜歡糖分28F 36.226.198.150 台灣 04/21 21:08
shutout5566: 高塞吧 吃越多越容易屎29F 42.77.163.50 台灣 04/21 21:09
ryan0222: 高糖,高鹽,啊是要醃蜜餞膩?30F 101.12.128.241 台灣 04/21 21:11
Jeff911: 高價吧 窮才是病31F 36.234.219.77 台灣 04/21 21:11
Tenging: 高糖真的母湯32F 223.136.62.18 台灣 04/21 21:12
newbrain: 高糖致癌 高鹽傷腎33F 114.34.228.157 台灣 04/21 21:18
jerry22870: 高射34F 49.218.88.207 台灣 04/21 21:19
misthide: 糖 鹽很好代謝掉 吃太多鹽身體也會立即35F 36.227.162.190 台灣 04/21 21:28
misthide: 反應讓你知道該喝水了 但糖不會
wwl0909: 糖吧 鹽多喝水能排掉嗎?37F 101.10.49.160 台灣 04/21 21:34
reaturn: 急症:鹽    長期:糖38F 220.143.68.68 台灣 04/21 21:44
tyantmf: 窮39F 42.77.62.116 台灣 04/21 21:52
winterson: 只談成份不談劑量都是流氓40F 118.232.109.210 台灣 04/21 22:00
cocogg: 要看多高41F 118.150.44.137 台灣 04/21 22:02
Jueqing: 高鹽很快出問題 高糖要很久才出大事42F 1.169.78.152 台灣 04/21 22:02

--
※ 看板: Gossiping 文章推薦值: 0 目前人氣: 0 累積人氣: 653 
作者 DarkKnight 的最新發文:
點此顯示更多發文記錄
分享網址: 複製 已複製
r)回覆 e)編輯 d)刪除 M)收藏 ^x)轉錄 同主題: =)首篇 [)上篇 ])下篇