※ 本文為 Knuckles 轉寄自 ptt.cc 更新時間: 2025-05-23 10:27:15
看板 Gossiping
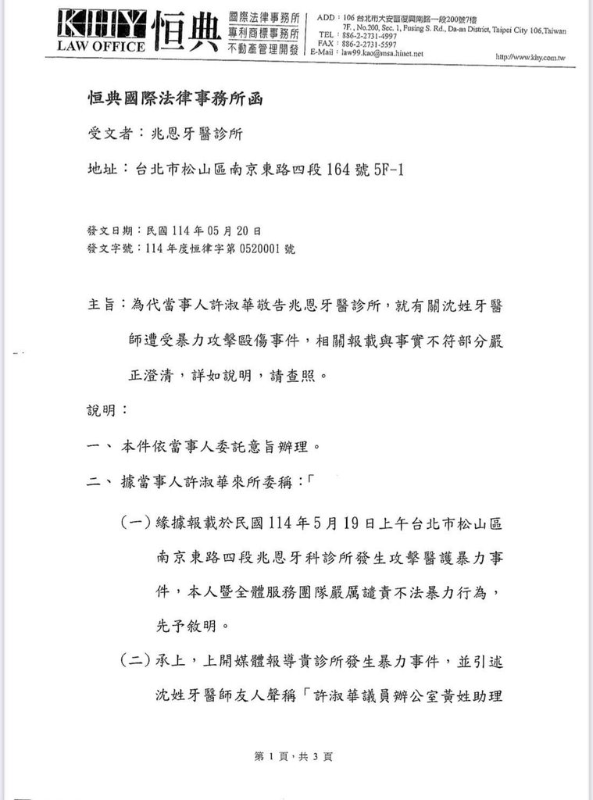
作者 標題 [爆卦] 民進黨許淑華於FB回應遭抹黑將報警提告
時間 Fri May 23 09:42:19 2025
面對所有不實指控,我將一律報警處理並提告。
日前有媒體報導,兆恩牙醫診所涉及暴力討債的案件,而該牙醫診所沈姓牙醫之友人指稱
:
「許淑華辦公室黃小姐曾介入債務協商」
且該牙醫診所多次在粉專影射本人涉入及協調暴力討債,我要在此澄清,這完全不是事實
,根本子虛烏有!
我要強烈澄清:本人及辦公室人員未與該案當事人或相關人士有任何形式的聯繫!
無論是兆恩牙醫,還是網路惡意帶風向誹謗我的任何人士,已造成社會大眾誤解,嚴重損
害本人及團隊的形象與名譽。
就在稍早,社群網路上也出現不明人士帶風向,抹黑我,我在此強烈譴責這些散播不實指
控的有心人士,我將一律報警處理與律師商討後續法律程序,以證明我與團隊的清白!
https://i.imgur.com/2gBHVVd.png
![[圖]](https://imgur.disp.cc/47/2gBHVVd.png)
https://i.imgur.com/Rgw3YmB.jpeg
![[圖]](https://imgur.disp.cc/47/Rgw3YmB.jpeg)
https://i.imgur.com/cSbQRGz.jpeg
![[圖]](https://imgur.disp.cc/47/cSbQRGz.jpeg)
https://i.imgur.com/AtdZnMs.jpeg
![[圖]](https://i.imgur.com/AtdZnMsh.jpeg)
Sent from MeowPtt on my iPhone
--
※ 發信站: 批踢踢實業坊(ptt.cc), 來自: 223.137.179.240 (臺灣)
※ 作者: PealRay 2025-05-23 09:42:19
※ 文章代碼(AID): #1eBz9zP1 (Gossiping)
※ 文章網址: https://www.ptt.cc/bbs/Gossiping/M.1747964541.A.641.html
→ : 快告 坐等法院認證 嘻嘻1F 118.150.101.234 台灣 05/23 09:42
→ : 德州撲克網軍要被告了2F 1.34.159.130 台灣 05/23 09:42
噓 : 快點啊3F 106.64.161.231 台灣 05/23 09:43
推 : 八翻雲集4F 114.32.143.78 台灣 05/23 09:43
→ : 被扁還要被告?5F 111.248.219.46 台灣 05/23 09:43
→ : 還好法院是党開的6F 42.70.132.139 台灣 05/23 09:43
噓 : 八又翻7F 27.51.56.30 台灣 05/23 09:43
推 : 許淑華我可以8F 111.249.160.101 台灣 05/23 09:43
噓 : 笑死 無風不起浪 他怎麼不說內地的那個9F 61.66.79.160 台灣 05/23 09:43
→ : 魔鬼隊教練:都是我的人,你是要怎麼贏?10F 39.12.34.124 台灣 05/23 09:44
推 : 等一晚就這?12F 59.115.20.81 台灣 05/23 09:44
推 : 怎麼不找那個黃小姐出來?13F 39.10.24.62 台灣 05/23 09:44
→ : 快告~~~14F 36.225.138.99 台灣 05/23 09:44
→ : 跟牙醫沒關 是去跟打人的組織有關吧 推脫?15F 114.24.220.66 台灣 05/23 09:44
推 : 臉書那邊的人說的 但是八又翻16F 49.217.128.248 台灣 05/23 09:44
推 : 幹!借錢被打還被告....慘17F 103.197.174.116 台灣 05/23 09:44
→ : 要告牙醫診所?18F 61.219.99.127 台灣 05/23 09:44
噓 : 靠北逆 媒體寫的啊 快點告19F 111.82.78.197 台灣 05/23 09:45
推 : 牙醫好慘 人財名三失 還要被党盯上20F 211.75.174.139 台灣 05/23 09:45
推 : 建議推文先不要上車, 以前就有假冒議員助理21F 1.169.84.216 台灣 05/23 09:45
→ : 的案件
→ : 的案件
→ : 來了不意外,沒有譴責暴力和黑道,先23F 60.249.88.13 台灣 05/23 09:45
→ : 快告 讓司法澄清24F 60.249.146.33 台灣 05/23 09:45
→ : 告再說25F 60.249.88.13 台灣 05/23 09:45
推 : 吃瓜看戲。26F 118.160.75.87 台灣 05/23 09:45
→ : 然後有膽別用次元刀27F 60.249.146.33 台灣 05/23 09:46
→ : 不是應該先告假冒助理的人嗎XD28F 61.219.99.127 台灣 05/23 09:46
→ : 有沒有翻還很難說吧?現今訊息真的洗成29F 114.136.227.19 台灣 05/23 09:47
→ : 三天後終於發聲明30F 203.217.122.40 台灣 05/23 09:47
→ : 假的,假的洗成真的,連政府都在幹,只31F 114.136.227.19 台灣 05/23 09:47
推 : 牙醫不是沒指名誰嗎?是要告屁32F 1.175.18.181 台灣 05/23 09:47
推 : 根據民進党其它的案例...最後結果會是?33F 192.19.247.250 台灣 05/23 09:47
→ : 八卦小草要被抓了34F 60.251.55.55 台灣 05/23 09:47
→ : 牙醫都那麼慘了還要搞她喔35F 60.248.143.146 台灣 05/23 09:47
→ : 綠能我不能36F 42.72.192.226 台灣 05/23 09:47
噓 : 蓮實兇起來37F 111.82.188.131 台灣 05/23 09:47
→ : 有相關人士知道真假了38F 114.136.227.19 台灣 05/23 09:47
推 : 黑道民進黨立委要告了 可怕39F 27.53.224.242 台灣 05/23 09:47
→ : 別忘了連司法都不公正了40F 114.136.227.19 台灣 05/23 09:47
推 : 為什麼是發函 直接告下去 真相出來啊41F 223.137.88.120 台灣 05/23 09:47
→ k44754 …
→ : 以後就算告贏也未必可信43F 114.136.227.19 台灣 05/23 09:47
噓 : 冒用名義的不理他,提告轉述的人44F 223.137.100.60 台灣 05/23 09:48
→ tearness …
→ : 要告人啦,怕怕46F 101.8.242.156 台灣 05/23 09:48
噓 : 247F 36.225.138.99 台灣 05/23 09:49
→ : 所以這黃小姐是假冒的嗎?聲明好像沒很詳細48F 211.72.185.125 台灣 05/23 09:49
噓 : 所以 有黃小姐嗎 嘻嘻49F 223.137.88.120 台灣 05/23 09:49
推 : 有人假冒就告假冒的人啊50F 114.136.130.160 台灣 05/23 09:49
→ : 不先處理黃小姐,先告牙醫?51F 114.136.227.19 台灣 05/23 09:49
推 : 聲明沒講黃小姐 所以有這人嗎?52F 211.75.174.139 台灣 05/23 09:49
→ : 不是應該說辦公室根本沒這位自稱黃主任的人?53F 211.72.185.125 台灣 05/23 09:50
→ : 是沒這個人 還是沒連繫?語意好像怪怪的
→ : 是沒這個人 還是沒連繫?語意好像怪怪的
推 : 關牙醫屁事 人家這樣說 我當然講啊55F 42.72.220.103 台灣 05/23 09:51
→ tn907915 …
→ : 牙醫說又未必說謊,她得到的訊息就這樣57F 114.136.227.19 台灣 05/23 09:51
→ : 啊
→ : 啊
噓 : 說辦公室沒黃小姐不就好了?幹嘛拐彎抹角59F 42.72.194.166 台灣 05/23 09:51
→ tn907915 …
噓 : 笑死 沒事幹嘛影射你61F 42.79.125.71 台灣 05/23 09:51
推 : 這我懂 有幾分證據說幾分話62F 114.45.27.82 台灣 05/23 09:51
→ : 快告啊 不要跟黑熊仔一樣唬爛喔63F 42.73.105.126 台灣 05/23 09:52
推 : 第一時間追殺被害人?? 被打還要被告??64F 223.136.112.51 台灣 05/23 09:52
→ : 意思就是辦公室真的有黃小姐65F 101.10.76.48 台灣 05/23 09:52
→ : 而且指名出哪位議員也是媒體報的又不是66F 114.136.227.19 台灣 05/23 09:53
→ : 牙醫寫的
→ : 牙醫寫的
推 : 又告人!党又贏!!怎麼輸!!!:-D68F 39.14.73.204 台灣 05/23 09:53
推 : 有党證 好安心 歡迎來告69F 220.141.204.127 台灣 05/23 09:53
→ : 告診所也太好笑70F 114.136.227.19 台灣 05/23 09:53
→ : 正常民代的作法 應該是力挺被害者 協尋真兇71F 223.136.112.51 台灣 05/23 09:53
推 : 卡一個看趴踢72F 49.216.187.108 台灣 05/23 09:53
推 : 再等等看後續,林益世被抓的前一天還73F 39.14.41.175 台灣 05/23 09:54
→ : 怎麼會是追殺被害人 還提告?? 這樣處理喔??74F 223.136.112.51 台灣 05/23 09:54
→ : 去法院門口按鈴呢75F 39.14.41.175 台灣 05/23 09:54
推 : 果然夠黑76F 1.161.148.198 台灣 05/23 09:54
→ : 黨的做法就是此黃非彼黃77F 39.9.129.157 台灣 05/23 09:54
推 : 此地無垠78F 223.136.249.54 台灣 05/23 09:54
→ : 這聲明好像沒否認辦公室有個黃小姐79F 42.70.6.22 台灣 05/23 09:55
推 : 無風不起浪80F 39.14.56.227 台灣 05/23 09:55
推 : 蠻有趣的 一堆議員沒事幹嘛影射妳81F 61.220.127.70 台灣 05/23 09:55
推 : 又又又又是抹黑了82F 117.56.213.250 台灣 05/23 09:55
噓 : 被害者就抹你是真兇 還力挺?草邏輯?83F 125.228.151.211 台灣 05/23 09:55
→ : 快點啊!你們聲明就打太極用的84F 136.23.24.88 台灣 05/23 09:55
→ : 若要人不知 除非起莫為85F 39.14.56.227 台灣 05/23 09:55
→ : 至少證明她的辦公室主任真的是一個黃86F 39.14.41.175 台灣 05/23 09:55
→ : 既然跟黑道沒連繫 那就應該直接力挺牙醫吧?87F 223.136.112.51 台灣 05/23 09:55
→ : 坐等法院88F 223.139.113.209 台灣 05/23 09:55
→ : 小姐89F 39.14.41.175 台灣 05/23 09:55
噓 : 党不是都直接羈押?哪裡有告不告的90F 111.83.108.57 台灣 05/23 09:56
→ : 我被詐欺 詐騙犯騙我 我還要被告?91F 42.72.220.103 台灣 05/23 09:56
→ : 問題?92F 111.83.108.57 台灣 05/23 09:56
推 : 八卦早上洗得好開心 現在怎麼都閉嘴了?93F 36.233.242.111 台灣 05/23 09:56
→ : 挺被害人 剛好可以做秀一波 怎麼反而提告??94F 223.136.112.51 台灣 05/23 09:56
推 : 置板凳 爆米花準備好 看看風向還會不95F 111.82.241.246 台灣 05/23 09:56
→ : 八卦仔本來說不告就是心虛 現在又變96F 125.228.151.211 台灣 05/23 09:56
→ : 會變97F 111.82.241.246 台灣 05/23 09:56
推 : 不敢亂推文 怕被打98F 27.53.16.251 台灣 05/23 09:56
推 : 牙醫都快被打死了 沒一起幫牙醫?99F 101.12.234.96 台灣 05/23 09:57
推 : 大場面來了 嘻嘻100F 42.73.78.78 台灣 05/23 09:57
→ : 告了就再說 阿怎麼追殺被害人 笑死101F 125.228.151.211 台灣 05/23 09:57
推 : 我就說吧~被打成這樣還要道歉102F 125.224.96.184 台灣 05/23 09:57
推 : 被打還要被告,民意代表不能發揮影響力去103F 42.78.54.72 台灣 05/23 09:57
→ : 關心嗎,還是只會怪藍白
→ : 關心嗎,還是只會怪藍白
→ : 大腸麵來了105F 111.241.166.171 台灣 05/23 09:57
推 : 有沒有黃小姐先說啊106F 223.137.14.140 台灣 05/23 09:57
→ : 吉起來107F 101.9.33.116 台灣 05/23 09:57
→ : 八卦仔對900告人都說告的好 雙標幹108F 125.228.151.211 台灣 05/23 09:58
推 : 北檢該出動了 搜索牙醫診所 羈押牙醫109F 101.10.1.112 台灣 05/23 09:58
→ : 民代追殺被害人 很正常?? 綠共思維??110F 223.136.112.51 台灣 05/23 09:58
推 : 也是 應該協助牙醫 而不是發函給牙醫==111F 117.56.12.50 台灣 05/23 09:58
推 : 置板凳!112F 114.136.173.202 台灣 05/23 09:58
噓 : 趕快告113F 111.71.214.77 台灣 05/23 09:58
→ : 人民的期待 應該是告黑道 追殺黑道 才對吧?114F 223.136.112.51 台灣 05/23 09:58
推 : 都不提黃小姐 是有沒有這個人啊115F 122.100.73.11 台灣 05/23 09:59
推 : 其實照道理不應該告診所,因為如果真的116F 101.10.8.60 台灣 05/23 09:59
→ : 有人冒充她助理名義,她應該先去和牙醫
→ : 有人冒充她助理名義,她應該先去和牙醫
→ : 告就告講甚麼追殺 譁眾取寵?118F 125.228.151.211 台灣 05/23 09:59
→ : 、警方一起找出來冒充的人是誰吧?119F 101.10.8.60 台灣 05/23 09:59
推 : 民進党真噁心 無法無天120F 223.118.50.66 香港 05/23 09:59
推 : 因為網軍欠告啊121F 114.136.130.160 台灣 05/23 09:59
推 : 下面回文超好笑122F 123.194.40.139 台灣 05/23 09:59
噓 : 喔是喔,報啊?下賤民進黨喊報警哪次123F 39.12.17.6 台灣 05/23 09:59
推 : 非相關人事就不在範圍內124F 49.216.129.20 台灣 05/23 10:00
→ : 報了?阿有了…真的是受害的真的有報125F 39.12.17.6 台灣 05/23 10:00
→ : 了…但跟下賤民進黨作秀喊告卻不敢告
→ : 了…但跟下賤民進黨作秀喊告卻不敢告
→ : 在那邊自稱人民好像很高尚127F 125.228.151.211 台灣 05/23 10:00
→ : 比起來…實在太少了128F 39.12.17.6 台灣 05/23 10:00
推 : 告啊129F 39.14.64.48 台灣 05/23 10:00
噓 : 有報就勝過沈黑熊130F 114.136.168.26 台灣 05/23 10:00
→ : 9億的2%拿來告人就是舒服131F 111.252.114.28 台灣 05/23 10:00
→ : 坐等八卦翻車132F 101.10.237.36 台灣 05/23 10:00
→ : 看樣子柯文哲真的太客氣了 都不告造謠他133F 114.136.130.160 台灣 05/23 10:00
→ : 不協助牙醫 反而搞牙醫?134F 42.72.220.103 台灣 05/23 10:00
→ : 貪污的那堆名嘴135F 114.136.130.160 台灣 05/23 10:00
→ : 還好不用怕法院認證136F 49.218.140.105 台灣 05/23 10:00
推 : 快告嘻嘻 狗黨只會動用司法137F 223.136.7.102 台灣 05/23 10:00
→ : 怎麼有隻鳥仔一直推文刷存在感阿?138F 42.73.105.126 台灣 05/23 10:01
→ : 只否認跟牙醫 和涉案人員聯絡139F 49.216.129.20 台灣 05/23 10:01
→ : 黑熊威脅:找不到140F 49.216.23.15 台灣 05/23 10:01
→ : 牙醫就抹她是兇手 是要協助啥?141F 125.228.151.211 台灣 05/23 10:01
→ : 不說還以為你是親友團或是本人142F 42.73.105.126 台灣 05/23 10:01
推 : 真的要讓子彈飛一下 不然巧芯早爆出來了143F 117.56.12.50 台灣 05/23 10:01
→ : 法院 你懂的 這幾天已經很明白了齁 韭菜們144F 1.173.75.95 台灣 05/23 10:01
推 : 下面回文都在推測是900芯抹黑145F 123.194.40.139 台灣 05/23 10:02
噓 : 要告快點告 在那邊叫什麼146F 218.164.132.66 台灣 05/23 10:02
推 : 那就告阿~我支持阿147F 36.230.168.199 台灣 05/23 10:02
→ : 這幾天 你們還不知道「法院」是什麼意思喔148F 1.173.75.95 台灣 05/23 10:02
→ : 徐明明什麼都沒做也能扯她149F 123.194.40.139 台灣 05/23 10:03
→ : 所以黃小姐是誰150F 120.101.195.14 台灣 05/23 10:03
推 : 現代有些人遇到事情就是對立 連個議員遇151F 122.100.73.11 台灣 05/23 10:03
→ : 科科152F 1.173.75.95 台灣 05/23 10:03
→ : 到這種事也不是想先幫忙受害人釐清 找到153F 122.100.73.11 台灣 05/23 10:03
→ : 這個人 牙醫沒道理故意黑你吧
→ : 這個人 牙醫沒道理故意黑你吧
推 : 先說一下辦公室有姓黃的助理嗎155F 36.224.4.146 台灣 05/23 10:03
推 : 倒是沒特地說 我沒有黃姓助理156F 49.216.27.28 台灣 05/23 10:03
推 : 支持提告,造謠的最討厭了 嘻嘻157F 111.83.150.221 台灣 05/23 10:03
推 : 笑死158F 114.136.153.108 台灣 05/23 10:03
推 : 黃小姐是你媽吧?159F 125.228.151.211 台灣 05/23 10:03
推 : 怎麼沒有先告兆恩牙醫沈之友人?160F 223.140.12.121 台灣 05/23 10:04
→ : 司法不愧是執政黨最強武器161F 114.136.153.108 台灣 05/23 10:04
推 : 快去吉,大吉大利162F 60.251.139.141 台灣 05/23 10:04
→ : 牙醫是被騙的欸163F 42.72.220.103 台灣 05/23 10:04
推 : 意思是有人冒名黃小姐?那是詐騙囉?正常164F 223.140.58.17 台灣 05/23 10:04
→ : 來說是不是應該幫助受害者?這反應…?
→ : 來說是不是應該幫助受害者?這反應…?
推 : 提告就會有個資,然後就會有客人拜166F 42.79.147.24 台灣 05/23 10:05
推 : 上次也有一個帶女兒要告黃國昌的167F 111.250.124.82 台灣 05/23 10:05
→ : 訪囉168F 42.79.147.24 台灣 05/23 10:05
推 : 告啊169F 42.73.149.26 台灣 05/23 10:05
推 : 所以你們辦公室有沒有黃主任?170F 42.79.169.204 台灣 05/23 10:05
推 : 快點告啊,還等什麼?171F 223.137.65.19 台灣 05/23 10:05
推 : 好172F 111.83.11.104 台灣 05/23 10:06
→ : 以前牙醫也被檢舉超收健保費 合理懷疑173F 42.72.220.103 台灣 05/23 10:06
推 : 去告媒體啊 妳敢嗎?174F 59.126.235.235 台灣 05/23 10:06
→ : 欠債仔搞的175F 42.72.220.103 台灣 05/23 10:06
噓 : 快告,不要又只是在那邊保留法律追訴權176F 42.70.31.235 台灣 05/23 10:06
→ eeccms …
推 : 辦公室有沒有那位黃小姐呢?178F 42.73.58.248 台灣 05/23 10:07
→ : 許淑華快指揮北檢查抄ptt179F 203.48.8.218 澳大利亞 05/23 10:07
→ : 慘 牙醫會被查水表180F 42.70.89.194 台灣 05/23 10:07
推 : 不是先澄清提證據 而是告人 這很民進黨181F 101.10.237.221 台灣 05/23 10:08
推 : 又在騙了182F 42.75.50.172 台灣 05/23 10:08
噓 : 大家快道歉 不然打到你噴血183F 42.70.199.29 台灣 05/23 10:08
→ : 被打還要被告 真慘184F 111.83.174.10 台灣 05/23 10:08
推 : 正常做法不是協助被打的牙醫釐清真185F 42.79.147.24 台灣 05/23 10:08
→ : 相嗎?怎麼會跑去告診所?
→ : 相嗎?怎麼會跑去告診所?
→ : 所以有黃姓助理嗎?187F 42.79.50.246 台灣 05/23 10:08
→ : 有無黃姓主任這個人很難澄清嗎?188F 101.10.237.221 台灣 05/23 10:09
推 : 做為民意代表 不幫忙協助受害者釐清真相189F 60.248.17.229 台灣 05/23 10:09
→ : 反而硬壓對方道歉...
→ : 反而硬壓對方道歉...
推 : 狗檢:汪汪汪191F 114.37.216.213 台灣 05/23 10:10
推 : 檢討受害者 這很綠共192F 111.250.194.22 台灣 05/23 10:10
→ : 有權者的一貫手段就是弄死你沒在商量的193F 101.10.237.221 台灣 05/23 10:10
推 : 八又翻194F 101.8.224.235 台灣 05/23 10:10
→ : 喔 好怕喔~~~~~~~~~~~~~~~~~~~~~~~~~~~~195F 36.225.138.99 台灣 05/23 10:10
推 : 淋菌炎 又可以升官了196F 223.23.233.69 台灣 05/23 10:10
推 : 被扁還要被告 慘197F 111.71.95.212 台灣 05/23 10:10
推 : 太好了,支持~給藍白一個教訓!198F 220.130.208.150 台灣 05/23 10:11
推 : 被打之後 不是被告就是被摸頭 嘻嘻199F 207.161.49.22 加拿大 05/23 10:11
推 : 所以許的辦公室裡真的有這黃小姐??200F 140.109.213.52 台灣 05/23 10:11
推 : 邏輯超怪的 怎不先撇清那個主任 先告被害者201F 101.12.234.206 台灣 05/23 10:11
→ : 都說沒有 還要澄清有沒有姓黃的?202F 101.8.224.235 台灣 05/23 10:11
噓 : 放你個屁203F 39.12.80.135 台灣 05/23 10:11
推 : 借錢給人拿不回來還被打被告,慘到頂204F 27.51.66.149 台灣 05/23 10:11
推 : 反正都先否認再說205F 36.225.129.82 台灣 05/23 10:11
→ : 你們邏輯才奇怪吧206F 101.8.224.235 台灣 05/23 10:11
推 : 敢打人還要告人207F 42.72.110.39 台灣 05/23 10:11
推 : 為什麼對方知道有黃姓助理這個人 嘻嘻208F 223.137.88.120 台灣 05/23 10:11
推 : 嘻嘻,不意外。209F 203.66.245.166 台灣 05/23 10:12
推 : 民代只想用訴訟逼被害人閉嘴,如果好好出210F 42.78.54.72 台灣 05/23 10:12
→ : 來澄清並探視被害人,說要合作找出幕後黑
→ : 手不是很好嗎
→ : 來澄清並探視被害人,說要合作找出幕後黑
→ : 手不是很好嗎
→ : 就算真的有黃姓主任 但已經澄清沒有設入213F 101.8.224.235 台灣 05/23 10:12
噓 : 快告 我要看法院認證214F 36.231.179.149 台灣 05/23 10:13
推 : 好了啦 某d 有領錢是不是215F 61.220.100.151 台灣 05/23 10:13
→ : 許淑華被抹黑不能告?216F 101.8.224.235 台灣 05/23 10:13
→ : 你們說他有設入的證據在哪裡?
→ : 你們說他有設入的證據在哪裡?
推 : 好啦 快告218F 122.100.73.11 台灣 05/23 10:13
→ : 證據就當事人友人說的啊 沒事抹你219F 61.220.100.151 台灣 05/23 10:13
→ : 黃上220F 115.43.4.70 台灣 05/23 10:14
推 : 八卦板又翻車221F 111.82.171.166 台灣 05/23 10:14
→ : 幹嘛222F 61.220.100.151 台灣 05/23 10:14
→ : 許淑華只是顏色不對就要這樣被攻擊喔?223F 101.8.224.235 台灣 05/23 10:14
推 : 趕快告 是在吠三小224F 223.139.72.206 台灣 05/23 10:14
推 : 支持提告,議員怎麼可以無端遭受抹225F 101.12.102.253 台灣 05/23 10:14
→ : 黑,對吧?
→ : 黑,對吧?
→ : 就自己說沒有此事 甚至不澄清辦公227F 61.220.100.151 台灣 05/23 10:14
推 : 怕228F 111.71.215.136 台灣 05/23 10:14
→ : 室主任有沒有這個人229F 61.220.100.151 台灣 05/23 10:14
→ : 喔喔 當事人友人說的證據力有多少啦?230F 101.8.224.235 台灣 05/23 10:14
→ : 你覺得牙醫是因為顏色黑她?231F 122.100.73.11 台灣 05/23 10:15
→ : 笑死人232F 61.220.100.151 台灣 05/23 10:15
推 : 難怪新聞要刪掉 在台灣要懂得看顏色河蟹233F 111.83.174.10 台灣 05/23 10:15
→ : 都已經澄清沒有涉入了 為什麼澄清辦公234F 101.8.224.235 台灣 05/23 10:15
→ : 好啦 快 我們看證據力有多少 不告是小235F 122.100.73.11 台灣 05/23 10:15
→ : 室有什麼人 邏輯????236F 101.8.224.235 台灣 05/23 10:15
→ : 狗237F 122.100.73.11 台灣 05/23 10:15
推 : 高調推,幫忙許議員澄清238F 175.182.108.210 台灣 05/23 10:16
→ : 省著點吧 這種說法八成就進去喬了239F 61.220.100.151 台灣 05/23 10:16
推 : 快告 我要看血流成河!240F 1.162.159.68 台灣 05/23 10:16
推 : 很多種方式澄清 笑死 用了最爛的的此地無241F 223.137.88.120 台灣 05/23 10:16
→ : 但黑道是不是她找的我持保留態度242F 61.220.100.151 台灣 05/23 10:16
→ : 銀243F 223.137.88.120 台灣 05/23 10:16
推 : 不要告我 我愛民進黨244F 111.71.215.136 台灣 05/23 10:16
→ : 說真的沒有這麼蠢的 先露出身分在245F 61.220.100.151 台灣 05/23 10:17
→ : 找人打人
→ : 找人打人
推 : 會不會法院認證呢 好期待247F 61.228.10.252 台灣 05/23 10:17
推 : 有人說柯屁強姦母豬 難道陳PG要澄清他家248F 101.8.224.235 台灣 05/23 10:17
→ : 沒有柯屁嗎?
→ : 沒有柯屁嗎?
推 : 國民黨怎麼侮辱抹黑丟鞋都軟趴趴應該學250F 101.10.237.221 台灣 05/23 10:17
→ : 如果兩邊都沒說謊 應該是被冒名251F 101.10.5.186 台灣 05/23 10:17
→ : 學我們民進黨怎麼對付人才對252F 101.10.237.221 台灣 05/23 10:17
推 : 好屌,竟然告被害一方,真大開眼界253F 106.64.169.86 台灣 05/23 10:17
→ : 那也該是先處理冒名的吧254F 101.10.5.186 台灣 05/23 10:17
→ : 阿如果有人說謊 有資源的那邊應該很容易
→ : 阿如果有人說謊 有資源的那邊應該很容易
→ : 被害?你們抹黑影射 不能告你們?256F 101.8.224.235 台灣 05/23 10:18
推 : 等牙膏擠出來就已是趣了,嘻嘻257F 118.167.242.17 台灣 05/23 10:18
→ YOYOBOY …
→ : 不是被打就能在那邊亂說話259F 101.8.224.235 台灣 05/23 10:18
推 : 不要告了後又偷偷徹案喔,之前對黃260F 42.73.140.132 台灣 05/23 10:18
→ : 國昌這麼玩過好幾次了
→ : 國昌這麼玩過好幾次了
噓 : 抹黑?自己黨抹別人怎麼不敢說262F 103.183.218.95 香港 05/23 10:19
推 : 此地無銀三百兩 省著點吧 民進黨台263F 42.73.65.140 台灣 05/23 10:19
→ : 北市的人黑漆漆的也不是第一天
→ : 北市的人黑漆漆的也不是第一天
→ : 而且不是因該處理冒名的人嗎,怎麼265F 42.73.140.132 台灣 05/23 10:20
推 : 直接發律師函解決提出問題的人266F 112.104.66.44 台灣 05/23 10:20
→ : 處理受害者267F 42.73.140.132 台灣 05/23 10:20
推 : 好喔268F 42.79.139.175 台灣 05/23 10:20
→ : 假臉人哭哭269F 42.72.170.89 台灣 05/23 10:20
推 : 高調要告 就要告到底喔 嘻嘻 有沒有喬 接270F 223.137.88.120 台灣 05/23 10:20
→ : 感覺沈醫師會扛不住271F 112.104.66.44 台灣 05/23 10:21
→ : 觸 我要看證據 嘻嘻272F 223.137.88.120 台灣 05/23 10:21
→ : 我推測是地球村找黑白兩道一起施壓273F 42.73.65.140 台灣 05/23 10:21
噓 : 坐等翻車274F 218.161.68.97 台灣 05/23 10:21
→ : 但黑白兩道是不是一起的就不一定275F 42.73.65.140 台灣 05/23 10:21
推 : 加油希望不要跟以前一樣被法院認證276F 222.250.200.6 台灣 05/23 10:21
推 : 要真的告捏,不要跟沈一樣,開記者會277F 123.240.244.209 台灣 05/23 10:22
推 : 地球村背景那麼硬喔278F 42.72.220.103 台灣 05/23 10:22
推 : 快告279F 42.70.249.114 台灣 05/23 10:22
噓 : 先處理發現問題的人 嘻嘻280F 61.220.246.132 台灣 05/23 10:22
→ : 黃也是個很常見的姓氏吧,辦公室有也不奇281F 101.138.197.48 台灣 05/23 10:22
→ : 怪
→ : 這車不適合上
→ : 怪
→ : 這車不適合上
推 : 快喔284F 101.10.9.19 台灣 05/23 10:23
推 : 八又翻285F 175.182.178.231 台灣 05/23 10:23
推 : 讚 大場面286F 106.64.1.0 台灣 05/23 10:24
推 : 不是應該先告假冒助理的人和媒體嗎287F 118.231.201.182 台灣 05/23 10:25
→ : 報載不實,去函給牙醫診所?不是應該去288F 223.137.79.175 台灣 05/23 10:25
→ : 党每次去按愛心服務鈴的都XD289F 118.231.201.182 台灣 05/23 10:25
→ : 函給報社嗎?290F 223.137.79.175 台灣 05/23 10:25
--
※ 看板: Gossiping 文章推薦值: 2 目前人氣: 0 累積人氣: 377
作者 PealRay 的最新發文:
- 22F 16推
這是日本攻略網整理ZA排位賽主流寶可夢 以下是重疊名單: 一、物攻組 1.Mega盔甲鳥(飛行/鋼) 2.Mega巨金怪(鋼/超能力) 3.列咬陸鯊(龍/地面) 攜帶道具:番荔果–受到效果絕佳的冰屬 …50F 31推- 17F 11推
- 12F 7推 1噓
- 11F 8推 1噓
點此顯示更多發文記錄
4樓 時間: 2025-05-23 17:48:42 (台灣)
→
05-23 17:48 TW
findwind0826: 此地無銀三百兩 省著點吧 民進黨台 findwind0826: 北市的人黑漆漆的也不是第一天
5樓 時間: 2025-05-23 19:48:35 (台灣)
→
05-23 19:48 TW
晚上的華視新聞,有報導某人有去跟牙醫公會OOXX .. 不過自己說從來沒跟相關的ooxx 所以 ..
回列表(←)
分享
