※ 本文轉寄自 ptt.cc 更新時間: 2019-06-21 10:37:12
看板 Gossiping
作者 標題 [新聞] 長榮空服罷工》勞資爭議點在哪裡 這張圖
時間 Fri Jun 21 07:48:07 2019
1.媒體來源:
自由時報
2.記者署名
廖振輝
3.完整新聞標題:
長榮空服罷工》勞資爭議點在哪裡 這張圖表讓你秒懂
4.完整新聞內文:
https://img.ltn.com.tw/Upload/liveNews/BigPic/600_phpN8oISD.jpg
![[圖]](https://img.ltn.com.tw/Upload/liveNews/BigPic/600_phpN8oISD.jpg)
桃園市空服員職業工會今日與長榮航空公司進行勞資爭議重啟協商後第3次會議,由於雙
方無共識,工會方遂行本月7日取得的合法罷工權,宣布於今日下午4時開始罷工。
自2017年4月開始,長榮航空與桃園空服員職業工會雙方進行了20多次的協商。工會今日
表示,雖經多次協商,長榮航空公司在方案上始終少有進展,還指公司方面「不斷利用停
止給年終、調薪、員工優待機票、惡搞班表等方式威嚇工會會員」。
表示,雖經多次協商,長榮航空公司在方案上始終少有進展,還指公司方面「不斷利用停
止給年終、調薪、員工優待機票、惡搞班表等方式威嚇工會會員」。
長榮航空公司則指出,桃園市空服員職業工會發動「突襲式罷工行動,已對無辜的旅客、
員工及相關旅遊業者造成莫大的衝擊及不便。」
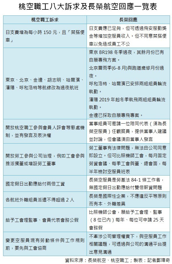
5月24日,工會提出8大訴求,包含:日出支費調整(含禁搭便車條款)、疲勞航班改為過
夜航班、開放勞工參與公司治理、開放桃空職工參與會員人評會等懲處機制、國定假日出
勤雙倍薪、給予會員代表會務公假、更改勞動條件前須與工會協商、各航班外籍組員不超
過2人。
夜航班、開放勞工參與公司治理、開放桃空職工參與會員人評會等懲處機制、國定假日出
勤雙倍薪、給予會員代表會務公假、更改勞動條件前須與工會協商、各航班外籍組員不超
過2人。
長榮航空也對這8大訴求提出回應,與工會無法取得共識,工會也宣布於今日下午4時開始
罷工。
https://img.ltn.com.tw/Upload/liveNews/BigPic/600_phpeZ7aKT.jpg
![[圖]](https://img.ltn.com.tw/Upload/liveNews/BigPic/600_phpeZ7aKT.jpg)
https://img.ltn.com.tw/Upload/liveNews/BigPic/600_phpu095Y8.jpg
![[圖]](https://img.ltn.com.tw/Upload/liveNews/BigPic/600_phpu095Y8.jpg)
召開記者會說明應變機制。(記者簡榮豐攝)
5.完整新聞連結 (或短網址):
https://news.ltn.com.tw/news/life/breakingnews/2828792
長榮空服罷工》勞資爭議點在哪裡 這張圖表讓你秒懂 - 生活 - 自由時報電子報
桃園市空服員職業工會今日與長榮航空公司進行勞資爭議重啟協商後第3次會議,由於雙方無共識,工會方遂行本月7日取得的合法罷工權,宣布於今日下午4時開始罷工。自2017年4月開始,長榮航空與桃園空服員職業工會雙方進行了20多次的協商。工會今日表示,雖經多次協商,長榮航空公司在方案上始終少有進展,還指公司方 ...
![[圖]](https://img.ltn.com.tw/Upload/liveNews/BigPic/600_phpN8oISD.jpg)
6.備註:
※ 一個人一天只能張貼一則新聞,被刪或自刪也算額度內,超貼者水桶,請注意
--
※ 發信站: 批踢踢實業坊(ptt.cc), 來自: 61.230.120.176 (臺灣)
※ 文章代碼(AID): #1T31iv1J (Gossiping)
※ 文章網址: https://www.ptt.cc/bbs/Gossiping/M.1561074489.A.053.html
→ : 聽話的奴工能搭便車長榮才同意1F 223.137.68.136 台灣 06/21 07:50
推 : 空姐職務的供需還沒出問題,我看有得吵2F 1.173.68.101 台灣 06/21 07:50
推 : 這種訴求要大衆支持真的說不過去3F 101.8.193.221 台灣 06/21 07:50
→ : 看來長榮不缺空姐,這次罷工根本小牙籤4F 1.173.68.101 台灣 06/21 07:51
推 : 端牌子的又要求東要求西5F 101.136.106.191 台灣 06/21 07:51
→ : 盤子
→ : 盤子
推 : 看不出來資方錯在那 有人能說明嗎7F 114.137.12.67 台灣 06/21 07:51
→ : 說真的台鐵,護理等其他行業出來罷更多人8F 101.14.212.7 台灣 06/21 07:52
→ : 會支持
→ : 會支持
→ : 該開始補人了10F 223.139.185.234 台灣 06/21 07:52
推 : 光禁搭便車條款就沒有一個資方會同意11F 1.34.196.173 台灣 06/21 07:52
→ : 我猜罷工母豬下一段工作面試會隱瞞參加罷12F 223.139.185.234 台灣 06/21 07:53
→ : 工的事,標準外遇性格
→ : 工的事,標準外遇性格
→ : 台鐵 護理 不敢罷工吧…14F 114.137.122.77 台灣 06/21 07:54
推 : 不好好打資方~連勞方也一起打下去真聰明15F 1.34.196.173 台灣 06/21 07:55
推 : 資方就講幹話...16F 223.136.207.209 台灣 06/21 07:56
→ : 禁搭便車很正常吧,不然誰肯出力?17F 101.137.119.144 台灣 06/21 07:56
→ : 大家應該想連福利你覺得不錯的都敢罷工了18F 114.137.122.77 台灣 06/21 07:56
→ : 那代表你公司的福利不好 那還不趕快連署去
→ : 罷工!
→ : 那代表你公司的福利不好 那還不趕快連署去
→ : 罷工!
→ : 覺得薪水低本來就可以罷工啊xd21F 101.137.119.144 台灣 06/21 07:57
推 : 日支費不用報稅當然是要日支費22F 223.139.108.90 台灣 06/21 07:58
→ : 搭便車是什麼 還是第一項 一定很重要23F 114.137.255.106 台灣 06/21 08:01
推 : 飛東京跟北京是多久,需要過夜?24F 137.25.153.16 美國 06/21 08:04
推 : 機師飛東京沒過夜 空服說她要過夜25F 223.139.108.90 台灣 06/21 08:05
推 : 每次看到ig那些爽爽過的人 現在還有吵26F 42.74.216.173 台灣 06/21 08:07
→ : 就不爽
→ : 就不爽
不畏長榮威嚇罷工投票 工會提不當勞動行為裁決 | 苦勞網
長榮空服員罷工投票下周一就要展開,工會卻不斷遭受資方打壓,繼先前傳出公司違法約談會員後,8日長榮航空再度發出措詞強硬的公告,表示若工會罷工導致獲利下滑,公司將暫停年終獎金與年度調薪,並停止罷工的員工免費機票優惠三年。工會痛批資方公然違反《工會法》,今日(5/10)赴勞動部提出不當勞動行為裁決案。 長 ...
![[圖]](http://i4.disp.cc/t/s2/www.coolloud.org.tw/cbf826a3a540e3e44b9c5336a3a3931e.jpg)
→ : 談判期嗆聲罰三萬,不知罰幾次了,政府裝29F 223.138.26.245 台灣 06/21 08:08
→ : 死。談不出來也是很正常的
→ : 死。談不出來也是很正常的
推 : 勞工董事真的很趕要 拿錢買啊31F 42.77.104.162 台灣 06/21 08:08
噓 : 勞工董事32F 42.76.31.23 台灣 06/21 08:11
推 : 希望警察消防也罷工 他們是最辛苦的一33F 42.77.22.203 台灣 06/21 08:11
→ : 群
→ : 群
推 : $$$$$$$35F 111.71.25.15 台灣 06/21 08:12
推 : 我覺得公司回應很正確啊36F 111.83.198.221 台灣 06/21 08:13
→ : 護理人員都沒在罷工了 在罷三小37F 39.10.13.183 台灣 06/21 08:15
推 : 這次長榮就沒有什麼明確的重大勞資38F 223.137.57.212 台灣 06/21 08:15
→ : 舒適 頂多不贊同工會要求而已
→ : 而且工會很蠢 搞禁搭便車條款(爭取
→ : 的權益非工會成員不適用)這本身就
→ : 讓支持你的人更少了
→ : 憑什麼要別人支持一個只有你們工會
→ : 舒適 頂多不贊同工會要求而已
→ : 而且工會很蠢 搞禁搭便車條款(爭取
→ : 的權益非工會成員不適用)這本身就
→ : 讓支持你的人更少了
→ : 憑什麼要別人支持一個只有你們工會
推 : 資方永遠不懂勞方啦44F 223.137.53.50 台灣 06/21 08:17
→ : 成員才能享受的福利 領導抗議的不是45F 223.137.57.212 台灣 06/21 08:17
→ : 爭取更多支持 而是一開始就畫界線限
→ : 縮自己也是很神
→ : 爭取更多支持 而是一開始就畫界線限
→ : 縮自己也是很神
推 : 可以搭便車會導致以後願意加入工會48F 42.73.91.179 台灣 06/21 08:18
→ : 爭取勞權的人變少,反正我最後也是
→ : 能享受到爭取來的權利,何必去當出
→ : 頭鳥被管理層盯上
→ : 爭取勞權的人變少,反正我最後也是
→ : 能享受到爭取來的權利,何必去當出
→ : 頭鳥被管理層盯上
→ : 台灣這麼仇富 這次能搞到沒人願意支52F 223.137.57.212 台灣 06/21 08:18
→ : 持 禁搭便車條款就佔很大因素了
→ : 持 禁搭便車條款就佔很大因素了
推 : 禁搭便車很合理吧?冒辭退風險,當然才54F 27.247.3.144 台灣 06/21 08:21
[新聞] 反制空服員罷工! 長榮確定「不發年終 - Gossiping板 - Disp BBS
![[圖]]()
![[圖]]()
長榮航空反制空服員罷工! 「不發年終、不調薪、3年不給優惠票」 ▲在發動罷工後,長榮空服員陸續前往公司南崁大樓集結。(圖/記者林敬旻攝) 記者賴文萱/台北報導 長榮航空與空服員爆發勞資爭議,桃園市空服
![[圖]](http://i4.disp.cc/t/s2/i.imgur.com/yinxz1Cb.png)
![[圖]](http://i4.disp.cc/t/s2/i.imgur.com/Dsf1SESb.jpg)
![[圖]](http://i4.disp.cc/t/s2/i.imgur.com/3aTOGvob.jpg)
→ : 方第一時間嗆聲反罷工,這叫沒有明確??56F 223.138.26.245 台灣 06/21 08:21
→ : 有收穫啊57F 27.247.3.144 台灣 06/21 08:21
→ : 裝死的救不活,收錢的沒藥救58F 223.138.26.245 台灣 06/21 08:21
推 : 禁搭便車就讓支持你的人變少了 這樣59F 223.137.57.212 台灣 06/21 08:22
→ : 你怎麼可能鬥的過資方
→ : 你怎麼可能鬥的過資方
噓 : 滾啦61F 42.73.59.143 台灣 06/21 08:22
推 : 勞方互咬 臺灣勞工真是老實62F 111.248.149.219 台灣 06/21 08:23
→ : 這種工會訴求會有共識才有鬼63F 60.248.52.117 台灣 06/21 08:23
→ : 長榮國定假日出勤竟然沒2倍..華航有耶64F 42.73.147.72 台灣 06/21 08:25
→ : 某樓台鐵根本沒人支持,哈哈65F 27.147.57.172 台灣 06/21 08:25
推 : 禁搭便車 那工會到底是在爭個人利益還是66F 42.73.97.68 台灣 06/21 08:25
噓 : 不夠舒適,拜託再讓我們空姐舒適一點67F 180.217.228.199 台灣 06/21 08:25
推 : 資方寧砸錢反罷工,放話年終停發,這68F 223.137.210.92 台灣 06/21 08:26
→ : 下完全實現
→ : 下完全實現
推 : 禁搭便車本來就很正常啊..可以沒有被裁70F 42.73.147.72 台灣 06/21 08:26
→ : 風險又可以享受福利 那工會都白癡?
→ : 風險又可以享受福利 那工會都白癡?
推 : 不禁搭便車 之後抗議的人更少 不用抗議72F 49.216.149.115 台灣 06/21 08:27
推 : 而且工會爭取員工加入應該有很多方73F 223.137.57.212 台灣 06/21 08:27
→ : 式 類似某些企業工會還能爭取多一個
→ : 式 類似某些企業工會還能爭取多一個
→ : 享受成果?75F 49.216.149.115 台灣 06/21 08:27
→ : 月獎金之類的正向誘因來爭取員工加入76F 223.137.57.212 台灣 06/21 08:27
→ : 人多力量大 罷工行動有成功爭取>更
→ : 多人加入 正向循環 這樣才對
→ : 你連行動都沒成功就先畫界線分你我
→ : 這樣更難阻止資方分化了 自己就散沙
→ : 人多力量大 罷工行動有成功爭取>更
→ : 多人加入 正向循環 這樣才對
→ : 你連行動都沒成功就先畫界線分你我
→ : 這樣更難阻止資方分化了 自己就散沙
→ : 反搭便車本來就是對的81F 49.216.149.115 台灣 06/21 08:28
→ : 資方當然不同意反搭 這樣出來抗爭的人會
→ : 資方當然不同意反搭 這樣出來抗爭的人會
推 : 你今天就禁搭便車了啊...這樣人有多83F 223.137.57.212 台灣 06/21 08:30
→ : 嗎?
→ : 這樣搞本來就讓平常比較冷感的更懶
→ : 的加入 資方仔煽動地勤 掌握傳媒攻
→ : 勢你們就被瓦解了...
→ : 嗎?
→ : 這樣搞本來就讓平常比較冷感的更懶
→ : 的加入 資方仔煽動地勤 掌握傳媒攻
→ : 勢你們就被瓦解了...
→ : 平常冷感 不禁搭便車會參加?88F 49.216.149.115 台灣 06/21 08:32
→ : 8-)
→ : 8-)
推 : 禁搭便車一個公司兩個制度 原本沒罷工的90F 111.251.211.112 台灣 06/21 08:33
→ : 人就會離職
→ : 人就會離職
推 : 那怎麼不會是去加入工會?92F 223.141.236.231 台灣 06/21 08:34
推 : 禁搭便車哪裡合理...多來幾次後,公司93F 101.10.0.120 台灣 06/21 08:34
→ : 就可能出現一國多制情況,看你參與了
→ : 就可能出現一國多制情況,看你參與了
→ : 禁搭便車 這些人更覺得跟資方走更有95F 223.137.57.212 台灣 06/21 08:34
→ : 幾次福利制度完全不一樣96F 101.10.0.120 台灣 06/21 08:34
→ : 好處 然後那波 三年不調薪 不給獎金97F 223.137.57.212 台灣 06/21 08:34
→ : 如果訴求是飛安禁搭便車 那不是更奇怪98F 111.251.211.112 台灣 06/21 08:34
→ : 大招就發效了 直接孤立抗議的99F 223.137.57.212 台灣 06/21 08:34
→ : 又要安全又要爽,不禁搭都給你爽就飽了100F 223.138.26.245 台灣 06/21 08:34
推 : 搭了便車這次以後工會就掰了101F 42.73.91.179 台灣 06/21 08:34
→ : 所以禁搭便車 資方不同意啊102F 49.216.149.115 台灣 06/21 08:35
→ : 然後不一樣的待遇就會加速醞釀下一次103F 101.10.0.120 台灣 06/21 08:35
→ : 訴求飛安不准其他人用一樣條件休息 所以104F 111.251.211.112 台灣 06/21 08:35
推 : 說禁搭便車有問題的去讀書好嗎?105F 27.52.234.96 台灣 06/21 08:35
→ : 其它空服員就沒有飛安問題 就你們公會身106F 111.251.211.112 台灣 06/21 08:35
推 : 要禁搭便車,就知道連他們內部的聲音都喬107F 101.9.198.203 台灣 06/21 08:36
→ : 體精神疲弱108F 111.251.211.112 台灣 06/21 08:36
→ : 不攏109F 101.9.198.203 台灣 06/21 08:36
→ : 那大家都不出來抗議 一起搭便車?110F 49.216.149.115 台灣 06/21 08:36
→ : 如果訴求是錢 沒意見111F 111.251.211.112 台灣 06/21 08:36
→ : 沒加入工會是不能合法罷工的,若因112F 42.73.91.179 台灣 06/21 08:37
→ : 為禁搭便車產生不公,沒工會的人怎
→ : 麼罷
→ : 為禁搭便車產生不公,沒工會的人怎
→ : 麼罷
→ : 如果是飛安 標準應該是要一樣115F 111.251.211.112 台灣 06/21 08:37
→ : 有搞過陳抗都知道除了最衝那票 很多116F 223.137.57.212 台灣 06/21 08:37
推 : 全部禁搭不就好惹 妳各位方便當隨便117F 39.13.163.221 台灣 06/21 08:37
→ : 人都是在觀望選邊站 你這樣搞只是加118F 223.137.57.212 台灣 06/21 08:37
→ : 啊119F 39.13.163.221 台灣 06/21 08:37
→ : 速讓別人站在你們對立面而已...120F 223.137.57.212 台灣 06/21 08:37
→ : 大家一起不出來抗議是不可能搭到便車121F 101.10.0.120 台灣 06/21 08:37
→ : 的,因為這東西勞工人數不到一定程度
→ : 不會成功
→ : 的,因為這東西勞工人數不到一定程度
→ : 不會成功
→ : 禁搭便車這個要成立 除非工會本來就124F 223.137.57.212 台灣 06/21 08:38
→ : 囊括壓倒性支持 這次機師也加入罷工
→ : 的話才有可能 但這次顯然不是這樣啊
→ : 囊括壓倒性支持 這次機師也加入罷工
→ : 的話才有可能 但這次顯然不是這樣啊
→ : 訴求飛安標準當然是一樣127F 111.251.211.112 台灣 06/21 08:38
→ : 這樣反而越分割人越少 資方再配合128F 223.137.57.212 台灣 06/21 08:38
推 : 不參加工會,不用繳會費,不會被叮上做129F 180.204.208.229 台灣 06/21 08:39
→ : 煽動地勤 你們就內耗耗不完了130F 223.137.57.212 台灣 06/21 08:39
→ : 記號。然後工會爭取的更優渥福利,我跟131F 180.204.208.229 台灣 06/21 08:39
推 : 肥宅們別吵 人家水水要穿越你們很困難132F 122.100.104.187 台灣 06/21 08:39
→ : 著搭便車一起享有,試問 誰還要參加工133F 180.204.208.229 台灣 06/21 08:39
→ : 會啊
→ : 會啊
→ : 誰有看過哪個遊行,會嗆自己人,「不參加135F 101.9.198.203 台灣 06/21 08:39
→ : ,有福利也沒你的份」
→ : ,有福利也沒你的份」
推 : 禁搭便車是就$$,飛安問題的過夜航137F 42.73.91.179 台灣 06/21 08:40
→ : 班這種全體適用
→ : 班這種全體適用
推 : 同意inma 這樣也開始就劃界線 資方139F 223.137.57.212 台灣 06/21 08:42
→ : 還沒打壓就一盤散沙了
→ : 還沒打壓就一盤散沙了
推 : 要罷工也是血汗醫護先罷工,社會大眾141F 39.13.163.221 台灣 06/21 08:42
→ : 才會支持。
→ : 才會支持。
推 : 要搞到禁搭便車來逼人,很可能是工會143F 101.10.0.120 台灣 06/21 08:43
→ : 的訴求或動機沒有大多數員工挺啦...
→ : 的訴求或動機沒有大多數員工挺啦...
推 : 禁搭便車的人本來就沒有要支持罷工了145F 223.137.118.56 台灣 06/21 08:44
→ : ,邏輯很差耶
→ : 還一盤散沙勒,你的邏輯才一盤散沙吧
→ : ,邏輯很差耶
→ : 還一盤散沙勒,你的邏輯才一盤散沙吧
噓 : 智障出沒中。148F 112.104.0.46 台灣 06/21 08:46
![[圖]](https://i.imgur.com/yinxz1Ch.png)
推 : 抱持著這種不願意爭取更多觀望的人150F 223.137.57.212 台灣 06/21 08:48
→ : 支持 那抗爭註定是得失敗
→ : 支持 那抗爭註定是得失敗
→ : 垃圾資方 支持罷工~~152F 1.163.199.131 台灣 06/21 08:50
推 : 理由都有些偏了,當然啦,智障鄉民只看罷工153F 101.14.181.29 台灣 06/21 08:50
推 : 變更勞動條件那點很有抗爭的必要,公司154F 101.13.192.44 台灣 06/21 08:51
→ : 內部溝通你敢信?就是逼你接受而已
→ : 內部溝通你敢信?就是逼你接受而已
→ : 當初應徵面試時不曉得有這些問題!156F 110.28.161.214 台灣 06/21 08:51
推 : 就算資方有理也不能支持的概念?XD157F 122.146.2.131 台灣 06/21 08:51
噓 : 幹你娘勞工董事咧,要當董事不會自己買股158F 49.216.205.103 台灣 06/21 08:51
推 : 笑死,人家是不支持,不是觀望,你是159F 223.137.118.56 台灣 06/21 08:51
→ : 不是中文不好
→ : 不是中文不好
噓 : 笑死一堆犧牲別人權益來讓自己獲益最大161F 36.231.26.98 台灣 06/21 08:52
推 : 禁搭便車很不合理162F 118.171.155.17 台灣 06/21 08:52
→ : 端盤子的想當董事這三小邏輯163F 49.216.205.103 台灣 06/21 08:52
→ : 再來人評會找長榮空服當觀察員,沒背景164F 101.13.192.44 台灣 06/21 08:52
→ : 沒權力被盯上不就一起陪葬?
→ : 沒權力被盯上不就一起陪葬?
推 : 說理由偏的好像很懂航空耶,真的好棒166F 223.137.118.56 台灣 06/21 08:53
推 : 趕快把老空姐資遣好不好 每年花一堆錢167F 223.138.119.44 台灣 06/21 08:53
推 : 不爽做回家當媽寶好嗎168F 49.216.205.103 台灣 06/21 08:53
推 : 說到底還是$$委屈了169F 49.217.89.238 台灣 06/21 08:53
→ : 那公司是不是也可以給沒罷工的比較多年170F 118.171.155.17 台灣 06/21 08:53
→ : 棒,不知道做什麼了不起的工作171F 223.137.118.56 台灣 06/21 08:53
→ : 坐飛機 結果都遇到老鮑魚 看了就不爽172F 223.138.119.44 台灣 06/21 08:53
→ : 終 管理沒有這樣在分開的173F 118.171.155.17 台灣 06/21 08:54
推 : 這種抗爭本質就是要想盡一切辦法爭174F 223.137.57.212 台灣 06/21 08:54
→ : 取更多人支持 人多到足以癱瘓公司營
→ : 運 才有可能成功 長榮又不是華航 非
→ : 政府主導相對沒有社會壓力 沒有造成
→ : 營運實質阻礙資方妥協的可能性更低..
→ : 取更多人支持 人多到足以癱瘓公司營
→ : 運 才有可能成功 長榮又不是華航 非
→ : 政府主導相對沒有社會壓力 沒有造成
→ : 營運實質阻礙資方妥協的可能性更低..
→ : 私人公司要求勞工治理 站得住腳?179F 39.9.99.81 台灣 06/21 08:55
→ : 搞禁搭便車條款無疑是在爭取更多支180F 223.137.57.212 台灣 06/21 08:55
→ : 持上自廢武功
→ : 持上自廢武功
推 : 長榮回答的很好182F 223.136.212.118 台灣 06/21 08:56
推 : 年終很好做啊!掛勾績效差距就做出來了183F 60.248.52.117 台灣 06/21 08:57
推 : 這一串看下來台灣真的智障很多連禁搭便184F 110.28.130.96 台灣 06/21 08:57
→ : 車在幹嘛都搞不清楚
→ : 車在幹嘛都搞不清楚
推 : 自私自利 貪得無厭 薪資福利有很差嗎186F 36.229.139.17 台灣 06/21 08:59
推 : 就一堆人想搭霸王車 佔別人便宜187F 114.32.192.45 台灣 06/21 08:59
推 : 雙方要求開一開,民眾又不是白痴,哪邊188F 36.234.64.3 台灣 06/21 09:00
→ : 有理看不出來嗎?
→ : 有理看不出來嗎?
推 : 抗爭都還沒成功...馬上就把所有觀望190F 223.137.57.212 台灣 06/21 09:01
→ : 的都打為搭霸王車的 那難怪失敗
推 : 這樣觀望的全部倒向資方更明確了
→ : 的都打為搭霸王車的 那難怪失敗
推 : 這樣觀望的全部倒向資方更明確了
→ : 不想知道 反正我不搭飛機193F 59.124.93.142 台灣 06/21 09:03
推 : 挖~一個貪另一個更貪 難怪協商破裂194F 218.32.70.34 台灣 06/21 09:04
推 : 不就錢嗎?195F 101.12.27.16 台灣 06/21 09:04
推 : 觀望個屁 抗爭都開始了還給你當牆頭草觀196F 115.82.172.179 台灣 06/21 09:07
推 : 金邊過夜航班根本笑死人,中午前就到了欸。197F 36.226.0.56 台灣 06/21 09:07
→ : 望 要就加入 不想冒風險就滾 想躺著得到198F 115.82.172.179 台灣 06/21 09:08
→ : 別人爭來的好處臉皮也真夠厚
→ : 別人爭來的好處臉皮也真夠厚
推 : 所以這次支持的人才這麼少啊...200F 223.137.57.212 台灣 06/21 09:08
→ : 因為觀望的都倒向資方那了 跟華航相
→ : 因為觀望的都倒向資方那了 跟華航相
推 : 讓你搭 觀望的就願意繳護照不上班嗎202F 114.43.177.234 台灣 06/21 09:09
推 : 獨董跟董事?沒股票又不是啥學者當個屁喔203F 101.13.209.86 台灣 06/21 09:09
→ : 北七 果然是一群工賊
→ : 北七 果然是一群工賊
→ : 反 這樣搞下去只會越來越被分化205F 223.137.57.212 台灣 06/21 09:09
噓 : 禁搭便車根本低能,連談判都不會,`206F 49.216.247.0 台灣 06/21 09:09
→ : 風。
→ : 風。
推 : 禁搭便車公司的薪酬系統很難處理吧208F 118.163.161.158 台灣 06/21 09:11
推 : 拒搭長榮209F 114.41.41.145 台灣 06/21 09:11
→ : 每個員工還必須要貼標籤才能核薪210F 118.163.161.158 台灣 06/21 09:11
推 : 看不出來資方錯在哪+1211F 211.23.54.28 台灣 06/21 09:11
→ : 就是除了我們有吵的人可以吃糖,其他所212F 118.163.161.158 台灣 06/21 09:12
→ : 有不相干人士通通不准吃糖,這擺明不想
→ : 爭取其他人支持
→ : 有不相干人士通通不准吃糖,這擺明不想
→ : 爭取其他人支持
推 : 長榮也不像華航還有個資方掌控的企業215F 223.137.57.212 台灣 06/21 09:15
→ : 工會 根本沒必要搞這種排除條款
→ : 工會 根本沒必要搞這種排除條款
推 : 所以照推文的邏輯,沒有禁搭便車的話,觀217F 101.136.99.104 台灣 06/21 09:15
推 : 不相干的人也能吃糖 那所有人都會變218F 114.43.177.234 台灣 06/21 09:15
→ : 望的人就會加入了囉219F 101.136.99.104 台灣 06/21 09:15
→ : 不相干的人220F 114.43.177.234 台灣 06/21 09:15
推 : 沒禁搭便車,以後誰要參加罷工?221F 223.136.205.180 台灣 06/21 09:15
→ : 華航會想搞禁搭便車理由是有的 長榮222F 223.137.57.212 台灣 06/21 09:15
→ : 呢...?
→ : 呢...?
推 : 罷工醞釀多久 等你看完風向再決定參不參喔224F 61.230.100.9 台灣 06/21 09:15
→ : 反正我不做事也可以拿福利225F 223.136.205.180 台灣 06/21 09:16
推 : 說禁搭便車是在搞分化,一家公司變多種226F 123.194.113.4 台灣 06/21 09:16
→ : 制度到底有沒有邏輯可言?人家資方一開
→ : 始就嗆沒罷工的可以照調薪分紅,所以他
→ : 們不是在搞分化,公司不會變成多種制度
→ : ?我真的感覺資方在台灣的媒體勢力大到
→ : 不可思議,無論新聞還是網路真的是全面
→ : 進攻,放一堆毫無邏輯的水軍出來洗風向
→ : ,水準之低真的看了就噁心。想想您們現
→ : 在為了錢做的事,如果你們真的是台灣勞
→ : 工,自私自利就是完整詮釋了你們現在的
→ : 嘴臉。
→ : 制度到底有沒有邏輯可言?人家資方一開
→ : 始就嗆沒罷工的可以照調薪分紅,所以他
→ : 們不是在搞分化,公司不會變成多種制度
→ : ?我真的感覺資方在台灣的媒體勢力大到
→ : 不可思議,無論新聞還是網路真的是全面
→ : 進攻,放一堆毫無邏輯的水軍出來洗風向
→ : ,水準之低真的看了就噁心。想想您們現
→ : 在為了錢做的事,如果你們真的是台灣勞
→ : 工,自私自利就是完整詮釋了你們現在的
→ : 嘴臉。
噓 : 罷工也是爭取利益啊,也是自私自利的一種237F 111.82.14.189 台灣 06/21 09:17
推 : 資方一定搞分化啊 我前面就有說了 只238F 223.137.57.212 台灣 06/21 09:17
→ : 是你在人家分化你之前就自己鬧分裂了
→ : 這樣還團結爭取個什麼?
→ : 是你在人家分化你之前就自己鬧分裂了
→ : 這樣還團結爭取個什麼?
→ : 罷工不就要錢,說別人不幫你就自私自利 XD241F 111.82.14.189 台灣 06/21 09:17
推 : 讓你搭 觀望的就願意繳護照不上班嗎?242F 114.43.177.234 台灣 06/21 09:17
→ : 分了又分 一分再分 分到最後就是什243F 223.137.57.212 台灣 06/21 09:17
→ : 麼都爭取不到
→ : 麼都爭取不到
→ : 勞權大師的世界真的是繞著自己轉245F 111.82.14.189 台灣 06/21 09:18
推 : 而禁搭便車幾乎是罷工的基本要求了,多看246F 101.136.99.104 台灣 06/21 09:18
→ : 看別的案例好嗎
→ : 看別的案例好嗎
推 : 貪婪政工248F 219.91.22.32 台灣 06/21 09:19
推 : 前面就舉華航了啊 那是因為他們有資249F 223.137.57.212 台灣 06/21 09:19
推 : 工作不就為了錢做事,最慘的餐飲業有人關250F 36.229.112.19 台灣 06/21 09:19
推 : 不講禁搭便車其他訴求也是爭議滿滿251F 60.248.52.117 台灣 06/21 09:19
→ : 方掌控的企業工會 排除這些人合理性252F 223.137.57.212 台灣 06/21 09:19
→ : 心嗎XD253F 36.229.112.19 台灣 06/21 09:19
→ : 上說的過去 而且更能凝聚其他抗爭者254F 223.137.57.212 台灣 06/21 09:19
→ : 的向心力 然而長榮狀況又不同
→ : 的向心力 然而長榮狀況又不同
推 : 看來就是要錢而已256F 27.52.104.58 台灣 06/21 09:20
推 : 禁搭便車就是我只爭取自己的福利,其他257F 118.163.161.158 台灣 06/21 09:20
→ : 她們口口聲聲說飛安 但訴求都是自己利益258F 140.116.234.35 台灣 06/21 09:20
→ : 人的我完全不鳥,也通通不准享有我的福259F 118.163.161.158 台灣 06/21 09:20
→ : 你在資方出手分化前就把還再觀望的260F 223.137.57.212 台灣 06/21 09:21
→ : 全打為搭霸王車的 這樣資方笑死了 再
→ : 全打為搭霸王車的 這樣資方笑死了 再
→ : 分話個頭啦,加入活動就給你利益,不加入262F 101.136.99.104 台灣 06/21 09:21
→ : 配合地勤 傳媒攻勢 直接瓦解罷工抗263F 223.137.57.212 台灣 06/21 09:21
→ : 就沒有,所以大家就不加入了,你的邏輯就264F 101.136.99.104 台灣 06/21 09:21
→ : 議的 連妥協都省了265F 223.137.57.212 台灣 06/21 09:21
→ : 是這樣266F 101.136.99.104 台灣 06/21 09:21
→ : 利,你公司核薪無法處理是你家的事267F 118.163.161.158 台灣 06/21 09:21
推 : 不爭也能有福利就沒人要爭了 很難懂?268F 114.43.177.234 台灣 06/21 09:21
→ : 強力爭取禁搭便車又要爭工會參與懲處269F 60.248.52.117 台灣 06/21 09:21
→ : 讓你搭 觀望的就願意繳護照不上班嗎?270F 114.43.177.234 台灣 06/21 09:22
→ : 奇怪 那為什麼不是因為會享受不到利益,271F 101.136.99.104 台灣 06/21 09:23
推 : 所以現在禁搭條款上路了 有爭取到很272F 223.137.57.212 台灣 06/21 09:23
推 : 搭便車的心態才奇怪咧,你到底是支持273F 123.110.214.139 台灣 06/21 09:23
→ : 所以觀望的人決定加入啊274F 101.136.99.104 台灣 06/21 09:23
→ : 多人支持嗎... 這次風向完全跟華航275F 223.137.57.212 台灣 06/21 09:23
→ : 還是不支持?276F 123.110.214.139 台灣 06/21 09:23
→ : 相反不就是答案了...277F 223.137.57.212 台灣 06/21 09:23
推 : 兩方都有提出不公條款(懲罰) 禁搭便車278F 1.169.102.142 台灣 06/21 09:23
推 : 或不發抗議者的年終
推 : 或不發抗議者的年終
→ : 支持者越多,罷工的訴求成功率才會越高280F 118.163.161.158 台灣 06/21 09:23
推 : 要看是鍵盤支持還是繳護照支持281F 114.43.177.234 台灣 06/21 09:24
→ : 靠支持或不支持罷工的原因有很多,你能把282F 101.136.99.104 台灣 06/21 09:24
推 : 老闆會認為,錢最後都要灑出去了,當然選283F 36.229.112.19 台灣 06/21 09:24
推 : 一堆智障不知道禁搭便車的意義在哪284F 42.75.45.252 台灣 06/21 09:24
→ : 全部都歸成同一個理由也是滿厲害的285F 101.136.99.104 台灣 06/21 09:24
→ : 最爽的方式灑,現在不就這麼做了286F 36.229.112.19 台灣 06/21 09:24
→ : 給搭便車,支持的員工會比較多?!夠287F 123.110.214.139 台灣 06/21 09:25
推 : 禁搭便車合理,台灣的工會已經很少了,288F 114.136.143.11 台灣 06/21 09:25
推 : 年終這種跟營運還有績效掛鉤的東西289F 60.248.52.117 台灣 06/21 09:25
→ : 扯了290F 123.110.214.139 台灣 06/21 09:25
噓 : 勞工董事真的無言 貪291F 1.169.213.199 台灣 06/21 09:25
→ : 民智未開292F 42.75.45.252 台灣 06/21 09:25
→ : 長榮站得住腳阿293F 60.248.52.117 台灣 06/21 09:25
→ : 現在看起來公會根本不想也不需要其他人294F 118.163.161.158 台灣 06/21 09:25
→ : 真的是一堆智障耶 好扯喔 不聊了295F 114.43.177.234 台灣 06/21 09:25
→ : 支持,認為只要他們堅持就能成功296F 118.163.161.158 台灣 06/21 09:26
推 : 群眾運動的重點就是要窮盡一切的手段297F 223.137.57.212 台灣 06/21 09:26
→ : 既然搭便車對勞方不利,那資方是禁屁,爽298F 101.136.99.104 台灣 06/21 09:26
→ : 爭取更多人的支持-如果禁搭便車是阻299F 223.137.57.212 台灣 06/21 09:26
→ : 都來不及了300F 101.136.99.104 台灣 06/21 09:26
→ : 礙 那移除他爭取更多支持不是更好?301F 223.137.57.212 台灣 06/21 09:26
→ : 這樣抗爭力量更大 成功率更高
→ : 這樣抗爭力量更大 成功率更高
推 : 有人會因禁搭便車支持也有人不會,在這的303F 36.229.112.19 台灣 06/21 09:28
→ : 人也沒辦法統計出那個有利,糾結這個有意
→ : 義喔XD
→ : 人也沒辦法統計出那個有利,糾結這個有意
→ : 義喔XD
→ : 阻礙是你自己說的啊,前提要件必須是沒有306F 101.136.99.104 台灣 06/21 09:29
→ : 爭議,才有討論的意義
→ : 禁搭便車可能不會讓人決定參加罷工,但不
→ : 會是反對的原因
→ : 爭議,才有討論的意義
→ : 禁搭便車可能不會讓人決定參加罷工,但不
→ : 會是反對的原因
推 : 爭議也是你們自己講的啊,然後再把310F 223.137.57.212 台灣 06/21 09:30
推 : 美國禁 德國不禁,但是空姐弄到風向這麼311F 180.204.63.49 台灣 06/21 09:30
推 : 支持啦312F 49.216.215.98 台灣 06/21 09:30
→ : 更多人打為搭霸王車的 想支持的更少313F 223.137.57.212 台灣 06/21 09:30
→ : 差,也是蠻厲害的✈ ✈314F 180.204.63.49 台灣 06/21 09:30
→ : 了 成功率更是低315F 223.137.57.212 台灣 06/21 09:30
→ : 連搭便車都不知道 這是參考國外玩法好嗎316F 110.26.77.110 台灣 06/21 09:31
推 : 資方跟勞方條件沒有合不合理問題只有適317F 113.174.52.7 越南 06/21 09:31
→ : 不適合自身。一推人在靠凹勞方什麼鬼。
→ : 你要被資方凹自己不敢爭取還在靠凹
→ : 不適合自身。一推人在靠凹勞方什麼鬼。
→ : 你要被資方凹自己不敢爭取還在靠凹
推 : 人家女生320F 223.136.93.61 台灣 06/21 09:31
推 : 公司要一視同仁調整薪資福利 工會說不321F 60.248.52.117 台灣 06/21 09:32
→ : 我和你現在的意見就不一樣,不是爭議不然322F 101.136.99.104 台灣 06/21 09:32
噓 : 勞工董事323F 42.76.31.23 台灣 06/21 09:32
→ : 是三小324F 101.136.99.104 台灣 06/21 09:32
推 : 一來是長榮公關操作真的厲害 再加上325F 223.137.57.212 台灣 06/21 09:32
→ : 反對的理由又沒有強力的著力點 外加
→ : 反對的理由又沒有強力的著力點 外加
→ : 準因為他們沒有爭 這樣觀感本來就差327F 60.248.52.117 台灣 06/21 09:32
推 : 爽 還要更爽328F 125.231.65.99 台灣 06/21 09:32
→ : 又排外 把觀望的人都踢到資方那裡去329F 223.137.57.212 台灣 06/21 09:32
→ : 了
→ : 了
推 : 挖 要給工會董事耶 有人這麼搞嗎331F 211.22.230.67 台灣 06/21 09:33
→ : 既然是參考國外玩法怎麼不說沒搭便車332F 60.248.52.117 台灣 06/21 09:33
推 : 如果沒霸王車 連第一隻出頭鳥都不會有333F 110.26.77.110 台灣 06/21 09:33
推 : 當初應徵都簽48-1了 現在出來靠北?果然`334F 42.77.104.162 台灣 06/21 09:33
→ : 的國家案例 要討論就整個討論阿335F 60.248.52.117 台灣 06/21 09:33
→ : 到底為什麼禁搭便車會讓觀望的人不支持,336F 101.136.99.104 台灣 06/21 09:33
噓 : 穿越層層肥宅去抗爭337F 203.69.130.80 台灣 06/21 09:33
→ : 你可以解釋一下嗎338F 101.136.99.104 台灣 06/21 09:34
→ : 無腦空服 工賊一堆339F 42.77.104.162 台灣 06/21 09:34
→ : 真的開始抗爭 沒出來和有出來的受到的風340F 110.26.77.110 台灣 06/21 09:34
→ : 險報酬差距就出來了
→ : 險報酬差距就出來了
推 : 還參與公司治理勒,你誰啊342F 42.76.127.233 台灣 06/21 09:35
→ : 禁止搭便車這種條款在罷工是很常見的343F 110.26.77.110 台灣 06/21 09:35
→ : 你說會分化,我就問你原因啊344F 101.136.99.104 台灣 06/21 09:35
推 : 禁搭便車很合理啊 還是在座各位都是股345F 111.71.104.245 台灣 06/21 09:39
→ : 東ㄏ
→ : 上次華航 說用納稅錢就算了 這次還有什
→ : 東ㄏ
→ : 上次華航 說用納稅錢就算了 這次還有什
推 : 推348F 101.11.32.46 台灣 06/21 09:40
→ : 麼理由呢349F 111.71.104.245 台灣 06/21 09:40
推 : 美、德都承認「禁搭便車」有效350F 27.246.197.6 台灣 06/21 09:40
→ : 台灣法源來自《團體協約法》第十三
→ : 條:
→ : 「雇主不得無故對所屬非團體協約關
→ : 係人之勞工進行調整 。」
→ : 都已經合法了你想怎樣
→ : 台灣法源來自《團體協約法》第十三
→ : 條:
→ : 「雇主不得無故對所屬非團體協約關
→ : 係人之勞工進行調整 。」
→ : 都已經合法了你想怎樣
推 : 上次華航還有雙工會爭議跟社會壓力在356F 223.137.57.212 台灣 06/21 09:41
→ : 妥協的機會當然大 這次你要拿什麼籌
→ : 碼讓資方妥協? 跟鄉民嘴砲勝利這樣
→ : 嗎?
→ : 妥協的機會當然大 這次你要拿什麼籌
→ : 碼讓資方妥協? 跟鄉民嘴砲勝利這樣
→ : 嗎?
推 : 貪得無厭 再拼命打卡耍騷 誰支持得下360F 223.136.198.1 台灣 06/21 09:41
推 : 這是長榮工會的事情 有多少籌碼才有多少361F 110.26.77.110 台灣 06/21 09:42
→ : 談判空間
→ : 談判空間
推 : 誰能說出這次長榮哪裡有錯?363F 36.236.33.193 台灣 06/21 09:43
推 : 禁搭便車就是鼓勵參加罷工,希望可以增加364F 101.136.99.104 台灣 06/21 09:43
→ : 籌碼,結果被你說成分化,懶得跟你講了
→ : 籌碼,結果被你說成分化,懶得跟你講了
推 : 支持長榮366F 220.136.36.144 台灣 06/21 09:44
→ : 像是罷工能維持多久 公司營運是否受到影367F 110.26.77.110 台灣 06/21 09:44
→ : 響 能影響多大
→ : 響 能影響多大
推 : 馬的支持全部裁員369F 175.96.98.47 台灣 06/21 09:46
推 : 如果公司仍然營運正常 那這個罷工完全失370F 110.26.77.110 台灣 06/21 09:47
→ : 敗 出來抗爭準備吃烤雞
→ : 沒出來抗爭的能領年終 轉老鳥 不是很公平
→ : 嗎
→ : 敗 出來抗爭準備吃烤雞
→ : 沒出來抗爭的能領年終 轉老鳥 不是很公平
→ : 嗎
推 : 工會想參加經營公司?這條是三小?374F 111.83.94.252 台灣 06/21 09:50
推 : 公司回應都站得住腳阿375F 110.28.227.244 台灣 06/21 09:51
→ : 沒有禁止工會買股票吧,快去買10%就有了376F 111.83.94.252 台灣 06/21 09:51
→ : 我也好想要台GG的董事!
→ : 我也好想要台GG的董事!
推 : 這個是開出來給資方砍的xd 台灣勞工董事378F 110.26.77.110 台灣 06/21 09:53
→ : 是從國營事業管理法來的
→ : 是從國營事業管理法來的
推 : 不管啦 我勞工不能治理公司就會過勞 嘻嘻380F 61.56.182.169 台灣 06/21 09:53
→ : 國外有沒這制度還真沒聽過381F 110.26.77.110 台灣 06/21 09:54
推 : 一群貪婪勞方 根本是在抹煞政府努力382F 223.136.47.129 台灣 06/21 09:54
→ : 拚經濟的成果
→ : 拚經濟的成果
→ : 最好把長榮資方鬥倒 換我勞方接管384F 61.56.182.169 台灣 06/21 09:55
→ : 外部的桃空職工想介入長榮人評會並想要385F 123.193.116.250 台灣 06/21 09:56
→ : 有發言權和表決權?
→ : 有發言權和表決權?
推 : 要員工董事有點誇張 那大股東要幹嘛387F 49.219.163.8 台灣 06/21 09:58
→ : 我支持長榮 這要求太扯388F 101.9.13.75 台灣 06/21 09:59
噓 : 勞工董事 不要笑死人了389F 101.15.197.53 台灣 06/21 10:05
推 : 勞工董事哪是新鮮事 歐洲制度 台灣路還遠390F 61.222.31.187 台灣 06/21 10:05
推 : 勞工董事國外一堆ptt又在坐井觀天了391F 223.138.36.212 台灣 06/21 10:06
推 : 勞方感覺站不住腳392F 27.242.202.113 台灣 06/21 10:07
推 : 勞工入股台灣有阿393F 114.36.0.204 台灣 06/21 10:07
→ : 國內的話,去查查中油中鋼工會怎麼玩394F 223.138.36.212 台灣 06/21 10:07
→ : 但是憑實力談的 取代性高的廢物談這個395F 114.36.0.204 台灣 06/21 10:07
推 : 噁心空服 通通開除396F 126.244.53.59 日本 06/21 10:07
→ : 換掉你對公司也沒影響的 誰要讓你入股397F 114.36.0.204 台灣 06/21 10:08
→ : 去年也有立委提出上市櫃公司設勞工董事398F 61.222.31.187 台灣 06/21 10:08
推 : 私人企業為何不能罷工 不滿工作條件就罷399F 180.204.81.246 台灣 06/21 10:11
→ : 工啊 資方不爽就硬幹到底啊 這不是就勞
→ : 資角力嗎?
→ : 工啊 資方不爽就硬幹到底啊 這不是就勞
→ : 資角力嗎?
→ : 營事業管理法第35條402F 61.221.169.122 台灣 06/21 10:12
→ : 前項董事或理事,其代表政府股份者,應至少
→ : 有五分之一席次,由國營事業主管機關聘請工
→ : 會推派之代表擔任。
→ : 民營的要過應該要先改公司法比較可能...
→ : 前項董事或理事,其代表政府股份者,應至少
→ : 有五分之一席次,由國營事業主管機關聘請工
→ : 會推派之代表擔任。
→ : 民營的要過應該要先改公司法比較可能...
推 : 禁搭便車才正常好嗎,不然沒風險又能獲407F 111.71.39.24 台灣 06/21 10:17
→ : 利,真棒。
→ : 利,真棒。
推 : 不懂禁搭便車有什麼問題,不是很好理解409F 223.137.164.7 台灣 06/21 10:17
→ : 的事嗎
→ : 的事嗎
→ : "廢物"敢出來罷工,不敢的連廢物都比不上吧411F 61.221.169.122 台灣 06/21 10:22
推 : 長榮硬起來 端盤仔別再貪得無饜 噁心412F 180.217.74.253 台灣 06/21 10:22
推 : 支持勞工413F 140.109.16.166 台灣 06/21 10:23
推 : 推414F 175.96.76.235 台灣 06/21 10:23
推 : 公司沒錯啊415F 101.11.16.211 台灣 06/21 10:24
推 : 要飛$安$ 假日雙倍薪 日出支費調整416F 220.228.206.21 台灣 06/21 10:24
推 : 是時候考長榮機師惹(?)417F 60.248.154.113 台灣 06/21 10:26
噓 : 一個空服員工會想要董事有影響公司決418F 42.77.28.73 台灣 06/21 10:26
→ : 策權,那其他非空服員沒工會不就被把
→ : 弄得爽爽的
→ : 策權,那其他非空服員沒工會不就被把
→ : 弄得爽爽的
推 : 支持長榮421F 114.40.184.207 台灣 06/21 10:26
→ : 沒工會怎麼不會自組工會或加入工會 XDDD422F 61.221.169.122 台灣 06/21 10:29
→ : 這是我沒有你為什麼可以有的均貧腦袋嗎?
→ : 端盤子的要沒用長榮幹嘛要取消停飛
→ : 這是我沒有你為什麼可以有的均貧腦袋嗎?
→ : 端盤子的要沒用長榮幹嘛要取消停飛
推 : 禁搭便車 非常正常合理要求425F 220.137.82.166 台灣 06/21 10:30
→ : 鄉民這麼有用怎麼不去幫長榮恢復航班426F 61.221.169.122 台灣 06/21 10:30
→ : 可以搭便車 還有人想加入工會嗎427F 220.137.82.166 台灣 06/21 10:31
→ : 工會人數少於1/2 對於公司 不痛不癢
→ : 工會人數少於1/2 對於公司 不痛不癢
噓 : 禁搭便車最好沒問題,如果有一間公司的429F 163.29.141.30 台灣 06/21 10:32
→ : 獎金是看員工罷工過幾次來決定,那沒加
→ : 入工會或新進員工不幹死才怪
→ : 獎金是看員工罷工過幾次來決定,那沒加
→ : 入工會或新進員工不幹死才怪
→ : 有人帶風向 製造對立 根本好笑432F 220.137.82.166 台灣 06/21 10:32
→ : 又沒禁止你加入工會XDDD433F 61.221.169.122 台灣 06/21 10:33
推 : 爽 還要更爽434F 39.10.77.95 台灣 06/21 10:33
→ : 能夠合法罷工就是經過多數工會會員同意435F 61.221.169.122 台灣 06/21 10:33
→ : 不同意的就是相對少數
→ : 不同意的就是相對少數
--
作者 KKKKJAY 的最新發文:
當柯南破案的時候 大多數的犯人都會乖乖認罪 進入慣例的認罪口白之後 被警察移送警局 但有些犯人不會乖就範 甚至要殺死柯南滅口 這時候就要靠阿笠博士發明給柯南用的道具 能夠用來擊敗對手的道具有: 1. …10F 6推
1.媒體來源: ettoday 2.記者署名 張慶輝 3.完整新聞標題: Gogoro騎到飽禁商用「外送員遭罰萬元」!官方:已給緩衝期 4.完整新聞內文: ▲Gogoro近期開始嚴抓「商業用途」的外送 …109F 36推 19噓
最近傳出睿能公司開始抓用899吃到飽方案跑外送的人 被抓的人據說會被改成商用方案,然後再加上1筆違約罰款 不過其實這方案本來就是給通勤里程多的一般用戶使用 而不是拿來給人營利用的 官網老早在方案底下也 …552F 282推 58噓
點此顯示更多發文記錄
3樓 時間: 2019-06-21 13:13:47 (美國)
→
06-21 13:13 US
推 WTF55665566: 抗爭都還沒成功...馬上就把所有觀望 → WTF55665566: 的都打為搭霸王車的 那難怪失敗 推 WTF55665566: 這樣觀望的全部倒向資方更明確了 +1一堆資方腦......看不得別人好.....這麼見不得空姐好, 那讓那些看不上眼的地勤人員來當你們的空姐啊.....台灣勞工不就好棒棒?......繼續怪小綠綠, 然後選像是郭台銘跟韓國的藍色蛆蛆啊.....反正都被搞了100年, 沒差啦.....
5樓 時間: 2019-06-21 13:21:46 (台灣)
→
+1
06-21 13:21 TW
如果沒禁搭便車條款員工不論是否支持公會罷工 都可以獲得好處 那麼公會就沒人參加 沒人支持 公會就倒了資方就笑了 ......................
11樓 時間: 2019-06-21 22:23:16 (台灣)
→
06-21 22:23 TW
桃市公會不是只有長榮的 其他公司的空服員也有 那長榮內部事務 憑什麼讓你們插嘴 工作就是工作 妄想過夜Happy 就去當旅遊記者囉
12樓 時間: 2019-06-21 22:32:11 (台灣)
→
06-21 22:32 TW
支持罷工~想想看~以後各行各業都可以有保障跟老闆要求加薪了 公司是有賺錢的~而公司如果沒賺錢~就會要求共體時艱或者請人走路 以後所有行業都可以要求加薪了
回列表(←)
分享





![[圖]](https://i.imgur.com/EyVa7O1.jpg)
![[圖]](https://i.imgur.com/1FG3b8Y.jpg)