※ 本文轉寄自 ptt.cc 更新時間: 2022-12-13 23:30:07
看板 Stock
作者 標題 [新聞] 自行車庫存史上最嚴重!巨大重挫市值蒸發
時間 Tue Dec 13 22:28:39 2022
-------------------------------發文提醒----------------------------------
1.發文前請先詳閱[新聞]分類發文規範,未依規範發文將受處份。
2.連結過長請善用 https://bit.ly/ 等縮網址服務,連結不能點擊者板規1-2-2處份。
3.心得/評論請盡量充實,心得過短或濫竽充數將以板規 1-2-3、4-4 水桶處份。
4.發文請依照格式文章標明段落,不符合格式者依4-1刪文處分。
------------------------ 按ctrl+y 可刪除以上內容。 ----------------------
原文標題:自行車庫存史上最嚴重!巨大重挫市值蒸發70億 最新聲明「這時候」庫存回歸正常
※請勿刪減原文標題
原文連結:https://tinyurl.com/2zb5ylb3
自行車庫存史上最嚴重!巨大重挫市值蒸發70億 最新聲明「這時候」庫存回歸正常|壹蘋新聞網 【財經中心/台北報導】自行車市場庫存問題嚴峻!巨大(9921)今年營收將改寫歷史新高,但公司11日罕見發函給協力廠商表示,自12月至2023年3月出貨至巨大全球的製造廠貨款,依現行之票期制度下,展延45天,受此消息衝擊,巨大今股價重挫一度跌停,美利達也同步走弱跌逾5%。 ...
※網址超過一行過長請用縮網址工具
發布時間:2022/12/13 15:43
※請以原文網頁/報紙之發布時間為準
記者署名:
※原文無記載者得留空
原文內容:
【財經中心/台北報導】自行車市場庫存問題嚴峻!巨大(9921)今年營收將改寫歷史新
高,但公司11日罕見發函給協力廠商表示,自12月至2023年3月出貨至巨大全球的製造廠
貨款,依現行之票期制度下,展延45天,受此消息衝擊,巨大今股價重挫一度跌停,美利
達也同步走弱跌逾5%。
高,但公司11日罕見發函給協力廠商表示,自12月至2023年3月出貨至巨大全球的製造廠
貨款,依現行之票期制度下,展延45天,受此消息衝擊,巨大今股價重挫一度跌停,美利
達也同步走弱跌逾5%。
https://tinyurl.com/2fw6vb8v
![[圖]](https://static-cdn.nextapple.tw/prod/2022-12/1EFF637AB80FA0DD70148B4F6553CF3C/bf6b5eeecf3603ffacbb203b83c75a2e_1280.webp)
終場巨大股價重挫8.04%,收206元,單日市值蒸發70億元,美利達也下跌6.35%。
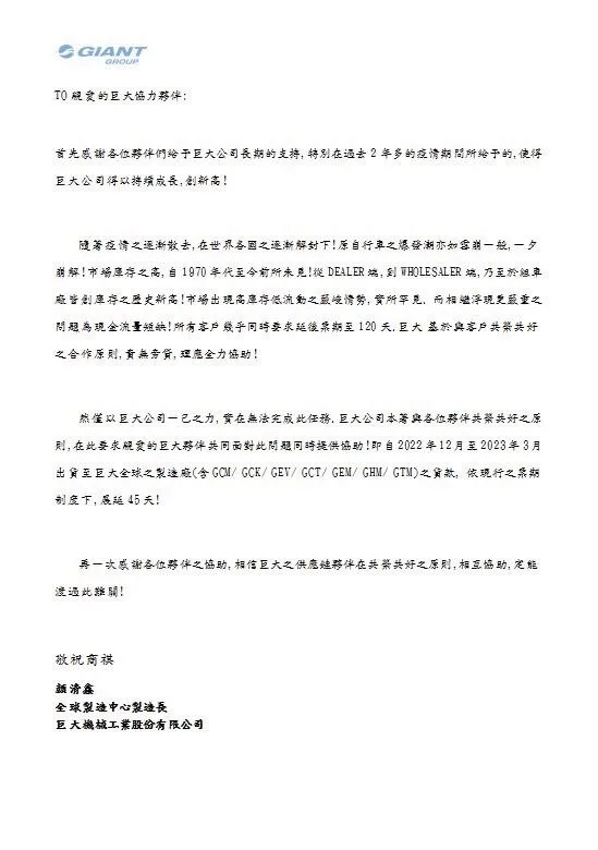
據了解,巨大在函中表示,隨著疫情逐漸散去,在世界各國逐漸解封下,自行車爆發潮如
雪崩一般一夕崩解,市場庫存之高,自行車產業從爆發成長到現在面臨雪崩!市場庫存之
高,自1970年代至今前所未見。
雪崩一般一夕崩解,市場庫存之高,自行車產業從爆發成長到現在面臨雪崩!市場庫存之
高,自1970年代至今前所未見。
巨大指出,從DEALER端,到WHOLESALER端,乃至於組車廠皆創庫存之歷史新高!市場出現
高庫存低流動之嚴峻情勢,實所罕見,而相繼浮現更嚴重之問題為現金流量短缺,所有客
戶幾乎同時要求延後票期至120天,巨大基於與客戶共榮共好之合作原則,責無旁貸,理
應全力協助。
高庫存低流動之嚴峻情勢,實所罕見,而相繼浮現更嚴重之問題為現金流量短缺,所有客
戶幾乎同時要求延後票期至120天,巨大基於與客戶共榮共好之合作原則,責無旁貸,理
應全力協助。
在庫存問題嚴重下,市場擔心自行車廠明年營運充滿變數,導致自行車雙雄今天股價同步
重挫,巨大開盤一度跌停後打開,跌幅逾8%,美利達也重挫超過5%。
巨大今天下午再度發布聲明表示,因整體市場趨緩所造成的庫存壓力,公司預計明年上半
年可逐步回歸正常庫存水位,公司分別於今年6月與11月24日分別完成可轉換公司債40億
元與現金增資27.5億元,在優先償還銀行借款後,目前現金與銀行額度仍充足無虞,營運
資金正常。
年可逐步回歸正常庫存水位,公司分別於今年6月與11月24日分別完成可轉換公司債40億
元與現金增資27.5億元,在優先償還銀行借款後,目前現金與銀行額度仍充足無虞,營運
資金正常。
長期而言,全球消費者對環保、健康意識大幅提升,自行車市場的長期發展與前景依然明
朗可期。
心得/評論:
※必需填寫滿30字,無意義者板規處分
10月底現金增資
(巨大辦現增籌資 每股發行價162元)
11月初有報導前三季EPS暴賺15元
(巨大前三季純益年增16.5% 每股純益15.01元)
12月中要求供應商延長票期
(自行車庫存積壓 巨大驚爆現金流吃緊 公司回應了)
這...
--
※ 發信站: 批踢踢實業坊(ptt.cc), 來自: 49.217.49.130 (臺灣)
※ 文章代碼(AID): #1Zc8mRJ5 (Stock)
※ 文章網址: https://www.ptt.cc/bbs/Stock/M.1670941723.A.4C5.html
→ : 繞來繞去騎阮的腳踏車 等待你下課陪你每天作陣行1F 12/13 22:31

推 : 這幾年該買的人都買了,該變衣架的也變成稱職的衣架3F 12/13 22:35
推 : 誰還要騎腳踏車4F 12/13 22:36
推 : 現金增資是11下旬收完款項喔5F 12/13 22:36
推 : 便宜的腳踏車呢?還在海上嗎6F 12/13 22:37
→ : 一台腳踏車幾萬元,幾萬元都能買機車了,還買什麼腳7F 12/13 22:37
推 : 是不是騎到沒命不知驚 失去了後才知輸贏8F 12/13 22:38
→ : 踏車?尤其碳纖維的,一台幾十萬,一摔就壞,又貴又9F 12/13 22:38
→ : 不耐用,白痴才買。
→ : https://www.youtube.com/watch?v=9TXTiFj9gUY
→ : 不耐用,白痴才買。
→ : https://www.youtube.com/watch?v=9TXTiFj9gUY

推 : 零售還是很貴12F 12/13 22:39
推 : 是時候結合宏達電開發元宇宙腳踏車了!13F 12/13 22:41
推 : 慘14F 12/13 22:42
推 : 我大學那年就聽到四樓那句話了15F 12/13 22:43
推 : 以前買了一台兩三萬的 感覺可以用十幾年16F 12/13 22:46
推 : 反著看?17F 12/13 22:48
推 : 可以撿便宜了18F 12/13 22:48
→ : 供應商: 陪笑共體時艱19F 12/13 22:49
推 : 只能說營收真的這麼好,又怎麼會整年走空20F 12/13 22:49
推 : 重點是歐美也不流行自行車了21F 12/13 22:50
推 : 可以去查看看Shimano新的系列現在交期多長就知道有22F 12/13 22:50
→ : 沒有人要買腳踏車了~哈
→ : 沒有人要買腳踏車了~哈
推 : 搞到庫存爆倉,什麼爛公司24F 12/13 22:50
推 : 500億市值再叫我25F 12/13 22:51
推 : 明年大陸會開始鎖台灣更多傳產行業26F 12/13 22:52
推 : 供應商基本上大部份訂單都剩10-20%,中國很多小廠都27F 12/13 22:53
→ : 已經開始放假到23年元宵後,不然就是5天8小時、週末
→ : 不上班硬撐,疫情剛開始賺的,都不夠撐到23農曆年。
→ : specialized最近砍全球40多個代言人合同。電助力歐
→ : 洲還是成長,但增速對比前兩年低很多。樂觀的品牌預
→ : 測23年歐展後會恢復到19年的出貨狀況,悲觀的品牌直
→ : 接看壞23年。
→ : 已經開始放假到23年元宵後,不然就是5天8小時、週末
→ : 不上班硬撐,疫情剛開始賺的,都不夠撐到23農曆年。
→ : specialized最近砍全球40多個代言人合同。電助力歐
→ : 洲還是成長,但增速對比前兩年低很多。樂觀的品牌預
→ : 測23年歐展後會恢復到19年的出貨狀況,悲觀的品牌直
→ : 接看壞23年。
推 : 我只買過3000元自行車 3萬也太扯了 黃金做的喔34F 12/13 22:53
推 : 有疫情避免接觸才騎車 都解封了還騎個鳥35F 12/13 22:54
推 : 7.8月其他家不是很好嗎XD36F 12/13 22:55
→ : 都已經核融合時代了還有人騎腳踏車?37F 12/13 22:55
推 : 現在外面風這麼大,腳踏車那麼輕,在路上騎腳踏車會38F 12/13 22:55
推 : 其他家被錯殺,有新聞出來撇清了39F 12/13 22:55
→ : 騎久傷攝護腺40F 12/13 22:55
→ : 被風吹去撞車,太危險了。41F 12/13 22:56
推 : 明天巨大一根42F 12/13 22:56
推 : 今年才買一台tcr,propel如果打折我就買爆43F 12/13 22:57
推 : 勿忘acer >///<44F 12/13 22:58
推 : 50收45F 12/13 23:04
推 : 股版怎窮鬼一堆?幾萬就叫貴 ?笑死 我今年買的輪46F 12/13 23:07
→ : 組(前後輪)就6萬了 單車又不是只靠車子本身賺錢
→ : 週邊耗材也都很好賺
→ : 組(前後輪)就6萬了 單車又不是只靠車子本身賺錢
→ : 週邊耗材也都很好賺
推 : 電助力市場還是有的,看誰能吃到比較多的市場份額吧49F 12/13 23:07
→ : 騎腳踏車要補阿鈣,爽到生技股。50F 12/13 23:07
→ : 162收51F 12/13 23:09
→ : 一直發新聞做什麼居心52F 12/13 23:10
推 : 我公司單車社連外勞騎的單車個個都超過3萬 10萬的53F 12/13 23:11
→ : 都有人騎
→ : 都有人騎
推 : 抽中的快昏倒了吧55F 12/13 23:13
推 : 單車正常用可以用超久56F 12/13 23:13
→ : 真他媽以為腳踏車高科技啊?我都跨海買進口的了57F 12/13 23:14
推 : 為什麼解封會導致民眾不買自行車?58F 12/13 23:14
推 : 結論是誰在講?59F 12/13 23:14
推 : 說上半年正常庫存大約是要到下半年去了..60F 12/13 23:15
→ : 應該讓大家都習慣摩托車代替腳踏車61F 12/13 23:16
噓 : 都要人造太陽無限能源了。誰還跟你騎腳踏車62F 12/13 23:16
推 : 捷安特明明又潮又帥,改什麼巨什麼大。63F 12/13 23:18
→ : 全世界哪個地球人不知道台灣男人的痛點?當然改名啊64F 12/13 23:21
推 : 庫存海嘯什麼時候會輪到電動車65F 12/13 23:22
→ : 又巨又大是一個夢想一個希望!有夢最美希望相隨啊!66F 12/13 23:22
推 : 大全配就30萬了,3萬剛入門67F 12/13 23:22
推 : 就蛋塔效應而已啊68F 12/13 23:23
推 : 老實說騎公路車練大腿肌持久蠻有用的 可能現在都流69F 12/13 23:23
→ : 行到健身房練深蹲
→ : 行到健身房練深蹲
推 : 我一台一萬五的騎過環島,也塵封一陣子了,很難壞71F 12/13 23:25
→ : 啊
→ : 啊
推 : 不是買不起單車 是大部分人就覺得不值得.. 嗆人73F 12/13 23:25
→ : 窮鬼不會比較優越 同溫層自嗨
→ : 窮鬼不會比較優越 同溫層自嗨
推 : 捷安特辦很多旅行團,我舅公參加兩次環島了,提供1075F 12/13 23:27
→ : 幾萬的車騎到飽XD
→ : 幾萬的車騎到飽XD
--
※ 看板: Stock 文章推薦值: 0 目前人氣: 0 累積人氣: 111
回列表(←)
分享