顯示廣告
隱藏 ✕
Disp BBS guest 註冊 登入(i)
※ 本文轉寄自 ptt.cc 更新時間: 2025-12-24 23:27:30
看板 Stock
作者 Lyon718 (獅仔)
標題 [心得] 我在2025當了一回少年股神
時間 Wed Dec 24 20:57:31 2025


各位大哥大姐好

我用了一年時間要締造奇蹟,結果翻車的故事想給大家笑一下。寫了兩天才寫下來...因
為越寫越不甘心

當初拽著褲兜裡的10萬踏入期貨剛剛好滿一年了

10萬本金加上家人的20萬總計30萬(家人的要還,這點我是銘記在心)

因為過往看對的機率很高,大概有9成以上... 所以我認為我在期貨上能放大我的獲利(損
失)

我的玩法特別簡單  兩發子彈策略.....

最多就輸兩次,一次賠掉5萬  兩次就Game over

所幸踏入了期貨市場(當初還是用永豐金的期貨,手續費有點高==

在2024年12月12號 買入了3078 僑威,這時候就賭50系列顯示卡行情

基本上每隔兩代就會炒一波,因為power才是最純的,如果要看技嘉或是華碩不純 被AI所
稀釋純度

所以要看顯示卡的話不買3078,反而是自投死路

因為當時盤面也不太好,看著技術線進出 破線的第二根才出掉

25年1/3號 破線了 但有些小壞壞們會因為刻意打破線來逼人,所以選擇留倉(期貨12口總
價1百多萬)

1/5號 還記憶猶新  蜜袋鼯資本 發布了一篇關於3078的一篇文後續的行情就是噴噴噴

會關注到顯示卡其實早在21年的時候就有看過顯示卡 當時是因為加密貨幣  春節過後技
嘉的暴漲

漲上去就是加倉 最大來到16口  帳面有盈餘就是加碼 要抑制住生物的本能

2/7號全部賣出  5ma收斂就賣出 並不是我不相信這檔能trede到很高的估值

而是顯卡開始發布了。股票有個不成文的規則


買在預期,賣在現實...

現在回頭看看,真是賣在不錯的位子

那下一個機會在哪裡?

2月3月   當時的盤面極其的差,沒有族群性 沒有連動性....

那時候看到過往的籌碼以及軍工上的研究   川普上來就是要針對中國

沒做交易四個禮拜就等到這個機會   三月份就囤貨寶一

也如我預期的上漲 資金來到50萬   有族群性的上漲

不過當時候在處理家事,又有族群性  如果多加看幾次盤面可能也就被洗掉

所幸從股價40抱到50 開心一回  更加堅信我是股神

雖後看到了佳邦,前景正常,那時我也籌碼面也不錯,wifi7的用量都會持續上升  有料

從期貨帳戶撤出資金 買入佳邦


在3/28和3/31的分別質押   8張左右

結果好景不長..... 川普關稅下來

在4/7號當天  8:30分立馬用市價單掛了5張的部位   好加在  還有賣掉耶....

我大概比誰都還要開心,活久見  跌停開我還能賣到??????  爽死人了

出金後緊盯著國際盤還有加密貨幣以及......債市 當下又借到50萬元

危機入市才是正解


4/8號 美國的債市爆掉了....   那想必台灣債市也是差不多的巴

房地產太過無腦多... 一群人貸款買房  槓桿倍數開這模高

不如說波動低的商品就是一群噬血的狼群用著極大的槓桿去撸羊毛

然後 嘿嘿嘿  4/9號 元大美債期貨  爆掉www

在8點45分的時候看著期貨因為多殺多一個接一個人接連砍倉

這就是一個巨大的機會  在8點50分的時候一個小V 就進場  短短花了20分鐘淨賺13萬
(其實有淨值我在等和我一樣的人去收斂價差)

所以川普關稅僥倖逃過一劫  既沒有被砸到三根跌停板 又得到賺到一個巨大的機會

但4/10號有一個劇本沒實現  知道很多股票會漲停  想去鎖一些還沒漲停的股票

去鎖漲停  結果沒鎖到(統一),一回落立即砍倉(-5w) 一個紀律性.... 看錯就是出

5月~8月是交易很緩慢的月份 基本上就是漲PCB相關以及設備廠還有老AI 台達電

這裡就簡單帶過

五月就是神達的局  一直被磨出場但還是有賺錢(5w)

六月份去蹲廣宇  6/25號剛下跌就出掉  賺13w

7月份 去操作3037  小賺17萬  但又有一些小操作磨損(賺12萬)

8月份  不知道哪根筋不對  瘋狂做多啟碁和全新和放空瑞儀

這裡要提到全新 全新 全新  很重要 所以我要說三次

賠21 啟碁賠9w 瑞儀賠11w

做多啟碁是因為基本面就放在那裡 破線就砍   放空瑞儀是因為匯率問題以及前景太差賭
財爆  賠了44w

8/20號看到強勢股被盤面帶落,全力做多金居  賺回45w  八月份小賺一w

9月份操作超級簡單 做多台指賺14萬   做多【全新】賠11w

10月份 做多群聯賺80   被洗掉 只賺到30w
70萬被盤面洗掉了  有點可惜.....
不知道哪根筋不對 10月末一直去放空台指 -15w

刺激的11月份來了

他媽我不知道哪根神經發作 或是我被鬼附身.....

還是怎樣  傑西概鶡羆꼠三入棉花市場

而我是三入全新???

真的不知道我對這檔有多執著,到底再跌啥拉,我看不懂 真的看不懂

即便到現在  依舊不懂,我去掉了聯亞 光聖 ,跟一個拉基談戀愛

愛你千百遍,你卻如此對我   這一檔 -50w

三入全新  三個月分賠掉80萬    緯創和信昌電合計賠13w
還有空台指和金居-7w

一口氣賠回去   11月份-70w

11月份底 原本要買3037  結果看到紙類報價上漲

轉頭去做多永豐餘 43口  殊不知

看著3037噌噌噌的往上漲  紙類報價上漲 而股價沒動,老實說  我滿想砍的

跟放空瑞儀一樣流動性問題   只能看著股價的下跌

但....沒辦法了   砍  全力砍

永豐餘12/9號那根 是我砍下去的.... 不是基本面不好,是我撐不住

期貨帶動現貨的暴跌插針.....

雖然到現在紙類價格也大幅下跌.... 但真的我不是先知 純粹因為扛不住虧損

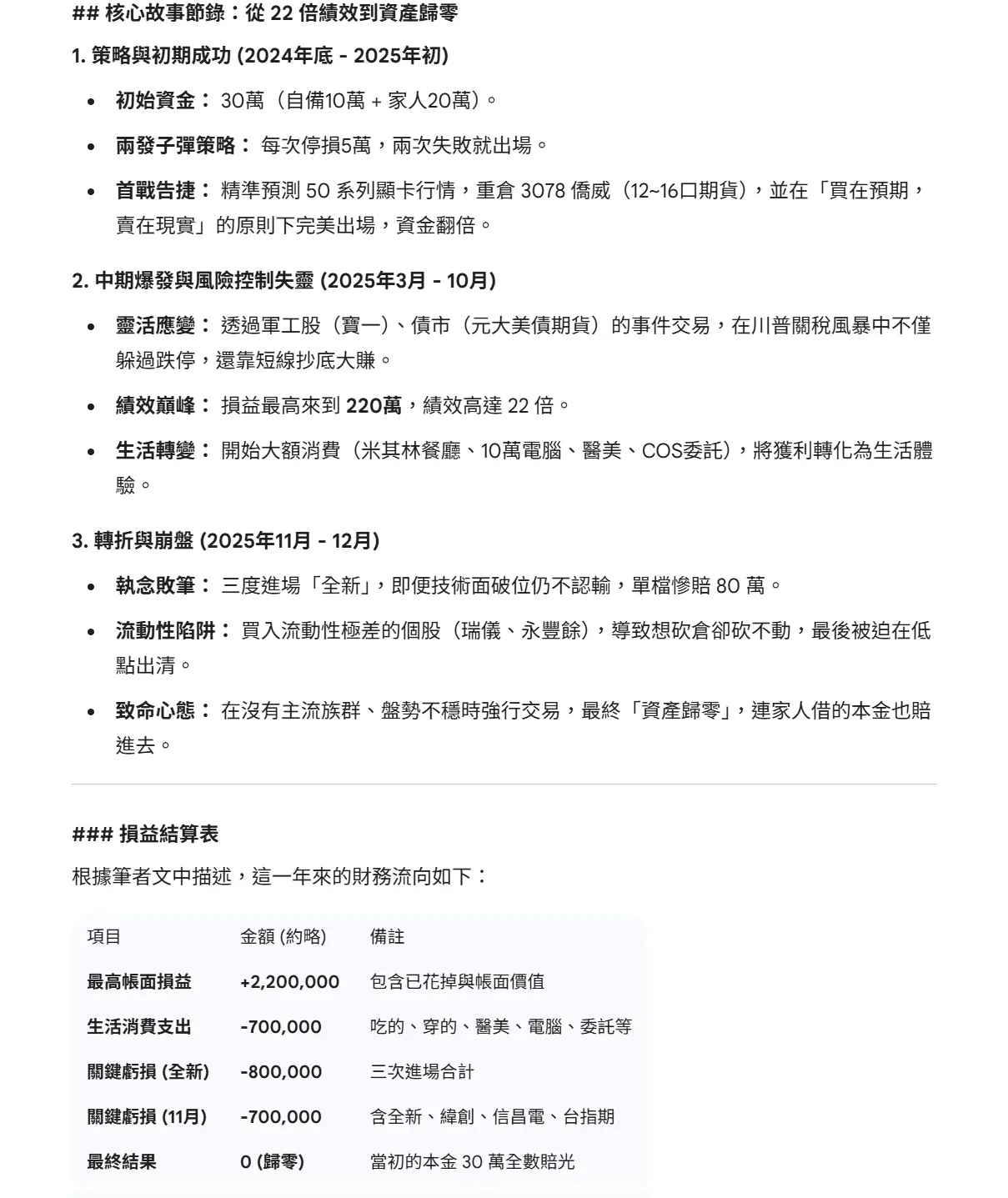
對,賠到0了

可能聰明的觀眾會有點奇怪,怎模帳面上的數字跟賺到有出入

因為.....花掉了==

賺到錢就是該玩呀,一個大學生拿到這模多錢不快活要幹嗎?

這一年沒有白過

換了將近10年的電腦 上一台電腦還在用1050ti 現在花10萬買5080顯卡的好電腦

搭uber換取許多便利性/吃了台北各種米其林/板前/鼎泰豐....  光吃的可能就花了1x萬

基本上每周都會跑去台北吃高檔料理


以及私人委託繪圖花了10w

買了數十套的衣服把自己當作一個帥潮在養  直接買滿兩個衣櫃

染了頭髮....   真的很花錢  也花了1x萬     骨骼標本也花10w   去夜店 高檔旅館

做了太多以前連想都沒想過事情...  還委託攝影師來拍我cosplay   根本不敢想

去做了醫美  之前還有想過去做雷射眼睛  皮秒飛梭 雷射鬍子都做過了

做很多事情都變得很阿撒力....

像是聽到好聽的街頭藝人都丟1000元的小費,那個淡水的騎著機車的街頭藝人也是丟1000


零錢直接丟良心捐.....

最高峰損益高達220萬(包含已經花掉的部分)  22倍的超級績效

這一年大約花了7x萬   但目前來講 當初的本真是沒了

---------------------------------------------

有獲得教訓和體悟嗎?  有 肯定有

先來說說體悟...

高檔餐廳坦白講,真沒有到很驚艷還要聽著服務員/廚師 在那裡跟我介紹老半天

看著精緻的美食和聽著可能一輩子不會用到第二次的美食料理資訊

吃了這模多餐廳  要說一件事  伊比利豬>>>>A5和牛(這個就是被過度炒作的肉品)

從8月份過後也沒有花很多錢了

因為.....好像也沒地方需要花的

有錢讓我最大的感受就是  真的能換到便利性以及生活中的闊綽

別人可能還在要搶著-10元的折扣要去排很長的隊伍,打著8~9折的東西搶著囤貨

或著因為小小幾百元就可以搞到人仰馬翻 家庭/友誼破裂....

而衣品真的有大幅度的上升 現在的服裝審美去到台北美術館,我也是不落人後的存在(自
誇)

生活上方方面面都需要錢,稍微價格不敏感,你們的生活體驗會直接差超級多

也見識過台灣的有錢人真的多如牛毛

穿著打扮可能就是隔壁鄰居的樣子

其實從美食和衣服上面就有一個很深的體悟

我們的生活早已是60分的水準,從以前的茅坑到現在的馬桶,大可又多花數十倍去買一個
免治馬桶  80~90分的水平

也或者可以多花一點錢就可以品嘗到異國料理,也可以花了幾千元去吃一頓飯

去得到一份一百分的體驗

第一次的體驗一定要相對好或者是top的  從我去委託cos的拍攝和繪畫的委託

體驗真的極佳,體驗沒體驗過的一件事情 快感才是加倍

其他更加細微體悟就不多說了....

---------------------------------------------

而教訓是:

1.做多全新

吃了兩次虧還上了第三次的當  還在一個線型極破的地方做多  甚至在11/21 當了一日市
場主力砸了一波下去

大家都很看好....你不爽你砸  我也不爽,我也一起砸 不爽玩大家都不要玩啊 草

當初買這檔也是大家都很看好,認真說的話

它和3037都一樣 都是籌碼集中  所以 我也上車,可能真的因為車子太重巴....

反正是傷很深

而且我也沒遵守我一開始的兩發子彈策略,這是一個敗筆

2.不要放空台指期

在盤面上逐漸找不到標的(藤落指數),而選擇放空

下跌的數量>>>上漲的數量  一直增加  這就很不妙  但我也沒撐過來就是...

股市還有句名言  6成平緩 3成上漲 1成極跌   空軍就在賭那極跌.....


3.流動性不高的股票別買太多

在放空瑞儀的時候 沒有達到我想到的匯損  強行買入一檔流動性枯竭的個股

不死心

永豐餘再來一次..... 又砸掉一次盤

4.在資金已經相對寬裕的11月 怎模又在開這模大槓桿在一個盤面不太妙的地方

這裡真的有必要為自己檢討....  沒有主流族群 只有一些環保 台塑...一點小題材

也不想去看,理論上這裡已經不是自己的局 收手出個國都比較省錢

到底為啥會這樣勒....

一如既往我去餐廳上用餐,坐在熟悉的餐椅上

可是在餐桌上找不到食物可以吃,隨興按了服務鈴

等了許多服務生才出來門口接客

可是接下來的服務生往餐桌上遞上刀叉

不過....

他遞的人不是我,而是剛剛進門的的饕客

饕客們整齊的坐好,向著饕客們介紹餐點

我總算開始反應了,我要跑但是饕客不顧我的哭嚎執意要留在餐桌上

原來在餐桌找不到食物可以吃的時候,我才是那份食物   資產歸零~

---------------------------------------------

說來好笑....

在資工心理群上面  去年死都不相信萬八以下會有國安基金進場

打了賭約  國安基金進場就穿雷姆裝 結果還真發生,我還真穿


甚至開了粉專【股海戰神偽娘獅】又剛好記錄我爆倉的全紀錄  實在是....有夠靠北


花了整年準備一發220萬的煙火,如今現在炸掉了....煙消雲散

現在褲兜裡又有20萬可以拿出來搞..... (不是家人的那20萬,是原本流資金申購的20萬)

但目前的盤面誰衝動誰先死


我已經知道我就是個動能交易和事件交易的料

老子他媽這筆錢是先借你們的,我絕對加倍奪回來

--
--
※ 發信站: 批踢踢實業坊(ptt.cc), 來自: 49.159.180.170 (臺灣)
※ 作者: Lyon718 2025-12-24 20:57:31
※ 文章代碼(AID): #1fI-Czah (Stock)
※ 文章網址: https://www.ptt.cc/bbs/Stock/M.1766581053.A.92B.html
FK6819      : 賭博就賭博1F 12/24 21:01
Gipmydanger : 爛命一條拼了吧2F 12/24 21:01
wicer       : 太長懶得看 所以到底是少年股神還是破產股神3F 12/24 21:01
Leo4891     : 花錢那段不錯 有享受到才是真的4F 12/24 21:02
offstage    : 就賭博而已5F 12/24 21:02
Leo4891     : 要是你挑主流做你就賺歪了6F 12/24 21:02
offstage    : 小建議,文太長,沒有重點,沒有起承轉合7F 12/24 21:03
imlucky     : 有沒結論懶人包啦?8F 12/24 21:03
luke0407123 : https://i.mopix.cc/O7J0tx.jpg 幫大家整理懶人包9F 12/24 21:04
[圖]
VVVV5555    : 流水帳廢文..10F 12/24 21:04
lucky466    : 到底是哪種畢業11F 12/24 21:04
idernest    : https://i.imgur.com/A4XfEbO.jpeg12F 12/24 21:04
[圖]
romenticpoet: 殺進殺出有賺錢嗎? 嘻嘻13F 12/24 21:04
dosiris     : 翻譯:20萬投入賺到220花掉14F 12/24 21:05
LINPINPARK  : 謝謝懶人包15F 12/24 21:05
lucky466    : 感謝懶人包16F 12/24 21:05
VVVV5555    : 會被騙去買全新的 賠錢很正常17F 12/24 21:05
Parker08    : 不是高檔餐廳沒很驚豔,是你選到的沒很驚豔18F 12/24 21:05
blackpork   : 這種快錢才敢這樣花,薪水兩百萬也還是會舔蓋子..19F 12/24 21:05
whyhsu      : 請AI整理一下再發好嗎20F 12/24 21:06
GX90160SS   : 直接end 資工群不意外 公開比賽每個都鳥績效笑死人21F 12/24 21:06
zpf2005     : 感謝9F懶人包22F 12/24 21:06
budaixi     : https://i.imgur.com/XqLduqZ.jpeg23F 12/24 21:08
[圖]
dosiris     : 以後還是要叫小孩念財務工程24F 12/24 21:08
awss1971    : 太長~~~END25F 12/24 21:09
zigq        : 沒關係至少有吃到豬肉跟和牛26F 12/24 21:10
pushpull    : 所以今年是賺還是賠多少錢?27F 12/24 21:12
goodjop     : 真的不懂 短操選手到底在忙什麼.. 別人賺錢你在賠錢28F 12/24 21:13
goodjop     : 還有 除非你是富二代 不然早發 不是好事 因為不珍惜
vendee      : 一開始覺得大學還是好好讀書談個戀愛玩玩社團結交30F 12/24 21:14
vendee      : 朋友,炒股到死都能炒,大學只有這四年。但原po這
vendee      : 樣的體驗,好像也是某種大學的過法
goodjop     : 因為 你不可能一直靠這種方式賺下去 職業級也一樣33F 12/24 21:15
a2080259    : 自認為是動能交易的料@@34F 12/24 21:15
pru5566     : 賺錢就是為了享受人生 這沒白花35F 12/24 21:15
a2080259    : 看描述你根本就是賭而已-_-36F 12/24 21:15
a2080259    : 你這一年賺到的是生活體驗
wahaha303   : 微妙 全新反而是我四月份初入股市抄底買的人生第一38F 12/24 21:17
wahaha303   : 檔賺錢股票
lakershank  : 積效文一出就該減碼了,沒有一次例外40F 12/24 21:17
ipath19     : 好啦有享受到也爽了41F 12/24 21:20
photomac    : 訊號出現了42F 12/24 21:20
daocs       : 文筆好差43F 12/24 21:20
armorblocks : 就四月川普股災外 十一月底以前都大多頭真的很好做44F 12/24 21:21
joe840209   : 怕45F 12/24 21:22
nisi0773    : 完全沒有敘事能力= =46F 12/24 21:23
speed364    : 買什麼全新,記憶體不好嗎?47F 12/24 21:25
Kai877      : 其實你是對的 賺錢就是來享受的 別想著存錢48F 12/24 21:27
Kai877      : 人隨時都會死
billy791122 : 買正二睡覺都比你強50F 12/24 21:28
deathoflove : 都是交易的養分51F 12/24 21:29
ilGroundhog : 建議請AI重新編輯你的文章 AI文筆贏99%的人52F 12/24 21:29
fatb        : 你後面賠錢的方式讓我不太相信你前面能這麼賺XD53F 12/24 21:30
ilGroundhog : 一堆人連排版 簡單的清楚描述都不會 別對號入座54F 12/24 21:30
zxzx4455    : 一年能賺到220也是很厲害,今年賠了明年再出發55F 12/24 21:30
langelpig01 : 還好有先看留言56F 12/24 21:30
fatb        : 除非你真的運氣好 一試就中 短線最怕的就是試太多次57F 12/24 21:31
Roger5566   : 花掉70萬 扣掉本金等於有賺40萬 一年賺130%績效不錯58F 12/24 21:31
fatb        : 即使奈米紀錄停損也容易累積到一個必須買到飆股的負59F 12/24 21:31
softwords   : 真的一般外面肉片都要點豬肉的一般牛超難吃60F 12/24 21:31
fatb        : 但也有可能你後來膨脹了 操作最忌諱膨脹61F 12/24 21:32
softwords   : 伊比利屌打一堆美牛澳牛 小贏A5和牛62F 12/24 21:32
Roger5566   : 但花錢太多又愛賭最後歸零 跟很多少年股神類似結局63F 12/24 21:32
fatb        : 豬 牛 無所謂 雞不要點就好 不知道為啥常有腥味重的64F 12/24 21:33
softwords   : 炒飯炒麵或是普通火鍋肉片都點豬肉 一般牛根本吃不65F 12/24 21:33
softwords   : 得
fatb        : 不過這篇是講A5和牛 還是可以的67F 12/24 21:34
perlone     : END 這什麼奈米戶流水帳心得68F 12/24 21:34
yuebin      : 沒負債至少有爽過也不虧了69F 12/24 21:34
armorblocks : 一開始破線凹單 沒漲上來的話 故事就結束了70F 12/24 21:35
softwords   : 飼料雞啊 沒醃味增還是辣味的根本吞不下去71F 12/24 21:35
softwords   : 除非他單純雞胸肉就比較不會沾染到腥味
onekoni     : 錢沒有不見 只是變成喜歡的東西73F 12/24 21:35
perlone     : 我看黃清照老頭解盤都比這篇精彩74F 12/24 21:36
softwords   : 通常腥味最重的就雞腿骨附近的肉75F 12/24 21:36
nicexd      : 還好只虧10w?76F 12/24 21:36
vux         : 有料!77F 12/24 21:38
hellobubble : 年輕能體驗蠻好的78F 12/24 21:38
bagaalo     : 多去學習吧  超過你認知的錢 賠回去是遲早的79F 12/24 21:39
KONAMI      : 蠻厲害的80F 12/24 21:40
KONAMI      : 這篇生活上的體悟蠻好的,一些事情自己經歷過才會
KONAMI      : 知道
fire01      : 文筆…太亂了83F 12/24 21:41
Roger5566   : 年紀輕輕就體驗揮霍就怕由奢入簡難 少年股神的通病84F 12/24 21:42
prussian    : Gemini: 我沒有說賭博不好.jpg85F 12/24 21:42
prussian    : https://i.imgur.com/Yy97YCd.jpeg
[圖]
[圖]
rivera5566  : 不錯啊 過程中還是有爽到 我今年9月差點死了 要是眼88F 12/24 21:43
rivera5566  : 睛沒睜開就什麼屁都沒爽到
xDpig       : 有看沒有懂 敘述能力….90F 12/24 21:43
tigertiger  : 看起來就首發僑威開槓賺爆 其他都沒阿91F 12/24 21:43
opm         : 220萬 您開心就好92F 12/24 21:44
on32        : 還好你有花掉70W去享受 也算賺到了93F 12/24 21:45
on32        : 220W只是上面上的短暫時光
on32        : 人性容易在大賺錢的時候高估自己了
v21638245   : 最好一段看到賭博仔覺得自己很行了,不過看起來就是96F 12/24 21:46
v21638245   : 家裡有錢欠債也有人救啦
on32        : 假如你省吃儉用 搞不好你現在還留很多資金98F 12/24 21:46
cwfy        : 說是投資看線,其實跟賭差不多99F 12/24 21:46
roy12345    : 好年輕 ~100F 12/24 21:48
Xration     : 對帳單101F 12/24 21:48
j32072      : 太長 簡單來說就是30萬含借的賺到百萬吧102F 12/24 21:50
b23058179   : 我覺得沒對帳單都是幹話… 什麼fb作文103F 12/24 21:50
baka1412    : 你好忙104F 12/24 21:51
g27834618   : 在寫作文嗎 有夠混亂105F 12/24 21:52
shine32025  : 以後可以請AI潤稿再發嗎106F 12/24 21:53
keltt       : 其實你花了這麼多,算一算你應該是賺了不少107F 12/24 21:53
ruokcnn     : 文筆沒有讓人看下去的動力108F 12/24 21:55
Lenney33    : 當你個版?109F 12/24 21:56
m50205811   : 全新真的很垃圾110F 12/24 21:56
Yelich      : 這文筆…111F 12/24 21:56
LoveSports  : 年輕人好好念書  阿姨常跑美術館博物館  你真的誤會112F 12/24 21:57
shine32025  : 敘述很混亂 想到哪寫到哪  2025 AI一秒摘要果然好用113F 12/24 21:57
StarYao     : 我覺得分享生活那段不錯啊114F 12/24 21:57
LoveSports  : 了  去那些地方不會有人看你穿著115F 12/24 21:57
tieh        : 還好有懶人包116F 12/24 21:57
LoveSports  : 大家去看展是真的看作品不是去展示自己或假掰117F 12/24 21:58
LoveSports  : 恕我直言看得出來你們家可能沒什麼錢
LoveSports  : 真正有錢人不會把你教成被台北震攝、感到自卑的樣子
bxc         : 笑死 股板的標準變這麼低了喔120F 12/24 22:00
LoveSports  : 把書念好  以後靠你的學識跟工作能力展現真自信121F 12/24 22:01
HiHiCano    : 就還是有賺到70萬 花掉了 700%績效屌打版上122F 12/24 22:01
LoveSports  : 不用靠外在虛榮、整形那些東西123F 12/24 22:02
LoveSports  : 真正對一生有用的投資是教育
icelaw      : 重點是總資產的累積 ,你花掉了 跟沒有賺是差不多125F 12/24 22:03
icelaw      : 的
kmshy       : 寫好雜直接end127F 12/24 22:03
knowing     : 期貨蠻容易賠的 勸你存股 低檔存0050 然後認真工作128F 12/24 22:04
LoveSports  : 其實從花錢的方式就看得出來家境了129F 12/24 22:04
syrctiger   : 文筆極差,看了一頁就跳推文了130F 12/24 22:04
icelaw      : 你小錢這樣沖來沖去沒什麼,131F 12/24 22:04
icelaw      : 重點是如果有一天你本大了 ,跑到五百萬 甚至千萬
icelaw      : 以上 你還敢這樣玩嗎
k782782000  : 這樣就說自己股神笑死134F 12/24 22:05
icelaw      : 你的方法要能夠一直複製下去才是真聖杯135F 12/24 22:05
icelaw      : 你這樣頂多算是運氣好 給你賺一筆 但又全花光了
Colitas     : 把花掉的還原你還是淨賺阿,不錯了啦137F 12/24 22:05
LoveSports  : 你這樣就算之後再玩一次賺到錢又像這樣花光138F 12/24 22:06
LoveSports  : 一下就被看出來家裡窮好幾代
knowing     : 好好看書研究值得投資的股票 不要玩短線140F 12/24 22:06
LoveSports  : 你自己也寫了有錢人穿著就是像鄰居那樣141F 12/24 22:06
brass       : 沒說賭博不行 但不要騙自己在投資142F 12/24 22:07
chaobeilun  : 學個教訓 不要膨脹啦143F 12/24 22:07
LoveSports  : 最後一句罵髒話放狠話說要討回來真的有點令人擔心144F 12/24 22:08
knowing     : 古早買台積電的 只要買進去都沒賣 就賺到盆滿缽滿145F 12/24 22:08
nin1145     : 數字還太小146F 12/24 22:08
LoveSports  : 如果真的認識有錢人問問他們怎麼教育子弟147F 12/24 22:08
LoveSports  : 沒有一個會說鼓勵自己孩子像你這樣玩的  好好念書吧
KillLakers  : 還好吧 看起來真的賺很多 只是花掉了~~~~~149F 12/24 22:08
fatb        : 穿著其實看個性吧 有些人穿著就路邊阿宅 結果二代150F 12/24 22:08
bigwhiteeat : 丟ai整理一下再發好嗎151F 12/24 22:09
bluemanhaha : 厲害 我也想體驗這些152F 12/24 22:09
linfuon     : 我也是一開始拿50萬出來玩 現在帳面上1000多萬了153F 12/24 22:10
linfuon     : 中間帶家人出國買兒子玩具補習費完全不手軟 花超爽
linfuon     : 買了間台北市房只想了不到20分鐘就去簽約了
linfuon     : 股市真的是個很神奇的事業啊
ImPG0702    : 這文筆建議專心唸書157F 12/24 22:15
egbertwn    : 老巴說了,他會把錢投資到不用動腦的地方,像你這158F 12/24 22:15
egbertwn    : 種玩法要致富?下輩子看看吧
GX90160SS   : 本金就是武器 這種大手大腳的花法留不下錢的160F 12/24 22:16
j32072      : 認真看完了 千萬別唸書浪費才能 你就是個指數交易161F 12/24 22:16
j32072      : 員
zeus7668    : 真的 好好讀書163F 12/24 22:16
ghj10625    : 賭博沒關係,但不要騙自己164F 12/24 22:17
boombastick : 羨慕你享受到人生 比一堆人好太多了165F 12/24 22:17
fuhoho      : 字太多,感謝懶人包166F 12/24 22:17
zeus7668    : 今年5-10月這種行情賭徒都嘛贏家 一個反轉就再見167F 12/24 22:18
zeus7668    : 花掉也好 沒花掉的也是晚點輸掉而已
TomChu      : 太亂 直接end169F 12/24 22:18
xxxkey      : 共三小170F 12/24 22:19
allen0080   : 賭博賭出成就感 (敬禮)171F 12/24 22:20
elvishuang  : 你文筆有點懶172F 12/24 22:20
estrangedher: 我竟然全部看完了173F 12/24 22:22
tpta45855   : 才賺一些而已就爆花七十萬 我才爽花十萬而已174F 12/24 22:23
s56565566123: 少年股神175F 12/24 22:25
GX90160SS   : 眼睛雷射 是裡面最有效益的花費 但你沒做 去做了相176F 12/24 22:25
GX90160SS   : 對無用的醫美和吃喝
nickyeh779  : 由奢入儉難178F 12/24 22:28
ARNOwww     : 有花掉不虧179F 12/24 22:30
EddieWuRJJ  : 太長180F 12/24 22:34
princepisces: 就是個一年賺220萬 就以為過過高端生活的人…181F 12/24 22:35
aoiaoi      : 看不太懂 所以其實是賺不少 但是賺多花多 結論花完182F 12/24 22:36
kusotoripeko: 沒關係,2026大多頭還有一段能做183F 12/24 22:38
Syoshinsya  : 就賭博,別騙自己在投資好嗎 XDDD184F 12/24 22:38
G12134      : 根本就賭最後輸掉褲子而已185F 12/24 22:39
rul4ji3gp6  : 霍華馬克斯說的投資最危險的情緒裡 你至少中一半186F 12/24 22:42
TAKEZOU     : 至少爽過了 不虧 以後再來187F 12/24 22:42
gn7722      : 花一大堆沒必要的錢,笑死188F 12/24 22:42
gn7722      : 這些有啥好爽的,好好笑
kevin0210   : 我覺得寫的很好啊 值得慢慢看完190F 12/24 22:43
kevin0210   : 而且 現在這個時代還有人願意在PTT發長文,就應該
kevin0210   : 要給予極大鼓勵了
TAKEZOU     : 我今年目標也超過了但我還是活得像乞丐一樣193F 12/24 22:43
hyk99885ggb : 說實在的我覺得你心態控管一下 你應該是遲早做起來194F 12/24 22:44
Gazza555    : 不就久留美195F 12/24 22:45
TAKEZOU     : 大學生這樣真的很爽 我大學時跟原PO比就是乞丐196F 12/24 22:46
lolicon     : 好 輸了記得幹大事197F 12/24 22:46
steven853   : 好爽198F 12/24 22:47
paul5566    : 賭199F 12/24 22:47
gn7722      : 賭博就是這樣,總有一天你會全部輸回去200F 12/24 22:47
gn7722      : 除非你改變方法,或是退出賭場
litt1ewind  : 我補一點 其實年輕時真的不太懂A5好處在哪 但年紀202F 12/24 22:49
litt1ewind  : 大漸漸能體會那油花和肥瘦肉搭配的絕妙口感
starkiller13: 6...204F 12/24 22:50
gn7722      : 太油了啦205F 12/24 22:51
wulouise    : 有一本好書你一定要看,fx戰士久留美206F 12/24 22:52
tpta45855   : 我也只爽花十萬而已 其中五萬還是醫藥費和修車費真207F 12/24 22:54
tpta45855   : 他x的
snipertofu  : 至少你還爽過一輪了209F 12/24 22:54
snipertofu  : 但你如果要繼續的話  你槓桿太大了
moomoo91426 : 時間拉長你還是得埋進去211F 12/24 22:55
sc2x2       : 股市不能沒有像你這樣的投資人 不然哪裡來的燃料212F 12/24 22:55
aaa931324   : 至少你有爽到213F 12/24 22:55
snipertofu  : 股期買滿大概7倍 一根跌停剩3成   再一根直接掰掰214F 12/24 22:55
snipertofu  : 我也是個爆倉的過來人
GMQQQ       : 謝謝懶人包216F 12/24 22:59
gn01982667  : 由奢入儉難 沒賺錢就知道痛苦了217F 12/24 22:59
uller       : 30萬賺220萬?218F 12/24 23:01
rul4ji3gp6  : 一句話懶人包:憑運氣贏來的憑實力還回去了219F 12/24 23:03
gginin7878  : 賭博就賭博騙自己投資咧,不就剛好新手運220F 12/24 23:03
sanxiao     : 賭博自以為股神還發三小日記文笑死人221F 12/24 23:05
jay920314   : 少年賭神強啊 沒欠大錢就好 前兩年停損做不好我就溜222F 12/24 23:05
jay920314   : 了
simonno1    : 感謝懶人包,我以為我閱讀有問題!224F 12/24 23:05
Sergeant    : 還不錯啦,比買比特幣的好225F 12/24 23:05
glmkk       : 沒事啦 享受過了 才大學生 從新開始還來得及226F 12/24 23:05
dennis2030  : 這績效我覺得專心做交易比較好,反正體驗過這樣的生227F 12/24 23:05
dennis2030  : 活你也不可能賺死薪水了,趁年輕衝一發吧!
shadowkurumi: 懶人包:賭博有贏錢229F 12/24 23:05
skizard     : 沒吃過好的和牛才會說伊比利豬贏 呵呵230F 12/24 23:06
angelo98    : 好231F 12/24 23:07
minazukimaya: 和牛本來就都是油味 除了作成烤肉片真的都不太行232F 12/24 23:08
jim543000   : 我不吃牛的 伊比利豬贏麻了233F 12/24 23:08
minazukimaya: 牛排還是安格斯好 火鍋還是溫體牛好234F 12/24 23:08
jennieofbp  : 看起來是有嚴格紀錄每一筆交易的,還不錯啊235F 12/24 23:11
goury       : 「老子他媽這筆錢是先借你們的,我絕對加倍奪回來」236F 12/24 23:11
goury       : 很好,大家都財富就是需要你這種賭鬼
goury       : 另外推文也有人說,台灣所謂A5和牛絕大部分吃到的品
goury       : 種跟部位都是較低的,就跟有些人去吃旋轉壽司後就說
goury       : 鮪魚大腹很差是炒作差不多
jennieofbp  : 不過那麼多檔股票 怎麼偏偏做多啓碁 蠻慘的 線型完241F 12/24 23:13
jennieofbp  : 全沒在趨勢上 怎麼會選這檔
Housetobe   : 看完前三句大概就猜到是個賭博韭菜了243F 12/24 23:14

--
※ 看板: Stock 文章推薦值: 0 目前人氣: 0 累積人氣: 15 
作者 Lyon718 的最新發文:
點此顯示更多發文記錄
分享網址: 複製 已複製
guest
x)推文 r)回覆 e)編輯 d)刪除 M)收藏 ^x)轉錄 同主題: =)首篇 [)上篇 ])下篇