※ 本文轉寄自 ptt.cc 更新時間: 2024-10-08 12:12:24
看板 Stock
作者 標題 [情報] 00887 永豐中國科技50大 申購控管
時間 Tue Oct 8 07:45:29 2024
標題:【00887永豐中國科技50大ETF】10月8日起實施申購控管措施
來源:永豐投信
網址:https://sitc.sinopac.com/newweb
內文:
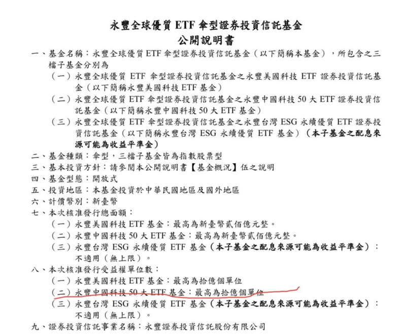
主旨:本公司所經理之「永豐全球優質ETF傘型證券投資信託基金之永豐中國科技50大ETF
基金(證券代號:00887)」(以下簡稱本基金),於113年10月8日起實施申購控管。特
此公告。
基金(證券代號:00887)」(以下簡稱本基金),於113年10月8日起實施申購控管。特
此公告。
說明:
一、啟動之依據:
因受大陸地區推行振興經濟政策激勵股市與房市影響,使國內次級市場交易活絡,投資人
因買盤過於踴躍而使本基金出現顯著溢價之情形,為保障既有基金受益人之權益,故依本
基金信託契約及公開說明書之規定,進行本基金初級市場申購控管,進行配售作業。
因買盤過於踴躍而使本基金出現顯著溢價之情形,為保障既有基金受益人之權益,故依本
基金信託契約及公開說明書之規定,進行本基金初級市場申購控管,進行配售作業。
二、配售作業規則:
(一)受託申購客戶:
1、本基金每一營業日上午9:00~9:30止,以參與券商之電子郵件登記方式,並限當日
有效,每一封電子郵件得申請1戶,並僅得申請登記1組,E-mail標題須包含證券商名稱、
客戶姓名、客戶ID以及申購組數以利辨識(釋例:OO證券 李小龍A123456000申購1組)。本
公司依配售原則採計證券商以事先約定官方網域電子郵件(約定至多二組電子郵件)傳送至
永豐投信指定信箱:sinopac.etf@sinopac.com之顯示時間進行配售作業。若登記總申購
基數超過可配售總基數,即啟動配售作業,並剔除符合本公司內部人(係指本公司之負責
人與受僱人及前二者之配偶、未成年子女及本人與配偶及未成年子女利用他人名義持有者
之他人)後進行配售,至當日可配售額度用罄為止。
有效,每一封電子郵件得申請1戶,並僅得申請登記1組,E-mail標題須包含證券商名稱、
客戶姓名、客戶ID以及申購組數以利辨識(釋例:OO證券 李小龍A123456000申購1組)。本
公司依配售原則採計證券商以事先約定官方網域電子郵件(約定至多二組電子郵件)傳送至
永豐投信指定信箱:sinopac.etf@sinopac.com之顯示時間進行配售作業。若登記總申購
基數超過可配售總基數,即啟動配售作業,並剔除符合本公司內部人(係指本公司之負責
人與受僱人及前二者之配偶、未成年子女及本人與配偶及未成年子女利用他人名義持有者
之他人)後進行配售,至當日可配售額度用罄為止。
2、每一受託申購客戶(包含自然人與法人)每一營業日最多申購1個基數,自然人以身分
證字號認定,法人以統一編號認定;若受託客戶申購總組數未超過每日可配售額度上限基
數,則不受此限。
證字號認定,法人以統一編號認定;若受託客戶申購總組數未超過每日可配售額度上限基
數,則不受此限。
3、當日依預約電子郵件申購登記送達時間順序,按登記參與證券商平均分配,至滿足最
多受託申購客戶之需求分配或全數配售為止。
4、配售最終名單將於當日上午11:00以E-mail通知參與證券商,惟申購未成功或經本公司
拒絕申購者,則不另行通知。
5、受託申購客戶若發生申購與配售數量不一致等相關情事,得暫停受理其未來5個交易日
預約資格,自第6個交易日起恢復受理預約,以維護其他投資人權益。
(二) 流動量提供者:
流動量提供者以一組官方網域電子郵件傳送至永豐投信指定信箱:sinopac.etf@sinopac.
com 進行申購登記,本公司將依據流動量提供者對於本基金之造市品質及綜合考量後進行
額度分配。
com 進行申購登記,本公司將依據流動量提供者對於本基金之造市品質及綜合考量後進行
額度分配。
三、受託申購客戶與流動量提供者之申購額度:
(一)可配售總額度:本公司得依專業判斷,視市場狀況評估調整每日申購基數數量,或擇
時停止配售作業。
(二)受託申購客戶每日可配售額度:可配售總數之50%。
(三)流動量提供者每日可配售額度:可配售總數之50%。
(三)流動量提供者每日可配售額度:可配售總數之50%。
(四)若流動量提供者或受託申購客戶任一方未滿足每日可配售額度上限基數,本公司有權
開放由流動量提供者或受託申購客戶申購剩餘基數,以兼顧次級市場流動性。
四、提醒投資人潛在投資風險等其他注意事項:
(一)請投資人密切注意次級市場買盤過於踴躍而出現溢價過大產生價格波動風險,務必審
慎評估價格之合理性及本基金新增可銷售額度後,溢價急速收斂的風險,避免蒙受損失。
有買進計畫的投資人,須留意買貴風險;目前持有的投資人,則須留意未來價格漲跌幅與
標的指數出現大幅落差的風險;而套利交易投資人,須留意溢價波動的風險。
慎評估價格之合理性及本基金新增可銷售額度後,溢價急速收斂的風險,避免蒙受損失。
有買進計畫的投資人,須留意買貴風險;目前持有的投資人,則須留意未來價格漲跌幅與
標的指數出現大幅落差的風險;而套利交易投資人,須留意溢價波動的風險。
(二)投資人實際申購淨值與提出申購申請時並不相同,投資人須自行承擔實際申購淨值與
預期不相同的風險。投資人實際取得申購之受益權單位時,本基金的市價與折溢價率亦可
能與提出申購申請時有重大差異,投資人須自行承擔相關風險。
預期不相同的風險。投資人實際取得申購之受益權單位時,本基金的市價與折溢價率亦可
能與提出申購申請時有重大差異,投資人須自行承擔相關風險。
(三)本基金掛牌交易起,依證券櫃檯買賣中心規定,於國內證券交易時間內提供盤中估計
淨值供投資人參考。計算盤中估計淨值所使用的盤中即時股價,因評價時點與實際基金淨
值計算有差異,投資人應注意盤中估計淨值與實際淨值可能有誤差值之風險,本公司於國
內證券交易時間內提供之基金盤中估計淨值僅供投資人參考,實際淨值應以本公司最終公
告之每日淨值為準。
淨值供投資人參考。計算盤中估計淨值所使用的盤中即時股價,因評價時點與實際基金淨
值計算有差異,投資人應注意盤中估計淨值與實際淨值可能有誤差值之風險,本公司於國
內證券交易時間內提供之基金盤中估計淨值僅供投資人參考,實際淨值應以本公司最終公
告之每日淨值為準。
特此公告
--
※ 發信站: 批踢踢實業坊(ptt.cc), 來自: 111.250.230.107 (臺灣)
※ 作者: qazsedcft 2024-10-08 07:45:29
※ 文章代碼(AID): #1d17ARa5 (Stock)
※ 文章網址: https://www.ptt.cc/bbs/Stock/M.1728344731.A.905.html
推 : 直接死去1F 10/08 07:46
推 : 來了2F 10/08 07:46
推 : 被玩壞啦,投資人會不會改湧進境內外鹿谷基金呢?3F 10/08 07:46
※ 編輯: qazsedcft (111.250.230.107 臺灣), 10/08/2024 07:47:04→ : 投信瑟瑟發抖中,看這次鹿港之亂會玩壞多少東西XD4F 10/08 07:46
→ : 溢價885F 10/08 07:47
推 : 所以要買要排隊了嗎6F 10/08 07:48
推 : 這是買要申請的意思嗎?7F 10/08 07:49
推 : 有人能翻譯翻譯嗎?8F 10/08 07:49
→ : 就是要賺套利 排隊阿9F 10/08 07:49
推 : 初級市場欸 跟盤中沒啥關係吧10F 10/08 07:50
推 : 這是初級市場申購控管,不關一般人的事11F 10/08 07:50
→ : 只是這檔會跌,因為可以拿個股和投信換組合包來賣了
→ : 只是這檔會跌,因為可以拿個股和投信換組合包來賣了
推 : 初級市場 這沒我們的事吧13F 10/08 07:51
推 : 現在才想到要處置喔 嘻嘻14F 10/08 07:52
推 : 啪 沒了15F 10/08 07:52
推 : 韭菜好吃16F 10/08 07:53
→ : 開盤棒康能不能重新投胎好人家呢17F 10/08 07:53
推 : 溢價太多會被金管會找去喝茶18F 10/08 07:54
推 : 主力被關廁所?19F 10/08 07:57
推 : 越關越大尾20F 10/08 07:58
推 : 好像是可以向永豐用淨值的價格 申購1個基數 但是1個21F 10/08 07:58
→ : 基數是多少? 這我也不知道 嘻嘻
→ : 基數是多少? 這我也不知道 嘻嘻
→ : 大戶準備買來倒給各位喜歡八八七的散戶了23F 10/08 08:00
推 : 現在標的難買又貴,就不給你們申購了.24F 10/08 08:00
推 : 有點像處置 要等25F 10/08 08:02
推 : 籌碼變多以後 主力想鎖籌碼玩軋空秀 就要更多成本26F 10/08 08:02
推 : 一根?27F 10/08 08:03
推 : 1個基數500張28F 10/08 08:04
推 : 一個基數是500張,拿得出來的才有上場機會29F 10/08 08:04
→ : 掰掰妻好好玩30F 10/08 08:04
推 : 放空送分題…對吧31F 10/08 08:05
推 : 遊戲結束了 大家掰32F 10/08 08:05
推 : 求翻譯,新手不懂33F 10/08 08:08
推 : 才500張股串應該一堆人拿得出來34F 10/08 08:10
→ : 就算去借錢也能申購賣到次級市場套利 根本穩賺
→ : 就算去借錢也能申購賣到次級市場套利 根本穩賺
推 : 可以向永豐用淨值價格申購一個基數500張 現賺200%以36F 10/08 08:11
推 : 但是要排隊37F 10/08 08:12
→ : 上的溢價 但是申購完成要行政作業幾天 到時還有無38F 10/08 08:12
推 : 永豐:割韭菜請秩序排隊,割太狠我關韭菜園,明日請39F 10/08 08:13
→ : 早。
→ : 早。
→ : 溢價? 這就不知道了 有買500張實力的 可去申請 嘻嘻41F 10/08 08:13
推 : 巨人..42F 10/08 08:16
→ : 就初級買完次級賣..43F 10/08 08:17
推 : 哇套利變難惹44F 10/08 08:17
→ : 不痛不癢 今天再漲100%45F 10/08 08:18
推 : 意思就是只有造市商可以套利,散戶不能申購套利46F 10/08 08:18
推 : 這是防法人套利吧47F 10/08 08:21
→ : 看起來像是因為初級申購賺翻了 會搶著買 所以限量48F 10/08 08:29
→ : 分流?
→ : 分流?
推 : 一般人買的都是次級市場50F 10/08 08:32
推 : 傻眼一大早改遊戲規則 只能掰掰換一支51F 10/08 08:33
→ : 一級市場跟散戶沒關係吧52F 10/08 08:34
→ : 大戶可以買 多半會有低消 偶爾沒有 可能500張 看承53F 10/08 08:35
→ : 銷規定
→ : 銷規定
推 : 申購控管只會更噴55F 10/08 08:35
推 : 等著看之後的自救會怎麼講?56F 10/08 08:37
→ : 造市商們摩拳擦掌,大家都能分一杯羹惹57F 10/08 08:39
推 : 等你申購流程跑完 股價剩多少呢cc58F 10/08 08:40
推 : 溢價太多的關係?59F 10/08 08:40
→ : 這是給大戶批貨的 跟散戶無關阿 不用想太多60F 10/08 08:41
推 : 這資訊都公開了 就看誰去被割61F 10/08 08:44
推 : 都馬炒極短線 等你申購完 就沒人要玩了62F 10/08 08:46
推 : 幫翻譯: 想割韭菜的請領號碼牌63F 10/08 08:49
→ : XDDDDDDDDDDDD64F 10/08 08:52
→ : 其實申購當下淨值 陸股還是看漲的話 不會賠錢65F 10/08 08:53
→ : 笑死66F 10/08 08:53
推 : 造市商早就申購要套利了 要多少倒多少67F 10/08 08:53
→ : A股漲停兩天還是套利超過160%68F 10/08 08:53
→ : 限量的最香69F 10/08 08:53
→ : 漲停10%溢價200% 看漲有用嗎70F 10/08 08:55
推 : 有講跟沒講一樣,跟平常差不多吧71F 10/08 08:55
→ : 一個基數500張,有些是1000張
→ : 一個基數500張,有些是1000張
→ : 申購是淨值73F 10/08 08:58
推 : 溢價多 倒得掉就穩賺74F 10/08 09:02
推 : 崩盤中 而且造市商還沒進場75F 10/08 09:04
推 : 昨天尾盤1999張...76F 10/08 09:08
推 : 英雄 用雜骨文降股價77F 10/08 09:10
推 : 韭菜割起來78F 10/08 09:27
→ : 記住那些跟你說會噴爆的ID79F 10/08 09:34
推 : 關門放狗80F 10/08 09:35
推 : 鹿港割韭?81F 10/08 09:41
推 : 自行處置了www82F 10/08 09:41
推 : 00887我有查過了 有10億股 可以買 初級市場拼命倒83F 10/08 09:46
→ : 看多會撿
→ : 看多會撿
推 : 基數500張剛問營業員了,中籤臨櫃匯款,信貸500補點85F 10/08 10:24
→ : 錢就可以了,但為什麼交易量還是這麼小,想割的大戶
→ : 也還沒申請到嗎?
→ : 錢就可以了,但為什麼交易量還是這麼小,想割的大戶
→ : 也還沒申請到嗎?
推 : 今天申購明天就拿到囉,00960準備重演嘻嘻88F 10/08 11:17
推 : 要比手速了89F 10/08 11:20
![[圖]](https://imgur.disp.cc/CS/2GXbsLW.jpeg)
--
※ 看板: Stock 文章推薦值: 0 目前人氣: 0 累積人氣: 100
回列表(←)
分享