※ 本文轉寄自 ptt.cc 更新時間: 2024-11-23 15:39:33
看板 basketballTW
作者 標題 [討論] TPBL也該懲處譚傑龍吧? 球團也有責任
時間 Fri Nov 22 00:48:43 2024
雖然中信特攻已經開除譚傑龍了,但聯盟應該也要給懲處吧
https://tpbl.basketball/TPBL賽務規章.pdf
https://i.imgur.com/25U2bsy.png
![[圖]](https://imgur.disp.cc/CT/25U2bsy.png)
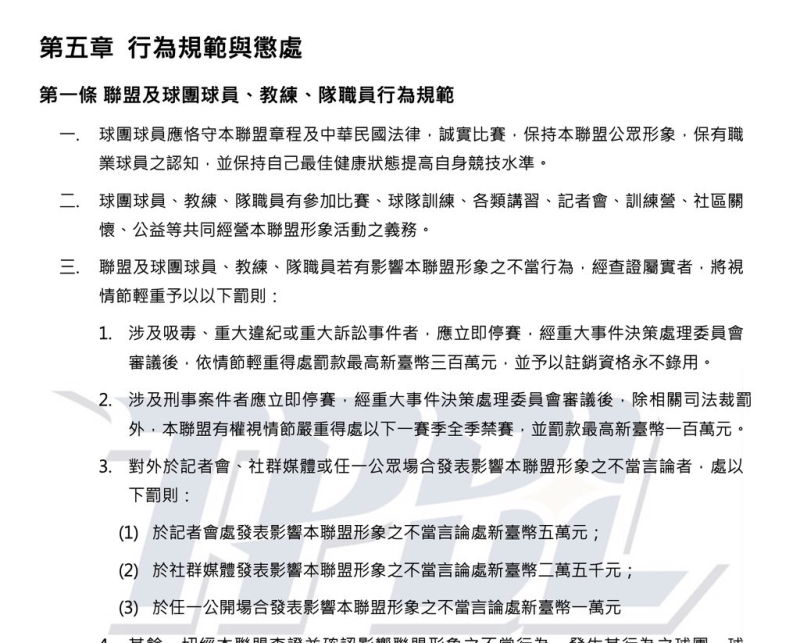
聯盟及球團球員、教練、隊職員若有影響本聯盟形象之不當行為,經查證屬實者,將視
情節輕重予以以下罰則:
1. 涉及吸毒、重大違紀或重大訴訟事件者,應立即停賽,經重大事件決策處理委員會
審議後,依情節輕重得處罰款最高新臺幣三百萬元,並予以註銷資格永不錄用。
2. 涉及刑事案件者應立即停賽,經重大事件決策處理委員會審議後,除相關司法裁罰
外,本聯盟有權視情節嚴重得處以下一賽季全季禁賽,並罰款最高新臺幣一百萬元。
外,本聯盟有權視情節嚴重得處以下一賽季全季禁賽,並罰款最高新臺幣一百萬元。
是不是要先罰款再永不錄用呢?
再來是這個活動是在中信特攻辦的籃球營發生,是否有也該懲處特攻呢
備註
賽務規章又要更新了?
--
※ 發信站: 批踢踢實業坊(ptt.cc), 來自: 118.160.35.150 (臺灣)
※ 作者: usnavyseal 2024-11-22 00:48:43
※ 文章代碼(AID): #1dFsHjqn (basketballTW)
※ 文章網址: https://www.ptt.cc/bbs/basketballTW/M.1732207725.A.D31.html
推 : 問就是滾動式調整1F 11/22 00:50
※ 編輯: usnavyseal (118.160.35.150 臺灣), 11/22/2024 00:50:54推 : 一定是1啊2F 11/22 00:50
推 : 只是不知道會等起訴還是明天馬上開會
→ : 懲處特攻應該是不會
→ : 要用什麼理由罰
推 : 只是不知道會等起訴還是明天馬上開會
→ : 懲處特攻應該是不會
→ : 要用什麼理由罰
推 : 希望不要有白癡護航!特攻絕對有責任,誰叫他倒霉!6F 11/22 00:57
→ : 手槍龍這個噁心的垃圾,該怎罰就怎罰,最後麻煩請聯
→ : 盟除名,最好再通報籃協,及發文給其他聯盟的球隊,
→ : 讓這種人渣永遠離開台籃!
→ : 手槍龍這個噁心的垃圾,該怎罰就怎罰,最後麻煩請聯
→ : 盟除名,最好再通報籃協,及發文給其他聯盟的球隊,
→ : 讓這種人渣永遠離開台籃!
推 : 不過這次是球員出事,被開除後這條款也罰不到球員了10F 11/22 00:59
→ : 吧
→ : 吧
推 : 還是可以罰吧 畢竟他是還在時發生的12F 11/22 01:02
推 : 對啊 沒寫現役13F 11/22 01:02
→ : 有跟聯盟簽條款的 就算你被球隊開除聯盟還是可以罰14F 11/22 01:03
推 : 最好是永遠除名15F 11/22 01:03
→ : 這種肯定直接除名拉 聯盟剛成立 你不嚴格一點以後誰16F 11/22 01:04
推 : 但有進入訴訟嗎17F 11/22 01:04
→ : 會信服18F 11/22 01:05
→ : 碰到未成年這種議題不可能隨便輕輕放下的
→ : 碰到未成年這種議題不可能隨便輕輕放下的
→ : 可能等開會後罰款吧?20F 11/22 01:14
推 : 就算開除,過一陣子就回來了,對譚來說也沒什麼大21F 11/22 01:23
→ : 不了
→ : 畢竟職籃對球員的道德標準要求不高
→ : 不了
→ : 畢竟職籃對球員的道德標準要求不高
→ : 不可能啦 碰未成年議題有人敢原諒 除非自己也想黑掉24F 11/22 01:27
推 : 手槍龍的事情,比三秒敏那個還要嚴重,未成年,這是25F 11/22 01:51
→ : 犯罪,聯盟最好輕輕放下!
→ : 如果TPBL今天這種事情,輕輕放下,這個聯盟也不用
→ : 看了,縱容這種噁心病態的犯罪者!
→ : 犯罪,聯盟最好輕輕放下!
→ : 如果TPBL今天這種事情,輕輕放下,這個聯盟也不用
→ : 看了,縱容這種噁心病態的犯罪者!
→ : 懲處什麼。現在焦點根本就在12強和紐西蘭。沒人會29F 11/22 02:04
→ : 注意他
→ : 反正一定是避風頭啦。TP粉還是一樣挺,不會有事的
→ : 注意他
→ : 反正一定是避風頭啦。TP粉還是一樣挺,不會有事的
→ : 樓上造謠喔?TP粉一定會挺?敢這樣講的證據在哪?32F 11/22 02:09
→ : 這一定是女方不想提告33F 11/22 02:09
→ : 女方有新聞說國中生,這樣真的過份了吧。至少你也34F 11/22 02:11
→ : 找成年的,找未成年不是罪更大嗎
→ : 還是台灣對於這塊沒有明確機制?
→ : 找成年的,找未成年不是罪更大嗎
→ : 還是台灣對於這塊沒有明確機制?
→ : 罪大不大交給法官來判,樓上你造謠的證據要不要拿出37F 11/22 02:12
→ : 來?
→ : 來?
→ : 有本事就像柴哥這樣找成年的,還做到人人稱讚,意39F 11/22 02:13
→ : 猶未盡。而且未婚根本不會有人說話。球場上還很猛
→ : 。
→ : 猶未盡。而且未婚根本不會有人說話。球場上還很猛
→ : 。
推 : 笑死你當台籃有道德感?要懲罰什麼42F 11/22 02:17
推 : 最頂的莊會長學典霖裝死中43F 11/22 02:54
→ : 不是 阿是犯了什麼法?44F 11/22 03:07
→ : 根據新聞他是跟未成年索取影片 但是有成功嗎?
→ : 或者是有脅迫女學生嗎? 如果都沒有頂多就是涉嫌性騷
→ : 當然開除譚甚至除名我也支持 但也不是無限上綱
→ : 吸毒的都還在打球 這個還沒到訴訟的變成除名?
→ : 根據新聞他是跟未成年索取影片 但是有成功嗎?
→ : 或者是有脅迫女學生嗎? 如果都沒有頂多就是涉嫌性騷
→ : 當然開除譚甚至除名我也支持 但也不是無限上綱
→ : 吸毒的都還在打球 這個還沒到訴訟的變成除名?
→ : 這會被起訴了 15歲下的都是公訴49F 11/22 03:46
推 : 這種應該一輩子沒有球團敢用了,太大條,可惜,天50F 11/22 05:15
→ : 賦滿滿就這樣毀了
→ : 賦滿滿就這樣毀了
推 : 「招募、引誘、容留、媒介、協助或以他法,使兒童或52F 11/22 05:21
→ : 少年被拍攝、自行拍攝、製造、無故重製性影像、與性
→ : 相關而客觀上足以引起性慾或羞恥之圖畫、語音或其他
→ : 物品,處三年以上十年以下有期徒刑,得併科新臺幣三
→ : 百萬元以下罰金。」
→ : 查了一下他這個應該不止涉嫌性騷而已...
→ : 少年被拍攝、自行拍攝、製造、無故重製性影像、與性
→ : 相關而客觀上足以引起性慾或羞恥之圖畫、語音或其他
→ : 物品,處三年以上十年以下有期徒刑,得併科新臺幣三
→ : 百萬元以下罰金。」
→ : 查了一下他這個應該不止涉嫌性騷而已...
推 : 個人不認為他有什麼天賦滿滿。是他整體在台灣是比58F 11/22 05:37
→ : 較有機會而已。真正天賦滿滿卻少一個最重要的天賦
→ : 。就是身為球員的自律。不然他早該兌現而不是在大
→ : 房東之後
→ : 真的205cm滿滿的黃種人可惜浪費天賦進步不夠在中國
→ : 一大票。譚連身為球員都不自愛更不用談自律
→ : 他頂多就是條件不錯&天賦尚可等級
→ : 高中呈現等級也不如曾田吳同期高中的宰制能力
→ : 較有機會而已。真正天賦滿滿卻少一個最重要的天賦
→ : 。就是身為球員的自律。不然他早該兌現而不是在大
→ : 房東之後
→ : 真的205cm滿滿的黃種人可惜浪費天賦進步不夠在中國
→ : 一大票。譚連身為球員都不自愛更不用談自律
→ : 他頂多就是條件不錯&天賦尚可等級
→ : 高中呈現等級也不如曾田吳同期高中的宰制能力
噓 : 再等一下吧66F 11/22 05:59
噓 : 爆在這個時間點 真的很厲害67F 11/22 06:07
→ : 兒少法是公訴罪,真有違反,不論提不提告、和不和68F 11/22 06:22
→ : 解都是要進入程序。如果沒有進入可能就意謂我們追
→ : 殺太急了
→ : 解都是要進入程序。如果沒有進入可能就意謂我們追
→ : 殺太急了
推 : 難得國際賽贏球可以刷一波流量 又搞這齣71F 11/22 07:00
噓 : 怎麼還有人問是犯什麼法?噁不噁阿?72F 11/22 07:21
→ : 家裡沒小孩?
→ : 家裡沒小孩?
推 : 認同s大講的,以他有白人血統加上205cm的身高,有74F 11/22 07:26
→ : 身為球員的自律早就打出來了
→ : 身為球員的自律早就打出來了
推 : 台藍球員真的幸福,約炮日常外,睡過頭不練球還能76F 11/22 07:27
→ : 宣傳業配,屌打酸民
→ : 宣傳業配,屌打酸民
推 : 三秒至少找成年的..78F 11/22 08:03
→ : 找國中生太扯79F 11/22 08:04
→ : 台籃看來真的沒救,球員道德素質真的堪憂
→ : 台籃看來真的沒救,球員道德素質真的堪憂
推 : 罰他再尻十槍81F 11/22 08:51
推 : 敏哥算風流82F 11/22 09:17
→ : 屁家屌打0.083F 11/22 09:22
推 : 等起訴啦 在這之前都該無罪推論84F 11/22 09:47
推 : 會是滾動式規章嗎85F 11/22 09:47
推 : 碰未成年真的噁…86F 11/22 09:51
→ : 中信懲處時有沒有報給聯盟真相啊 不然聯盟看新聞87F 11/22 09:56
→ : 才知道 聯盟規章的確該改 非實力或家庭因素解約
→ : 應把實際理由告訴聯盟 才能讓聯盟判斷懲處
→ : 才知道 聯盟規章的確該改 非實力或家庭因素解約
→ : 應把實際理由告訴聯盟 才能讓聯盟判斷懲處
推 : 真搞到未成年拜託除名+封殺,這種應該讓他下去90F 11/22 10:30
推 : 台灣職籃聯盟一個是性騷聯盟一個是酪梨聯盟超級噁91F 11/22 11:24
→ : 爛,還是回歸581髮膠聯盟好了
→ : 爛,還是回歸581髮膠聯盟好了
→ : 中信自己先講清楚吧 營隊是不是球隊辦的?93F 11/22 12:00
--
※ 看板: basketballTW 文章推薦值: 0 目前人氣: 0 累積人氣: 13
作者 usnavyseal 的最新發文:
- 20:00開始 逐字稿放這裡 省略一些多餘的話 Max Kellerman和Rich Paul 談聯盟最強的人統治了幾年 Max: 這是我一直在想的事,特別是在觀察這支球隊和 Jokic 的時候。J …507F 184推 91噓
18:20開始 知名體育媒體人Colin Cowherd 跟Jason Timpf討論MJ vs LBJ Colin: an interesting comment this week, and i …588F 186推 8噓
10:30開始 Paul Pierce Danny Green 和 Big Wos 的Podcast Paul: If we consider LeBron behind Jordan, if Le …398F 179推 44噓- 更新一下 After further testing, Pistons guard Cade Cunningham has been diagnosed with a left lung pneum …90F 51推 1噓
前幾天 湖人贏公牛 AR得到5000分在休息室受訪 Austin Reaves’ Honest LeBron Take Could Explain Why the Lakers Are Sudden …160F 94推 9噓
點此顯示更多發文記錄
回列表(←)
分享


