作者 Angels5566 (迷糊小書僮)
標題 [新聞] 沈伯洋爆遭針孔偷拍報警沒下文 王鴻薇發
時間 Mon Sep  1 14:13:45 2025





ETtoday新聞雲 2025年09月1日 14:02

沈伯洋爆遭針孔偷拍報警沒下文 王鴻薇發函警政署:盡速向國人說明


https://cdn2.ettoday.net/images/8381/8381054.jpg
[圖]


記者郭運興/台北報導

民進黨立委沈伯洋昨日透露,自己一天到晚被跟蹤,有次抓到有人在家門口裝針孔攝影機,他也指出手法是由摩托車裝設攝影機偷拍,他已拍下車牌,但報警後仍是死局。對此,國民黨立委王鴻薇今(1日)表示,這讓她相當震驚,國會議員遭受偷拍,警政署相關單位居然沒有法處理。她透露已發函警政署,強調政治不能泯滅良知,對於威脅與國安事件,相關單位請盡速向國人說明清楚,也讓報案委員早日安心,才能專心國政。


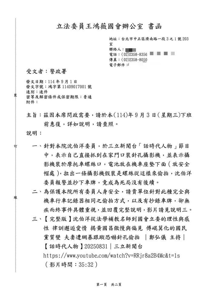
王鴻薇稍早貼出發函警政署文件指出,昨天沈伯洋委員在「話時代人物」節目表示,直接抓到有人在家門口裝針孔攝影機,並表示形式是攝影機裝於摩托車螺絲口,電池放在機車座墊下面(放安全帽處),拉出一條攝影機假裝是螺絲從這樣來偷拍,沈伯洋委員報警並抄下車牌,卻變成無結果的死局。


王鴻薇表示,這讓她相當震驚,我國國會議員遭受偷拍,都已經抄下車牌,並且說出完全跟一般機車行車記錄器,一樣這麼具體的方式偷拍,警政署相關單位居然沒有辦法處理。


王鴻薇直言,自己要具體譴責,前任與現任內政部長包括林右昌、劉世芳,以及相關國安單位,沈伯洋委員已經多次向社會大眾發出求救訊息,去年6月29日就曾自稱,前往「沒人說得出名字的國家」參加「秘密會議」竟被人冒用身份,隨後人就消失得無影無蹤。


王鴻薇指出,自己還查證沈伯洋直播的用語,確實是說冒用他的身份入住當地飯店,基於對於此事的嚴重性,自己立刻發文請外交部和國安單位調查,以保護公職人員的人身安全,但至今還是沒有給國人交代。


王鴻薇提到,今年05月05日沈伯洋委員則公開一張截圖,內容是收到一封死亡威脅電子郵件,內容要求即刻辭去立委職務,並且退出政壇,否則妻女都將受到報應。


王鴻薇認為,國會議員子女收到死亡威脅,引起國人大量關注,沈伯洋甚至揚言對追問進度的朋友提告,顯然愛女心切心情大受影響。但3個月過去,相關單位追究結果仍是無疾而終。


最後,王鴻薇強調,不分黨派,國會議員人身安全應受嚴格保護,政治不能泯滅良知,對於這些威脅與國安事件,相關單位請盡速向國人說明清楚,也讓報案的委員能夠早日安心,也才能專心國政。



https://www.ettoday.net/news/20250901/3025680.htm
沈伯洋爆遭針孔偷拍報警沒下文 王鴻薇發函警政署:盡速向國人說明 | ETtoday政治新聞 | ETtoday新聞雲
[圖]
民進黨立委沈伯洋昨日透露,自己一天到晚被跟蹤,有次抓到有人在家門口裝針孔攝影機,他也指出手法是由摩托車裝設攝影機偷拍,他已拍下車牌,但報警後仍是死局。對此,國民黨立委王鴻薇今(1日)表示,這讓她相當震驚,國會議員遭受偷拍,警政署相關單位居然沒有法處理。她透露已發函警政署,強調政治不能泯滅良知,對於威 ...

 



-----
Sent from JPTT on my Asus ASUS_I002D.

--
iovoecu: 不准說謊03/14 11:11
Angels5566: 樓下484有愛滋03/14 11:11
wet00428: 4
幹你娘的03/14 11:11

--
※ 發信站: 批踢踢實業坊(ptt.cc), 來自: 42.72.58.40 (臺灣)
※ 作者: Angels5566 2025-09-01 14:13:45
※ 文章代碼(AID): #1ejJcTfL (Gossiping)
※ 文章網址: https://www.ptt.cc/bbs/Gossiping/M.1756707229.A.A55.html
jeff0025: 再問我就告1F 61.218.53.138 台灣 09/01 14:14
adk147852: 對阿 這比罵陳菊嚴重多了 快抓兇手2F 36.237.198.201 台灣 09/01 14:15
q123212: 警察真的要出來報告!3F 42.75.184.225 台灣 09/01 14:15
boss88893:    問警察  難道 要換 警察提告嗎??4F 111.250.45.37 台灣 09/01 14:16
soarling: 報警沒下文 內政部幹什麼吃的5F 42.73.7.148 台灣 09/01 14:16
wolfgofff: 有人哈這味的嗎 這世界真是無奇不有6F 42.78.70.177 台灣 09/01 14:16
boss88893:    問警察  總可以吧  沒問沈....嘻嘻7F 111.250.45.37 台灣 09/01 14:17
hermanwing 
hermanwing: 水啦XDDDDDDDDDDDDDDDDDDDD8F 101.8.79.173 台灣 09/01 14:17
boss88893:    這件事  要弄大  越高調 越好 嘻嘻9F 111.250.45.37 台灣 09/01 14:17
www8787: 抓不抓的標準是看 對綠共有益還是有害 懂10F 1.160.129.55 台灣 09/01 14:17
boss88893:      你抓不到  就 大聲 每天問警察11F 111.250.45.37 台灣 09/01 14:18
WeGoStyle: 再幫我問就提告12F 223.139.201.126 台灣 09/01 14:18
Korsechi: https://i.imgur.com/mCp0Kpi.jpeg13F 118.171.6.142 台灣 09/01 14:19
[圖]
youare: 慘了 王鴻薇要被紅孩兒告了嗎?14F 39.9.128.132 台灣 09/01 14:19
north75566: 再問就告你15F 211.20.1.1 台灣 09/01 14:20
ghost001: 住口鴻薇!妳再問不怕伯洋告妳嗎16F 49.216.167.130 台灣 09/01 14:21
iPadProPlus: 怕被告17F 1.171.60.133 台灣 09/01 14:24
shikop: 再問就吉18F 111.249.235.196 台灣 09/01 14:26
coffee112: 冒用他的身份入住當地飯店 結果沒下文19F 118.171.94.64 台灣 09/01 14:26
k63815: 再問就告20F 1.175.230.204 台灣 09/01 14:27
coffee112: 冒名頂替出國 在機場也都沒有被拍到嗎?21F 118.171.94.64 台灣 09/01 14:27
yangweiisi 
yangweiisi: 陰毛頭:再問就吉22F 118.171.133.92 台灣 09/01 14:28
ChungLi5566: 所以報警的三聯單呢23F 111.71.18.221 台灣 09/01 14:28
Jeff911: 笑死 XDDDDDDDDDDDDDDDDDDDDDDD24F 49.217.199.220 台灣 09/01 14:29
tbere2002: 對啊 為什麼伯洋的抓不到25F 49.216.162.147 台灣 09/01 14:30
qqq87112: 曹老闆共諜很明顯是誰了 整天亂招搖26F 161.30.8.90 英國 09/01 14:31
SPAEK: 沈大立委遭受危害不止家人威脅 還有身份冒用 還不硬起來 保護我們國家未來的希望27F 111.250.61.181 台灣 09/01 14:32
b2305911: 笑死 警政署敢不敢辦29F 49.216.109.26 台灣 09/01 14:33

--
作者 Angels5566 的最新發文:
點此顯示更多發文記錄