作者 mazinkisa (kisa)
標題 [黑特] 來看災害防救法怎麼說吧!
時間 Wed Oct 15 12:34:14 2025



陳揮文怎麼用第八條說話是他的事情
但是不是推責、是不是故意要推卸該有的工作
直接看災害防救法內條文怎樣說會比較簡單

因為這樣才可以避免又是「說一部分事實來掩蓋全部真實」的手法

==============================
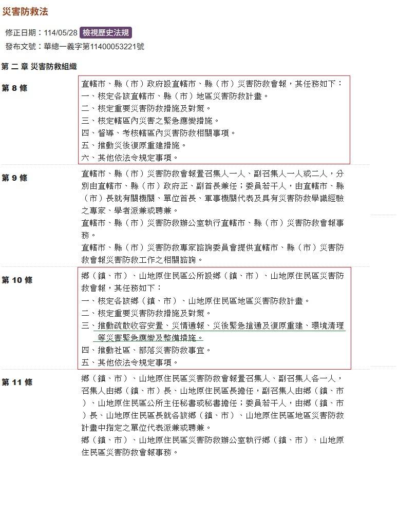
災害防救法_各項災害主管單位規定
https://i.meee.com.tw/5JUmFaS.jpg
[圖]

災害防救法_組織架構關於中央主管權責規定
https://i.meee.com.tw/LFlF3ZU.jpg
[圖]
關於縣市政府與地方權責規定
https://i.meee.com.tw/v0RpJnl.jpg
[圖]
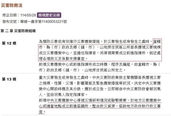
關於災害防救法_應變中心規定
https://i.meee.com.tw/sWjDYbh.jpg
[圖]

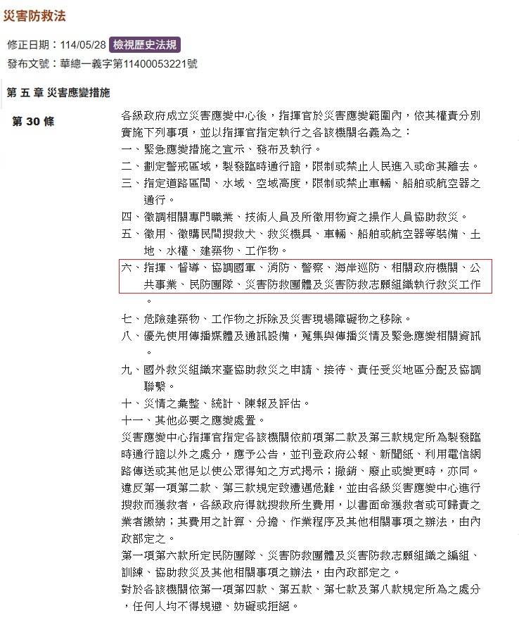
災害防救法_關於可調動資源規定
https://i.meee.com.tw/7qgxV5i.jpg
[圖]


結論就是
1.各有權責
2.實際實施單位真的是倒楣的鄉鎮市公所
3.地方成立災害應變中心和前進指揮中心後,中央主管機關也能成立災害應變中心沒錯,但
中央災害應變中心的工作是協調、整合救災資源和協助地方政府救災事宜,不是來做相同工作任務的

4.國軍投入救災地方政府就可以協調請求支援,並非是總統准許後國軍才能執行救災任務的


所以,誰對誰錯這樣就一目了然,不是嗎?

災害防救法網站:
https://law.nfa.gov.tw/mobile/law.aspx?LSID=FL005011


-----
Sent from JPTT on my Sony XQ-DC72.

--
https://youtu.be/VKUBkS4ra7k

https://youtu.be/-JuvbZ_TbKc

https://youtu.be/Bx5ZBTJDW44

--
※ 發信站: 批踢踢實業坊(ptt.cc), 來自: 42.79.204.178 (臺灣)
※ 作者: mazinkisa 2025-10-15 12:34:14
※ 文章代碼(AID): #1exoHGbx (HatePolitics)
※ 文章網址: https://www.ptt.cc/bbs/HatePolitics/M.1760502864.A.97B.html
※ 編輯: mazinkisa (42.79.204.178 臺灣), 10/15/2025 12:36:06
genjuromkiii: 那是確實,鄉鎮市公所本來就不歸
縣府管,綠畜小題大作1F 49.158.77.29 台灣 10/15 12:36
??
神邏輯啊
是層層分級任務和工作吧!
是倒楣的中槍

※ 編輯: mazinkisa (42.79.204.178 臺灣), 10/15/2025 12:40:29
damonwhk: 為什麼跳過24條3F 111.250.45.2 台灣 10/15 12:39
你真要這樣玩嗎?

24條是點名中央主管機關一下所有行政層級架構喔!
你要開地圖砲,無差別轟炸嗎?

要這樣玩,會涉及災害主管機關核定問題
你確定要這樣開地圖砲?

還有這會涉及主管機關災前和災後處理問題喔!

真要這樣開地圖砲?

※ 編輯: mazinkisa (42.79.204.178 臺灣), 10/15/2025 12:45:52
indexcome: 你寫的不覺得自我矛盾?4F 223.138.24.248 台灣 10/15 12:45
哪裡矛盾
依照法規中央和地方上級機關都是督導單位
實施動作與執行都是最下層基礎機關單位
倒楣的還是基礎公務人員

你才在自我矛盾!

法規中還有一個要是直轄市、縣單位要呈報地方災害應變計畫給中央核定的規定,證明實施的是地方基礎單位

重點是誰是主管機關?

別開地圖砲!!
※ 編輯: mazinkisa (42.79.204.178 臺灣), 10/15/2025 12:49:40
a1202799: 唸給本席聽5F 36.227.51.179 台灣 10/15 12:47
rwhung: 各有權責  XD6F 1.174.17.20 台灣 10/15 12:49
只能說知法玩法的結果
就是搞死一堆人
懂的就懂是說什麼
這是神仙打架問題

※ 編輯: mazinkisa (42.79.204.178 臺灣), 10/15/2025 12:56:19
--
作者 mazinkisa 的最新發文:
點此顯示更多發文記錄