看板 CityNight
作者 標題 Re: [筆記] News Dumps: 漲房租、炒房地產、買不起房子、居住正義 #壓榨與剝削 #房價 #慣老闆型房東 #都更
時間 2024-02-02 Fri. 08:06:37
#打房
: ↓ Massively moved & continued from https://disp.cc/b/261-eDUU by 202409161457
> > https://disp.cc/b/261-bV0o
> https://www.cool-style.com.tw/wd2/archives/509680?via=mreggplant
> 「我要很有原住民味道的🤣就是不要已經漢化的」引發兩派爭論!你認為 愛莉莎莎 的這段話帶有 “歧視” 意味嗎? #原住民
> = 分隔線 =
> https://disp.cc/b/261-dbmK 請不要亂講話!愛莉莎莎過年開嗆蒼藍鴿 請不要亂講話!愛莉莎莎過年開嗆蒼藍鴿 #橄欖油排膽結石
> http://www.pttweb.cc/bbs/gossiping/M.1613207885.A.231.html> Re: [問卦] 愛莉莎莎是不是一個現代總白癡化的例子
> via https://disp.cc/b/261-bxY4
2024-1-04 10:50
https://twitter.com/divid1245/status/1742921481196331339?t=XoflbLfP1Vkj61Re3TOPMQ&s=19
【大和限時麵】我想引用石明謹的這段話:「會覺得在人均GDP 7,000美元的泰國房子很便宜,首先應該要感謝的是你生活在一個人均GDP 33,000美元的國家。」
愛莉莎莎在泰國買房地產的行為是在主張居住正義,還是炒房正義?同時令人好奇,是不是台灣的房價讓他無法炒作而不滿?
留言區底下就有人詢問:「莎莎要移民走了嗎?」愛莉莎莎直接回應:「看台灣局勢。」
這樣不把台灣放在眼裡的人,喊因為居住正義叫我們應該支持柯文哲,除了沒有任何說服力,反而更弄臭了居住正義這塊招牌。
在台灣接受國立大學的教育,同時也在台灣靠著炒作歧視原住民、歧視同性戀來獲取流量變現,之後成功到東南亞炒作房產,回頭再來說台灣社會很爛,這樣的言行不是很矛盾嗎?
#愛莉莎莎爭議
via Kaede* #日記
※ 編輯: Ctea 時間: 2024-01-05 22:12:38 (台灣)
2024-1-12
https://www.youtube.com/watch?v=25riJBpkPOI
買房後真的會比較快樂嗎? - 黃大謙

https://www.homee.ai/
https://homee.cc/
#買房的現實面 #工商業配 #Homee #家具 #AI科技演算法模擬家中配置預覽
#壁癌 #崇愛 #存款 #房貸 #心靈被掏空 #租屋 via Kaede* #日記
※ 編輯: Ctea 時間: 2024-01-16 21:21:15, 21:31:32, 21:31:56 (台灣)
※ 編輯: Ctea 時間: 2024-01-16 (台灣)
2024-1-30 18:57
https://ynews.page.link/uCjDN
台北天空塔傳爛尾樓 金管會指6銀行踩雷(中廣新聞網)
碩河開發主導的「台北天空塔(The Sky Taipei)」投資開發案,傳出公司高層掏空弊案,金管會銀行局局長莊琇媛今(30)日指出,包括兆豐銀在內,一共有6家銀行參貸踩雷,已請律師研議是否觸及聯貸違約。
被視為台北新地標的台北天空塔,投資規模逾新台幣200億元,基地位於信義區松壽路、松智路口的中信金控舊總部大樓,原預計今年底開幕,今天卻傳出開發案遭檢舉涉嫌掏空逾10億元,引發爛尾樓疑慮。
業界表示,台北天空塔開發案,2017年由碩河開發時任董事長詹偉立出面,辦理205.5億元聯貸案,原由元大銀行統籌主辦擔任管理銀行,後來債權重組,改由兆豐銀接手主辦管理,但元大銀行仍有參貸。
銀行界指出,由於土地十足擔保,且價值遠高於目前剩餘不到200億元的貸款餘額,事件發生後,聯貸銀行團雖然關切,但並不太過擔心,而且台北塔已經接近完工,將持續關注碩河掏空案後續發展。
針對掏空與爛尾樓疑慮,碩河開發今天聲明,興建中的的The Sky Taipei籌備事宜皆正常進行,公司營運一切正常。
via Kaede TG, [30/01/2024 21:59]
※ 編輯: Ctea 時間: 2024-01-30 21:14:04 (台灣) * Added by 202401310533
※ 編輯: Ctea 時間: 2024-01-31 05:33:28 (台灣)
: ↑ Massively moved from https://disp.cc/b/261-eDUU by 202409161457
--
※ 作者: Ctea 時間: 2024-02-02 08:06:37 (台灣) * Created by 202409161457
: ↓ Massively moved from https://disp.cc/b/261-eDUU by 202409161457
> https://disp.cc/b/261-grC9#:~:text=Guts
> https://www.plurk.com/p/pde067 【朗報】屋主自行整合意願 北市衡陽路4連棟歷史建築升格市定古蹟
https://www.google.com/maps/@25.0422...00000!7i16384!8i8192?entry=ttu
#衡陽路 #都更 #未指定的古蹟? #老屋? #日治時代兩樓到三樓建築 #茶行 #茶樓 #日記20240212搭235往西門町經過
※ 編輯: Ctea 時間: 2024-02-15 12:20:40 (台灣)
https://www.google.com/maps/@25.0544...00000!7i16384!8i8192?entry=ttu
via https://disp.cc/b/261-g2Gm#:~:text=Anchor202402232148
#產權糾紛
#慶城街鬼屋 #長春路口 via Kaede* #日記 202402240000s
※ 編輯: Ctea 時間: 2024-02-24 13:13:32 (台灣)
https://www.google.com/maps/place/信...586!16s/g/11sjp7fqtm?entry=ttu
#產權糾紛
#信義安和路口 #捷運站
※ 編輯: Ctea 時間: 2024-02-24 13:14:48, 13:15:46 (台灣)
2024-2-27 12:58
https://ynews.page.link/j3Djd
首購族悲歌 房價千萬內行政區再少18個(聯合報)
首購買房預算常鎖定在千萬內,不過近年來選擇愈來愈少,根據591實價登錄統計,七都各行政區2019年與2023年房屋成交總價中位數變化,全台一共有18個行政區房價衝上千萬大關。
18個行政區包括泰山、樹林、汐止、三峽、五股、八德、桃園、蘆竹、龜山、寶山、新埔、北屯、烏日、東區、西屯、安南、鼓山、仁武,其中又以新北市減少5個行政區最多,讓雙北購屋族只能望屋興嘆,反觀高雄仍有超過25個行政區總價在千萬以內,七都最多。
591房屋交易網分析,七都中唯獨北市房價皆維持千萬以上,千萬內的行政區又以新北市減少最多,上榜的區域分別為泰山、樹林、汐止、三峽、五股,房價則在1098~1250萬元間,這些行政區近年在軌道議題加持下,總價突破千萬水準,像是五股、泰山的五泰輕軌、三峽捷運三鶯線、樹林捷運樹林線、汐止捷運汐東線等建設題材,替區域房市帶來大利多,導致當地房價飛漲。
接著桃園經過五年則有4個行政區房價晉升千萬以上,包括八德、桃園、蘆竹、龜山,總價分別在1020~1116萬元間,上述四區緊鄰新北,除了接收雙北外溢買盤外,區域內重劃區大量推案,帶動房價高漲,像是八德八擴重劃區、龜山A7重劃區、蘆竹A10山鼻重劃區,以及桃園小檜溪、經國、中路等多個重劃區交易密集,房價在五年間皆已脫離小資購屋選擇。
近年房價瘋漲的新竹,除了竹北與東區房價原先就超越千萬門檻,2023年連同寶山鄉與新埔鎮也加入千萬俱樂部,總價分別為1174萬、1120萬,寶山緊鄰東區,該區在造鎮案「宏道新竹帝寶」推波助瀾下,連帶中古屋也攀上4字頭,區域行情水漲船高,而新埔則鄰近竹北,吸引竹科外溢買盤,交易集中在田新重劃區及新埔市區。
台中五年內也有4個行政區躍上千萬門檻,分別為北屯、烏日、東區、西屯,房價在1028~1128萬元間,房屋單價也皆由2字頭突破3字頭,台中近年受惠台商回流,整體房價上揚,加上首條捷運通車後,帶動沿線的北屯、西屯、烏日房價上漲,而東區則在三井LaLaport開幕後,替區域房市注入活水。
南二都目前有三個行政區突破千萬元,分別為台南安南、高雄鼓山與仁武,2023年房價在1015~1255萬元間,安南受惠北外環道路完工後將縮短與南科距離,吸引不少南科新貴購屋,加上「商60」副都心議題帶動,成為台南第一個房價站上千萬水準的行政區。
高雄則有鼓山與仁武,前者地段精華,包括豪宅林立的美術館特區與農16特區,成為高雄房價領頭羊,而後者因房價較鄰近的左營、三民低,磁吸周圍外溢人口,以及工業區就業人口支撐,在大量人口紅利下,揮別小資區域。
via Kaede TG, [27/02/2024 20:10] #買房 #購屋 #買屋
※ 編輯: Ctea 時間: 2024-02-27 22:48:12 (台灣)
#日記 講道站著吃韓國烤肉今天爆滿講到飲茶,聽我媽說才知道原來國賓重蓋
※ 編輯: Ctea 時間: 2024-02-28 21:35:30, 21:36:12 (台灣)
https://www.plurk.com/p/phytb6?r=630127875036035
#日記 #鐵門潤滑 #一案建商 #爛尾樓 #金華附近 #大建商的小建商,出事就被切割 #都更爭議
※ 編輯: Ctea 時間: 2024-03-18 15:26:51 (台灣)
https://www.plurk.com/p/phytb6?r=630238574129018
#曾國藩後代 #曾約農 #台銀
※ 編輯: Ctea 時間: 2024-03-28 15:39:19, 15:45:49, 15:47:13, 15:51:02, 15:56:47 (台灣)
※ 編輯: Ctea 時間: 2024-03-28 15:57:31 (台灣)
※ 編輯: Ctea 時間: 2024-03-28 16:17:56 (台灣)
> > https://www.plurk.com/p/odxz4m?r=7989671758
> https://www.plurk.com/p/odxz4m?r=7987831589
https://www.plurk.com/p/odxz4m?r=630238954820878
#二樓
※ 編輯: Ctea 時間: 2024-03-28 16:29:19 (台灣)
> https://www.plurk.com/p/3fncna29k1 403花蓮大地震
2024-4-6 18:32
https://ynews.page.link/DHbkB
北市平均屋齡近40年!(改姓仔)宣布進入「大都更時代」政策齊發(FTNN新聞網)
4月3日地震席捲全台,台北市多處地區遭受影響,其中以南機場公寓結構也出現受損,台北市長(改姓仔)今日下午再次前往視察,並表示將全力支援災後修復與防災工作。
由於台灣地震頻繁,都更議題一直被大眾關注,(改姓仔)今日重申台北市進入「大都更時代」,地震隨時可能發生,但台北市平均屋齡已接近40年,超過30年以上的房屋比例達到72%,顯示出對於建築物安全與都市更新的迫切需求。北市府一直以來對於推動都市更新工作責無旁貸,現在特別針對防災需求進行都市更新,以確保居民的生命財產安全。
(改姓仔)表示,推出的都更八箭政策僅為開端,未來將推出更加全面的都更政策。此外,市府還計劃將防災思維融入居住生活中,培訓公寓大廈和社區的防災士,並通過容積獎勵來提高防災型都更的意願。同時,對於校舍改建也給予高度重視,(改姓仔)要求教育局加快推進校舍改建工程,確保學生和市民的居住安全,特別針對誠正國中列為海沙屋的情況,已安排明年開始改建,以加速校舍改建進程,以確保市民的安全。
針對南機場公寓的都更議題,(改姓仔)則說明,已經安排在4月9日再次辦理地方說明會。這次說明會不僅僅是對於政策規劃的解釋,更重要的是在地的溝通。希望透過與在地里民溝通能夠加速整個都市更新進程;另外,北市都更的第六和第七箭針對整宅專案以及防災型都更專案,在三月已經公告並且即刻上路。
(改姓仔)強調,北市府將強化社區防災意識,提高公共建築物的防災能力,並鼓勵居民參與防災型都市更新計畫,因此台北市進入大都更時代,面對地震災害,政府將全力支援受災地區,並持續加強防災措施,保障市民的生命財產安全。
via Kaede TG, [07/04/2024 21:46]
via https://disp.cc/b/261-grDV
- 就是要趁機(官商勾結)都更?
- 是怎麼樣的都更?跟建商合作,把幾棟連在一起的矮房全部拆掉改建高樓還能出售或出租,而不是原地重建成與原本樓層一樣的房子?
#日記202404080119 彤彤說想說提醒我注意一下 #日記20240408lunch
- 又不是所有老次(老房老屋)都是不好的,有的還是蓋得很好。憑什麼拆。開什麼玩笑
#曾家
- 後面鄰居就說他們房子好好被說危樓
- 因為都在精華地段所以他們想拆。
by Mom #日記202404081617
- 現在改姓仔(大概)就想動蔡瑞月舞蹈社
之前檳榔至少做了一件"好事"沒去動他們
足差ê
by Mom #日記202404081621 #日記202404082048
※ 編輯: Ctea 時間: 2024-04-07 21:48:26, 22:23:35 (台灣)
※ 編輯: Ctea 時間: 2024-04-08 01:20:29 (台灣)
※ 編輯: Ctea 時間: 2024-04-08 16:18:30, 16:21:53 (台灣)
※ 編輯: Ctea 時間: 2024-04-08 20:48:38 (台灣)
※ 編輯: Ctea 時間: 2024-04-17 10:08:22 (台灣)
2024-4-27 04:08:21
https://disp.cc/ptt/Gossiping/1cB0cuR-
【hugh509 ((0_ 0))】[問卦] YTer大看房時代,反映真實社會?
這兩年YTer看房影片爆發成長
除了是他們財力到達門檻
更意味著這類影片對觀眾是有需求量
觀看數字的事實也證明這點
八卦板某些人常說空屋過剩、空屋過剩
可除了顯示他們會數數,其他一概不知
就是個沒出社會,甚至可能沒出家門的人類
買房,看幾十間、上百間大有人在
住屋滿足空屋過剩,人家還要這樣挑房子?
那所謂的空屋砍掉25年以上,冷門地區
到底剩下多少戶? 有人敢說嗎?
台灣地震這麼多,老房隱患絕對比新屋大
時代不同,區域的便利性當然很重要
這些都是多數人購屋的基本條件
忽視這些需求,只談住屋餘量就是笑話
而這些帶來的現實就是台灣房屋供給遠遠不足
我最後就說一句:買房,要快
※ 編輯: Ctea 時間: 2024-04-27 04:50:46 (台灣) * Added by 202405011038
※ 編輯: Ctea 時間: 2024-05-01 10:38:57 (台灣)
2024-5-07 19:31
https://news.pts.org.tw/article/693974
逾4千師生連署反對蓋大樓 陽明交大暫緩六家校區合建案
陽明交通大學原本要和群聯電子攜手在六家校區蓋大樓,引起客家文化學院師生連署反對,截至6日已有超過4360人參加連署。陽明交大客家學院學生6日發起走讀連儂活動,邀請人文社會學系教授參加,寫下守護六張犁聚落宣言。師生期望校長公開承諾,撤銷合建案不再推動。校方回應,規劃案已暫緩,沒有共識前不再推動;群聯電子則表示,即日起中止捐建案後續作業。
反對校方和群聯電子公司在六家校區蓋大樓,陽明交大客家文化學院學生6日自主發起走讀連儂活動,並邀請人文社會學系教授到現場主講,期望透過走讀方式,讓學生再次思考六張犁聚落的存在意義。
學生代表表示,客家文化學院師生發起的連署反對案,到6日為止已獲得4360人支持。
組織活動學生林于婷說:「校方完全沒有跟我們討論這件事的意思,所以我們當然會對校方態度感到灰心,才會認為召開討論會的意義其實不大。」
另一名學生蔡宜蓁則認為,「校方沒有正式通知這個案子撤銷,對我們來說,還是很擔心可能時間到了就會通知要開始動工。」
客家文化學院師生對外發新聞稿指出,校長應公開撤除與群聯合建大樓案,拒絕漠視客家主體和違背校園民主的溝通。
另外,古蹟與聚落不可分,保存傳承與研究要一起來,呼籲各界應以客家文化和古蹟活化,做為主體發展願景,國人也要正視大學產學合作浮濫問題。
陽明交大人社系副教授蔡晏霖表示,「感謝各界對於連署案的支持,持續關注高教跟產業合作進行獵地跟圈地的結構性問題。」
教授連瑞枝則表示,「我們不希望是一個蓋死的建築物,我們更希望的是有很多的方案可以進來,我覺得這個公民的意義可能更大。」
對於校內師生的走讀活動,校方發聲明回應,稱有助民眾更了解客家文化脈絡與歷史價值;至於六家校區規劃案則已暫緩,未有共識前不再推動。
群聯電子公司7日對外發聲明回應,已接獲來自各界建議與關心,即日起中止捐建案後續作業。
針對六家校區蓋大樓爭議,新竹縣議員也在議會提出質詢。縣長(xxx)回應,縣府沒接獲開發案計畫,未來如果校方有申請,會依法審查。
via https://youtube.com/watch?v=5y1Ng7vIsTk&si=UQbLvVCSOgIA9ciO
逾4千師生連署反對蓋大樓 陽明交大暫緩六家校區合建案|20240507 公視晚間新聞

【更新】https://www.plurk.com/p/3fsz66v0pu
by 202405130443
#古蹟保存 #文化保存 #客家文化 #古蹟破壞王 #都更相關 #原生聚落 #BOT氾濫
※ 編輯: Ctea 時間: 2024-05-08 22:47:54, 22:48:35 (台灣)
2024-5-09 20:40
https://ynews.page.link/gr3v8
獨家/新北社宅停「千萬麥拉倫、保時捷、賓士」 住戶納悶:怎住進來的(三立)
新店的央北社會住宅被踢爆地下室出現千萬名車,百萬豪車也多達十多台,讓人質疑這些車主財力都不低,怎麼會符合社宅的申請條件?新北住都中心回應,經過調查,名車都不屬於承租人所有,而且承租條件,動產不列入計算。
https://media.zenfs.com/ko/setn.com.tw/ec8f0ee55debed5c39781fe73209532b
超跑、名車點點名,眼前這台麥拉倫650s要價1500多萬,另一頭保時捷凱燕300萬起跳,停車場一圈逛下來,雙B百萬名車超過十多台,很難想像這竟然是在社會住宅停車場。
https://media.zenfs.com/ko/setn.com.tw/43bb8401a07b2299753010050a699d75
社宅住戶:「我是發現這裡面好像也有人滿有錢的樣子,像我這個這麼窮,都沒有車。」
記者:「百萬級別的車子多嗎?」
社宅住戶:「還滿不少的,為什麼他們可以住進來?有這樣的想法。」
https://media.zenfs.com/ko/setn.com.tw/0184418f42487160ba6d5c1de3ce3a4c
住戶早就很納悶,新店央北社宅40%以上是出租給經濟或社會弱勢者,月租金最低4200元,最高只要1萬元出頭,可鄰居們能夠開名車,怎麼看都不像弱勢。
社宅住戶:「因為他條件,照理講,(開名車)那些人應該不太可能可以住進來。」
https://media.zenfs.com/ko/setn.com.tw/7a40ec1ad396f9b176dc93089943c12f
看看申請資格,承租人戶籍內親屬必須是名下都沒有房。抽籤優先戶,每月平均所得要在1萬6千元和2萬4千元以下;一般戶,自己和家庭成員每人每月平均所得都得低於5萬6千元。
買超跑但住社宅,也讓網友狂酸根本是青年豪宅。
社宅住戶:「也是想繼續住、繼續續約,可能所謂有錢人,可能佔了位置之類。」
https://media.zenfs.com/ko/setn.com.tw/099b81d4022933484a29ebefdad08cf4
新北住宅都更中心社宅組組長羅浚杰:「車輛的部分,其中一輛是社宅承租人的同住人的所有,另一輛是公司車輛,2台車都不是承租人所有。」
https://s.yimg.com/ny/api/res/1.2/ct...320f210612568cf4372cc288480be9
根據承租辦法,動產不會列入調查,也就是說,社宅承租人就算是名下有超跑也不算違規,這樣的規定是否符合社宅照顧弱勢的本意?也引發質疑。
via https://disp.cc/b/261-gXYZ
- 「借來的啦~ 我親戚借我開的~」
-
- 原來這棟是社會住宅喔,還以為是宿舍之類的@@
https://media.zenfs.com/ko/setn.com.tw/099b81d4022933484a29ebefdad08cf4
@James 在你家附近XDD
- 一點都不意外啊⋯⋯ 我家後面這五年狂蓋,我房間的陽光都沒了
- (again) 真的見不得有空地,不做公園而是狂蓋。說好的都市綠地面積比呢?
https://www.plurk.com/p/llgp9m 一座城市必須有10%的綠地,台北市目前僅有2%。(2016-4-24)
- 大學宿舍的預算比公家高吧,是宿舍以下
- 現在的大學宿舍都BOT居多,超豪華的
- 社會住宅定義應該是比國宅還爛,是連國宅都買不起的低端住的
- 檀香山這邊社會住宅都跟旅館共用的
一間比一間豪華,缺點就沒車位
- 「都住社宅了應該都是沒車族吧」
- 想要車位乖乖拿一百萬出來買正常價
#法律漏洞 #新店十四張站 #日記202405111200 via FTB
※ 編輯: Ctea 時間: 2024-05-09 21:13:55 (台灣) * Added by 202405101348
※ 編輯: Ctea 時間: 2024-05-10 13:58:59, 13:59:15 (台灣)
※ 編輯: Ctea 時間: 2024-05-10 14:00:09 (台灣)
※ 編輯: Ctea 時間: 2024-05-11 12:01:02 (台灣)
※ 編輯: Ctea 時間: 2024-05-13 04:43:30, 04:46:41 (台灣)
2024-5-24 11:40
https://www.plurk.com/p/3fukj5qjcv
【香草南瓜 @Pumpkin_Chlio】看到有房地產YouTuber 走在海山這一側的土城暫緩重劃區(就是有金城舞和大同莊園那區),說這裡以前是彈藥庫。
我:真的嗎😦?以前這邊是農田和工寮欸?所以我以前都在彈藥庫附近打排球、練腳踏車嗎?
土城彈藥庫不是在靠近山區那邊嗎!
【異想世界】上次經過,一些小工廠現在還是在
【香草南瓜】對,小工廠還沒有完全消失
【akura】https://images.plurk.com/1UaDRpTeY82vHYGCMBeCUq.png#地圖
![[圖]](https://images.plurk.com/1UaDRpTeY82vHYGCMBeCUq.png)
【香草南瓜】感謝!對嘛暫緩這邊不是彈藥庫啦,是彈藥庫的隔壁的隔壁!
【akura】土城暫緩重劃區面積約45公頃,這塊地方從很早以前就被當作軍事禁建區,最有名的就是土城彈藥庫,面積近100公頃,所以各項建設開發行為皆受軍方嚴格限制,一直沒有開發。
後來79年禁建解除。
因為彈藥庫所以禁建,所以被當成彈藥庫附屬吧。
【香草南瓜】🥹但還是很多⋯⋯小工廠違建嗎?
【akura】高速公路北側應該比較少了,我以為都被建商買地了。
【香草南瓜】我也覺得應該都賣光光了,那區聽說房價很誇張。
親戚最近在看這邊和板橋江子翠後面(幾乎都賣光了)
【akura】因為萬大線吧
※ 編輯: Ctea 時間: 2024-05-24 13:05:54 (台灣) * Added by 202405250102
※ 編輯: Ctea 時間: 2024-05-25 01:55:53 (台灣)
https://www.google.com/maps/@25.0409...i6656?coh=205410&entry=ttu
#永春站 #抗議都更 #與家園共存亡
※ 編輯: Ctea 時間: 2024-06-04 12:58:44 (台灣)
※ 編輯: Ctea 時間: 2024-06-05 12:49:05 (台灣)
#包租 #社會住宅 disp.cc/b/Gossiping/giD8?published=20230718190546 #蔡英文 #陳建仁
※ 編輯: Ctea 時間: 2024-06-10 14:09:45 (台灣)
2024-6-13 13:47
https://www.plurk.com/p/3fxel8ti98
【ZERO@狂Bau化】
![[圖]](https://emos.plurk.com/a37ed122de1dd151e9d83aa4c5c94cd5_w48_h48.gif)
2024-6-11
https://crossing.cw.com.tw/article/18969
一個日本人眼中的臺灣:商店缺乏多樣性,恐將為「短視近利」付出代價|佐藤峻/日本人的台灣創業紀錄|換日線
【Uni - 我不當板橋人了】台灣房東的心態感覺比較像是「房租就是要漲,年年漲,只能漲,不漲寧可不租,降價還會被鄰居關心(破壞行情)」
【Wilde】中國台北區就中華文化,短視近利是文化本質
【剎那⏳せつな】一堆好吃的店都被漲房租給弄死了🤬
【yf囧psr】那些房東才不會在乎
#台日
※ 編輯: Ctea 時間: 2024-06-13 18:22:00 (台灣)
2024-6-21
https://www.youtube.com/watch?v=OC_okMuVj1Y / https://www.facebook.com/watch/?v=503991448648099
新青安助攻買房 吹起「租不如買」熱潮@newsebc

租屋族壓力真的越來越大,5月房租指數年增率2.6%,創下了28年來新高,高雄有房東甚至一口氣漲租四千元,租金不斷飆漲之下,讓不少租屋族出現了租不如買的念頭,到底租屋划算還是買房划算?來看我們的分析報導。
2024-6-22 10:31 / 11:25
https://www.facebook.com/CTimefans/videos/503991448648099/?comment_id=884281383511184
【酪梨編】王小姐,永遠是對的。也有租屋族考慮要買房了嗎?
2024-6-22
https://www.instagram.com/news.ebc/reel/C8gIKV6ClWe/
東森新聞 | 新青安助攻買房! 吹起「租不如買」熱潮 | Instagram
1,553 likes, 86 comments - news.ebc on June 21, 2024: "新青安助攻買房! 吹起「租不如買」熱潮". ...
![[圖]](https://scontent-nrt1-2.cdninstagram.com/v/t51.29350-15/448390514_1358880521735857_6945999318534242127_n.jpg?stp=cmp1_dst-jpg_s640x640&_nc_cat=104&ccb=1-7&_nc_sid=18de74&_nc_ohc=aOBmiYKIy7cQ7kNvgFcwXu3&_nc_ht=scontent-nrt1-2.cdninstagram.com&oh=00_AYA-WiAaaB5AW836EKRNjH5NuJl-WeS8t_1qa3S-WPS2Ew&oe=66DB676F)
#大奶 #乳溝 #買房子 【Buck巴克|鮑伯男士髮型設計師 @mr.barber_buck】大家都不挑嗎?
via https://disp.cc/b/261-c96x#:~:text=33d6a6ed
33d6a6ed-2057-456d-89bf-8b104159a5ff #租屋 #買房 #房東 #房客 #跟家人一起住 #省錢 #偏僻房租又貴 #被漲房租 via NSFW 202408191551
※ 編輯: Ctea 時間: 2024-06-22 11:57:02 (台灣) * Added by 202409021753
※ 編輯: Ctea 時間: 2024-06-26 17:21:28 (台灣)
※ 編輯: Ctea 時間: 2024-06-28 17:54:45 (台灣)
https://www.google.com/search?q=抽社...p;sourceid=chrome&ie=UTF-8
抽社宅條件 - Google Search
https://www.gov.taipei/News_Content....CE81B16&s=ECE04E630293064E
臺北市政府全球資訊網-常見問答-承租社會住宅資格為何?
https://www.hbhousing.com.tw/News/Detail.aspx?Num=4924
想符合台北、桃園、台中社會住宅申請資格?這5大申請條件一定要知道! - 住商不動產房屋網
https://www.money101.com.tw/blog/社會住宅包租代管-申請資格-條件6大qa一次解析
2024 社會住宅申請資格、條件 7 大QA一次解析 - Money101
https://www.housefeel.com.tw/article/明倫社宅-社會住宅-社宅-社會住宅申請-條件-資格/
社會住宅資格?社會住宅申請流程?各縣市社宅出租資訊?社宅最新消息! - HouseFeel 房感
https://www.google.com/search?q=抽社...p;sourceid=chrome&ie=UTF-8
抽社宅條件 時間 - Google Search
https://service.gov.taipei/Case/ApplyWay/201907250117
臺北市社會住宅出租申請
https://www.google.com/search?q=抽社...AeIFA&sclient=gws-wiz-serp
抽社宅條件 時間 下次 - Google Search
※ 編輯: Ctea 時間: 2024-07-08 00:28:13 (台灣)
https://www.plurk.com/p/3g1yzer266
via https://www.plurk.com/p/3g21izybkh
#房子不是人買的,是錢買的 #新青安
※ 編輯: Ctea 時間: 2024-07-27 23:34:37 (台灣)
- 這樣一搞反而就是拉高價錢
因為很多人會發現「啊!原來我這樣租人便宜了,會少賺」
- 某種方面就跟勞基法修惡/改惡一樣,試用期原本是灰色地帶,但這樣一搞全部試用期薪水降低
https://www.plurk.com/p/3fr7rjwxnq
- 對
#桃園 #日記 #租屋 #租房
※ 編輯: Ctea 時間: 2024-08-11 17:15:09 (台灣)
※ 編輯: Ctea 時間: 2024-08-12 02:27:04 (台灣)
※ 編輯: Ctea 時間: 2024-08-28 20:11:33 (台灣)
※ 編輯: Ctea 時間: 2024-09-02 17:54:17 (台灣)
: Moved from https://disp.cc/b/261-9nRZ by 202409161446
> https://disp.cc/b/261-9fJ7
> https://www.plurk.com/p/klvh0q #剩食
> https://www.plurk.com/p/kqlre0 遊民帶導覽 台大教授也驚豔
> https://www.plurk.com/p/msv75k
2015-05-21
https://www.gvm.com.tw/article/53230...14492835_3634948362514716352_o
Social Design 17》街友新職業 - 芒草心:沒人比他們更懂街遊
#萬華 #龍山寺 #無家可歸遊民街友流浪漢
※ 編輯: Ctea 時間: 2020-09-22 02:07:03, 02:07:31 (台灣)
2024-9-04 19:26
https://www.facebook.com/RightPlusTW/...rF2B8omhgZrtNRNe44BDENFKbvCd2l
【Right Plus 多多益善】#艋舺公園改建 #無家者 #城市共生【我需要做點什麼,把他們真實的處境傳達給社會大眾】https://rightplus.org/2024/09/04/mongapark1/
「無家者在公園改建中承受最多、衝擊最大,但他們大部分認為自己沒資格發聲,甚至流露出一種抱歉的心情。」
臺北龍山寺正對面的艋舺公園,在萬華落成近 20 年,明年準備要大規模改建。對許多露宿當地的無家者來說,未來遮擋風雨的迴廊將被部分拆除、水池會被填平、分段施工時會失去夜宿地點⋯⋯
整件事相當於有人要改建他們的 #家,但他們在改建說明會、工作坊中卻是最無聲的人。
⚡️
其實,艋舺公園除了是無家者休息的地方,更是另類的 #老人日照中心,一半以上的使用者是 #有家 的高齡長輩。他們有的是在地人,有的遠從新莊等地過來,因為 #孤獨 而聚在這裡交朋友、聊天打發時間。
民間團體特別啟動街頭訪查,了解無家者的心聲;多多則出動3篇【城市共生】專題報導,帶你聽見無家者和在地居民、商家、地方政府的聲音。(別忘了文末彩蛋摘錄!)
https://rightplus.org/2024/09/04/mongapark1/
【城市共生1】艋舺公園改建:分段施工、迴廊縮減衝擊街友、半數以上使用者原來「有家」|Right Plus 多多益善
⋙
◇ 延伸閱讀
https://rightplus.org/2024/09/04/mongapark2/
【城市共生2】萬華居民與遊民相爭,民團訪查:無家者才是最希望公園乾淨又安全的人
https://rightplus.org/mongapark24/
【專題|城市共生】艋舺公園改建倒數&包容城市
◇ 延伸聆聽
https://rightplus.org/2024/07/05/pd1ep90/
【眾聲相 EP90】法國如何重視缺席者的聲音?赤貧者的歷史自己說
⋙
🏷 今年的多多益善仍有將近 180 萬的經費缺口,誠摯邀請你捐款支持多多,幫助我們繼續報導被忽視的處境、讓真實的經驗被述說
https://us.rightplus.org/0824mp
@人生百味 @社團法人台灣芒草心慈善協會 @台北市攸惜關懷協會 @台灣夢想城鄉營造協會 @浪人食堂 @台北市萬華街區發展協會 @社團法人台灣思安慈善服務協會
#社會議題 #無家可歸街友遊民流浪漢
cara.kinky.cara/posts/pfbid0241cfttsspXGQeqrqaiMdkMaKTH75xwUazjbmS6QyAGYR6AN66tUz1Ph9kaLx12vMl?2024-9-14 07:59
※ 編輯: Ctea 時間: 2024-09-04 19:36:21 (台灣) * Added by 202409161446
2024-9-04 4h by 23:09
https://www.youtube.com/watch?v=gvQbVcidZkc
政府補貼房貸,為何引爆民怨?新青安是讓人買得起房、或讓炒房更嚴重? ft. OURs 都市改革組織 政策研究員洛書|志祺七七

※ 編輯: Ctea 時間: 2024-09-04 23:11:03 (台灣)
※ 編輯: Ctea 時間: 2024-09-16 14:47:28 (台灣)
: ↑ Massively moved from https://disp.cc/b/261-eDUU by 202409161457
※ 編輯: Ctea 時間: 2024-09-16 15:04:22 (台灣)
2024-9-16
https://youtube.com/shorts/qqvPerQ0zlo?si=NaLF4NPE6FkcjxV8
台灣特有現象:空屋超多房價還能漲🙄|志祺七七 #shorts

※ 編輯: Ctea 時間: 2024-09-17 14:00:33 (台灣)
https://www.cna.com.tw/topic/newstopic/3350.aspx
打炒房
2024-9-19 16:56(17:08 更新)
https://www.cna.com.tw/news/afe/202409190262.aspx
央行利率連2凍調升存準率1碼 第7波房市管制祭4措施
https://imgcdn.cna.com.tw/www/WebPho...2231636_202406130118000000.jpg
央行19日舉行第3季理監事會議,祭出第7波選擇性信用管制。圖為新北市板橋區一帶地景。(中央社檔案照片)
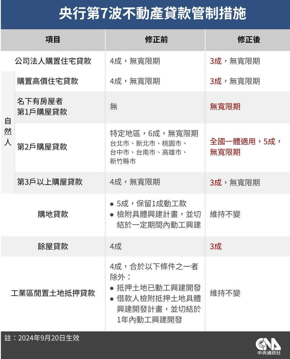
中央銀行今天舉行第3季理監事會議,決議利率「連2凍」,但調升存準率1碼,祭出第7波選擇性信用管制,新增規範自然人名下有房屋者,第1戶購屋貸款不得有寬限期,自然人第2戶購屋貸款最高成數由6成降為5成,並擴大實施地區至全國,房市管制措施自明日起實施。
央行第7波選擇性信用管制共有4大措施,第1,新增規範自然人名下有房屋者的第1戶購屋貸款不得有寬限期。第2,自然人第2戶購屋貸款最高成數由6成降為5成,並擴大實施地區至全國。
第3,公司法人購置住宅貸款、自然人購置高價住宅貸款及第3戶(含)以上購屋貸款的最高成數由4成降為3成。第4,餘屋貸款最高成數由4成降為3成。
財政部新青安方案上路之後,房市價量齊揚、買氣升溫,一度造成國銀房貸業務量暴增,房貸水位逼近「銀行不動產放款天條」、銀行法第72條之2的規範上限或是銀行內訂警戒值,央行也在8月21日公開「道德勸說」,要求國銀提出為期1年的不動產貸款總量改善計畫。
因市場出現房貸荒,8月下旬至9月上旬,財金部會全面動員,會議一場接一場召開,給予國銀明確指令,要求銀行貸款額度應優先承作3大類案件,包括首購族、自用住宅貸款及已承諾貸款案件。
財金部會動作一波波,盼能平息房貸之亂,而央行先前大動作找國銀「喝咖啡」要求提改善計畫,讓市場押注9月理監事會再祭房市管制勢在必行。
今天央行理監事會決議出爐,不出市場意料,決議利率「連2凍」,但對房市下出重手,不只調升存準率,同步實施選擇性信用管制,房市管制措施自9月20日實施。
https://imgcdn.cna.com.tw/www/WebPhotos/1024/20240919/1007x1247_wmkn_90908825254_0.jpg
![[圖]](https://imgcdn.cna.com.tw/www/WebPhotos/1024/20240919/1007x1247_wmkn_90908825254_0.jpg)
※ 編輯: Ctea 時間: 2024-09-19 17:11:01 (台灣)
2024-9-19 20h by 202409201557
https://www.instagram.com/t.ai_good/reel/DAGKgD4gRyn/
※ 編輯: Ctea 時間: 2024-09-19 20:01:09 (台灣) * Added by 202409201559
※ 編輯: Ctea 時間: 2024-09-20 15:59:25 (台灣)
2024-10-13 10:12
https://ec.ltn.com.tw/amp/article/breakingnews/4829011
高雄車站前首件民辦都更案 高雄客運將蓋2棟商辦及住宅大樓
2024-10-14 05:30
https://news.ltn.com.tw/amp/news/life/paper/1671861
高雄國光客運舊址 將蓋2棟大樓
https://img.ltn.com.tw/Upload/news/600/2024/10/14/164.jpg
![[圖]](https://img.ltn.com.tw/Upload/news/600/2024/10/14/164.jpg)
高市府推動台鐵高雄車站前第一環圈發展計畫,近日核定站前建國路首件民辦都更案,三地集團旗下的高雄客運,將投資興建兩棟商辦及住宅大樓,預計二○二八年完工。
- 又是瓦斯桶手把/提把
※ 編輯: Ctea 時間: 2024-10-14 05:35:11 (台灣) * Added by 202411030440
※ 編輯: Ctea 時間: 2024-11-03 04:40:44, 04:43:05 (台灣)
2024-11-21 11:35
https://disp.cc/b/261-#:~:text=S__1875977
25坪,在孫文唸過的學校那條路上,台幣1千6百萬
https://images.plurk.com/5w2sKbd6b9dekjiI8jcgeI.jpg
![[圖]](https://images.plurk.com/5w2sKbd6b9dekjiI8jcgeI.jpg)
台北市比較貴:
https://buy.yungching.com.tw/region/台北市-_c/25-35_pinby/?od=21
台北市主加陽25坪~35坪房屋。買屋、購屋、買房子、找房屋、實價登錄 | 永慶房仲網超過18萬筆分店刊登物件
https://images.plurk.com/292CcMWZUov9G9YOHcfNtO.png
![[圖]](https://images.plurk.com/292CcMWZUov9G9YOHcfNtO.png)
![[圖]](https://images.plurk.com/6HGKKD7t12gVRdSQzRtGhg.png)
台北市主加陽25坪~25坪房屋。買屋、購屋、買房子、找房屋、實價登錄 | 永慶房仲網超過18萬筆分店刊登物件
(目前查無資料)
https://buy.yungching.com.tw/region/台北市-_c/25-30_pinby/?od=21
台北市主加陽25坪~30坪房屋。買屋、購屋、買房子、找房屋、實價登錄 | 永慶房仲網超過18萬筆分店刊登物件
https://images.plurk.com/3UdP2cKnzxTm1xUpfitgp9.png
![[圖]](https://images.plurk.com/3UdP2cKnzxTm1xUpfitgp9.png)
![[圖]](https://images.plurk.com/78sQC5c05HOYW29pUCCgiL.png)
檀香山平均房價在美國僅次於洛杉磯,所以就能知道台北有多扯了。
- 畢竟是台北市QQ
真的扯翻
而且世界各地都是當大家買不起房子、房子蓋太多就會因為市場機制而房價掉
可是台灣就是例外 = = 完全不符合經濟學原理
https://youtube.com/shorts/qqvPerQ0zlo?si=NaLF4NPE6FkcjxV8
台灣特有現象:空屋超多房價還能漲🙄|志祺七七 #shorts

台灣是例外「之一」
或者應該說:21世紀有支那人在的地方,房價就一定會用違反經濟學原理的方式亂漲。
英國那些環境被支那人毀掉的高級住宅區,價格還不是繼續飆?
(1970到90年代則是日本人在炒就是了)
- 欸幹,真的wwwwww
英國就我所知道的.以前大概都是印度人在投資房地產,那時候也很正常,然後後來支那人越來越多人移居英國之後……
S__1875977 via FTB
※ 編輯: Ctea 時間: 2024-11-21 12:53:15, 12:56:50, 12:58:09, 12:58:30 (台灣)
※ 編輯: Ctea 時間: 2024-11-21 15:20:41 (台灣)
2024-11-28 13:10
https://www.plurk.com/p/3gl3zk8dig
【生活內底揣趣味(生活中找樂趣) @CteaX55】常去的店被房東漲房租,增加了1萬元。
逼死誰啊……
(所以1日起品項漲5元,我反而比較擔心店家qwq)
去年我家這邊才一家新開的麵包店因此收掉 只剩南勢角分店
#刨冰豆花 板橋府中林家花園家樂福 #胖桑
【喵喵喵】再不漲房租,要怎麼買車養小孩啊~全家就靠⋯(欸不是,我亂說
【生活內底揣趣味(生活中找樂趣)】「我這樣怎麼出國!」 這種的(咦
【Astray_R】 想到我這邊的笑話
道聽途說,不保真偽:
板橋林家花園旁邊原本有一間24小時家樂福
大概兩年前被房東漲租氣跑了
據說當時房東還很high的表示會有人租的
然後最後聽到的狀況是去找家樂福協調回來承租的可能
然後那店面到今天還是沒任何動靜
【喵喵喵】可以的話就是該這麼做,真的吃人夠夠
![[圖]](https://emos.plurk.com/95133c953f51c5fa4f6ca6ba5d3c5e69_w48_h48.png)
【生活內底揣趣味(生活中找樂趣)】笑死wwww 房東哪來的自信wwww
真不愧是加了符
[更]問了幾個板橋的朋友也說有耳聞www
【Astray_R】不是不懂房東的自信啦
畢竟這店面真的超級大
https://images.plurk.com/6YvVDRbll71HA6VVcJ9aio.jpg .
![[圖]](https://images.plurk.com/6YvVDRbll71HA6VVcJ9aio.jpg)
不過就蠢在沒想到能接下去的沒幾家
跟位置問題
https://images.plurk.com/3qbtSvClhnD2YM940gH3e.jpg
![[圖]](https://images.plurk.com/3qbtSvClhnD2YM940gH3e.jpg)
【喵喵喵】我這超大~ 特力屋、Ikea都能開,百貨、五金賣場也行(之類的?
【Astray_R】這樣說吧:市場潛力
![[圖]](https://emos.plurk.com/d5523a5955f67b190b6f09fdbe10b6f2_w48_h48.png)
以區域來說這邊算是住宅區邊緣
再往(地圖方向)的左邊走是南雅東路,就是湳雅夜市後門
更後面就是板橋浮洲地區
理論上百貨類的做得起來,不過上間被趕走的叫家樂福。
公司評估風險的時候就很精彩。
![[圖]](https://emos.plurk.com/d5523a5955f67b190b6f09fdbe10b6f2_w48_h48.png)
另外湳雅夜市的主要流量在前門方向,就是地圖上標示湳雅夜市的那路口,所以乍看是還可以的位置,實際上不容易吃到夜市人流。
而且這位置
沒有公車站牌XD
有站牌的位置一個就府中,沒有問題。
另一個則是在林家花園那一側。
所以才會說店面很大是沒錯啦,不過沒聰明到看懂。
【生活內底揣趣味(生活中找樂趣)】對呀,問題就在於地點微妙,房東似乎覺得大就是OK了ww
【喵喵喵】記得家樂福被趕走好像,有新聞探討過哩(思
【Astray_R】來つ
https://www.setn.com/m/ampnews.aspx?NewsID=1399115
「震撼彈!」府中家樂福1/14熄燈 在地人崩潰:拜託不要走…
話說看了一下新聞時間發現才一年呀
#記憶力衰退 #記憶退化
【生活內底揣趣味(生活中找樂趣)】這真的會崩潰啊…… 這種事情
大家的便利就被個豬頭房東給搞走了 = =
【SWN002:藍的,蛋雕】台灣搞殺雞取卵的房東太多了,而且還會逼國稅局去惡搞那些拒絕漲房租的同行
【生活內底揣趣味(生活中找樂趣)】這種癌症般的東西真的多到爆......
【(→ܫ←)】雞生蛋,蛋生雞。通膨加息終於影響到末端了
【阿彌:沒有錢就是快有錢了】真的坐地起價耶有夠沒品
【生活內底揣趣味(生活中找樂趣)】真的都不知道該說什麼了
![[圖]](https://emos.plurk.com/d0fa24b5052ef7ba9b1cd976eab14ace_w48_h48.jpeg)
【Uni - 我不當板橋人了】物價上漲有超大的成份來自租金,只是媒體都怪工資、原物料跟政府。
【SWN002:藍的,蛋雕】因為媒體後面金主幾乎都靠房地產跟收租的
※ 編輯: Ctea 時間: 2024-11-28 13:13:23 (台灣)
※ 編輯: Ctea 時間: 2024-11-28 14:16:21 (台灣)
※ 編輯: Ctea 時間: 2024-11-28 18:49:17 (台灣)
※ 編輯: Ctea 時間: 2024-11-28 23:33:47 (台灣)
※ 編輯: Ctea 時間: 2024-11-29 10:48:55 (台灣)
https://www.instagram.com/reel/DDHA0GXSNDl/?igsh=cG0xa21mN2d5Z3Uw
- 仁愛圓環旁超高難度停車場
不愧是寸土寸金的大安區
土地與空間利用發揮到極致哪
#奇葩空間設計 #有沒有開過車啊
Screenshot_2024-12-05_050945 via Yoga IG Stories
※ 編輯: Ctea 時間: 2024-12-05 05:13:40 (台灣)
https://www.google.com/search?q=光華...eid=chrome-mobile&ie=UTF-8
光華商場 攤位 價格 - Google Search
https://tw.news.yahoo.com/吸血二房東...l#:~:text=光華商場承租人交納,~6,400元不等。
https://tw.news.yahoo.com/光華商圈實體店面-2層樓150坪月租金110萬-113700114.html
#二房東
※ 編輯: Ctea 時間: 2024-12-11 15:03:41 (台灣)
2024-12-13 19:02
https://www.facebook.com/chingte/photos/1138135057682270?set=pb.100044573580122.-2207520000
【賴清德】社宅一百繼續拚!
落實居住正義,邁向均衡台灣
打造理想的居住空間、讓人民安心託付的社會住宅,是中央與地方政府的共同目標。
今天很高興回到台南,參加「鯤鯓安居」社會住宅動土典禮。這是中央直接興辦社宅的第100案,不只要照顧在地民眾,也希望吸引更多年輕人住在台南、帶動台南發展,邁向均衡台灣。
政府會繼續推動只租不賣、租金合理的社會住宅。我們的目標是,用兩個總統、4任任期,共16年時間,滿足台灣社會的租屋需求,也就是,預計在2032年,不論是直接興辦、或是包租代管,加上蔡英文前總統已經推動的戶數,都要分別達到25萬戶,共計50萬戶,再加上租金補貼50萬戶,就是100萬戶,來落實「百萬租屋家庭支持計畫」。
目前,由政府直接興辦的社宅,近四成住戶為18歲到40歲的年輕人,另有四成五為經濟或社會弱勢。我相信,社宅越多,可以給更多需要幫助的人民更大的支持,讓處處可以安居,人人樂業。
未來,只要中央和地方團結合作,政府絕對有信心、也有能力,持續加速推動社會住宅,落實居住正義!
※ 編輯: Ctea 時間: 2024-12-15 03:05:30 (台灣)
2024-12-16 17:06:15
https://disp.cc/b/home-sale/hh0s
[情報] 啥鬼 竹北怎麼又有建案跌崩 合石
#新竹 #建案價格崩塌 #不是大樓倒塌
※ 編輯: Ctea 時間: 2024-12-18 23:11:23 (台灣)
2024-12-19
https://www.youtube.com/watch?v=QH1362wmaFA
《外國百萬高薪美女願意在台灣買房嗎?》Too Expensive|不要鬧工作室

#俄國 #俄羅斯 #老外在台灣 #花式溜冰教練 #房子是要來住的 #聖彼得堡都比台灣便宜 #雙薪而且要高薪才能買得起 #桃園中壢 #房價
via Kaede* #日記
※ 編輯: Ctea 時間: 2024-12-20 23:17:11, 23:17:36, 23:19:41 (台灣)
公館新生南路羅斯福路口屈臣氏那間到現在還沒租出去
然後KFC竟然收了
#日記
※ 編輯: Ctea 時間: 2024-12-21 20:58:29 (台灣)
※ 編輯: Ctea 時間: 2025-01-01 04:46:00 (台灣)
※ 編輯: Ctea 時間: 2025-01-02 05:43:02 (台灣)
※ 編輯: Ctea 時間: 2025-01-02 17:33:28 (台灣)
> https://www.plurk.com/p/llgp9m 一座城市必須有10%的綠地,台北市目前僅有2%。(2016-4-24)
> via https://disp.cc/b/261-cjh0
【筆記】以前辦公室的一個大姊姊住在我家這條巷子往後有一個小公園附近,印象中那塊地是國有地,而且是水利用地(好像是水利局?),所以那個區域只有矮房(都只有一層樓,少數幾棟有到兩層樓但也相當於一般樓層挑高那種,約1.5樓吧),而且印象中還有違建。也因為如此,附近都被 #都更 蓋大樓了,那邊40幾年來都沒動過。
> https://maps.app.goo.gl/VeUSrgbSKWpBPH2b7
然而去年大概9、10月,突然房子被拆光了,過沒多久掛牌寫著「整地後將成為公園。」預計施工半年。
然後呢,半年過去了,還是圍籬、還是雜草,然後還會停車。
12月的時候,圍籬突然變成工程圍籬,兩層樓高那種。就很奇怪啊,然後沒有施工牌,只有說外圍道路要幹嘛的告示牌。
大蓋上上禮拜還上禮拜我經過看一下:施工證照綠牌出來,要蓋房子了。
因為都是搭車經過所以沒看到是啥,只聽說要蓋14層樓、公家辦公。
好喔,反正還是公家就算了。
──結果今天去買酒精,想說之前(說是)水利局還是水利署的地拆掉了,去看看。
私人建案。
嗯,好喔,14層樓建案,要賣的那種。
原本還以為是要當公家單位的辦公大樓。
奇怪了,說好的公園用地呢?怎麼變成建商的建案了?
算了,居民活動中心兼圖書館都能變成殯葬園區了,公園變成建案也不是什麼怪事。
> https://www.plurk.com/p/3gm5mqgfuw
> via https://disp.cc/b/261-hc8d
#六張犁 #犁元
奇怪了,一座城市必須有10%的綠地,台北市目前到底有幾趴了?
水泥叢林的水泥大樹還不嫌多嗎?
民眾的休閒綠地呢?防災與環境的綠地呢?
另外之前有個軍用地(或說屬於國防部的地)上的舊宿舍也拆了。
https://maps.app.goo.gl/jJTTE4ifgb543xaFA
巧的是,正好跟14層樓建案隔一道牆。
應該~ 不會這塊地也突然變成建案的吧?我相信只是剛好啦。(這邊不是反諷語氣。)
但如果圍牆突然打掉,我也不知道該說什麼了。 = ="
> https://www.plurk.com/p/3g85wycb4e
反正就如同古蹟不重要
綠地也不能生財
蓋個大樓,即使是一堆蚊子屋
賣個幾間就爽賺了
對吧?
![[圖]](https://emos.plurk.com/23467ce1e9bed8b62de4bc84b5dc07a7_w48_h48.jpeg)
#圖利廠商 #官商勾結 #政商掛勾
- 不意外啊,你看看這邊的議員就知道了。
by Mom #日記202501071557
很多事情就是掛羊頭賣狗肉
- 是啊
但這是跟說好的不一樣
- 那就是掛羊頭賣狗肉啊
by Mom #日記202501071605
- 這另一種一樣的糟啊
這欺騙啊'w'
※ 編輯: Ctea 時間: 2025-01-06 14:51:19 (台灣)
※ 編輯: Ctea 時間: 2025-01-07 15:57:13 (台灣)
↑
https://www.plurk.com/p/3gqrt3nq29
※ 編輯: Ctea 時間: 2025-01-07 16:04:28 (台灣)
※ 編輯: Ctea 時間: 2025-01-07 16:06:20 (台灣)
↑ by Mom #日記 當初大姊姊跟我媽講,就說有沒有聽過國美;那塊地整合比較早但久,所以是我們附近的「紀念碑」先蓋好。
※ 編輯: Ctea 時間: 2025-01-13 13:56:03 (台灣)
https://www.threads.net/@chiangchenw...nHA_aem_eGlEQV5WXXrXsUAu20SZzQ
為什麼這麼多人都覺得房貸要繳完?房貸就是銀行讓你開槓桿有地方住啊,沒繳完有什麼差別?經常看到有人在那邊講「房貸繳完就老了」你是房貸繳完才能入住嗎?什麼奇怪思想?
via Vicky IG stories #日記14:23 想到有人房東是查爾斯
※ 編輯: Ctea 時間: 2025-02-22 14:32:25 (台灣)
2025-3-02
https://youtu.be/IIL3AcQcluo
文山區房價急追!換屋熱潮、環狀線南環段動工 撐起文山區房價,不再是蛋白區 頂級豪宅「陶朱隱園」開賣啦! 耗資兩億裝潢屋曝光|【好宅敲敲門】20250302|三立iNEWS

#工商業配 #木柵
via Dad 202503061547
※ 編輯: Ctea 時間: 2025-03-03 00:22:28 (台灣) * Added by 3/11 09:45
: Copied from https://disp.cc/b/261-doT2 by 3/06 14:53
2025-2-06 05:30
https://ec.ltn.com.tw/article/paper/1690261
中市長(魯小小)再標售747億元土地 超越任內前6年總和
台中市政府二十七日將進行水湳經貿園區等三區共一三三筆土地標售,總底價七四七.九五億元,創下台中紀錄;在地議員質疑水湳單坪地價將突破三百萬元,形成「定錨效應」將助漲房價,且目前並無標售急迫性,市長(魯小小)任期剩不到兩年,「為何急於變賣家產」。
via https://disp.cc/b/Gossiping/hlW9
相關新聞:
2025-3-02 18:12
https://news.ttv.com.tw/news/11403020023200N
台中地政局長(xxx)涉貪交保 曾被控女兒占交通局爽缺
2025-3-03 23:53:34 #賣公有地 #日記14:49
※ 編輯: Ctea 時間: 2025-03-05 23:47:46 (台灣)
※ 編輯: Ctea 時間: 2025-03-11 09:46:56 (台灣)
: Copied from https://disp.cc/b/261-hiOB by 20:14
2025-3-25 06:46
https://news.ltn.com.tw/amp/news/life/breakingnews/4990420
立院凍結10%預算 內政部:擴大租金補貼 11月恐用罄
今年中央擴大租金補貼申請戶數已達七十五.八六萬戶、創史上最多,但因行政院預計撥補內政部的「國土管理業務」預算四百多億元遭凍結十%、即四十一.四七億元,內政部長劉世芳指出,若未能及時解凍,補貼經費十一月就會用罄,屆時只能被迫減少補貼戶數或降低每戶補助金額。
詳見:https://ec.ltn.com.tw/amp/article/paper/1698341
03/25 各報重點新聞一覽
- 藍白與他們同路人:又在哭窮!政府無能!(設計對白)
#民生 #房租 #物價
※ 編輯: Ctea 時間: 2025-03-25 06:59:11 (台灣) * Added by 19:38
※ 編輯: Ctea 時間: 2025-03-25 19:38:08 (台灣)
※ 編輯: Ctea 時間: 2025-03-25 20:16:25 (台灣)
※ 編輯: Ctea 時間: 2025-03-25 20:17:41 (台灣)
2024-12-02
https://www.youtube.com/watch?v=VL8Pc1UOdnM
社會住宅包租代管333-馬力歐篇(30S)

by https://www.youtube.com/@cpami2011
內政部國土管理署
馬力歐來告訴你 社宅包租代管,有多桑~
3稅有減免(房屋稅、地價稅、租金收入所得稅,而且不會追稅)
3費有補助(公證費、修繕費、居家安全相關保險費)
3年有服務(業者管理免服務費,輕鬆收租)
長者換居服務,讓長輩出入更便利。
包租代管333保證讓你 桑~桑~桑~!
詳細資訊可至社會住宅包租代管專區查詢→(https://reurl.cc/04oXGK)
#閒置房產沒有閒時間 #社宅 via YT Ads
※ 編輯: Ctea 時間: 2025-04-06 00:37:18 (台灣)
※ 編輯: Ctea 時間: 2025-04-06 00:37:27 (台灣)
https://docs.google.com/forms/d/e/1FAIpQLSfdCp-UIDDCqJLyP7AQEDapGot9Oy8BvcdepgTtAWVfBCKePA/viewform
公益出租人說明會報名表
租金補助說明(2) via 民視Ads
※ 編輯: Ctea 時間: 2025-04-11 00:26:25 (台灣)
2025-4-10
https://www.youtube.com/watch?v=UPQwNah0vGg
【社會住宅 x 柴語錄】EP01「E人I人公園趴篇」 | 社宅全台ING | 內政部國土管理署

2025-4-10
https://www.youtube.com/watch?v=Sx_Rd9HS6AM
【社會住宅 x 柴語錄】EP02「看屋篇」 | 社宅全台ING | 內政部國土管理署

2025-4-10
https://www.youtube.com/watch?v=uEHUNqJZF14
【社會住宅 x 柴語錄】EP03「社宅小學堂篇」 | 社宅全台ING | 內政部國土管理署

by https://www.youtube.com/@cpami2011
via YT Ads Watched at 21:58, 12:50, 24:23
※ 編輯: Ctea 時間: 2025-04-30 00:25:04, 00:31:14 (台灣)
> https://disp.cc/b/261-h6f7#:~:text=京華城
#官商勾結 #政商掛勾
https://news.ltn.com.tw/amp/news/society/paper/1695052
京華城翻版?》大葉高島屋停車場變商場 郝龍斌擋下 柯文哲解套 (改姓仔)核可
https://news.ltn.com.tw/amp/news/politics/breakingnews/4971024
京華城翻版?大葉高島屋停車場變商場 郝擋下 柯解套 (改姓仔)核可
https://news.ltn.com.tw/amp/news/politics/breakingnews/4971040
批大葉高島屋違法變更 吳靜怡:柯文哲打著白旗暗渡陳倉
https://news.ltn.com.tw/amp/news/life/breakingnews/4971288
大葉高島屋停車場變商場 北市府:新方案確認合法性才核准
via
- 大葉高島屋後面公有停車場
現在變成建地了
紅豆冰說不準
KP說核可 然後改姓的就批OK
by Mom #日記14:49
後面兩個有問題 看來他阿呆阿呆的,還比較乾淨呢
by Mom #日記14:51
- 所以阿扁那時候才會找他
- 著啊
by Mom #日記14:51(2)
※ 編輯: Ctea 時間: 2025-03-06 14:51:43, 14:53:56 (台灣)
↑
via Denise Gui, [04/05/2025 05:12]
2025-5-02
https://youtu.be/DWnfddbvkjY?si=1Btw8cXse7I5CHXe
苗博雅擋下惡法!社宅不夠還要大賣聯開宅,揭穿(改姓仔)意圖修法逃避議會監督【20250430_預算編製質詢】
#日記202505042053
※ 編輯: Ctea 時間: 2025-05-04 20:53:35, 20:54:49 (台灣)
※ 編輯: Ctea 時間: 2025-05-04 21:43:31 (台灣)
※ 編輯: Ctea 時間: 2025-05-05 05:17:05 (台灣)
2024-11-13 17:56:00
https://www.ptt.cc/bbs/home-sale/M.1731491763.A.D5B.html
[請益] 京旺建設(北市大安區都更案
台北市和平東路國北師對面有個京旺建設的都更案
有興趣想去看看
但查了一下京旺建設在台北市幾乎沒有建案
京旺建設前身叫華拓建設,前總經理曾因違法吸金上了新聞
不知是否因此更名?
類似的建商是否應該注意什麼呢?謝謝
- 有些都更案,是拿完意向書之後,整批意向書權利賣掉,二轉三轉四轉,要多注意。
請注意,我是說有些都更案, 不是指文中XX建設
※ 編輯: Ctea 時間: 2025-05-31 17:21:06 (台灣)
https://thaubing.gcaa.org.tw/facility/F02B5186
京旺開發建設股份有限公司-「三重區五谷王段」新建工程 | 透明足跡
工具網站 好用資源 污染 汙染 監督
※ 編輯: Ctea 時間: 2025-05-31 17:23:29 (台灣)
> https://disp.cc/b/261-bszc 老屁股看不起年輕人嘴臉
> https://www.plurk.com/p/mc20gw 致一手好牌的三四年級生:就算今年都不吃喝、這輩子不出國,我還是買不起你們炒出來的房
2025-6-16
https://www.youtube.com/watch?v=3tc9e0LhZ2U
【潤建築】擁有,比想像更踏實
by https://www.youtube.com/@shinruenn
- 繳房租等於幫人存錢是沒錯
但出國臭了嗎?
好像年輕人就很喜歡怎樣?
活在當下錯了嗎?又不是只會開銷不存錢
怎麼老屁股被砍福利可以罵沒錢出國
年輕人出國就是罪?
生活夠難受了,放鬆臭了嗎?
via YT ads Watched at 6/17 Watched at 12:09, 12:59, 14:21, 16:44; 6/18 ??:??; 6/19 17:00, 21:47, 22:52 #日記 b4 6/18 dinner
※ 編輯: Ctea 時間: 2025-06-18 19:34:49 (台灣)
※ 編輯: Ctea 時間: 2025-06-19 22:58:31 (台灣)
https://www.twincn.com/item.aspx?no=33977640
台銀 百輝
※ 編輯: Ctea 時間: 2025-06-25 17:29:15 (台灣)
境向聯合建築師事務所 設計 監造
禎元營造股份有限公司 承造
※ 編輯: Ctea 時間: 2025-06-25 17:58:21 (台灣)
※ 編輯: Ctea 時間: 2025-06-26 12:21:04 (台灣)
https://www.google.com/search?q=漢皇...eid=chrome-mobile&ie=UTF-8
光華玉市疑似要都更
#日記21:47 #日記22:21
※ 編輯: Ctea 時間: 2025-08-03 21:48:48 (台灣)
建商房地產商人反對政府打房嘴臉 甚至說政府財政出問題
https://images.plurk.com/2mPlt67HteZ0KVKzCHovgE.png
Screenshot_20250804-132519 (1).png
https://images.plurk.com/4Ec3mTP1Q9OAMQucfUU5ks.png
Screenshot_20250804-132741.png
20250804_131054.JPG
※ 編輯: Ctea 時間: 2025-08-03 22:28:07 (台灣)
※ 編輯: Ctea 時間: 2025-08-04 13:13:09,13:32:23 (台灣)
> https://www.plurk.com/p/3gpxylrwfr?r=636475108293079
福華 養地
- 以前有個台北市長,高玉樹,(有內線消息)就在台電大樓那邊買地
這就是為何總有「有土斯有財」,就是這些人不良示範
到現在就是有錢更有錢、沒錢還是沒錢
你敢無感覺?
by Mom #日記
※ 編輯: Ctea 時間: 2025-10-13 13:50:25 (台灣)
https://www.instagram.com/reel/DRGNmDpk0c9/?igsh=MXJ4YXNubTJuZHJiOA==
《經濟學人》揭開台灣病:匯率、房價、壽險曝險交織的 50 年恐怖平衡
#台灣病 #TaiwanDisease #經濟學人 #台幣 #房價 #低薪 #匯率政策 #金融風險 #商業
by https://www.instagram.com/laiyuanping0630/?e=d4f14ac9-a303-4152-906c-a49e5d65216d&g=5
- 期待房價崩掉的一天
- 臺灣慣性問題 不影響他人 奴性 ,外表好像穩定就像一堆單位,實際好像又沒啥用
※ 編輯: Ctea 時間: 2025-11-19 14:52:28 (台灣)
2025-6-27 07:45
https://estate.ltn.com.tw/article/24681?
最高補助300萬!北市萬華公寓加裝兩座電梯 更新處:已47件申請
via https://share.google/B742EMTX0ipnCd1Dw&lns_vert=1
#都更八箭 #工商業配
via DM * Accessed 11/26 12:21:39
※ 編輯: Ctea 時間: 2025-11-26 12:22:24 (台灣) * Added by 16:24
※ 編輯: Ctea 時間: 2025-11-26 16:24:33 (台灣)
- 公寓一半化為商業什麼區、20層樓銀行、50層大樓
我覺得我們這區是不是有人想要弄成商業區,取代原本要弄得華光金磚四塊。
#日記
※ 編輯: Ctea 時間: 2025-11-29 18:18:52 (台灣)
- 聯合二村說要都更
- 蛤?? 民生社區??
- 對(,那邊)
- 民生公園附近
那邊當初規劃得最好,美國?
現在要都更??
- 不清楚,說整片要都更。鄰...里長發起的
現在談不攏,住戶怕被坑。
ㄒㄧㄠˇㄝˊ,那邊好好的一整片,當初有規劃好好的,樹也種得好好的
都更等於全都要砍掉
然後蓋一大片(又不好看),現在人口就少了。
by Mom #日記
- 根本不會有多少人住,又買不起、住不起 = =
※ 編輯: Ctea 時間: 2025-12-06 22:23:45, 22:26:44 (台灣)
https://news.ltn.com.tw/amp/news/politics/breakingnews/5269184
老舊公寓增設電梯僅1.5%獲補助 (要人)要求檢討無法成案原因
https://news.ltn.com.tw/amp/news/life/paper/1734875
北市老舊公寓設電梯 僅1.5%獲補助
補貼 台北市 via Denise* #日記 12:30-31
- 而且說不定還會按著有申請的人去勸他們公寓太老,要不要直接都更
by Mom #日記 12:31
※ 編輯: Ctea 時間: 2025-12-07 12:39:34 (台灣)
* 房價之前就看說韓國?早因為供過於求就跌價了
台灣卻是反其道而行
- 沒辦法,房子很多人就是覺得有錢就買著,等於有蓋就是還有人要買。
房子只會越來越貴,唯一的例外是中國
(最近又有傳出人出逃結果變成鬼城空城)
甚至還有一堆人擠一間,唯一的個人空間就是床鋪。
by Kaede #日記12/11 shower
※ 編輯: Ctea 時間: 2025-12-12 00:47:05 (台灣)
※ 編輯: Ctea 時間: 2025-12-12 01:00:52 (台灣)
※ 同主題文章:
03-15 21:20 □ [筆記] 689真的不是真的「有病」就能一言以蓋的
… ×2082
02-01 00:12 □ [筆記] Plurk <News Temp> 202402
02-01 00:12 □ [新聞] News Dumps 2024 Q1 - 202402
02-01 00:12 Re [新聞] News Dumps 2024 Q1 - 202402
02-01 00:13 □ [筆記] Plurk RSS 202402
02-04 01:39 Re [筆記] note =
02-07 08:04 Re [筆記] noteN - KonoSuba #美好世界 #このすば [noteA]
02-11 00:57 Re [筆記] note =
02-18 02:02 Re [筆記] note =
… ×293
※ 看板: CityNight 文章推薦值: 0 目前人氣: 0 累積人氣: 53
回列表(←)
分享
![[圖]](https://scontent-nrt1-2.cdninstagram.com/v/t51.29350-15/460332455_948890553664543_1999949547104940420_n.jpg?stp=cmp1_dst-jpg_s640x640&_nc_cat=104&ccb=1-7&_nc_sid=18de74&_nc_ohc=Z7na8br76cUQ7kNvgFXTTIt&_nc_ht=scontent-nrt1-2.cdninstagram.com&_nc_gid=ACe8_3xx-IjeL2kJOX5X02x&oh=00_AYC8wJ1LX4H3p-aNwisa7lpMmAzHtDSXWMd6QXqq4mfXJw&oe=66F2F28C)