※ 本文為 MindOcean 轉寄自 ptt.cc 更新時間: 2017-12-05 22:56:15
看板 Gossiping
作者 標題 [爆卦] 除了勞基法,勞動部修了這個也很重要
時間 Tue Dec 5 19:08:51 2017
本來都只是潛水而已,但是今天外業回來看到勞動部的這個公文真的很不爽
這個修改跟建築和營造業比較有關係
https://i.imgur.com/ThnzKP2.jpg
https://i.imgur.com/sGxP7yc.jpg
我怕我的記憶有錯,所以我還做了點功課
https://i.imgur.com/YFvzmaM.jpg
這邊我只提我比較熟的丁類危評,如果有不對就請其他先進指教
危害評估是工程當達到法定條件時,必須針對施工過程中有勞工安全疑慮的項目進行審查
如:模板、鷹架、擋土支撐等項目
如:模板、鷹架、擋土支撐等項目
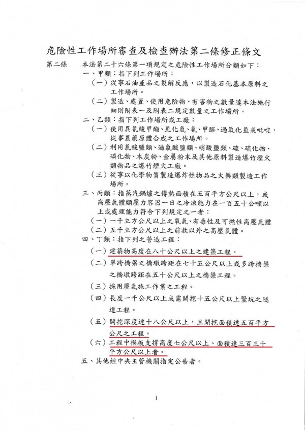
所以丁類六點的整理如下
(一)建築物高度在80公尺以上之建築工程
-->原本是50公尺
(二)單垮橋梁之橋墩跨距在75公尺以上或多跨橋梁支橋墩跨距在50公尺以上之橋梁工程
-->原本是跨距50公尺不分單跨多跨
(三)採用壓氣施工作業之工程
-->不變
(四)長度1000公尺以上或需開挖15公尺以上豎坑之隧道工程
-->不變
(五)開挖深度18公尺以上,且開挖面積達500平方公尺之工程
-->原本是15公尺以上或四層樓以上
(六)工程中模板支撐高度7公尺以上,面積達330平方公尺以上者
-->原本是面積達100平方公尺以上且支撐面積超過60%以上者
-->原本是面積達100平方公尺以上且支撐面積超過60%以上者
相信懂工程的都看懂了,其中一、五、六都和建商很有關係
其中六這一項指的就是挑高,一般大樓的1~3樓都會挑高
而這次修改很明顯不但是放水,而且是大放送
雖然我不是第一線的施工人員,但是我也是從事相關的工作
看到這個只有一個心得:如果這不是草菅人命,什麼才是草菅人命
表姊你真是好樣的
--
推 : QB都放BL在C槽?11/01 01:27
→ : 人家又沒有玩BL 雖然很想玩一次鬼畜眼鏡11/01 01:28
→ : 那女裝山脈呢?11/01 01:28
→ : 女裝山脈我自己來就行了 哼11/01 01:29
推 : QB要懷孕了11/01 01:30
--
※ 發信站: 批踢踢實業坊(ptt.cc), 來自: 123.240.15.55
※ 文章代碼(AID): #1Q9dv6V- (Gossiping)
※ 文章網址: https://www.ptt.cc/bbs/Gossiping/M.1512472134.A.7FE.html
※ 編輯: updowntheof (123.240.15.55), 12/05/2017 19:09:39
因為做危評資料需要花一筆錢,所以放寬了當初要做的條件就可以不用做了
※ 編輯: updowntheof (123.240.15.55), 12/05/2017 19:42:27
資料來來回回修改到審查通過三個月都不算長
當然業主和施工廠商是看不懂計算書的,他們頂多只會看圖而已
所以審查還是有用,至少現場沒有一樣也不會差太多
※ 編輯: updowntheof (123.240.15.55), 12/05/2017 21:00:13
喵的他還真的用那套理由修法喔......
謝謝打臉
※ 編輯: updowntheof (123.240.15.55), 12/05/2017 21:28:16
危評就是必須報告說你針對這些地方要怎麼做
好比說挑高的模板支撐工人要上去施作,下面鋪防墜網就有規定要怎麼鋪
然後模板、鷹架和擋土支撐也要提送計算書,圖說也必須要依規定畫
所以當放寬這些規定,原本必須要做危評的高度、深度或範圍就不必做了
難道沒有比較危險嗎
--
推 : 簡單講:勞工的命不是命1F 12/05 19:09
推 : 推2F 12/05 19:10
推 : 推 放水3F 12/05 19:10
※ 編輯: updowntheof (123.240.15.55), 12/05/2017 19:10:28推 : 高調4F 12/05 19:10
推 : 以後真的摔死沒人幫了5F 12/05 19:10
推 : 推6F 12/05 19:11
推 : 簡單來說 勞工就是奴隸 死了還有千千萬萬的勞工7F 12/05 19:11
推 : 跟普芬妮有87分像8F 12/05 19:11
推 : 高調9F 12/05 19:11
→ : 看不懂10F 12/05 19:11
幫你總結一下因為做危評資料需要花一筆錢,所以放寬了當初要做的條件就可以不用做了
→ : 資方要省錢啊!不然活不下去!11F 12/05 19:11
推 : 高調12F 12/05 19:11
推 :13F 12/05 19:11
※ 編輯: updowntheof (123.240.15.55), 12/05/2017 19:13:08推 : 高調..我看到這條修法的也覺得很鬼怪,剛考完乙級14F 12/05 19:12
推 : 公安標準放寬 食安標準放寬 勞基法彈性 問題都不是問題了15F 12/05 19:12
推 : 高調16F 12/05 19:12
推 : 多死一點人職缺就好找嚕17F 12/05 19:12
推 : 幹 這太扯18F 12/05 19:12
→ : 昨晚建築工有出50人嗎?沒有,那就乖乖下去吸19F 12/05 19:12
推 : 反正摔死的不是表姐部長,沒差20F 12/05 19:13
推 : 高調21F 12/05 19:13
推 : 高調22F 12/05 19:13
推 : 幫高調23F 12/05 19:13
推 : 偉哉DPP24F 12/05 19:13
→ : 高調25F 12/05 19:13
推 : 藍綠都是垃圾26F 12/05 19:14
推 : 修法通過後表姊就可下台養病了.再來就是蘇麗瓊扶正27F 12/05 19:14
推 : 推高調 垃圾婊子28F 12/05 19:14
推 : 現在就是過勞死跟工安死二選一29F 12/05 19:14
→ : 人家都安排好了呢y30F 12/05 19:14
推 : 高調31F 12/05 19:14
推 : 高調32F 12/05 19:14
推 : 靠邀 丁類放寬這樣,簽證會很抖33F 12/05 19:14
推 : 高調34F 12/05 19:14
推 : 高調35F 12/05 19:14
推 : 操你媽幹你娘36F 12/05 19:14
→ : 高調37F 12/05 19:14
推 : 這個垃圾政府真的完全沒在演戲的38F 12/05 19:15
推 : @@跟食安一個樣欸39F 12/05 19:15
→ : 牠們都忘了支持牠們的主要都是勞方40F 12/05 19:15
推 : 結論就是工安標準放寬了 肏你資動部41F 12/05 19:15
推 : 這樣是不是很多不合規定的合法了42F 12/05 19:15
推 : 幹43F 12/05 19:16
→ : 樓樓上444F 12/05 19:16
推 : dpp一貫做法本來就是,過不了關的把標準調低就過了啊45F 12/05 19:16
推 : 推46F 12/05 19:16
→ : 目前為止 資進黨都是「就地合法」這招47F 12/05 19:17
→ : 雖然跟我行業不相干但還是幫高調48F 12/05 19:17
推 : 解決提出問題的人,就沒有問題了49F 12/05 19:17
噓 : 幹 勞動部到底在衝三小50F 12/05 19:17
→ : 反正投藍綠的賤奴活該去死。51F 12/05 19:17
→ : 食品毒素濃度、空汙濃度、核食輻射劑量52F 12/05 19:17
推 : 別人家的兒子死不完喇,有問題一定是自己的問題辣53F 12/05 19:17
推 : 資動部54F 12/05 19:17
推 : 就地合法 耖你媽55F 12/05 19:17
推 : 補推56F 12/05 19:17
推 : 難道 安全檢查 大放水?為什麼?57F 12/05 19:17
推 : 高調58F 12/05 19:17
推 : 高調 太扯了59F 12/05 19:18
推 : 美豬幹你娘60F 12/05 19:18
推 : 高調61F 12/05 19:18
推 : 高調62F 12/05 19:18
推 : 資進黨完全不顧勞工安全,垃圾63F 12/05 19:18
推 : 推64F 12/05 19:18
→ : 然後離岸風電和太陽能廠環評是直接跳過 呵呵65F 12/05 19:18
→ : 明年大家不補刀 準備過勞死66F 12/05 19:18
推 : 高調67F 12/05 19:18
推 : 貪獻金 什麼都鬆綁 別人家兒子死不完 垃圾黨68F 12/05 19:18
推 : 好扯69F 12/05 19:18
推 : 台灣建商真的很爽 炒房蓋房牽扯一堆人的利益70F 12/05 19:18
推 : 幫71F 12/05 19:19
推 : 放~都放 開~都開 別人家勞工死不完72F 12/05 19:19
推 : 難道你要投國民黨嗎73F 12/05 19:19
推 : 高調74F 12/05 19:19
推 : 扯75F 12/05 19:19
推 : 藥物殘留鬆綁 工時鬆綁 為了錢什麼都不用把關了76F 12/05 19:20
推 : 幹……77F 12/05 19:20
推 : 高調78F 12/05 19:20
推 : 真的很敢79F 12/05 19:20
推 : 我就是要投國民黨啦 國民黨也不敢這樣幹 肏80F 12/05 19:20
推 : 幹81F 12/05 19:20
推 : 推82F 12/05 19:21
推 : 低調,這篇不能爆83F 12/05 19:21
推 : 反正檢舉獎金都被刪除了,我是覺得沒差啦84F 12/05 19:21
推 : 高調85F 12/05 19:21
→ : 拿工安開玩笑 不能忍……86F 12/05 19:21
推 : 出事死的反正是勞工啊 關林表姐什麼事 要跟表妹去聚餐了啦87F 12/05 19:21
推 : 高調88F 12/05 19:21
→ : 勞資和諧很重要好嗎?89F 12/05 19:21
→ : 這種垃圾政府說要把關?資方嬌喘一下就違法變合法了90F 12/05 19:21
→ : 台灣勞工快出國吧,鬼島就給那群垃圾玩就好了91F 12/05 19:21
推 : 真的是資方好朋友 幹92F 12/05 19:22
推 : 反正台灣勞工不值錢嘛93F 12/05 19:22
推 : 反正出事的 又不是垃圾官員 (((別人的小孩死不完94F 12/05 19:22
推 : 幹你娘資進黨 台灣一年工安死多少人了你還放寬 幹95F 12/05 19:22
→ : 別再推了,請關注促進轉型正義好嗎?96F 12/05 19:22
推 : 真的吃人不吐骨頭97F 12/05 19:22
噓 : 不把勞工當人看98F 12/05 19:22
→ : 垃圾政客 有錢撈就好~~~~99F 12/05 19:22
推 : 這危評標準也修太多@@100F 12/05 19:22
推 : 幹你娘啦 可以罷免一下總統嗎101F 12/05 19:23
→ : 賤畜吱:反正我也只是出個嘴支持 就能領錢 死勞工無所謂啦102F 12/05 19:23
推 : 這些垃圾好像都忘了 撐起台灣經濟奇蹟的就是這些勞工103F 12/05 19:23
→ : 吼 這還挺的下去?
→ : 吼 這還挺的下去?
推 : 推105F 12/05 19:23
推 : 推106F 12/05 19:23
推 : 你表妹真的有輪迴眼! 死人都沒在怕 難怪敢說會負責107F 12/05 19:23
推 : 差勁....108F 12/05 19:24
推 : 黨工覺青:不然你要投kmt?109F 12/05 19:25
推 : 推110F 12/05 19:25
推 : !!!111F 12/05 19:26
→ : 推112F 12/05 19:26
推 : 先高調,記者快抄113F 12/05 19:26
推 : 高調114F 12/05 19:26
推 : 高調115F 12/05 19:27
推 : 低調,放寬是為了促進勞資和諧,別挑毛病好嗎?116F 12/05 19:27
推 : 彈性調整啦117F 12/05 19:27
推 : 推118F 12/05 19:27
推 : 高調119F 12/05 19:27
推 : 垃圾民進黨120F 12/05 19:28
推 : 高調121F 12/05 19:28
推 : 專業!高調!表姊下台!122F 12/05 19:28
推 : 爛透了123F 12/05 19:28
推 : 垃圾資進黨124F 12/05 19:28
推 : 扯125F 12/05 19:28
推 : 高調 咁你孃 DPP126F 12/05 19:28
推 : 說修法是為了勞工 那這是幫勞工什麼?早日歸西?127F 12/05 19:28
推 : 高調128F 12/05 19:28
推 :129F 12/05 19:29
推 : 推推推130F 12/05 19:29
推 : 推131F 12/05 19:29
推 : 高調132F 12/05 19:29
推 : 高調133F 12/05 19:29
噓 : ...這是法,立法院修法,資動部執行,你要罵也罵錯人134F 12/05 19:29
如果我沒搞錯,辦法是不需要經過立法院的推 : 推135F 12/05 19:29
推 : 幫推136F 12/05 19:29
推 :137F 12/05 19:29
推 :138F 12/05 19:29
推 : 覺得 推 建築物 橋樑 工程 跟大家生活息息相關 放寬139F 12/05 19:30
推 : ........140F 12/05 19:30
→ : 成這樣 到底收辣多少錢?141F 12/05 19:30
推 : 高調142F 12/05 19:30
推 : 幹143F 12/05 19:30
推 : 死光了 進外勞 不用怕144F 12/05 19:30
推 : 推145F 12/05 19:30
推 : 推146F 12/05 19:30
推 : 噁心 為了金主 小動作一堆147F 12/05 19:30
推 : 鬼島工安已經很爛了 現在要更爛 呵呵148F 12/05 19:30
→ : 安檢 那是人命關天的149F 12/05 19:31
→ : 放寬了呀150F 12/05 19:31
推 : 推151F 12/05 19:31
推 : 財團進步黨152F 12/05 19:31
推 : 高調 記者快抄啊153F 12/05 19:31
推 : 高調154F 12/05 19:31
推 : 高調 噁心的垃圾黨155F 12/05 19:32
推 : 高調156F 12/05 19:32
推 : 幫高調157F 12/05 19:32
推 : 恐怖158F 12/05 19:32
※ 編輯: updowntheof (123.240.15.55), 12/05/2017 19:33:04推 : 高調!159F 12/05 19:32
推 : 推160F 12/05 19:32
推 : 放 否放161F 12/05 19:33
推 : 幫高調162F 12/05 19:33
推 : 拉基表姊163F 12/05 19:33
推 : 噗 跟農地非法工廠合法化一樣的玩法164F 12/05 19:34
推 : 幹你娘165F 12/05 19:34
推 : 資進黨!!!幹~166F 12/05 19:34
推 :167F 12/05 19:34
推 : 推168F 12/05 19:34
推 : 推169F 12/05 19:34
推 : "辦法"是行政部門依"法"擬定的,想帶風向嗎?170F 12/05 19:34
推 : 推171F 12/05 19:34
推 : 推172F 12/05 19:35
推 : 如果魯進去立法院 不會趁亂偷過嗎?173F 12/05 19:35
推 : 。174F 12/05 19:36
推 : 拉基黨175F 12/05 19:36
推 : ...媽的 危險性工作場所審查檢查放寬 乾脆說不要檢算了176F 12/05 19:36
推 : 資進黨下台吧177F 12/05 19:36
推 : 高調178F 12/05 19:36
推 : 看來不只是要五毛給一百塊 根本是要五毛給一百萬了179F 12/05 19:36
→ : 勞基法 怎麼出委員會的?180F 12/05 19:36
推 : 辦法 屬於命令之一 應該主管機關就可以改 不用到立法院181F 12/05 19:36
推 : 建築物高度80....根本垃圾,從15層放寬到25層,邏輯在哪?182F 12/05 19:37
→ : 好可怕 默默的就改了183F 12/05 19:37
推 : 高調184F 12/05 19:38
推 : 餓八年 一次吃到飽 準備冬眠185F 12/05 19:38
推 : 高調186F 12/05 19:38
推 : 幫高調187F 12/05 19:38
推 : 安全檢查 可以這樣打折嗎?188F 12/05 19:39
推 : 這種東西沒有專業評估,拿出來討論就改???189F 12/05 19:39
→ : 好歹也交代一下先進國家的標準,還比較有說服力
→ : 好歹也交代一下先進國家的標準,還比較有說服力
推 : 一看就知道是資方要求就照做 哪有啥專業評估191F 12/05 19:40
推 : 推192F 12/05 19:40
推 : 表姊:我人不舒服,不知道你說什麼193F 12/05 19:40
推 : 好可怕 偷偷改 不怕出人命嗎?194F 12/05 19:40
→ : 高調195F 12/05 19:40
推 : 感覺可以就改了啊 我問過他們代表 很OK啊196F 12/05 19:41
推 : 今年才有人被埋 還敢改喔197F 12/05 19:41
推 : 幹,1,5,6,放寬,當勞工是神人喔198F 12/05 19:41
推 : 恭喜dpp明年選舉銀彈多多啊199F 12/05 19:41
推 : 低端一天要QQ二次的意思嗎200F 12/05 19:41
→ : 《危險性工作場所審查及檢查辦法》是勞動部依勞動檢查201F 12/05 19:41
推 : 幹你娘母豬蔡英文202F 12/05 19:41
→ : 法第26條第2項規定授權訂定203F 12/05 19:41
感謝解說※ 編輯: updowntheof (123.240.15.55), 12/05/2017 19:42:27
推 : 名副其實的資進黨204F 12/05 19:42
推 : 走回頭路205F 12/05 19:42
推 : 高調206F 12/05 19:42
推 : "辦法" 就是指行政命令了. 修訂跟立法院無關207F 12/05 19:43
推 : 危險作業區要多做很多勞安設施,浪費資方的錢錢208F 12/05 19:43
→ : 立法院修訂的法,一定叫做XX法、XX條例、XX通則、XX律。209F 12/05 19:44
推 : 高調210F 12/05 19:44
推 : 基本上改嚴沒有人會管,因為安全本來就無上限,就建商會211F 12/05 19:44
→ : 哭,但改鬆一定要有非常充足的理由及數據佐證
→ : 哭,但改鬆一定要有非常充足的理由及數據佐證
推 : 扯213F 12/05 19:45
推 : 垃圾不分藍綠214F 12/05 19:45
推 : 高調215F 12/05 19:45
推 : 扯216F 12/05 19:45
推 : 高調217F 12/05 19:45
推 : !!218F 12/05 19:46
推 : 高調,真的太糟塌勞工了219F 12/05 19:46
推 : 到底口袋有沒有裝錢進去啊?220F 12/05 19:46
推 : 誇張 太垃圾221F 12/05 19:46
→ : 推222F 12/05 19:46
推 : 放寬危險認定是幫老闆節省成本嗎?還是要草菅人命?223F 12/05 19:46
推 : 偷渡100分,勞工悲歌224F 12/05 19:46
推 : 幹 票投小黨 不小心讓kmt上了也比現在好225F 12/05 19:47
推 : 果然勞工是最軟的那塊226F 12/05 19:47
推 : 高調227F 12/05 19:47
推 : 高調 幹垃圾DPP228F 12/05 19:47
推 : 高調 記者快來抄229F 12/05 19:47
→ : 蔡英文一貫伎倆了 空汙和食品毒素也是 反正放寬就沒違規230F 12/05 19:48
推 : 幹 林北沒投藍綠還要被搞231F 12/05 19:48
→ : 那就摔死的還是工安意外的去立法院抬棺抗議啊232F 12/05 19:48
推 : 幹你娘 能讓我覺得KMT比DPP好 不容易233F 12/05 19:48
推 :234F 12/05 19:49
推 : 你9.2?不然你要投國民黨?235F 12/05 19:49
推 : 真的把勞工當消耗品耶用 蔡英文出人命你要怎麼負責236F 12/05 19:49
推 : 幹237F 12/05 19:50
推 : 高調238F 12/05 19:50
推 : 摔死的很多啦,工人就書讀少才去當工人,講白是這樣239F 12/05 19:50
推 : 能不能罷免這些垃圾官員 還有三年讓他們惡搞240F 12/05 19:50
噓 : 幹你娘,不幹鐵工了啦241F 12/05 19:51
推 : 有夠機掰242F 12/05 19:51
→ : 整個政黨蠻幹欸 有沒天理243F 12/05 19:51
推 : 工安之恥244F 12/05 19:51
推 : 大坑殺勞工時代245F 12/05 19:51
推 : 可惡246F 12/05 19:51
推 : 幹你娘dpp247F 12/05 19:52
推 : 全面放寬 起飛囉248F 12/05 19:52
→ : 看到這個真的覺得國民黨好多了249F 12/05 19:52
推 : 高調250F 12/05 19:52
推 : 你9.2嗎?251F 12/05 19:53
推 : 幹252F 12/05 19:53
推 : 不要命的政黨!253F 12/05 19:53
推 : ...254F 12/05 19:53
推 : 蔡英文: 勞工是民進黨心裡最軟的一塊255F 12/05 19:53
推 : 高調256F 12/05 19:53
推 : dpp太令人失望了257F 12/05 19:53
推 : 資動部長,這就是全面執政的DPP。藍綠一起倒,台灣才會好258F 12/05 19:53
推 : 食安已死 工安也不放過......259F 12/05 19:53
推 : 高260F 12/05 19:54
推 : 不趕快修法明年開始的選舉經費哪來?261F 12/05 19:54
噓 : 危評放寬是因為高樓層建築越來越高 施工技術跟安全措施262F 12/05 19:54
有危評廠商現場都不一定會照做了,更何況是不危評?推 : 推263F 12/05 19:54
→ : 勞動部該改名叫資動部了264F 12/05 19:54
→ : 也越來越成熟才放寬的 業界反應很久了才修的265F 12/05 19:54
推 : 推 真的枉顧人命266F 12/05 19:54
推 : 下次會不會換消防…再來環保……ye...dpp大改革時代267F 12/05 19:55
→ : 你真的是業界的嗎? 還是只是在帶風向的268F 12/05 19:55
推 : 婊姐真不怕被雷劈。269F 12/05 19:55
→ : 反正摔也是勞工摔死
→ : 反正摔也是勞工摔死
推 : 我外行 但推你。 XD271F 12/05 19:55
推 : 勞工的命啊!272F 12/05 19:55
推 : 完全執政真的太危險了273F 12/05 19:55
推 : 資方笑呵呵..勞工苦哈哈..274F 12/05 19:55
推 : 幹275F 12/05 19:56
推 : 勞工都被打成低端人口276F 12/05 19:56
推 : 推277F 12/05 19:56
推 : 高調278F 12/05 19:56
※ 編輯: updowntheof (123.240.15.55), 12/05/2017 19:58:06推 : 共民黨 VS 資進黨279F 12/05 19:56
推 : 推280F 12/05 19:57
推 : 雖然危評很多都做假的…但改這個是減輕勞檢負擔嗎?281F 12/05 19:57
推 : 農藥全面10ppm 毒蛋 美豬美牛 食品全部放寬後接下來又亂搞282F 12/05 19:57
推 : 淦283F 12/05 19:57
推 : 高調284F 12/05 19:58
推 : 這也一放寬一年又不知道要多死多少工人285F 12/05 19:58
推 : 資方(建商)會自律的,勿舉極端例子謝謝286F 12/05 19:58
推 : 高調287F 12/05 19:58
推 : 推288F 12/05 19:58
推 : 最軟的一塊289F 12/05 19:58
推 : 看來警察開垃圾車兼巡邏任務的日子不遠了290F 12/05 19:59
推 : 業界是哪個業界?報個名字出來大家認識,討論在哪也秀出291F 12/05 19:59
推 : 推292F 12/05 19:59
→ : 來給社會公評293F 12/05 19:59
推 : 幹,這工安欸,他媽神扯294F 12/05 19:59
推 : 超廢ㄟ295F 12/05 19:59
推 : 高調 幹296F 12/05 19:59
推 : 高調297F 12/05 19:59
→ : 技術越來越成熟反而不必檢 這邏輯298F 12/05 19:59
推 : 資動部你敢嘴299F 12/05 20:00
推 : 幹你媽勒300F 12/05 20:00
→ : 技術成熟應該是不怕檢 什麼反倒變成不必檢?301F 12/05 20:00
推 : 高調302F 12/05 20:01
→ : 噁心資進黨偷渡很多東西303F 12/05 20:01
推 : 高調304F 12/05 20:01
推 : 推爆幹你娘305F 12/05 20:01
推 : 超後悔投資進……306F 12/05 20:02
→ : 你們不要阻礙台灣經濟進步好嗎307F 12/05 20:02
推 : 幹妳娘,出事都是勞工自己不小心喇,幹你娘資進黨308F 12/05 20:02
推 : 高調309F 12/05 20:02
推 : 垃圾民進黨310F 12/05 20:02
推 : 高調311F 12/05 20:02
推 : 軟土深掘,誰叫你們軟成這樣312F 12/05 20:02
推 : 幹你他媽扯313F 12/05 20:03
推 : 幹314F 12/05 20:03
→ : 資進黨無下限315F 12/05 20:03
推 : 贛妳孃資進黨 2028去死316F 12/05 20:03
噓 : 假的吧? 真的這樣改...?317F 12/05 20:03
推 : 垃圾318F 12/05 20:04
推 : 推 #超越 #只有民進黨能超越自己319F 12/05 20:04
→ : 哈哈哈!支持民進黨搞死腦殘台灣人!320F 12/05 20:04
噓 : 草菅人命啦!321F 12/05 20:05
推 : 推爆推起來322F 12/05 20:05
推 : 垃圾就是藍綠323F 12/05 20:05
推 : 推324F 12/05 20:05
推 : 高調325F 12/05 20:06
推 : 偷修這種東西都不講不是黑箱是什麼 覺青勒 又再裝死了喔326F 12/05 20:06
推 : 先把狗冥黨抄掉再說327F 12/05 20:06
推 : 高調328F 12/05 20:06
噓 : 幹,好險我到一般營造廠任職了,不然看到這個會氣死,329F 12/05 20:06
→ : 雖然危評很機掰,但是草菅人命更雞掰
我同意危評真的很機掰,因為每次修改都要修很多.....尤其是遇到雞掰審查委員→ : 雖然危評很機掰,但是草菅人命更雞掰
→ : 我要詛咒這個婊姐早死,而且死後一定要去地獄331F 12/05 20:06
推 : 民進黨不倒 台灣不會好332F 12/05 20:07
推 : 講白了,勞工的命在官員眼中就跟螻蟻一樣不值錢,只有在333F 12/05 20:07
推 : 高334F 12/05 20:07
推 : 真的很損陰德335F 12/05 20:07
→ : 選舉前會溫情喊話我跟勞工是站在一起的,你們的心聲我都336F 12/05 20:07
推 : 扯337F 12/05 20:07
→ : 聽見了,我不會辜負你們的期望,不會將你們的權益當成籌338F 12/05 20:07
→ : 碼進行利益交換,因為你們是我心裏最軟的一塊。
※ 編輯: updowntheof (123.240.15.55), 12/05/2017 20:08:16→ : 碼進行利益交換,因為你們是我心裏最軟的一塊。
推 : 推340F 12/05 20:07
推 : 高調341F 12/05 20:08
推 : 樓上好有即視感342F 12/05 20:08
※ 編輯: updowntheof (123.240.15.55), 12/05/2017 20:09:21推 : 真的只有幹。dpp也劣化太快了343F 12/05 20:09
推 : 嫌台灣人死不夠多是不是啦!幹你娘344F 12/05 20:10
→ : 資進黨展現了另一個 國民黨345F 12/05 20:10
推 : 表姊不多積點陰德嗎? 萬一出事死一片怎麼辦?346F 12/05 20:10
推 : 抓到了 原來修法是這樣偷渡的347F 12/05 20:10
推 : 綠色納粹不倒,台灣不會好348F 12/05 20:10
推 : 高調349F 12/05 20:11
→ : 但辦法是主管機關有權修改 跟黨關係小不過跟勞動部有關350F 12/05 20:11
→ : 現在哪有什麼建築工, 都是中老年人大叔大嬸和外勞,這些人351F 12/05 20:11
推 : 垃圾資政黨真的無下線352F 12/05 20:11
→ : 工地摔死沒人會在意啦353F 12/05 20:11
推 : 推高調354F 12/05 20:11
推 : 賴:不信選區都沒企業抗議355F 12/05 20:11
→ : 2014年就有個南部電臺的主持人,預警了這個現象356F 12/05 20:11
→ : 大免洗時代準備開始了 XD 鬼島ONLINE-勞工煉獄版要上線嘍357F 12/05 20:11
推 : 垃圾民主倒退黨358F 12/05 20:11
推 : 高調359F 12/05 20:12
推 : 台灣gg360F 12/05 20:12
推 : 替資方各種放寬條件 過關361F 12/05 20:13
推 : 限制太高怎辦? 那調低好啦 勞工若出事都是他們不好喔~362F 12/05 20:13
→ : 唉
→ : 唉
推 : 故意拋大議題 偷渡大建商更關心的議題364F 12/05 20:14
推 : 簡單來說就是幫資方省錢放鬆條件,但勞工生命會更危365F 12/05 20:14
推 : 幹 你 娘 資 進 黨366F 12/05 20:14
→ : 險367F 12/05 20:14
推 : 推,反正一定是勞工有病的啦368F 12/05 20:14
推 : 11/8高雄就一個高樓施工摔死的...369F 12/05 20:14
推 : 部長真是___370F 12/05 20:15
→ : 死人了再說吧 無感371F 12/05 20:15
推 : 高調372F 12/05 20:15
→ : 為了剷除k黨,大家忍忍,投票時記得歸隊373F 12/05 20:15
推 : 這就不太好笑了374F 12/05 20:16
推 : 高調375F 12/05 20:16
推 : 高調376F 12/05 20:16
推 : 找個快病死的霉豬來裝死荼毒勞工,DPP垃圾黨不意外377F 12/05 20:16
推 : 草菅人命!!!378F 12/05 20:16
推 : 有沒有人可以說明改這個的目的是什麼(除了幫資方省錢)379F 12/05 20:16
推 : 高調380F 12/05 20:16
推 : 高調381F 12/05 20:16
推 : 過勞死,公安死,中毒死…382F 12/05 20:16
推 : 高調383F 12/05 20:16
推 : 大放送384F 12/05 20:17
推 : 這是勞動部可以自己訂的辦法,這就是資進黨說的勞動部385F 12/05 20:17
推 : 推 高調386F 12/05 20:17
→ : 會好好把關勞工權益的style387F 12/05 20:17
推 : 林美珠的癌細胞擴散了沒388F 12/05 20:17
推 : 有人說鄉民好操弄389F 12/05 20:18
噓 : 逼我們造反了。。真的不用等明年,今年就要大規模抗爭了。390F 12/05 20:18
推 : 幹 真的覺得選錯了 到底為什麼要這樣不管勞工391F 12/05 20:18
→ : 財團治國真的是把人民當豬狗,禽獸DPP392F 12/05 20:18
推 : 放寬標準 然後以保護本地勞工為名 再研擬放寬成本更低393F 12/05 20:18
推 : 高調394F 12/05 20:18
推 : 很可怕,我居然稍微懷念國民黨...但改投小黨395F 12/05 20:18
推 : 幹,太誇張了396F 12/05 20:18
→ : 的東南亞or南亞移民移工397F 12/05 20:19
→ : 太誇張了 幹398F 12/05 20:19
噓 : 反正出事了再修回來那次不是這樣399F 12/05 20:19
推 : 資方的聲音 DPP都聽見啦 一切都是為了拚(金主的)經濟400F 12/05 20:19
推 : 推401F 12/05 20:19
推 : 推402F 12/05 20:20
推 : 建商蓋房子利潤都超過20%,出事的都工人,講白的403F 12/05 20:20
推 : !404F 12/05 20:21
推 : 幫高調405F 12/05 20:21
推 : 高調406F 12/05 20:21
推 : 幫高,真他媽扯407F 12/05 20:21
推 : 早知如此408F 12/05 20:21
推 : 憲法說人人平等,那為啥分(公保)、(勞保)、(農漁保)409F 12/05 20:22
→ : 、(軍保)、(國保).......;讓那群不適用勞保的人,來
→ : 、(軍保)、(國保).......;讓那群不適用勞保的人,來
推 : 老公主犯了公主病411F 12/05 20:22
→ : 修您的勞保,怎會有感?怎會有同理心呢?咦....你(妳)(412F 12/05 20:22
推 : 哇這也太扯413F 12/05 20:22
→ : 您)還在看《一家人》,家裡都快死人了。漠不關心 唉!414F 12/05 20:22
→ : 請讓全民洗成通通單一種保險。
→ : 請讓全民洗成通通單一種保險。
→ : 高調416F 12/05 20:22
推 : 反正現在就是資方要什麼給什麼,這情形不查一下對嗎417F 12/05 20:22
推 : 真的是資進黨,老闆爽%%418F 12/05 20:23
推 : 我政黨票投小黨 但總統投空心菜 我對不起國家民族QQ419F 12/05 20:23
噓 : 去查查dpp金主有多少建築相關的老闆就知道了吧420F 12/05 20:23
推 : 標準叫你死死好政府www 還好有人講出來這點 差真多421F 12/05 20:24
推 : 幫高調422F 12/05 20:24
推 : 高調推423F 12/05 20:24
推 : 國民黨不倒台灣不會好,那民進黨不倒,台灣會怎樣?424F 12/05 20:24
推 : 前幾天還笑北京驅離低端人口,結果全台勞工根本被技425F 12/05 20:24
→ : 術性抹殺QQ
→ : 術性抹殺QQ
→ : 以前工作也有很多下包商做這些工程 大家都很辛苦 命真427F 12/05 20:25
推 : !!428F 12/05 20:25
→ : 賤QQ429F 12/05 20:25
推 : 別人的孩子死不完430F 12/05 20:25
推 : 今年土木高考才考丁類危險場所...431F 12/05 20:25
推 : 好可怕的修法,看了真的很難過,請問良心還在嗎?432F 12/05 20:25
推 : 高調433F 12/05 20:25
推 : 推 真是太噁了434F 12/05 20:26
推 : 好誇張,是真的嗎,天啊435F 12/05 20:27
推 : 資:台灣根本沒有摔死的,有也是他自己自殺436F 12/05 20:27
推 : 高調437F 12/05 20:27
推 : 推438F 12/05 20:27
推 : 媽的,資進黨工還在噴糞帶風向,覺青還在騙人投割尾力量,439F 12/05 20:28
→ : 車輪黨繼續睡覺內鬥,台灣真正有希望,幹
→ : 車輪黨繼續睡覺內鬥,台灣真正有希望,幹
推 : 這種大放送的態度,別說拿到甜頭,說家人被綁我都信441F 12/05 20:28
推 : 下次總統選舉知道要怎麼投了442F 12/05 20:28
推 : 別忘記食安放寬 農藥殘留 核食 毒蛋 美豬牛等等444F 12/05 20:28
噓 : 公安很重要好嗎,叫那個別鬧了445F 12/05 20:29
推 : 幫高調446F 12/05 20:29
→ : 勞基法 建築也亂搞 現在是要全都合法查無不法是嘛447F 12/05 20:29
推 : 高調448F 12/05 20:30
推 : 真無言了…國民黨都不敢這樣,我當初一定鬼遮眼才投這449F 12/05 20:30
推 : 資退黨快點倒一倒450F 12/05 20:30
推 : 扯451F 12/05 20:30
→ : 黨452F 12/05 20:30
推 : 推453F 12/05 20:30
推 : kept大還有空污標準哦 把標準放寬來減少紫爆 根本呵呵454F 12/05 20:30
推 : 高調455F 12/05 20:31
推 : 身為一個相關工作者 真的覺得悲哀456F 12/05 20:31
推 : 垃圾民進黨457F 12/05 20:32
推 : 唉!一個表姊勞動部...拖垮一個黨459F 12/05 20:32
推 : 資進黨真棒棒,真的餓很久了460F 12/05 20:33
推 : 高調461F 12/05 20:33
→ : dpp上來後修超多法462F 12/05 20:33
推 : 誇張463F 12/05 20:33
推 : QQ464F 12/05 20:33
推 : 高調465F 12/05 20:33
推 : 高調,幹466F 12/05 20:34
推 :467F 12/05 20:35
推 : 社會秩序維護法哪時候要修?468F 12/05 20:35
推 : 幹你娘垃圾資進黨469F 12/05 20:35
推 : 推470F 12/05 20:35
推 : 幫高調471F 12/05 20:35
推 : 幹 阿扁時期還沒這麼誇張 現在dpp是怎麼了?472F 12/05 20:36
推 : 這個黨活像餓死鬼 一大堆標準全部下修 違法直接合法473F 12/05 20:36
推 : 賴缺德和空心菜 下臺474F 12/05 20:36
推 : 我猜之後直接放寬違建規定,地震火災大家就一起走吧475F 12/05 20:36
推 : 高調 天啊= =476F 12/05 20:37
推 : 高調!!!477F 12/05 20:37
推 : 推https://i.imgur.com/47F5a3j.jpg478F 12/05 20:39
推 : 幫膏掉479F 12/05 20:39
→ : 修個勞動法還順便偷渡480F 12/05 20:40
推 : 違建早準備要合法了 加蓋太陽能板就地合法哦!!!481F 12/05 20:40
推 : 資進黨超強482F 12/05 20:40
推 : 美豬幹不要臉483F 12/05 20:40
推 : 違建都能合法化了 沒什麼不行的484F 12/05 20:41
推 : 高調 哥哥是建築工人 這樣真的會擔心他485F 12/05 20:41
推 : 勞工公安掛了就當做功德就好 年輕人不要這麼計較486F 12/05 20:42
推 : 高調啦乾487F 12/05 20:42
推 : 高調488F 12/05 20:42
噓 : 噓明顯...原po有完整跑過危評嗎?審過說有多安全根本489F 12/05 20:43
→ : 呵呵
我知道阿,審查是一回事,現場又是一回事→ : 呵呵
推 : 太陽能板跟離岸風機現在幾乎是免環評狀態491F 12/05 20:43
※ 編輯: updowntheof (123.240.15.55), 12/05/2017 20:44:29推 : 推整理492F 12/05 20:44
推 : 這應該有會簽營建署或其他工務單位吧?不然非勞動部本493F 12/05 20:44
推 : 不然你要投KMT嗎?494F 12/05 20:44
→ : 業,它敢隨便用命令更改嗎?好奇495F 12/05 20:44
推 : 垃圾不分藍綠,如果我明年投垃圾全家都馬鷹狗496F 12/05 20:45
推 : 推,垃圾資進黨497F 12/05 20:45
推 : 給企業一點機會好嗎498F 12/05 20:45
推 : 推499F 12/05 20:45
推 : 工安大放送500F 12/05 20:46
→ : 完全看代辦手腕+紙上作業而已 這種審查制度實務上根501F 12/05 20:46
→ : 本沒用 計算書看得懂的沒幾個 大家都在雞毛當令箭隨便
→ : 嘴而已
這點我要說一下,審查委員有些會是技師或學者,那個真的不好搞→ : 本沒用 計算書看得懂的沒幾個 大家都在雞毛當令箭隨便
→ : 嘴而已
資料來來回回修改到審查通過三個月都不算長
當然業主和施工廠商是看不懂計算書的,他們頂多只會看圖而已
所以審查還是有用,至少現場沒有一樣也不會差太多
推 : 民進黨做在野比較合適 國民黨有夠廢 執政做不好 在野也爛504F 12/05 20:47
推 : 推 垃圾資進黨505F 12/05 20:47
噓 : 三小 拼經濟被說成這樣 以後誰做官506F 12/05 20:47
推 : 功德護體,摔不死的507F 12/05 20:47
推 : 高調508F 12/05 20:47
推 : 垃圾509F 12/05 20:47
推 : a大那你覺得不是應該新增措施而不是放寬嗎?510F 12/05 20:48
※ 編輯: updowntheof (123.240.15.55), 12/05/2017 20:51:57推 : 幫高調511F 12/05 20:48
推 : 高調,雖然資動部還是硬幹512F 12/05 20:48
推 : 這政府真的只聽老闆的話513F 12/05 20:49
推 : 謝謝解說 我本來也看不懂 推 幫高調514F 12/05 20:49
推 : 幫高調,記者快來抄515F 12/05 20:49
推 : 高調516F 12/05 20:49
推 : 高調 高義黨一堆雜碎!!!!517F 12/05 20:49
推 : 垃圾民進黨 真的完全沒有下限518F 12/05 20:50
→ : 該換政府了519F 12/05 20:50
推 : 幹你冥進黨!幫高調520F 12/05 20:50
→ : 我的看法 這東西就跟勞檢一樣 規定放不放寬根本不重要521F 12/05 20:51
→ : 重要的是在落實與否
→ : 重要的是在落實與否
推 : 覺得民進黨機八很無力523F 12/05 20:52
※ 編輯: updowntheof (123.240.15.55), 12/05/2017 20:52:34→ : 老實說放寬也好啦 一堆代辦立馬GG 這種蹩腳家家酒能少524F 12/05 20:52
→ : 玩一點 讓錢能花在有用的地方
→ : 玩一點 讓錢能花在有用的地方
推 : 高調526F 12/05 20:53
推 : 幹527F 12/05 20:53
推 : 高調528F 12/05 20:53
推 : 高調529F 12/05 20:53
推 : 高調530F 12/05 20:54
推 : 請專家講解一下531F 12/05 20:54
推 : 選票騙完沒包袱了?532F 12/05 20:54
推 : 推533F 12/05 20:54
推 : 接下來的每個選舉,我絕對不會投給民進黨……534F 12/05 20:54
推 : 幹直接不演了欸535F 12/05 20:55
推 : 幹!營建土木已是非常爛的就業環境了,還這樣放寬?媽536F 12/05 20:55
→ : 的!這些政務官是不是收了很多錢?
→ : 的!這些政務官是不是收了很多錢?
推 : DPP從此休想拿到我的票了 垃圾538F 12/05 20:55
推 : 製造小話題 偷渡大話題 明年的選舉DPP一定死的很難539F 12/05 20:57
→ : 看
→ : 看
→ : 民進黨真的得缺錢?541F 12/05 20:57
推 : o.o542F 12/05 20:57
推 : 另外還有違建 空汙 毒蛋 核食 農藥殘留 美豬牛也放寬標準543F 12/05 20:58
推 : 為什麼是勞動部管 不是營建署之類的544F 12/05 20:58
因為這屬於勞工安全的部分,歸勞動部管,抓也是要由勞檢抓推 : 推!高調545F 12/05 20:58
推 : 太扯了,高調推,資進黨吃相難看546F 12/05 20:58
推 : 幹,每天跑工地超有感………547F 12/05 20:58
→ : 這篇記者ㄧ定要來抄548F 12/05 20:58
我猜記者根本沒種抄,快來打我臉※ 編輯: updowntheof (123.240.15.55), 12/05/2017 21:00:13
→ : 追黨產>教改>錢沾>新南向>勞改???549F 12/05 20:59
推 : 顧問業是少賺沒錯,但放寬與立法目的沒衝突嗎550F 12/05 21:00
推 : 幫高調!551F 12/05 21:00
推 : 有扯552F 12/05 21:00
推 : 幫高調553F 12/05 21:00
→ : f大 還有非核家園9000億554F 12/05 21:01
推 : 推555F 12/05 21:01
推 : .....556F 12/05 21:01
推 : 推557F 12/05 21:02
推 : 幹林梁雞巴民進黨QQ558F 12/05 21:03
推 : 高調,修法的不要臉559F 12/05 21:04
→ : 原Po有遇過會審計算書的承辦? 拜託介紹一下哪一區的560F 12/05 21:04
承辦我是不熟,雞掰的委員我倒是知道喵的他還真的用那套理由修法喔......
推 : 死活不論563F 12/05 21:06
※ 編輯: updowntheof (123.240.15.55), 12/05/2017 21:08:08→ : 謝謝缺德黨564F 12/05 21:06
推 : 幹您娘565F 12/05 21:07
推 : 就跟你說做功德了,還計較這麼多。566F 12/05 21:07
推 : 夭壽567F 12/05 21:09
推 : 高調 幹你老師垃圾資進黨568F 12/05 21:09
噓 : 不然要投國民黨嗎?569F 12/05 21:10
推 : 大放寬時代570F 12/05 21:10
推 : 推571F 12/05 21:11
推 : ㄊ572F 12/05 21:11
推 : 高調573F 12/05 21:11
推 : 高調575F 12/05 21:13
推 : 垃圾不分藍綠576F 12/05 21:14
噓 : 台灣虛耗國力在發電設備,資金外移,不壓低薪資要怎麼維577F 12/05 21:14
→ : 持利潤?難道要資方倒下去嗎?
→ : 持利潤?難道要資方倒下去嗎?
推 : 高調 垃圾至極579F 12/05 21:15
推 : 太垃圾了,無法原諒的垃圾,等不到下次選舉讓資進黨下台了580F 12/05 21:15
→ : 根本荒唐
→ : 根本荒唐
推 : ?!582F 12/05 21:16
推 : 只要勞方還在就還有資方,但沒勞方就沒資方583F 12/05 21:17
推 : 高調584F 12/05 21:18
推 : 高585F 12/05 21:19
推 : 不管哪個黨,只要人民不站出來爭取,政府一定是站在資方那邊586F 12/05 21:19
→ : 的,投誰都一樣
→ : 的,投誰都一樣
噓 : 9.2最近發文再亂588F 12/05 21:19
推 : 到底是收了多少錢啊589F 12/05 21:19
推 : 真的是很扯 眼裡還有人命嗎?590F 12/05 21:20
推 : 推591F 12/05 21:20
噓 : 紅明顯,如果技術成熟要求放寬我覺得沒什麼問題,反而是你592F 12/05 21:20
→ : 說的現場不照規定來問題比較嚴重,你限縮再多也只是害到守
查現場不合規定要靠勞檢,但不好意思,我們勞檢人手不足→ : 說的現場不照規定來問題比較嚴重,你限縮再多也只是害到守
推 : 搞不好是為了統一後引進大量中勞做準備594F 12/05 21:20
→ : 法建商,違法的根本不屌你爽賺595F 12/05 21:20
推 : 草! 高調596F 12/05 21:21
推 : 給原po一個讚597F 12/05 21:21
推 : 高調...雖然沒用598F 12/05 21:21
→ : 高調600F 12/05 21:21
推 : 怎麼辦601F 12/05 21:21
推 : 以為是站在勞方的政黨 想不到這樣背叛602F 12/05 21:22
勞動部修了這個 讓網友怒批:草菅人命 - 生活 - 自由時報電子報
勞基法修法案使得勞動部成了近日鎂光燈的焦點。不過有網友「updowntheof」指出,除了勞基法,勞動部最近還修改了《危險性工作場所審查及檢查辦法》,丁類危險性工作場所的6項定義有3項被予以放寬,網友指出,「看到這個只有一個心得:如果這不是草菅人命,什麼才是草菅人命」。根據勞動部的公文,此次修改了辦 ...
![[圖]](http://img.ltn.com.tw/Upload/liveNews/BigPic/600_phpnCG3x2.jpg)
推 : 扯604F 12/05 21:22
推 : 高調605F 12/05 21:22
推 : 不合格???放寬標準就通通合格啦~~~606F 12/05 21:22
推 : 幹你娘 林美豬607F 12/05 21:23
推 : 高調608F 12/05 21:23
推 : 高調609F 12/05 21:24
※ 編輯: updowntheof (123.240.15.55), 12/05/2017 21:25:46噓 : 婊姐610F 12/05 21:25
推 : TMD高調611F 12/05 21:26
推 : 幫高調612F 12/05 21:26
推 : 民進黨在作什麼?!613F 12/05 21:26
推 : 幹,拜託立委去查一下614F 12/05 21:27
你還指望立委?※ 編輯: updowntheof (123.240.15.55), 12/05/2017 21:28:16
推 : QQ615F 12/05 21:28
推 : 外勞政策不是也在研議就地給予國籍嗎616F 12/05 21:28
推 : 蔡英文怎麼不去死一死617F 12/05 21:28
推 : 高調 真的是垃圾黨618F 12/05 21:30
推 : 高調619F 12/05 21:31
推 : 有人提說技術進步才放寬,那給個說明如:參照20XX年620F 12/05 21:31
推 : 推621F 12/05 21:31
推 : 高調622F 12/05 21:31
→ : 之類的623F 12/05 21:32
推 : 垃圾冥進黨624F 12/05 21:32
推 : 高調625F 12/05 21:32
推 : 摔死就不會過勞了626F 12/05 21:33
推 : 草菅人命627F 12/05 21:33
推 : 高調628F 12/05 21:34
→ : 台灣慣老闆尤其以營建業的真的亂源中的亂源629F 12/05 21:34
推 : 高調630F 12/05 21:34
推 : 高調631F 12/05 21:35
推 : 簡單來說就是需要開危評會議的條件放鬆 對建商有利632F 12/05 21:35
推 : 幹633F 12/05 21:35
推 : 資動部634F 12/05 21:36
推 : 看不太懂這和安全有什麼關系635F 12/05 21:37
這些勞動環境多是很高、很深、或是空氣不流通的地方危評就是必須報告說你針對這些地方要怎麼做
好比說挑高的模板支撐工人要上去施作,下面鋪防墜網就有規定要怎麼鋪
然後模板、鷹架和擋土支撐也要提送計算書,圖說也必須要依規定畫
所以當放寬這些規定,原本必須要做危評的高度、深度或範圍就不必做了
難道沒有比較危險嗎
推 : 推 到底是收多少錢阿!!636F 12/05 21:37
推 : 高調637F 12/05 21:37
推 : 垃圾不分藍綠638F 12/05 21:37
推 : 高調639F 12/05 21:38
※ 編輯: updowntheof (123.240.15.55), 12/05/2017 21:43:45推 : 高調640F 12/05 21:38
→ : 放好放滿641F 12/05 21:39
推 : 無限放寬 死勞工不死官員 幹642F 12/05 21:41
推 : 這個要真的要推一下643F 12/05 21:42
推 : 跟雞蛋一樣欸644F 12/05 21:42
推 : 等出意外再檢討惹645F 12/05 21:42
推 : 高調646F 12/05 21:44
推 : 幹你娘647F 12/05 21:46
推 : 我爸做工的 這樣改真的不把工人當人看648F 12/05 21:46
推 : 噁心649F 12/05 21:47
推 : 高調650F 12/05 21:48
推 : 幫高調651F 12/05 21:48
推 : 高調652F 12/05 21:48
推 : 好樣的653F 12/05 21:48
推 : 爽啦!房子蓋好蓋滿654F 12/05 21:48
推 : 推655F 12/05 21:48
推 : 資進黨的德政 你敢嘴?☺656F 12/05 21:50
推 : 高調657F 12/05 21:50
推 : 高調658F 12/05 21:51
推 : 高調659F 12/05 21:51
推 : 人命這樣玩?660F 12/05 21:52
噓 : 啊不就是還資方的人情債。661F 12/05 21:53
推 : 民進黨 真的是臺灣的......國民黨已經夠爛了 想不到662F 12/05 21:54
推 : 高調663F 12/05 21:55
推 : 高調!664F 12/05 21:56
推 : 然後再來怪年輕人不做這些辛苦工作,真是垃圾廢物!665F 12/05 21:57
推 : 垃圾真的不分藍綠 !!!666F 12/05 21:57
推 : 推667F 12/05 21:59
推 : 青出於藍,更勝藍=____=668F 12/05 21:59
推 : 民進黨都說勞工是內心最軟的669F 12/05 22:00
推 : 高調670F 12/05 22:00
→ : 很意外?671F 12/05 22:00
推 : 勞工都死光就可以放寬外勞囉,dpp蒸蚌672F 12/05 22:01
→ : dpp真的連戲都懶得演了673F 12/05 22:01
→ : 直接賺飽再說
→ : 直接賺飽再說
推 : 傻眼...675F 12/05 22:03
推 : 高調676F 12/05 22:03
推 : 摸奶廷嘞,還不帶覺青出來!677F 12/05 22:03
推 : 工安啊678F 12/05 22:03
→ : 台灣人的人命更不值錢了679F 12/05 22:05
推 : 資進黨越來越進步了680F 12/05 22:05
推 : 幹 真的很誇張681F 12/05 22:06
推 : 推682F 12/05 22:06
推 : 支持2020輪替第三勢力683F 12/05 22:06
→ : 先毀掉生育率 再抗掉活著的 人口下降 只好引進祖國人口684F 12/05 22:07
→ : 開放移民了
→ : 開放移民了
推 : 我懷疑林美珠根本看不懂 只會簽名686F 12/05 22:09
推 : 高調687F 12/05 22:10
推 : 表姐可以滾嗎 除了放水還會什麼688F 12/05 22:11
推 : 高調689F 12/05 22:14
推 : 高調690F 12/05 22:14
推 : 高調691F 12/05 22:16
推 : 哇692F 12/05 22:17
→ : 幹!!!! 到底要亂搞到什麼時候!!!!693F 12/05 22:17
推 : 真的草菅人命欸,媽的垃圾政府694F 12/05 22:17
推 : 推695F 12/05 22:17
推 : 高調696F 12/05 22:17
推 : 高調697F 12/05 22:21
→ : 幫高調698F 12/05 22:21
推 : 幹你娘700F 12/05 22:24
推 : 高調701F 12/05 22:26
推 : 幹702F 12/05 22:28
推 : 爛民進黨,真的爛到骨子裡了!高調703F 12/05 22:29
→ : 太扯,這次真的扯704F 12/05 22:31
推 : 資進黨無誤,幹705F 12/05 22:31
推 : 幹706F 12/05 22:32
推 : 高調!707F 12/05 22:33
推 : 高調708F 12/05 22:33
推 : 餓八年了 給點活路 那誰給勞工活路709F 12/05 22:34
推 : 高調!!!710F 12/05 22:34
推 : 成大調查台南打工族 雇主近9成違反勞基法!!賴清 表示!?!711F 12/05 22:34
→ : 成大調查台南打工族 雇主近9成違反勞基法!!賴清 表示!?!
→ : 成大調查台南打工族 雇主近9成違反勞基法!!賴清 表示!?!
→ : 成大調查台南打工族 雇主近9成違反勞基法!!賴清 表示!?!
→ : .
→ : 成大調查台南打工族 雇主近9成違反勞基法!!賴清 表示!?!
→ : 成大調查台南打工族 雇主近9成違反勞基法!!賴清 表示!?!
→ : 成大調查台南打工族 雇主近9成違反勞基法!!賴清 表示!?!
→ : .
推 : 高調716F 12/05 22:36
推 : 高調717F 12/05 22:41
推 : 綠出於藍更甚於藍718F 12/05 22:43
推 : 靠邀 丁類都這麼多年了又不是什麼突然出來的規定也可以無719F 12/05 22:44
推 : 誇張720F 12/05 22:44
→ : 理由的放寬,這政府到底怎麼回事721F 12/05 22:44
推 : 哈哈哈哈垃圾民進黨722F 12/05 22:44
推 : 人命不值錢 可悲723F 12/05 22:44
推 : 不懂工程 但上修的數字還不小 有專業的數據支持這修改嗎724F 12/05 22:45
推 : 民進黨還是倒一倒好了725F 12/05 22:46
推 : 高調726F 12/05 22:46
推 : 高調727F 12/05 22:46
推 : 高調728F 12/05 22:47
推 : 幫高調729F 12/05 22:47
推 : 大放送 大放寬730F 12/05 22:47
→ : 基本上只是少了很多人的背書,發生事情營造廠還是跑731F 12/05 22:48
推 : 高調732F 12/05 22:48
→ : 不掉,至於有沒有放水建商?多少有,但是真的很嚴重嗎?733F 12/05 22:48
→ : 這倒未必,重視的人不敢馬虎,不重視的人就算再嚴格也
→ : 不會鳥
→ : 這倒未必,重視的人不敢馬虎,不重視的人就算再嚴格也
→ : 不會鳥
推 : 本身工作建築相關,只能高調了!736F 12/05 22:49
噓 : 資方會自律,懂嗎?737F 12/05 22:50
推 : 到時候一個大地震通通毀損就好笑了738F 12/05 22:52
推 : 高調!739F 12/05 22:55
推 : 推個740F 12/05 22:55
推 : 民主退步黨, 掰741F 12/05 22:55
--
※ 看板: Gossiping 文章推薦值: 4 目前人氣: 0 累積人氣: 934
作者 updowntheof 的最新發文:
- 之前臺灣上映消息出來的時候,就有想要去看了 但是自從工作換了之後,和電影院的方向相反,時間也不好喬 但是運氣還不錯遇到國定假日,終於找到機會可以看 因為前面的心得都沒有去看,本來還以為是類似前傳性質的 …59F 30推
本來都只是潛水而已,但是今天外業回來看到勞動部的這個公文真的很不爽 這個修改跟建築和營造業比較有關係 我怕我的記憶有錯,所以我還做了點功課 這邊我只提我比較熟的丁類危評,如果有不對就請其他先進指教 危 …741F 591推 22噓- 這邊要說的不是演出的部分,演出是絕對沒問題的 而是主辦部分,剛才入場我才發現到一個嚴重問題 我昨天坐錯位子了,而昨天入場經過如下: 昨天上扶梯到5樓後,因為我是6樓包廂區。 不知道怎麼入場,所以問工作 …16F 11推 1噓
點此顯示更多發文記錄
( ̄︶ ̄)b nagame3148, leon999su, l2godians, tsukiyumi 說讚!
回列表(←)
分享
![[圖]](https://i.imgur.com/ThnzKP2h.jpg)
![[圖]](https://i.imgur.com/sGxP7yc.jpg)
![[圖]](https://i.imgur.com/YFvzmaM.jpg)
![[圖]](https://i.imgur.com/0YWeVql.jpg)
![[圖]](https://www.civilmedia.tw/wp-content/uploads/2016/12/IMG_7267.jpg)
![[圖]](https://i.imgur.com/3UdzYX7.jpg)
![[圖]](https://i.imgur.com/SZizKYH.jpg)
![[圖]](https://i.imgur.com/dx7F5AJh.jpg)
![[圖]](https://i.imgur.com/3Qf03Rw.jpg)
![[圖]](https://i.imgur.com/SU17EsE.jpg)


