作者 NEDYA ( )
標題 [新聞] 2024最低工資》誰審最低工資?勞方代表
時間 Wed Sep  4 11:42:56 2024



2024最低工資》誰審最低工資?勞方代表都是些什麼人?

2024-09-03
焦點事件
文:孫窮理

最低工資的「審議會」,完全繼承了基本工資時期〈審議辦法〉的「官3、勞7、資7、學4
」共21名委員的比例,以及以「勞資對話」為主的外觀,一直以來的問題也都存在。

主要的問題,在「勞方代表」的代表性,現在7名代表中,只有全國產業總工會理事長戴
國榮,從個人或者組織來看,具備明確「受雇工人」的身份,但從國營的中油工會出身,
與受到最低工資影響最大的「邊緣勞動者」距離遙遠,不過這已經是最沒問題的了。


目前官方登記的「全國性」工會總共有10個,除了由國營事業工會和地方產業總工會組成
的全產總之外,其餘9個,都是從「全國總工會」和「台灣省總工會」分化而來;在2000
年,民進黨執政前,「全總」是唯一官方承認的全國性工會。


2000年,民進黨執政後,承認了「全產總」的同時,全總各派系,一方面是選舉失敗的推
力,一方面是看到官方承認新的全國性工會的拉力,紛紛出走;2000年到2001年,一下子
冒出「全勞聯」、「全聯總」、「職聯會」、「全職總」、「全工總」,以及省總工會轉
型的「台灣總工會」,6個全國性工會。


--------------------------------------------------
名稱                    成立時間

全國總工會              1948年成立、1951年在台復會

台灣總工會              1948年成立「台灣省總工會」,2002年改名,轉型為
                        全國性工會。

全國產業總工會          2000/5/1

全國勞工聯盟總會        2000/7/15

全國聯合總工會          2000/8/10

職業工會全國聯合總會    2001/2/27

全國職業總工會          2001/3/4

全國工人總工會          2001/3/6

全國勞工聯合總工會      2008/1

全國產職業總工會        2009/12/3
---------------------------------------------------

這些總工會,雖然從「全總」、「省總工會」出走,但都仍它們存在著千絲萬縷的關係,
成員重疊性極高,它們的本體,屬於以辦理勞保為主要業務的「職業工會」*系統,職業
工會以同一職業從業者組成,成員涵蓋勞、資、自營作業者,而能夠取得主導權的,往往
都是小老闆,或者具有地方政治影響力的人;而這些工會,也只是政治的山頭。


今年「全總」的審議委員為其常務理事黃稜茹,他曾經擔任前任全總理事長、國民黨籍立
法委員陳杰的助理,現在是彰化市民代表,而全總現任理事長溫國銘,是陳杰的弟弟,也
曾經擔任彰化市長。


陳杰曾任彰化縣總工會與台灣省總工會理事長,台灣省總工會化身的「台灣總工會」理事
長花錦忠以「餐飲業工會全國聯合會」理事長身份,也擔任一席審議委員,而「台灣總工
會」另外又派出秘書長張鈺民,再卡一席審議委員。


至於「全國工人總工會」前任理事長鄭素華,在2011年曾獲民進黨徵召,擔任不分區立委
第三名,後因涉及賄選問題放棄,「全工總」的理事長是鄭素華和新北市汽車駕駛員職業
工會理事長張家銘輪著做,現在由張家銘出任審議委員。


「總工會」系統,過去是國民黨統治的侍從,民進黨接收過來,在最低工資、勞動標準審
議,以及勞資爭議調解…等方面,重新賦予它們正當性,充其量也只是基於政治的需要,
安上了「勞方代表」稱號而已。


也就是說,最低工資審議在「勞方代表」這一塊,實際上是不存在的,所謂的「協商主義
」也因為基本條件的不存在,而難以成立。



最低工資審議委員、研究小組及聯席會議成員

2024/1啟動遴選,3月中公佈。
............................................................
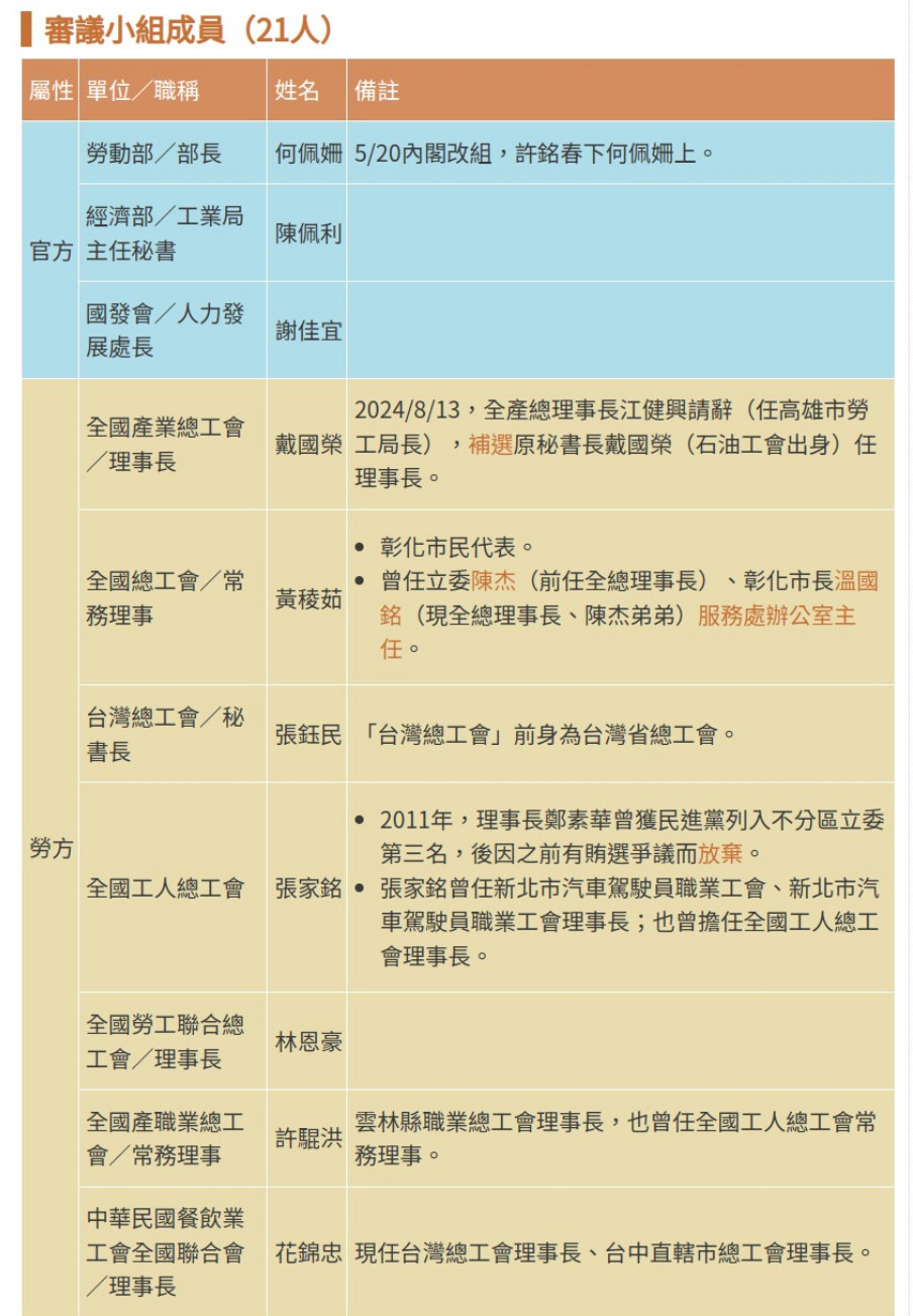
審議小組成員(21人)
屬性   單位/職稱   姓名   備註

>官方

勞動部/部長    何佩姍  5/20內閣改組,許銘春下何佩姍上。

經濟部/工業局主任秘書    陳佩利

國發會/人力發展處長    謝佳宜

>勞方

全國產業總工會/理事長    戴國榮
2024/8/13,全產總理事長江健興請辭(任高雄市勞工局長),補選原秘書長戴國榮(石
油工會出身)任理事長。

全國總工會/常務理事    黃稜茹
彰化市民代表。
曾任立委陳杰(前任全總理事長)、彰化市長溫國銘(現全總理事長、陳杰弟弟)服務處
辦公室主任。

台灣總工會/秘書長    張鈺民
「台灣總工會」前身為台灣省總工會。

全國工人總工會    張家銘
2011年,理事長鄭素華曾獲民進黨列入不分區立委第三名,後因之前有賄選爭議而放棄。
張家銘曾任新北市汽車駕駛員職業工會、新北市汽車駕駛員職業工會理事長;也曾擔任全
國工人總工會理事長。


全國勞工聯合總工會/理事長    林恩豪

全國產職業總工會/常務理事    許騉洪
雲林縣職業總工會理事長,也曾任全國工人總工會常務理事。

中華民國餐飲業工會全國聯合會/理事長    花錦忠
現任台灣總工會理事長、台中直轄市總工會理事長。

>資方


中華民國全國工業總會/常務理事    何語
工總現任理事長潘俊榮為工信集團總裁。

中華民國全國商業總會/秘書長    劉守仁
商總現任理事長許舒博為中信金控董事長、曾任國民黨區域(雲林縣)及不分區立法委員


中華民國全國中小企業總會/常務理事    游永全
中小企業總會現任理事長李育家為逸新國際董事長。
游永全為立點效應媒體董事總經理

中華民國工商協進會/副秘書長    邱一徹
現任理事長吳東亮為台新金控董事長。
邱一徹曾為經濟部投資處處長。

中華民國工業協進會/理事    余玉枝
理事長葉政彥為前鼎光電董事長、中華民國體育總會會長。
余玉枝為中日股份有限公司董事長。

中華民國工業區廠商聯合總會/秘書長    凌韻生
理事長賴博司為苗成董事長、總統府國策顧問、「國家氣候變遷對策委員會」委員。
凌韻生曾任經濟部工業局工業局永續發展組組長。

台灣區電機電子同業公會/秘書長    林以專
理事長李詩欽為前任英業達團總裁、現任董事。

>學者

淡江大學產業經濟學系/教授    蔡明芳

台灣大學國家發展研究所/副教授    辛炳隆

文化大學勞動暨人力資源學系/助理教授    吳慎宜

中正大學法律學系/教授    鄭津津
.............................................................

.............................................................
研究小組成員(11人)
屬性單位/職稱姓名備註

>官方
勞動部/勞動條件及就業平等司司長    黃維琛

經濟部/產業發展署產業政策組組長    顏鳳旗


國家發展委員會/人力發展處簡任秘書    張雅玲


財政部/統計處專門委員    梁冠璇

行政院主計處/綜合統計處簡任視察    林雅雯

>學者
淡江大學產業經濟學系/教授    蔡明芳    審議小組成員

台灣大學國家發展研究所/副教授    辛炳隆    審議小組成員

文化大學勞動暨人力資源學系/助理教授    吳慎宜    審議小組成員

中正大學法律學系/教授    鄭津津    審議小組成員

東吳大學社會工作學系/教授    洪惠芬

國立屏東科技大學社會工作學系/教授    林宏陽
....................................................



最低工資審議會暨諮詢會聯席會議

體制內沒有,2024/6/26日召開會議。

一、全體「審議委員」。

二、「研究小組」成員中非審議委員的黃維琛及洪惠芬。

非「審議委員」或「研究小組」成員增加:

    許傳盛(勞動部政務次長)
    楊芸蘋(中華民國全國職業總工會理事長)
    劉進發(中華民國職業工會全國聯合會理事長)
    唐龍晃(中華民國餐飲業工會全國聯合會)
    吳永強(台灣連鎖加盟促進協會理事長、青青國際婚宴餐飲集團)
    徐銀樹(中華民國觀光產業國際行銷協會理事長、台北京都商務飯店)
    涂秋月(身份不詳)
    林常青(台灣經濟學會理事長、中央研究院經濟研究所、成大經濟系)

共31人。

*工會的型態
https://www.eventsinfocus.org/issues/200
台灣的工會型態有哪些? | 焦點事件
依據《工會法》第6條之界定,台灣的工會組織可分為企業工會、產業工會與職業工會三種類型。 ...

 






https://www.eventsinfocus.org/news/7147732

 






6.備註:
網站還有一系列的報導



--
※ 發信站: 批踢踢實業坊(ptt.cc), 來自: 1.173.230.176 (臺灣)
※ 作者: NEDYA 2024-09-04 11:42:56
※ 文章代碼(AID): #1crzT5cr (Gossiping)
※ 文章網址: https://www.ptt.cc/bbs/Gossiping/M.1725421381.A.9B5.html
flavorBZ: 民進黨真天才啊XDDD1F 27.53.88.25 台灣 09/04 11:43
preisner: 成立一堆,然後都沒什麼用2F 60.248.161.28 台灣 09/04 11:44
l81311i: 八卦版是反對調升基本工資的 因為會造成通膨 所以這些工會全倒閉也沒差3F 111.249.236.10 台灣 09/04 11:45
R3hab: https://i.imgur.com/BUFQ5qR.jpg5F 42.70.119.72 台灣 09/04 11:46
cutesoda: 基本工資不管漲多漲少
物價還不是年年漲5-10%6F 49.217.132.56 台灣 09/04 11:46
antiSOC: 漲基本工資就是均貧8F 111.243.234.167 台灣 09/04 11:47
cutesoda: 課重稅才是均貧9F 49.217.132.56 台灣 09/04 11:50

--
作者 NEDYA 的最新發文:
點此顯示更多發文記錄