作者 A6 (短ID真好)
標題 Re: [問卦] 藥師工會 要被出征了嗎?
時間 Sat Apr 11 04:48:46 2026



: → froce: ,人藥要賣用的就是藥事法而不是動           42.79.225.125 04/10 10:45
: → froce: 物用藥管理法。                             42.79.225.125 04/10 10:45
: → froce: 動物醫院符合藥事法的醫療機構嗎?           42.79.225.125 04/10 10:45
: → froce: 你會去寵物醫院治感冒嗎?                   42.79.225.125 04/10 10:45
: → froce: 藥事法施行細則33條規定藥商只能賣           42.79.225.125 04/10 10:46
: → froce: 人藥給藥局、醫療機構,動物醫院去           42.79.225.125 04/10 10:46
: → froce: 買人藥就是不合法。                         42.79.225.125 04/10 10:46
誰跟你講說不能賣的

藥事法33條 是限制推銷員俗稱藥代的推銷範圍 什麼時候變成規定廠商售賣範圍了???

33條是限制廠商所雇的藥代 不是限制廠商的售賣 更不是寵物醫院購買

只是銷售員不能向寵物醫院推銷

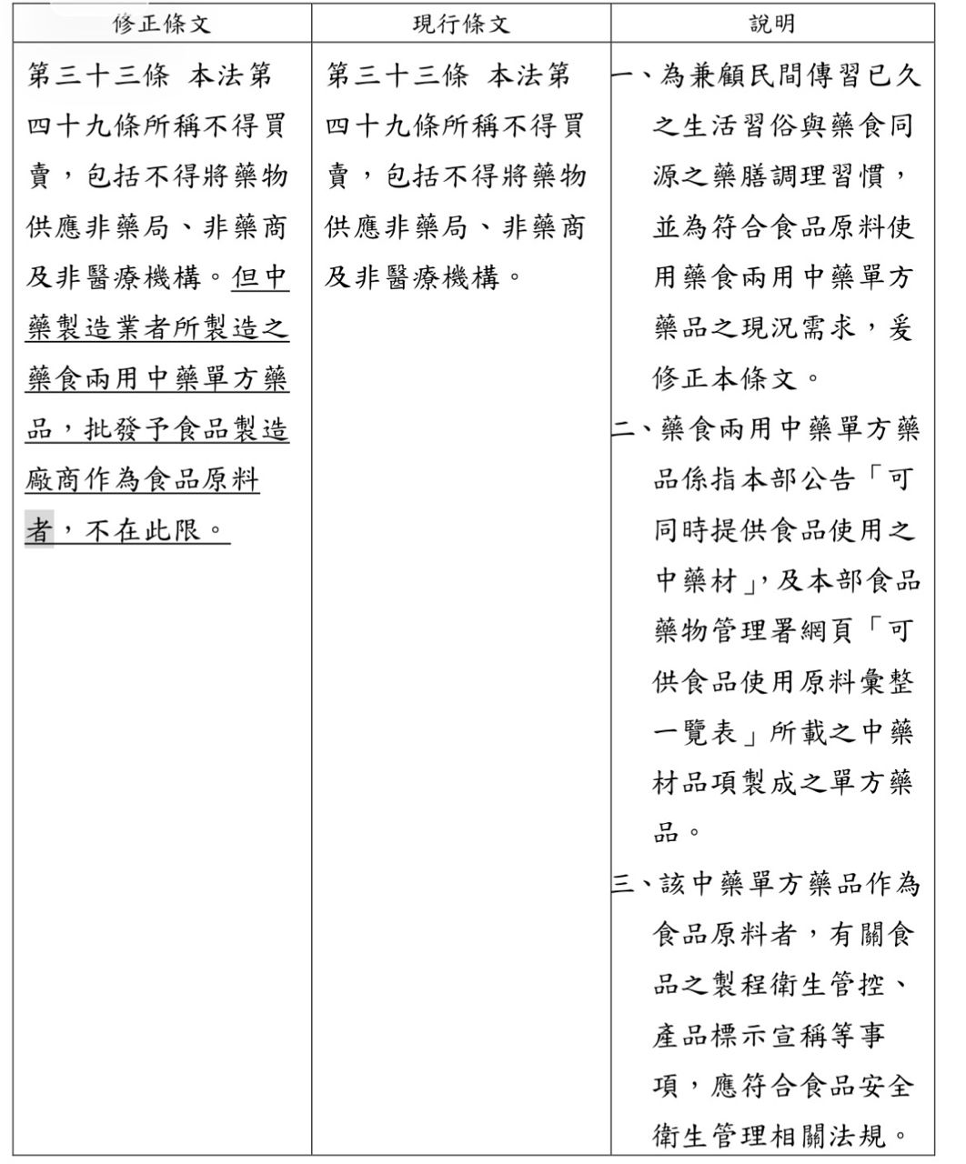
第 33 條
藥商僱用之推銷員,應由該業者向當地之直轄市、縣(市)衛生主管機關登記後,方准執
推銷工作
前項推銷員,以向藥局、藥商、衛生醫療機構、醫學研究機構及經衛生主管機關准予登記
為兼售藥物者推銷其受僱藥商所製售或經銷之藥物為限,並不得有沿途推銷、設攤出售或
擅將藥物拆封、改裝或非法廣告之行為。



來請問一下 33條 只是限制 推銷員不得向 非登記單位 例如寵物醫院推銷

請問33條有限制其他單位不能直接向廠商購買???

你分不清楚"突然" 和"現在突然"就算了

把限制銷售員的 拿來管廠商和獸醫

你不會"廠商"和"推銷員" "推銷"和"售賣"都分不清楚吧

ㄎㄎ

: → froce: 要藥商去登記是要解套好嗎?動物醫           42.79.225.125 04/10 10:46
: → froce: 院開藥然後藥師調配也是解套方式好           42.79.225.125 04/10 10:46
: → froce: 嗎?                                       42.79.225.125 04/10 10:46
: 噓 froce: 廢話,動物醫院違法藥事法,藥師當           42.79.225.125 04/10 10:54
: → froce: 然得提出這個問題。                         42.79.225.125 04/10 10:54
: → froce: 藥事法就規定藥商不能賣人藥給非醫           42.79.225.125 04/10 10:54
: → froce: 療機構的動物醫院。這才會提出解套           42.79.225.125 04/10 10:54
: → froce: 。                                         42.79.225.125 04/10 10:54

--
CaCO2: 這樣未來澳洲打工度假根本撈不到錢啊07/12 12:44
f19890230: 這樣說也沒錯,認同鈣二氧化碳大大07/12 12:44
CaCO2: 那個,我是碳酸鈣啦ww07/12 12:45
f19890230: 碳酸鈣是CaCO3喔07/12 12:45
CaCO2: ...所以我是鈣二氧化碳Orz07/12 12:45
BadNose: 樓上文組07/12 12:45

--
※ 發信站: 批踢踢實業坊(ptt.cc), 來自: 205.215.16.186 (澳門)
※ 作者: A6 2026-04-11 04:48:46
※ 文章代碼(AID): #1fsM8myA (Gossiping)
※ 文章網址: https://www.ptt.cc/bbs/Gossiping/M.1775854128.A.F0A.html
※ 同主題文章:
Re: [問卦] 藥師工會 要被出征了嗎?
04-11 04:48 A6
wsmallmau: 法條是用來把利益圈給某些人跟團體的1F 42.76.11.209 台灣 04/11 05:16
重點是沒有規定不能賣
※ 編輯: A6 (205.215.16.186 澳門), 04/11/2026 05:51:30
j1300000: 他說的是藥事法施行細則...2F 223.140.244.216 台灣 04/11 07:33
s210125: https://i.mopix.cc/ZuYZYQ.jpg
還真的有寫3F 223.141.239.241 台灣 04/11 07:44
[圖]

--
作者 A6 的最新發文:
點此顯示更多發文記錄