作者 perry52 (NicePYa放消息,但時間點)
標題 [討論] 台美貿易協議本來就能改
時間 Sat Feb 21 13:21:57 2026


https://twustariff.ey.gov.tw/page/tariff/art
協定文本 | 臺美關稅談判及產業支持方案
臺美對等關稅談判說明與相關產業影響評估,與因應美國關稅我國出口供應鏈支持方案。 ...

 

https://i.mopix.cc/eHWXmh.jpg
[圖]

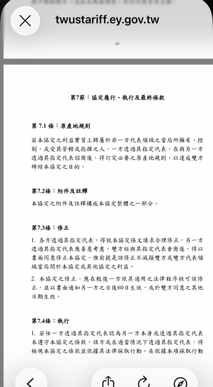
第7.3條:修正
1. 各方透過其指定代表,得就本協定條文請求合理修正,另一方
透過其指定代表應善意考慮。雙方經與其指定代表會商後,得以
書面同意修正本協定,惟前提是該修正不減損雙方或雙方代表領
域當局間於本協定或其他協定之利益。

2. 本協定之修正,應在較後一方依其適用之法律程序核可該修
正,並以書面通知另一方之日後60日生效,或於雙方同意之其他
日期生效。


修正本來就不困難,只是不知道實際執行面是什麼

不過我想還是得修啦 因為附表有提到關稅稅率表是引自川普援引IEEPA發佈的行政命令

https://i.mopix.cc/rRH8Sa.jpg
[圖]

但現在判不能用IEEPA, 我猜這行政命令可能也無效...

所以協議本文應該要修正



※ 每日發文數上限為5篇,自刪與板主刪除,同樣計入額度 ※
※ 發文 內文請滿40字 ※
------以上看完可使用 Ctrl+y 刪除------

--
※ 發信站: 批踢踢實業坊(ptt.cc), 來自: 1.175.223.78 (臺灣)
※ 作者: perry52 2026-02-21 13:21:57
※ 文章代碼(AID): #1fcK3t2v (HatePolitics)
※ 文章網址: https://www.ptt.cc/bbs/HatePolitics/M.1771651319.A.0B9.html
※ 編輯: perry52 (1.175.223.78 臺灣), 02/21/2026 13:22:22
icrose: 美國當然想改就改。臺灣又不敢提1F 218.29.168.198 中國 02/21 13:22
Mradult: 等川普用的法條確定不違憲再來談就好了,不然根本浪費時間2F 114.26.140.196 台灣 02/21 13:24
s81048112: 2樓 那這樣藍白又會轉彎回去喊關稅談完了沒XD4F 118.231.161.104 台灣 02/21 13:25
shangjay: 現在又能改了!立院不是都不能改?6F 101.12.155.185 台灣 02/21 13:26
Supasizeit: 權力拿掉了 修改的範圍剩下232 301
川普動作要快 沒有重啟調查就沒有籌7F 203.204.195.174 台灣 02/21 13:27
Mradult: 不然買進口車要降不降的,根本沒人要買10F 114.26.140.196 台灣 02/21 13:28
s81048112: 6樓不要看一半 要改還是要看對方接不接受 一樣要談 藍白可是只想擋11F 118.231.161.104 台灣 02/21 13:29
korsg: 可以改啊,只是糞鳥說不能改要全部吞 嘻嘻13F 42.74.111.208 台灣 02/21 13:33
s81048112: 樓上要怎麼改 說一下高見
目前就是雙方談完的 你要單方面改總要對方接受改的部分14F 118.231.161.104 台灣 02/21 13:35
korsg: 現階段法庭這樣判下來條約內文就得改啦,你以為美方那邊一個字都不用動喔?
全世界再加10%也是改爽爽啊,全看川皇心情對吧17F 42.74.111.208 台灣 02/21 13:48
s81048112: 所以改完 還會為反而反擋嗎21F 118.231.161.104 台灣 02/21 13:50
mp32283228: 不是 要改的也不是立法院而是簽約的政府給美國 還是說要先減少條件把進口車的關稅再調回去 你看人民是不是又要罵了 當然是要在看情況
藍白一下 喊關稅怎麼還沒談 一下喊
 怎麼把關稅談好了 一下變來變去的不累嗎22F 114.36.210.78 台灣 02/21 13:51
korsg: 幾天前談好現在還不是得改,大家一起多吃10%還要被幹譙說偷晶片,可年啊29F 42.74.111.208 台灣 02/21 13:54
kobebrian: 台美談好上限就是15% 232豁免 不會
疊加31F 220.141.198.53 台灣 02/21 14:27

--
作者 perry52 的最新發文:
點此顯示更多發文記錄