作者 Duwell (衝!衝!衝!)
標題 [問題] 新車乙式保險,附上舊的參考
時間 Sat Feb  7 14:54:47 2026


抱歉,已經把含價格保單更新上去了
再麻煩各位幫忙看看,謝謝

保險:泰安產險
車主:40歲男性
實際用車人:車主為主,以後可能偶爾伴侶會開
車型:TOYOTA RAV4 2.5 GR SPORT
用途:每天市區上下班通勤+接送小孩,
            六日有時鄰近縣市郊遊才會跑高速

備註:
  停車地點多為家中/室內,
  偶爾外出才停平面停車場或路邊停車格
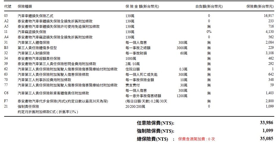
https://i.mopix.cc/1m1rZe.jpg
[圖]
上面這張是業務傳來新車的乙式
但目前有個奇怪的問題,就是車體係數有少0.2
(我去年至今確定沒出險,但車體-0.6變-0.4,
  業務說要週一才能確認看看,
  所以應該可以再便宜一點)

https://i.mopix.cc/BGzgST.jpg
[圖]
上面這張是舊車,
當年做過功課的菜單後來乙式改成丙式的

除了竊盜險要砍之外,參考舊車的保單
其他請問有什麼可以刪的或是建議追加的項目呢
再麻煩各位
謝謝

--
※ 發信站: 批踢踢實業坊(ptt.cc), 來自: 110.28.25.108 (臺灣)
※ 作者: Duwell 2026-02-07 14:54:47
※ 文章代碼(AID): #1fXk6vmV (car)
※ 文章網址: https://www.ptt.cc/bbs/car/M.1770447289.A.C1F.html
kutkin: 沒看到保費不好評估
很便宜的話就會留著1F 02/07 16:31
w08445566: 貼金額有差嗎 都上來問了3F 02/07 18:15
allyourshit 
allyourshit: 同樓上 沒金額要問個P 都是0的話隨便保吧4F 02/07 18:46
tonybk: 你這單 保費應該超過4.5萬 車體約莫3萬起跳 我猜啦5F 02/07 19:26
LargerThanU: 遮保費是要問三小6F 02/08 03:07
gostt: 竊盜刪除7F 02/08 10:07
kutkin: 看了補充,如果以泰安這個價格,只有竊盜需要刪。8F 02/08 11:29
tzuyang: 現在有些保險公司都把竊盜險跟車體險綁在一起,你想刪除還不行9F 02/08 14:54
※ 編輯: Duwell (211.21.117.193 臺灣), 02/08/2026 15:50:50
tonybk: 你140萬的進口車是怎麼做到車體險不用3萬的?11F 02/08 15:52

--
作者 Duwell 的最新發文: